专题07 小说情节梳理和叙事艺术鉴赏(讲义)-2024年高考语文二轮复习讲练测(新教材新高考)
展开小说考什么
情节是小说的框架和脉络,把握好故事情节,是欣赏小说的基础,也是整体感知文章的起点。命题者在为小说命题时,也必定以情节为出发点,从整体上设置理解文章内容的试题。高考考查情节的题型有3种:情节概括题、情节手法题、情节作用题。解答小说情节题的关键是理清行文脉络,只有在理解小说内容的基础上,理清小说的行文线索和发展脉络,才能整体把握小说的情节结构,才能很好地解答这3种情节题。
小说怎么考
小说阅读的考查重心可用下图表示
小说是一种叙事文学,讲究如何讲述故事。叙事的切入角度、视角变化、方式、技巧以及节奏等腾挪跌宕之处甚多,理应得到我们的重视,而不仅仅是把“叙事”当作与描写、议论、说明相并列的表达方式。
只有在理解小说内容的基础上,理清小说的行文线索和发展脉络,才能从整体上把握小说的情节结构,才能很好地解答情节类试题,当然,解答的背后还是以过硬的情节知识为支撑的。
备考关键能力
情节梳理“四思路”
梳理小说情节的方法
考角度一:按小说的叙述顺序、情节发展切分小说层次:开端--发展--高潮--结局
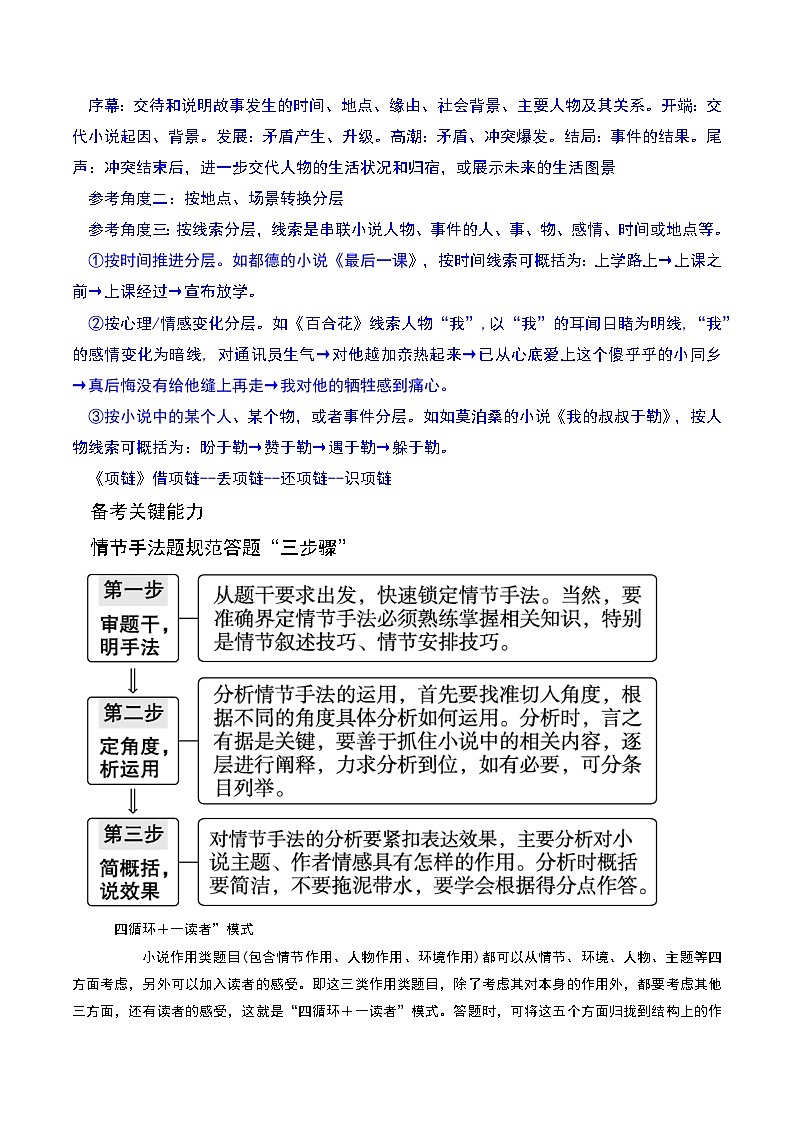
序幕:交待和说明故事发生的时间、地点、缘由、社会背景、主要人物及其关系。开端:交代小说起因、背景。发展:矛盾产生、升级。高潮:矛盾、冲突爆发。结局:事件的结果。尾声:冲突结束后,进一步交代人物的生活状况和归宿,或展示未来的生活图景
参考角度二:按地点、场景转换分层
参考角度三:按线索分层,线索是串联小说人物、事件的人、事、物、感情、时间或地点等。
①按时间推进分层。如都德的小说《最后一课》,按时间线索可概括为:上学路上→上课之前→上课经过→宣布放学。
②按心理/情感变化分层。如《百合花》线索人物“我”,以“我”的耳闻目睹为明线,“我”的感情变化为暗线, 对通讯员生气→对他越加亲热起来→已从心底爱上这个傻乎乎的小同乡→真后悔没有给他缝上再走→我对他的牺牲感到痛心。
③按小说中的某个人、某个物,或者事件分层。如如莫泊桑的小说《我的叔叔于勒》,按人物线索可概括为:盼于勒→赞于勒→遇于勒→躲于勒。
《项链》借项链--丢项链--还项链--识项链
备考关键能力
情节手法题规范答题“三步骤”
四循环+一读者”模式
小说作用类题目(包含情节作用、人物作用、环境作用)都可以从情节、环境、人物、主题等四方面考虑,另外可以加入读者的感受。即这三类作用类题目,除了考虑其对本身的作用外,都要考虑其他三方面,还有读者的感受,这就是“四循环+一读者”模式。答题时,可将这五个方面归拢到结构上的作用(情节)和内容上的作用(人物、环境、主题、读者感受)两个层面逐条作答。
一、情节线索
理解运用1 《林黛玉进贾府》的线索是林黛玉进贾府,属于事线(线索类型)。《祝福》的线索是“我”的见闻,属于人线。
明线与暗线的区别:
明线:就是由人物活动或事件发展所直接呈现出来的线索。小说明线所叙述的人物故事容易集中突出。往往以“时空”“事件”“事物”为线索。
暗线:就是未直接描绘的人物活动或由事件间接呈现出来的线索。暗线能够在更广更深的层面上揭示出当时社会的各种矛盾或斗争的焦点,使故事情节安排更加巧妙,使小说矛和主题更加突出。往往以“情”“人物精神品质”为线索。
铺垫与伏笔的区别:
铺垫为主要情节蓄积酝酿气势,引而不发;而伏笔预先为后文作提示或暗示,力求前后照应。
铺垫一般是“显性”的,对将要叙述的事物提前渲染描写;而伏笔一般是“隐性”的,在前文为后文暗设提示。
铺垫一般在文章开头;而伏笔常见于文章中间。
铺垫往往使用笔墨较多,多为造势;而伏笔通常只是一两笔,点到为止。
二、情节结构
1.传统小说模式(线性结构模式)
2.外国小说模式
理解运用2 《林黛玉进贾府》的情节结构模式是单线结构,《祝福》的情节结构模式是摇摆式,《林教头风雪山神庙》的情节结构模式是摇摆式。
三、情节技巧
1.制造情节波澜安排技巧
2.情节严密安排技巧
理解运用3 (1)《林教头风雪山神庙》最后写林冲在山神庙与陆虞候等人相遇,最后杀死他们,这一情节看似偶然,实则必然,因为作者在此使用了伏笔技巧。(2)《装在套子里的人》在叙述别里科夫爱情故事情节时使用的是对比技巧。
四、段落作用
1.小说开头方式和作用
小说结尾方式和作用
理解运用4 (1)《林教头风雪山神庙》第一段写林冲“闲走”,遇到李小二,这样写有什么作用?
答:________________________________________________________________________
答案 ①插叙林冲在东京时曾救过李小二,表现林冲的正义感和侠义精神;②从情节上看,为下文李小二夫妇报恩埋下伏笔;③以林冲明明遭受冤屈却平静地称自己是“罪囚”来表现他委曲求全、不思反抗的性格。
(2)《装在套子里的人》结尾是这样写的:
“我们高高兴兴地从墓园回家。可是一个礼拜还没有过完,生活又恢复旧样子,跟先前一样郁闷、无聊、乱糟糟了。局面并没有好一点。实在,虽然我们埋葬了别里科夫,可是这种装在套子里的人,却还有许多,将来也还不知道有多少呢!”
这一结尾显得很“另类”,请问:结尾主要采用了什么手法?有何作用?
答:________________________________________________________________________
答案 ①叙述中插入大量议论,采用对比手法。②a.揭露斗争的长期性、艰巨性;b.突出主旨,令人深思,给人启发。
回扣教材《祝福》在叙述上有何特点?
1)以第一人称“我”的所见所闻所感讲述故事,既增添了故事的真实性,同时这个线索人物使得情节紧凑;
2)采取了倒叙的手法。祥林嫂悲惨的结局放在开头,巧妙地设置了悬念,使读者寄予探求事情的原委,有一定的吸引力;
3、首尾呼应。开头和结尾都有对祝福情景的描写,这种描写前后照应,与祥林嫂悲惨的死形成对比,深化了文章主题。
4、对比。祥林嫂在年底祈福的热闹祝福声中悲惨死去,祝福与死亡、热闹与冷凄,形成了鲜明的对比,突出了文章主题。
例题展示
小说在谋篇布局方面很有特点,请简要说明。《水底的微光》
答案:①运用插叙手法,插入主人公读书、讨薪等内容,交代事件的起因、人物的遭际(使情节的发生发展更合理)。②现实与回忆交织,把主人公在泳池里真实的感受与对故乡、大海、社区图书馆的回忆巧妙融合(巧妙推进故事情节,有利于展现人物心理,突出人物形象)。③时空集中,故事发生在“泳池”这一地点,“他”准备轻生到被工友救起这一时间段(情节紧凑)。④前后照应,如开头结尾都有对浅水区孩子们的描述,之前只能听见他们的说笑,后来看到了他们“明亮的面孔”。
阅读下面的文字,完成小题。
古渡头
叶紫
太阳渐渐地隐没到树林中去了,晚霞散射着一片凌乱的光辉,映到茫无际涯的淡绿的湖上,现出各种各样的色彩来。微风波动着皱纹似的浪头,轻轻地吻着沙岸。
破烂不堪的老渡船,横在枯杨的下面。渡夫戴着一顶尖头的斗笠,弯着腰,在那里洗刷一叶断片的船篷。
我轻轻地踏到他的船上,他抬起头来,带血色的昏花的眼睛,望着我大声说道:“过湖吗,小伙子?”
“唔,”我放下包袱,“是的。”
“那么,要等到明天哆。”他又弯腰做事去了。
“为什么呢?”我茫然地,“我多给你些钱不能吗?”
“钱?你有多少钱呢?”他的声音来得更加响亮了,教训似的。他重新站起来,抛掉破篷子,把斗笠脱在手中,立时现出了白雪般的头发,“年纪轻轻,开口就是‘钱’,有钱就命都不要了吗?”
我不由得暗自吃了一惊。
他从舱里拿出一根烟管,饱饱地吸足了一口,接着说:“看你的样子也不是一个老出门的。哪里来的呀?”
“从军队里回来。”
“军队里?……”他又停了一停,“是当兵的吧,为什么又跑开来呢?”“我是请长假的。我妈病了。”
“唔!……”
两个人都沉默了一会儿,他把烟管在船头上磕了两磕,接着又燃第二口。
夜色苍茫地侵袭着我们的周围,浪头荡出了微微的合拍的呼啸。我的心里偷偷地发急,不知道这老头子到底要玩什么花头。于是,我说:
“既然不开船,老人家,就让我回到岸上去找店家吧!”
“店家,”老头子用鼻子哼着,“年轻人到底不知事。回到岸上去还不同过湖一样的危险吗?到连头镇去还要退回七里路。唉!年轻人……就在我这船中过一宵吧。”
他擦着一根火柴把我引到船艘后头,给了我一个两尺多宽的地方。好在天气和暖,还不至于十分受冻。
当他再擦火柴吸上了第三口烟的时候,他的声音已经和缓多了。我躺着,一面细细地听着孤雁唳过寂静的长空,一面又留心他和我谈的一些江湖上的情形,和出门人的秘诀。
“……就算你有钱吧,小伙子,你也不应当说出来的。这湖上有多少歹人啊! ……我欢喜你这样的孝顺孩子。是的,你的妈妈一定比我还欢喜你,要是在病中看见你这样远跑回去。只是,我呢? ……我,我有一个桂儿。你知道吗?我的桂儿,他比你大得多呀!你怕不认识他吧?外乡人……那个时候,我们爷儿俩同驾着这条船。我给他收了个媳妇……”“他们呢?”
“他们?那一年,北佬来,你知道了吗?北佬打了败仗,从我们这里过,我的桂儿给北佬兵拉着,要他做佚子。桂儿,他不肯,脸上一拳!我,我不肯,脸上一拳! ……小伙子,你做过这些个丧天良的事情吗? ……
“小伙子!你看,我等了一年,我又等了两年,三年……我的儿媳妇改嫁给卖肉的朱胡子了,我的孙子长大了。可是,我看不见我的桂儿,我的孙子他们不肯给我……他们说:‘等你有了钱,我们一定将孙子给你送回来。’可是,小伙子,我得有钱呀!”
结冰,落雪,我得过湖;刮风,落雨,我得过湖……
“年成荒,捐重,湖里的匪多,过湖的人少,但是,我得找钱……”
“小伙子,你是有爹妈的人,你将来也得做爹妈的。我欢喜你,要是你真的有孝心,你是有好处的,像我,我一定得死在这湖中。我没有钱,我寻不到我的桂儿,我的孙子不认识我,没有人替我做坟,没有人给我烧纸钱……我说,我没有丧过天良,可是天老爷他不向我睁开眼睛……”
他逐渐地说得悲哀起来,终于哭了,不住地把船篷弄得呱啦呱啦地响;他的脚在船舱边下力地蹬着。可是,我寻不出来一句能够劝慰他的话,心头像给什么东西塞得紧紧的。
外面风浪渐渐地大了起来,我翻来覆去地睡不着,他也翻来覆去地睡不着。
可是,第二天,又是一般的微风,细雨。太阳还没有出来,他就把我叫起了。他的脸上丝毫看不出一点异样的表情来,好像昨夜间的事情,全都忘记了。
我目不转睛的瞧着他。
“有什么好瞧呢?小伙子!过了湖,你还要赶你的路程呀!”
离开渡口,因为是走顺风,他就搭上橹,扯起破碎风篷来。他独自坐在船艘上,毫无表情地捋着雪白的胡子,任情地高声朗唱着:
我住在这古渡前头六十年。我不管地,也不管天,
我凭良心吃饭,我靠气力赚钱!
有钱的人我不爱,无钱的人我不怜!
……
知识点回顾——小说叙事艺术类主观题常见的答题角度:
①叙述人称(视角)——首先看作者是用第几人称来叙述的,再根据人称的表达效果,结合具体内容分析其作用。
②叙述方式——阅读作品,分析其叙述方式(顺序、倒叙、插叙、补叙等),然后分析具体的表达效果。
③情节安排技巧——了解情节安排技巧类型(线索、摇摆、延迟、情节位置等),结合文本具体分析。
④叙述安排上的技巧——分析叙述故事是以怎样的形式呈现出来的,如对话、心理、回忆、叙述与写景相结合、 回忆与现实交织等。
1.作品是怎样叙述渡夫的故事的?这样写有什么好处?请简要分析。(6分)
【答案】①以第一人称“我”的视角来叙事,通过“我”的听,来串起了渡夫儿子被抓壮丁、儿媳改嫁等事件,使事件显得真实可信;②以“钱”为话题,设置悬念。“钱?你有多少钱呢?”引入渡夫的故事,唤起读者的阅读兴趣;③采用“我”和“渡夫”对话及渡夫自述相结合的形式,以渡夫之口自述他的经历,使叙事更加集中;④环境描写与渡夫讲述相结合,用“夜色”“风”等景物描写,营造出故事叙述的背景环境,烘托、渲染出一种诗意。赋予渡夫的故事哀而不伤的诗意美。
2.《古渡头》这篇小说是用第几人称叙述故事的?这种叙述方法有什么效果?(6分)
【答案】
叙述人称:《古渡头》这篇小说是用第一人称叙述的。
叙述效果:①使故事情节叙述杂而不乱,增加对事情、对人物叙述的真实性,让读者认为所描述的找渡船、住渡船、乘渡船的过程是作者亲历的。②让读者感到亲切自然,能自由地表达作者对渡夫等普通百姓人生遭遇的深切同情。③给读者以真实生动之感,引发读者思考。
3.作者在叙述“我”渡湖这个故事的过程中,借渡夫之口诉 说他的儿子被抓走、儿媳改嫁的情节,采用了怎样的叙述方式?有何作用?(6分)
【答案】
叙述方式:运用了插叙的手法。
作用:①使小说情节更完整,结构更严密,使渡夫独自一人守船摆渡的故事更加合情合理。②照应前文渡夫凄苦的生活境况和辛苦的摆渡生活,为下文渡夫努力挣钱的情节作铺垫。③使渡夫的形象更加丰满、真实,表明他有沉重的经济负担和心理包袱,是个苦难沉重的人,但又不失人生的旷达。④拓宽了渡夫的人生经历,使小说的内容更加丰富;表现了渡夫的苦难生活,使主题更加沉重和深刻。
1、谁来讲故事?
叙事人称:第一人称,第二人称,第三人称;
叙事视角:全知视角;有限视角(女性视角、儿童视角、动物视角)
2、怎么讲述故事?
叙事腔调:讲述和显示、幽默深刻、冷峻悲悯、深刻蕴藉等
叙事顺序:顺叙,倒叙,插叙,补叙
叙事速度:快与慢、紧张与舒缓,反复,延迟
叙事安排:
(1)从记叙形式上,有对话式,讲述式,意识流式,内心独白式,荒诞魔幻式,横截面式,穿越式等;
(2)从结构形式上:①全文情节一波三折(摇摆、延迟);②线索(尤其注意双线索);③开头方式:悬念式、倒叙式、写景式、故事式,以话题引入等;④中间有:悬念、伏笔、铺垫、照应、暗示、误会、突转、对比、抑扬等;⑤结尾有:欧亨利式、悲剧式、戏剧式、戛然而止式、写景式、首尾呼应式等: ⑥时空集中
(3)特殊方式:诗化语言、散文笔调等;
(4)“交织”的特殊叙事形式:如历史与现实交织(打破时空的限定)《赵一曼女士》,回忆与现实交织《祝福》,叙事与写景交织(描写与记叙的结合)《边城》等,虚幻性、真实性与现实性等;
阅读下面的文字,完成文后题目。
天 嚣
赵长天
风,像浪一样,梗着头向钢架房冲撞。钢架房,便发疟疾般地一阵阵战栗、摇晃,像是随时都要散架。
渴!难忍难挨的渴,使人的思想退化得十分简单、十分原始。欲望,分解成最简单的元素:水!只要有一杯水,哪怕半杯,不,一口也好哇!
空气失去了气体的性质,像液体,厚重而凝滞。粉尘,被风化成的极细极小的砂粒,从昏天黑地的旷野钻入小屋,在人的五脏六腑间自由遨游。它无情地和人体争夺着仅有的一点水分。
他躺着,喉头有梗阻感,他怀疑粉尘已经在食道结成硬块。会不会引起别的疾病,比如矽肺?但他懒得想下去。疾病的威胁,似乎已退得十分遥远。
他闭上眼,调整头部姿势,让左耳朵不受任何阻碍,他左耳听力比右耳强。
风声。丝毫没有减弱的趋势。
他仍然充满希望地倾听。
基地首长一定牵挂着这支小试验队,但无能为力。远隔一百公里,运水车不能出动,直升机无法起飞,在狂虐的大自然面前,人暂时还只能居于屈从的地位。
他不想再费劲去听了。目前最明智的,也许就是进入半昏迷状态,减少消耗,最大限度地保存体力。
于是,这间屋子,便沉入无生命状态……
忽然,处于混沌状态的他,像被雷电击中,浑身一震。一种声音!他转过头,他相信左耳的听觉,没错,滤去风声、沙声、钢架呻吟声、铁皮震颤声,还有一种虽然微弱,却执着,并带节奏的敲击声。
“有人敲门!”他喊起来。
遭雷击了,都遭雷击了,一个个全从床上跳起,跌跌撞撞,竟全扑到门口。
真真切切,有人敲门。谁?当然不可能是运水车,运水车会揿喇叭。微弱的敲门声已经明白无误地告诉大家:不是来救他们的天神,而是需要他们援救的弱者。
人的生命力,也许是最尖端的科研项目,远比上天的导弹玄秘。如果破门而入的是一队救援大军,屋里这几个人准兴奋得瘫倒在地。而此刻,个个都像喝足了人参汤。
“桌子上有资料没有?当心被风卷出去!”
“门别开得太大!”
“找根棍子撑住!”
每个人都找到了合适的位置,摆好了下死力的姿势。
他朝后看看。“开啦!”撤掉顶门棍,他慢慢移动门闩。
门闩吱吱叫着,痛苦地撤离自己的岗位。当门闩终于脱离了销眼,那门,便呼地弹开来,紧接着,从门外滚进灰扑扑一团什么东西和打得脸生疼的砂砾石块,屋里刹时一片混乱,像回到神话中的史前状态。
“快,关门!”他喊,却喊不出声。但不用喊,谁都调动了每个细胞的力量。
门终于关上了。一伙人,都顺门板滑到地上,瘫成一堆稀泥。
谁也不作声。谁也不想动。直到桌上亮起一盏暗淡的马灯,大家才记起滚进来的那团灰扑扑的东西。
是个人。马灯就是这人点亮的。穿着毡袍,说着谁也听不懂的蒙语。他知道别人听不懂,所以不多说,便动手解皮口袋。
西瓜!从皮口袋里滚出来的,竟是大西瓜!绿生生,油津津,像是刚从藤上摘下,有一只还带着一片叶儿呢!
戈壁滩有好西瓜,西瓜能一直吃到冬天,这不稀罕。稀罕的是现在,当一口水都成了奢侈品的时候,谁还敢想西瓜!
蒙古族同胞利索地剖开西瓜。红红的汁水,顺着刀把滴滴嗒嗒淌,馋人极了!
应该是平生吃过的最甜最美的西瓜,但谁也说不出味来,谁都不知道,那几块西瓜是怎么落进肚子里去的。
至于送瓜人是怎么冲破风沙,奇迹般地来到这里,最终也没弄清,因为谁也听不懂蒙语。只好让它成为一个美好的谜,永久地留在记忆中。(有删改)
1.请梳理出小说的行文思路。
答:________________________________________________________________________
2.小说以“水”“西瓜”为线索,写了不同的人物,情节跌宕起伏,请结合全文简要分析“水”“西瓜”的作用。
答:________________________________________________________________________
3.小说以“渴”为中心谋篇布局,这有什么好处?请简要说明。
答:________________________________________________________________________
4.小说情节设计巧妙,出人意料,结合全文简析。
答:________________________________________________________________________
5.小说以“没弄清”“成为一个美好的谜”“留在记忆中”结尾,试简析这一情节安排的特点。
答:________________________________________________________________________
6.小说第1段的描写很有特色,赏析这样的开头有哪些好处。
答:________________________________________________________________________
7.小说中画横线部分两次提到“雷击”,这一情节有什么作用?
答:________________________________________________________________________
8.小说以一个没有谜底的“美好的谜”结尾,这样处理有怎样的艺术效果?请结合作品进行分析。
答:________________________________________________________________________
1.①开端:渲染工地环境恶劣,严重缺水。
②发展一:“他”听着狂风,想着基地首长一定牵挂着小试验队,但无能为力。
③发展二:试验队被困队员们艰难地全力援救蒙古族求助者。
④高潮:被援救者请试验队被困队员们吃西瓜,救助大家于危难之中。
⑤结局:送瓜人来龙去脉之谜等都成为试验队被困队员的美好的回忆。
2.①“水”“西瓜”贯穿全文,使文章浑然一体,结构完整严谨,自试验队被困队员们严重缺水始,到蒙古族同胞送西瓜让队员们吃终。②丰富了人物形象,蒙古族同胞的执着善良、慷慨援助,试验队被困队员们的扶危济困都得到充分的表现。③凸显主题,帮助别人,也是帮助自己,人与人之间应互相帮助。
3.①省去许多不必要的叙述交代,使情节更简洁;②集中描写人物在特定环境下的状态与感受,使主题更突出。
解析 题干要求分析鉴赏以“渴”为中心谋篇布局的好处,首先要认识小说的谋篇布局涉及情节结构的处理、人物形象的刻画、环境描写的作用和突出主题等几个方面,然后围绕这几个方面展开阅读、思考。
①与环境关联。队员们的“渴”是“天嚣”的环境使然,炎热干燥、风沙肆虐的天气加剧了他们的“渴”。②与情节关联。因为“渴”到极点,队员们才濒临绝境;因为自己的“渴”,他们才更能理解“求助者”等待救援的急迫,因而调动起所有能量开门救助敲门人。蒙古族同胞同样也知道,如此天气环境中,队员们如果“渴”下去仍得不到救援会有怎样严重的后果,这才冲破风沙为科研试验队员们送来了救命的西瓜。可以说,小说的主要情节都围绕“渴”而展开,借助“渴”来推动,这样处理,使情节既合乎逻辑也更为集中。③与人物形象关联。塑造人物形象需要通过描写人物的外貌、语言、行动和心理来实现。小说集中描写了试验队员“他”和队友们“渴”的生理状态和心理感受。如“渴!难忍难挨的渴……只要有一杯水,哪怕半杯,不,一口也好哇!”“他躺着,喉头有梗阻感,他怀疑粉尘已经在食道结成硬块。会不会引起别的疾病,比如矽肺?”这些都是人在“天嚣”这种特定环境中的生理状态和心理感受,描写真实而细腻。④与主题关联。因为“渴”,队员们才需要帮助;因为“渴”,队员们才知道敲门人也需要帮助;因为帮助了敲门人,队员们才最终得到了帮助。因此,小说借助“渴”更好地揭示出一个朴素而有意味的人生道理——帮助别人,也是帮助自己,凸显了思想主题。
4.出人意料:缺水,却出现西瓜;天气恶劣,却有人敲门;以为是救援的人,原来是需要援救的弱者。这样写使情节一波三折,奇崛突兀,新颖、不俗套,打破了读者的心理预测,使人印象深刻,吸引读者,引人入胜。
5.①戛然而止,耐人寻味。前面故事已经完整地交代清楚了人们救别人也被别人救,这里突然结束,故事虽没有交代清楚,但有一定的意味。②留下空白,余味悠长,让读者展开想象,或咀嚼小说的主题,或进行艺术创造,或探索故事中人物的庐山真面目。
6.①运用了比喻和拟人的修辞手法,形象生动地写出了自然环境的险恶;②开篇照应题目,烘托并渲染了“天嚣”的恐怖气氛,凸显“天嚣”的特点;③细致地表现了人物的直觉印象与切身感受,为写“渴”做铺垫;④为刻画人物创设了典型环境;⑤推动情节的发展,没有这样的风暴,就没有故事的发生。
7.①交代人物等待紧急事件的反应,危难之际有了新的人物出现,吸引读者关注。②为塑造“他”及队员们的人物形象,表现队员们的性格特征服务。③推动情节的自然发展,与前文恶劣环境的描写形成一种和谐的场景,为后面的开门救助做铺垫。
8.①小说人物“他”所知有限,这样写很真实;②故事戛然而止,强化了小说的神秘氛围;③打破读者的心理预期,留下了更多想象回味的空间。
解析 先明确小说结尾的形式,再从结尾的技巧对情节、人物、主题的表达作用和产生的艺术效果等角度回答。人物上,符合小说人物的特点,“他”所知有限;情节和主题上,小说戛然而止,使表达的主题更为含蓄,增强了小说的神秘色彩;艺术效果上,给读者留下了更多想象回味的空间,意味隽永。
高考小说叙事特征题命题特点
腔调:说话的声音、语气等。叙述腔调:叙述者流露出的感情色彩、年龄、性别、身份等个性化的特征;它或多或少带有作者的影子和烙印,与小说或作者的风格密切相关,甚至可说腔调即风格。
例如,海明威小说的内敛与沉潜,鲁迅小说的幽默与深刻,余华小说的冷峻与悲悯,老舍小说的幽默与睿智……
腔调有两种主要方式:
(1)讲述,就是叙述者时不时地到场亮相,他要告诉读者,这个故事是他讲的,他会对小说中的人与事加以一定的解释与判断,还会情不自禁地流露出他对那些人与事的感情。如契诃夫的《装在套子里的人》。
(2)显示,就是这个叙述者差不多完全消失在文字的背后,让读者在阅读时独自面对一段生活,面对一个人、一件事。这个不肯露面的叙述者,只是客观地将那些人与事呈现出来。课文《老人与海》基本是“显示”。海明威让圣地亚哥自己“显示”,对他的表现不作判断,表现得相对客观、冷静。在一篇小说里,通篇只用“讲述”或者只用“显示”都是不太可能的,一般是采取两者结合的方式。
节奏是叙事类作品产生特有的艺术魅力的重要因素,具体指的是叙述过程中起伏变化所产生的话语的音乐感和跌宕美。 节奏是一切艺术的灵魂。平铺直叙、波澜不惊的叙述是没有意味的。叙述需要详略得当,详细的东西需要放慢节奏,而简略的东西只需一笔带过。空白点和省略可以加快叙述的节奏。
1、延缓叙述节奏的手法:铺张叙述(情节延迟摇摆)、增加描写等。
2、加快叙述节奏的手法:概括叙述,减少描写,利用对话、书信等方式(含现实与回忆交错)等。
如《红楼梦》中“宝黛初会”的速度控制:
宝玉看罢,因笑道:"这个妹妹我曾见过的。"贾母笑道:"可又是胡说,你又何曾见过他?"宝玉笑道:"虽然未曾见过他,然我看着面善,心里就算是旧相识,今日只作远别重逢,亦未为不可。"贾母笑道:"更好,更好,若如此,更相和睦了。"
宝玉便走近黛玉身边坐下,又细细打量一番,因问:"妹妹可曾读书?"黛玉道:"不曾读,只上了一年学,些须认得几个字。"宝玉又道:"妹妹尊名是那两个字?"黛玉便说了名。宝玉又问表字。黛玉道:"无字。"宝玉笑道:"我送妹妹一妙字,莫若`颦颦'二字极妙。"探春便问何出。宝玉道:"<<古今人物通考>>上说:`西方有石名黛,可代画眉之墨。'况这林妹妹眉尖若蹙,用取这两个字,岂不两妙!"探春笑道:"只恐又是你的杜撰。"宝玉笑道:"除<<四书>>外,杜撰的太多,偏只我是杜撰不成?"又问黛玉:"可也有玉没有?"众人不解其语,黛玉便忖度着因他有玉,故问我有也无,因答道:"我没有那个。想来那玉是一件罕物,岂能人人有的。"
宝玉听了,登时发作起痴狂病来,摘下那玉,就狠命摔去,骂道:"什么罕物,连人之高低不择,还说`通灵'不`通灵'呢!我也不要这劳什子了!"吓的众人一拥争去拾玉。贾母急的搂了宝玉道:"孽障!你生气,要打骂人容易,何苦摔那命根子!"宝玉满面泪痕泣道:"家里姐姐妹妹都没有,单我有,我说没趣,如今来了这们一个神仙似的妹妹也没有,可知这不是个好东西。"贾母忙哄他道:"你这妹妹原有这个来的,因你姑妈去世时,舍不得你妹妹,无法处,遂将他的玉带了去了:一则全殉葬之礼,尽你妹妹之孝心,二则你姑妈之灵,亦可权作见了女儿之意。因此他只说没有这个,不便自己夸张之意。你如今怎比得他?还不好生慎重带上,仔细你娘知道了。"说着,便向丫鬟手中接来,亲与他带上。宝玉听如此说,想一想大有情理,也就不生别论了。【以上减速】
当下,奶娘来请问黛玉之房舍……"每人一个奶娘并一个丫头照管,余者在外间上夜听唤。一面早有熙凤命人送了一顶藕合色花帐,并几件锦被缎褥之类。
黛玉只带了两个人来:一个是自幼奶娘王嬷嬷,一个是十岁的小丫头,亦是自幼随身的,名唤作雪雁。贾母见雪雁甚小,一团孩气,王嬷嬷又极老,料黛玉皆不遂心省力的,便将自己身边的一个二等丫头,名唤鹦哥者与了黛玉。外亦如迎春等例,每人除自幼乳母外,另有四个教引嬷嬷,除贴身两个丫鬟外,另有五六个洒扫房屋来往使役的小丫鬟。当下,王嬷嬷与鹦哥陪侍黛玉在碧纱橱内。宝玉之乳母李嬷嬷,并大丫鬟名唤袭人者,陪侍在外面大床上。【以上加速】
典例演练:
阅读下面的文字,完成下面小题。
长跪大别山(节选)
曾剑
奶奶要死了,我给干爹打电话。干爹叮嘱过我,说一旦奶奶“快不行了”,一定告诉他。
干爹是麻城人,早年闹革命来到红安(时称黄安)七里坪,结识了奶奶。据说革命时期,奶奶曾帮助过他,对他有恩,他便认奶奶为干娘,叫她娘。干爹对我和奶奶好,总是给钱给物。关于他与奶奶的交情,我问过奶奶。奶奶说,没啥,没啥,然而,眼睛却潮润了。我知道这里面有秘密,不仅仅是奶奶帮过他那么简单,但奶奶不说,我也就没问。
埋葬奶奶那天,干爹没有回武汉,他留了下来,为奶奶守孝。干爹说,孩子,跟你讲讲你奶奶的故事吧,你奶奶是个大人物,她了不起……
1927年初冬,七里坪郊外,一股三百余人的匪军,追赶着一个年轻人,领头的喊,他是头儿,抓活的,抓活的!领头的匪军大脑袋,大嘴咧开,活像一只站立起来的蛤蟆精。
枪声在那个年轻人的身旁雨点般响起,那不是要命的枪声,子弹都打在他的头顶或脚下。同他们的喊话一样,他们要抓活的。
年轻人奔跑在七里坪镇狭窄的街道上,在街角拐弯处,在他的前方巷子里,一扇门突然打开了,一个娇小女人的身影探出来。当年轻人跑到她跟前时,那个女人的手像一只鹰爪,死死地抓住他。
这个女人就是我的奶奶。奶奶极快地将年轻人拽进屋,将他推进夹层墙藏起来。七里坪地处大别山南麓、天台山脚下,这里群山环绕,匪患众多,不少人家都有藏身的夹墙。
很快,门外的脚步声洪水般逼近,继而远去,消失在幽长的街道。这时候,夹墙的门被打开,奶奶将年轻人拉出夹墙。她打开后门,门外是繁密的竹林,竹林连着山,山上全是树。奶奶对年轻人说,快,从后门走,他们往北去了,一会儿他们没抓到人,还会回来。你进到林子,往南跑,一直往南。
年轻人一路向南,连夜跑到木兰山,与失散的战友会合。
年轻人率部队打回七里坪时,才知道,那天他能逃脱敌人的追捕,并非仅仅是我奶奶家那堵夹墙救了他。真正救他的,是我的二伯。他被我奶奶推进夹墙时,奶奶顺手摘下他的帽子,把它戴在我二伯的头上,奶奶让我二伯装扮成这个年轻的红军,向黑溪山飞奔。白腿子匪军在七里坪三里外的黑溪山追上了二伯,他们发现抓错了人,在黑溪沟畔杀害了二伯。
干爹突然停止他的讲述,望着我,表情凝重。他说,孩子,那个被白军追杀的年轻人就是我。干爹处于极度的悲痛之中,他努力地控制情绪,想让自己的心情平复下来。但他没能够做到,他懊恼地说,我当时躲在夹墙里,并不知道外面发生的一切。
干爹自己也是为了引开敌人,保护战友,才跑到我家门前那长长的巷道里的。
那年,干爹带着中国工农红军鄂东军的一支,在七里坪一带秘密行动,为上级谋划的黄(安)麻(城)起义做准备。不久,干爹遭叛徒出卖,身份暴露,他和他的部队被数千人的白军围堵追杀。他为了保存实力,下令分散突围。他故意暴露自己的身份,引开敌人,以便更多红军突围,直至来到七里坪,被奶奶救下。
干爹从木兰山带着红军打回七里坪里时,是七天后的事。干爹说,那时,我二伯的尸首还挂在黑溪沟边的古松树上示众。几个白腿子大兵在尸首旁巡逻,等待红军“上钩”,干爹一声令下,杀死了他们。干爹抢回了我二伯的尸首,并把我二伯的尸首运回来,埋在了我家后山坡。
那段时间,我大伯为了生计,从七里坪倒水河放排,直下汉口。大伯回来后,听说了他二弟的死,拿起砍刀,要去城里同白军拼命,干爹拦住了他。干爹说,兄弟,现在给二子报仇,无异于鸡蛋碰石头,时机不成熟,白送性命。我大伯低头不语,在那儿生闷气。干爹说,要不,你跟我干革命吧。我们的队伍人多,保准能给你兄弟报仇。大伯不敢做主,看一眼奶奶,奶奶说,去吧,跟着你大哥干革命。
这个晚上,我的大伯拥有了一套军装、一杆长枪。这年冬天,黄麻起义的枪声打响,大伯战死黄安城。
战争局势紧,从攻城到外围战斗,牺牲的战友多,可怜我大伯,生不见人,死不见尸。干爹说,他的确是牺牲了,他的战友看见他牺牲了,战友当时顾不上他,后来,就分辨不出谁是谁了。
大伯留在这个世上的,只有我家后山坡上他坟里的几件衣物,还有红安烈士陵园烈士墙上的他的名字。
我忍不住哭出声来。奶奶太苦,奶奶太累,奶奶忍受着这么大的痛,却从来不说。她眼瞎了,可她不是哑巴。但多年来,她几乎把自己活成了哑巴。偶尔,我听她自言自语:黑溪山那么大,二子那么熟悉,咋没逃了呢?
每天,太阳落山那一刻,奶奶打开后门,朝着后山坡儿子们的坟地张望,是她必有的举动。
她是在唤儿回家。
(有删改)
小说的叙述视角有什么特点?有什么好处?请简要说明。
答案 (1)特点:小说采用的是以第一人称“我”的口吻叙述的有限视角,与干爹讲故事的第三人称的无限视角交错的方式。
(2)好处:干爹讲述故事是讲历史,“我”的转述重在“现在”,形成了历史与现实交织的方式,既增加了故事的真实性、叙事的曲折性,又丰富了小说的意蕴。
点拨关键
叙述视角是小说叙事类的重点题型,对此,应该围绕这个“视角”人物,从以下五方面思考:
①这个“视角”人物本人的身份、性别、年龄、地位如何,他将怎样影响(决定)整个故事的叙述,以及为小说带来了怎样的氛围或情调。
②这个“视角”人物有无自身的形象特点,他又给其他人物和主题带来了怎样的作用。
③这个“视角”人物在整个小说的人物关系网中处于怎样的地位,是中心人物还是次要人物。如是次要人物,那他对主要人物起着怎样的作用。
④这个“视角”人物在叙事中的地位如何,他是讲述者(观察者),还是亲历者(见证者),或者是情节的推动者。
⑤这个“视角”人物听到了什么,看到了什么,以及他内心是如何想的,这些内容又将为小说的情节、人物、主题等带来怎样的作用。
2.小说中回忆与现实交织,这种叙述方式有哪些好处?请简要分析。
答案 ①既能写出奶奶一家人为革命所作的贡献,又体现出干爹对奶奶一家的愧疚和崇敬之情,使小说的主题意蕴更加丰富、深刻。
②回忆与现实交织,调节了叙事节奏,使情节更加饱满。
③可以从不同角度塑造人物形象,表现人物的内心情感,使人物形象更加立体。
④历史和现实灵活切换,形成了时空交错的艺术效果,增强了感染力。
点拨关键
叙事方式是小说叙事考查中的难点。有的题干已给出叙事特点,只要求分析艺术效果即可。答题时须紧扣题干要求分析具体效果,一要结合每一种具体叙事特点(或手法)的自身效果,二要结合文本具体展开。对于没有给出叙事方式(特点)的题目,需要借助整体阅读和知识储备,进行多方思考,尤其要熟悉一些特殊的叙述方式:
①文体方面:a.散文化小说:淡化情节、散文化笔法等。b.意识流小说:内心独白、幻觉梦境、时空颠倒等。c.魔幻现实主义小说:隐喻、象征、预言、神秘、魔幻等。d.科幻小说:夸张、想象、穿越等。
②构思技巧方面:对话式,讲述式,对比式,蒙太奇式,意识流式,以小见大,历史与现实交织,回忆与现实交织,叙事与写景(心理)交织,重复强化式。
对叙事方式(手法)的艺术效果分析,主要从以下角度展开:
①人物塑造:真实,立体,鲜明;烘托人物,体现感情。
②情节结构:推动,串联;一波三折,戏剧性。
③环境特点:营造氛围,折射时代社会特征。
④小说主题:凸显,深化,升华,丰富。
⑤读者感受:悬念——兴趣,空白——想象力,张力——回味等。
3.小说采用了大故事里套小故事的叙事结构,请作简要说明,并说明它对表现小说主题有何好处。
答案 (1)大故事是干爹为“我”讲述革命故事,通过“我”来叙述;小故事是三兄弟为革命牺牲的故事,是由干爹讲述并通过“我”转述的。
(2)好处:丰富小说题旨。既能表现革命者英勇无畏、前仆后继的牺牲精神和军民血肉相连、生死与共的团结伟力,又能融入感恩报答、铭记历史、传继家风等主题内涵。
点拨关键
答叙事结构题,一般先要弄清叙事结构的特点与内容,然后说明它在表现人物与主题方面的作用。
分析“嵌套故事”结构,先要弄清两个故事的内容;再分析两个故事各自表现的人物与主题;最后注意两个故事的互补,带来叙事视角的变化及主题既对立又映照的效果。
4.请分析本文叙述上的特征。
答案 ①采用第一人称叙述,交错使用第三人称叙述,使故事既真实又曲折。
②采用现实与历史交织的叙述方式,调节了叙事节奏,形成了时空交错的艺术效果。
③采用“嵌套”式叙事结构,带来了叙事视角的变化,丰富了主题内容。
点拨关键
本文在叙述上的特色,这是一个大的概念,该如何入手呢?我们可以通过追问,谁在讲故事——人称、视角、身份,根据自己的追问去文本中寻找答案;还可以追问怎么讲故事——叙事顺序、节奏、腔调、叙事方式与情节安排等,去文本中寻找答案。其中,“叙事方式”即该小说独特的叙述方式,这一点往往是命题者最看重的,也是赋分最高的。要判断其独特的叙事方式,除参照上面第2题的点拨外,第一位的还是对文本的理解与感受。阅读时要善于捕捉一些关键词句,尤其是隐约点明叙事特点的词语、句子。如文中会有插入性回忆文字,可以联想到回忆与现实的交织;文中有不真实的情节发生,可能是魔幻式;文中有一个中心象征物,可能采用的是隐喻手法,等等。总之,圈点出特征性词句,勾联起平时的积累,就能判断出其独特的叙述方式。
常见模式
解读
单线结构
基本模式为开端——发展——高潮——结局,完整模式前面还会有序幕,后面还会有尾声。目前高考选文多为这样的结构模式。
双线结构
由两条线索组成,或一明一暗,或一主一次。
摇摆式(一波三折式)
即通常所说的“一波三折”。大多数小说的情节发展轨迹并不呈现为一条直线,不会很顺利地循着开端、发展、高潮、结局行进,而往往会在发展或高潮处横生枝节,使情节发生波折,经历一定的波折后,再回到正轨。这就出现了情节的摇摆。情节的摇摆往往赋予小说更为摄人心魄的魅力。
对话式
以人物在特定场景中的富有个性的对话,构成作品的主体。言为心声,这种形式便于突出人物性格特征,使结构简洁明快。采用对话的手法,直接切入生活的横断面,透视人物的精神世界,将他们各自所持生活态度的差异显示出来;在有限的篇幅里,折射出较丰富的思想。
常见模式
解读
延迟式
作者竭力给故事、人物、心理的紧张设置障碍,又不使读者觉得希望完全破灭,在这种捉迷藏式的游戏中,一环扣一环,实现小说的结构张力。如《牲畜林》。
突转式(欧·亨利式)
在结尾处情节突然向相反方向转变,揭示真相,而这个真相通常都出人意料,但由于前面的情节早已埋下伏笔,照应前面的情节,一切又都在情理之中,从而增加小说情节的生动性。
横截面式
将时空浓缩到一个小小的点上,在精巧的结构中展开漫长的时间和立体的无限空间。如《半张纸》。
意识流
它打破了时间这一恒常的维度,让人物的意识在超时间的空间里按照心理时序任意往来。如《墙上的斑点》。
名称
释义
作用
抑扬
对写作对象或欲扬先抑或欲抑先扬,然后陡然一转,出乎读者所料。
文势曲折多变,峰回路转、跌宕起伏的效果,增强作品可读性。
悬念
通俗地说,它是指在小说的叙述中先设置一个谜面,藏起谜底,在适当的时候再予以点破,使读者的期待心理得到满足。
在开头,引领下文,引人入胜;
在文末,有意料之外、情理之中之效;
在矛盾处,勾连情节,深化内容。
对比
把两种对立的事物或者同一事物的两个不同方面放在一起相互比较。
渲染气氛,表现事物或突出主题。
衬托
描绘某一事物来表现另一事物的艺术手法。它分为正衬和反衬两种。
使文章更生动,
人物、事物形象更突出,
主题更鲜明。
突转
在小说结尾部分,作者常常采用突转的方法形成情节的某种“巧合”、某种意料之外的反转,或者是人物性格的“急剧改变”。
收到意料之外、情理之中的效果,
对小说主旨起到画龙点睛的作用。
名称
释义
作用
线索
是贯穿整个作品情节发展的脉络,它可以是小说中的某个人物、某个事物,也可以是作者的情感、小说的事件,还可以是故事发生的空间、时间。
使情节更加集中紧凑;
使人物性格更加突出,形象更加丰满;
使主题更加丰富,得以深化。
照应
是篇章间的某些内容和意思在不同部位上的互相关照与呼应。
使情节连贯,脉络清晰,结构紧凑。
伏笔
作者对将要在作品中出现的人物或事件,预先作的提示或暗示。
使全文前后呼应,结构更严谨,
情节发展更合理,前后因果更分明。
铺垫
也称铺叙衬垫,它是为了衬托主要人物或事物而铺叙另外的人物或事物以做衬垫。
蓄积气势,突出主旨。
悬念式开头
开头提出疑问,造成悬念,
引出下文,引起读者的思考
(或在情节发展中回答)。
写景式开头
开头写景,交代故事发生的环境,
渲染气氛,烘托人物心情。
直切式开头
小说直接切入场景,直接将读者置于故事情节之中,
现场感与参与感强烈。
出人意料的结局
①从结构看,它使平淡的故事情节陡然生出波澜,产生震撼人心的力量。
②从表现手法看,与前文的伏笔相照应,使人觉得又在情理之中。
令人伤感的结局
①从主题看,能更好地深化主题。
②从表现人物性格看,能更好地塑造人物性格。
③从表达效果看,这种结局令人感动,令人回味,引人思考。
令人喜悦的结局
①从表达效果看,小说的喜剧结局给读者留下了想象空间,耐人寻味。
②从阅读者看,喜剧性的结尾与主人公、作者的意愿构成和谐的一体,给人以欣慰、愉悦之感。
③从主题看,凸显美好人性,符合大众审美,容易引起读者的共鸣。
戛然而止的结局
给读者留下广阔的想象空间,引人深思。
以景作结的结局
①从结构看,照应标题,首尾呼应。
②从情节看,暗示情节发展、故事结局。
③从人物看,烘托人物。
④从主题看,升华主题。
⑤从读者看,言有尽而意无穷,留给读者以无限想象空间。
高考语文二轮复习讲练测(新高考)鉴赏小说的情节结构(讲义+词组训练): 这是一份高考语文二轮复习讲练测(新高考)鉴赏小说的情节结构(讲义+词组训练),文件包含高考语文二轮复习讲练测新高考鉴赏小说的情节结构题组训练原卷版+解析docx、高考语文二轮复习讲练测新高考鉴赏小说的情节结构讲义docx等2份试卷配套教学资源,其中试卷共37页, 欢迎下载使用。
专题07+小说情节梳理和叙事艺术鉴赏(练习)-2024年高考语文二轮复习讲练测(新教材新高考): 这是一份专题07+小说情节梳理和叙事艺术鉴赏(练习)-2024年高考语文二轮复习讲练测(新教材新高考),文件包含专题07小说情节梳理和叙事艺术鉴赏练习-2024年高考语文二轮复习讲练测新教材新高考原卷版1docx、专题07小说情节梳理和叙事艺术鉴赏练习-2024年高考语文二轮复习讲练测新教材新高考原卷版docx、专题07小说情节梳理和叙事艺术鉴赏练习-2024年高考语文二轮复习讲练测新教材新高考解析版1docx、专题07小说情节梳理和叙事艺术鉴赏练习-2024年高考语文二轮复习讲练测新教材新高考解析版docx等4份试卷配套教学资源,其中试卷共68页, 欢迎下载使用。
专题07+小说情节梳理和叙事艺术鉴赏(讲义)-2024年高考语文二轮复习讲练测(新教材新高考): 这是一份专题07+小说情节梳理和叙事艺术鉴赏(讲义)-2024年高考语文二轮复习讲练测(新教材新高考),共23页。试卷主要包含了情节线索,情节结构,情节技巧,段落作用等内容,欢迎下载使用。

