河南省南阳市2023-2024学年高二下学期期终质量评估化学试题
展开河南省南阳市2023-2024学年高一下学期期终质量评估+化学试题: 这是一份河南省南阳市2023-2024学年高一下学期期终质量评估+化学试题,共4页。
河南省南阳市2023-2024学年高一下学期期终质量评估 化学试题: 这是一份河南省南阳市2023-2024学年高一下学期期终质量评估 化学试题,共10页。试卷主要包含了本试卷分第Ⅰ卷和第Ⅱ卷,答非选择题时,必须用0, 可能用到的部分相对原子质量, 关于 的说法正确的是等内容,欢迎下载使用。
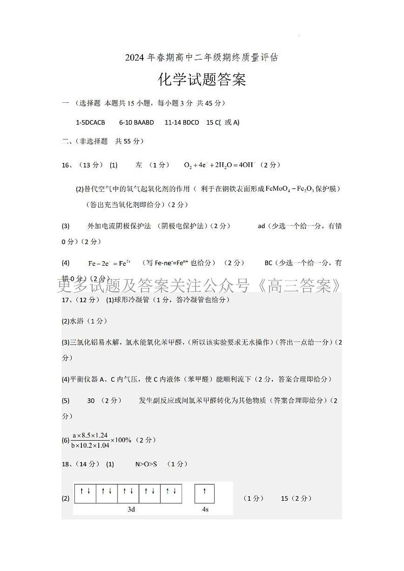
河南省南阳市2023-2024学年高二下学期期终质量评估化学试题: 这是一份河南省南阳市2023-2024学年高二下学期期终质量评估化学试题,共10页。试卷主要包含了本试卷分第Ⅰ卷和第Ⅱ卷,答非选择题时,必须用0, 可能用到的相对原子质量等内容,欢迎下载使用。

