资料中包含下列文件,点击文件名可预览资料内容
还剩8页未读,
继续阅读
所属成套资源:习近平新时代中国特色社会主义思想学生读本(同步课件+同步教案)
成套系列资料,整套一键下载
- 习近平新时代中国特色社会主义思想学生读本(小学高年级)第1讲 伟大事业都始于梦想(同步课件+同步教案) 课件 2 次下载
- 习近平新时代中国特色社会主义思想学生读本(小学高年级)第3讲 把人民放在心中最高位置(同步课件+同步教案) 课件 2 次下载
- 习近平新时代中国特色社会主义思想学生读本(小学高年级)第4讲 唯改革才有出路(同步课件+同步教案) 课件 2 次下载
- 习近平新时代中国特色社会主义思想学生读本(小学高年级)第5讲 块头大不等于强(同步课件+同步教案) 课件 3 次下载
- 习近平新时代中国特色社会主义思想学生读本(小学高年级)第6讲 国家一切权力属于人民(同步课件+同步教案) 课件 4 次下载
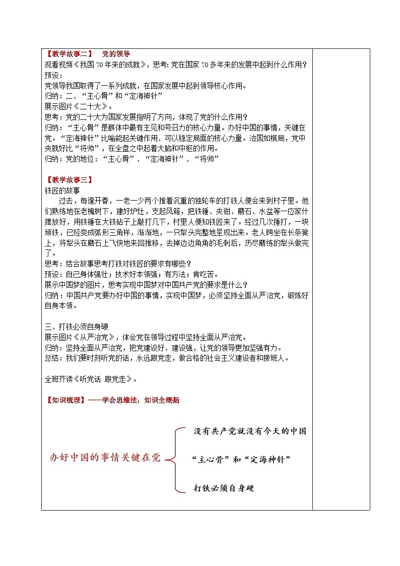
习近平新时代中国特色社会主义思想学生读本(小学高年级)第2讲 办好中国的事情关键在党(同步课件+同步教案)
展开
这是一份习近平新时代中国特色社会主义思想学生读本(小学高年级)第2讲 办好中国的事情关键在党(同步课件+同步教案),文件包含习近平新时代中国特色社会主义思想学生读本小学高年级第2讲办好中国的事情关键在党优质课件pptx、习近平新时代中国特色社会主义思想学生读本小学高年级第2讲办好中国的事情关键在党教案docx等2份课件配套教学资源,其中PPT共15页, 欢迎下载使用。
相关资料
更多

