河南省周口市鹿邑县第三高级中学2023-2024学年高一下学期期末考试生物试题
展开考试模块:必修2
考生注意:
1.本试卷分选择题和非选择题两部分。满分100分,考试时间75分钟。
2.答题前,考生务必用直径0.5毫米黑色墨水签字笔将密封线内项目填写清楚。
3.考生作答时,请将答案答在答题卡上。选择题每小题选出答案后,用铅笔把答题卡上对应题目的答案标号涂黑;非选择题请用直径0.5毫米黑色墨水签字笔在答题卡上各题的答题区域内作答,超出答题区域书写的答案无效,在试题卷、草稿纸上作答无效。
4.本卷命题范围:人教版必修2。
一、选择题:本题共20小题,每小题2.5分,共50分。每小题只有一个选项符合题目要求。
1.下列关于遗传学基本概念的叙述,正确的是( )
A.杂合子与纯合子遗传因子组成不同,性状表现也一定不同
B.玉米的雄花的花粉落在同一植株的雌花的柱头上属于自交
C.具有相对性状的纯合子杂交产生的子一代所表现出来的性状就是显性性状
D.红花和白花杂交后代出现红花和白花,说明红花为杂合子
2.某自花传粉植物,其花色受一对等位基因控制,紫花(A)对白花(a)为完全显性。若将多株紫花与白花植株杂交,中紫花与白花植株数量比为,下列叙述正确的是( )
A.中紫花与白花的比例说明该性状的遗传不遵循孟德尔分离定律
B.亲本紫花植株有两种基因型,亲本紫花植株中杂合子占
C.Aa紫花植株连续自交三代,理论上子三代中杂合子占
D.若紫花植株自交,中紫花:白花,可能是含的花粉有一半致死
3.免疫荧光染色法是使特定蛋白质带上荧光素标记的示踪技术。为观察哺乳动物生殖细胞形成过程中染色体的变化,研究人员用该技术处理正常小鼠的精巢细胞,观察到细胞中的染色体正形成联会复合体,如图是该小鼠减数分裂过程中相关物质相对含量变化的示意图。下列叙述正确的是A.若将实验材料换成正常雌性小鼠,能更好地达到实验目的( )
B.细胞中共有40条染色体,该时段姐妹染色单体之间可能会发生互换
C.若表示核的相对含量,则处于段的细胞中有同源染色体
D.若表示染色体和核DNA数的比值,则细胞可能处于图中段
4.某雄果蝇的基因型为,用3种不同颜色的荧光素分别标记该果蝇一个精原细胞中的A、a、B基因,检测中发现该细胞只进行了一次减数分裂(不考虑突变)。下列叙述错误的是( )
A.减数分裂I后期细胞中移向一极的颜色可能只有1种
B.如果能观察到6个荧光点,则该细胞可能是初级精母细胞
C.减数分裂II中期细胞中可能出现3种颜色的4个荧光点
D.如果能观察到3种颜色的荧光,则该细胞中不具有同源染色体
5.果蝇眼色的紫色与红色由一对等位基因(B/b)控制且眼色色素的合成必须有显性基因A,两对基因均不位于染色体上。现用雌性白眼纯系果蝇与雄性红眼纯系果蝇杂交获得雌雄果蝇全为紫眼,雌雄果蝇相互交配得到的如表所示。下列叙述错误的是( )
A.A基因位于常染色体上,B基因位于X染色体上
B.亲本白眼雌果蝇和红眼雄果蝇的基因型分别为
C.中紫眼雌果蝇的基因型分别有1种、2种
D.让中白眼雌果蝇与红眼雄果蝇随机交配,理论上果蝇中表型为紫眼的比例是
6.下列有关遗传物质化学本质探索之路的叙述,正确的是( )
A.早期推测蛋白质是遗传物质的依据是氨基酸多种多样的排列顺序可能蕴含着遗传信息
B.向培养有型细菌的培养基中加入型细菌的细胞提取物,最终培养基中的菌落大多数是型菌落
C.噬菌体侵染细菌实验说明DNA是大肠杆菌和T2噬菌体的遗传物质
D.用标记的噬菌体侵染未标记的大肠杆菌,上清液中含有放射性的原因可能是搅拌不充分
7.下列关于双链DNA分子结构中碱基互补配对原则的叙述,错误的是( )
A.沃森和克里克用碱基互补配对原则解释了DNA分子具有稳定的直径
B.真核细胞的细胞核、叶绿体和线粒体中均能发生碱基互补配对现象
C.由碱基互补配对原则推出一条链中A占,那么该链中也占
D.原癌基因表达时,转录和翻译过程中碱基互补配对原则不完全相同
8.某双链DNA包含2000个碱基对,其中A有400个,用标记该DNA后将其放入不含的培养液,让其连续复制三次(复制的条件完全具备,且各种脱氧核苷酸数量足够)。下列叙述正确的是( )
A.该DNA分子中
B.第三次复制需要消耗的鸟嘌呤脱氧核苷酸和胸腺嘧啶脱氧核苷酸的数量比为4:1
C.经过三次复制后,两条链都被P标记的DNA分子有2个
D.科学家用同位素示踪技术和差速离心法证明了DNA的复制特点
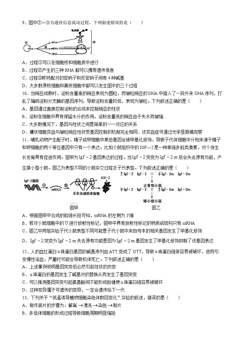
9.图中①③为遗传信息流动过程,下列叙述错误的是( )
A.过程①可以在细胞核和细胞质中进行
B.过程②产生的三种RNA都可以携带遗传信息
C.过程③即将配对的密码子和反密码子间有4种碱基
D.大多数原核细胞和真核细胞中都可以发生图中的三个过程
10.当豌豆成熟时,淀粉含量高的豌豆表现为圆粒,而皱粒豌豆的DNA中插入了一段外来DNA序列,打乱了编码淀粉分支酶的基因序列,导致淀粉含量较低,表现为皱粒。下列叙述正确的是( )
A.基因通过直接控制淀粉的合成来控制豌豆的性状
B.淀粉在细胞中具有保留水分的作用,淀粉含量低的豌豆由于失水而皱缩
C.大多数情况下,基因与性状之间是简单的一一对应的关系
D.镰状细胞贫血与皱粒豌豆性状受基因控制的机制完全相同.该贫血症可通过光学显微镜观察
11.哺乳动物产生配子时,精子或卵细胞中某些基因会被甲基化修饰,导致子代体细胞中分别来源于精子和卵细胞的两个等位基因中只有一个表达。比如小鼠组织中的IGF—2是一种单链多肽类激素,对个体生长发育具有促进作用。图甲为基因表达的过程。当突变为后会失去原有功能,产生矮小型小鼠。图乙为表型不同的小鼠杂交过程及子代表型。下列叙述正确的是( )
图甲图乙
A.根据图甲中合成的肽链长短可知,mRNA的左侧为3'端
B.若对小鼠细胞中的进行放射性标记,图甲中具有放射性标记的物质或结构只有mRNA
C.图乙中两组实验子代小鼠表型不同可能是子代小鼠中来自母本的相关基因发生了甲基化修饰
D.突变为失去原有功能是因为基因发生了甲基化修饰抑制了该基因表达
12.人的血红蛋白珠蛋白基因的碱基序列由ATT变成了GTT,导致珠蛋白链很容易被破坏,进而引发慢性溶血,严重时可能会导致机体死亡。下列叙述正确的是( )
A.上述事例说明基因突变后必然引起性状的改变
B.珠蛋白的基因发生了碱基对的替换从而发生了基因突变
C.可以推测基因突变引起氨基酸间不能形成肽键使珠蛋白链容易被破坏
D.这种变异属于可遗传的变异,一定会遗传给下一代
13.下列关于“低温诱导植物细胞染色体数目变化”实验的叙述,错误的是( )
A.制作装片的步骤为:解离漂洗染色制片
B.多倍体细胞的形成过程导致细胞周期明显缩短
C.固定细胞形态后需用体积分数为的酒精冲洗2次
D.显微镜下可观察到染色体数目加倍的细胞占少数
14.三体细胞在有丝分裂时,三条染色体中的一条随机丢失,可产生染色体数目正常的体细胞,这种现象称为“三体自救”。某家庭中的丈夫为正常个体,妻子患有红绿色盲,这对夫妇生下一个染色体数正常的患红绿色盲的女儿。下列判断错误的是( )
A.女儿患病的原因可能是来自父方染色体上的正常基因发生突变
B.若发育为该女儿的受精卵发生“三体自救”,则丢失的染色体来自父方
C.若发育为该女儿的受精卵发生“三体自救”,则受精卵性染色体组成为XXX或XXY
D.若该女儿的两条染色体的碱基序列差异很大,则其患病的原因是母亲在减数分裂II后期有异常15.如图为某植物根尖分生区细胞的一对同源染色体上两个DNA分子中部分基因排列情况,字母代表基因,①~④为无遗传效应的碱基序列。下列叙述正确的是( )
A.图中各基因都有机会发生突变体现了基因突变的普遍性
B.在①区段插入几个碱基序列可引起基因突变
C.该细胞正常分裂时,一般不会发生等位基因与的分离
D.该细胞有丝分裂时一条染色体上若同时有和是基因重组的结果
16.下列关于人类遗传病的叙述,错误的是( )
A.先天性疾病并不一定都是遗传病
B.白化病患者会从其父母双方各自继承一个白化病基因
C.“21三体综合征”患者尽管染色体数目异常,但遗传物质并未改变
D.调查人群中的遗传病最好选取群体中发病率较高的单基因遗传病
17.研究人员用一定浓度的硫酸二乙酯(化学诱变剂)处理某品种高粱萌发的种子,显著提高了其发芽率。为研究发芽率高低这对相对性状的遗传机制,他们将诱变处理后的植株(简称“高发芽率”)和原植株(简称“低发芽率”)进行杂交,发现全表现为高发芽率性状,让自交,经统计得到高发芽率:低发芽率。下列叙述错误的是( )
A.实验中研究人员用到了诱变育种和杂交育种两种育种方法
B.根据实验结果推测,该高粱种子发芽率性状可能受两对独立遗传的等位基因控制
C.高发芽率相对于低发芽率是显性性状,诱变过程中可能发生了显性突变
D.中所有高发芽率植株自交都会发生性状分离,所有低发芽率植株自交都不会发生性状分离
18.自然选择是生物在生存斗争中适者生存、不适者被淘汰的过程。下列叙述正确的是( )
A.古代长颈鹿通过向上伸长脖子去吃高处的树叶.逐渐进化成了现代长颈鹿
B.某种病菌由于长期接受抗生素的作用使它们突变进化出耐药性强的个体
C.猎豹和羚羊在相互选择中协同进化,选择出双方适应环境的特征
D.为了主动适应沙漠的干旱环境以避免被淘汰,仙人掌的叶定向突变成了刺状
19.家蚕(ZW型)由古代栖息于桑树的原始蚕驯化而来,形态和习性与现今食害桑叶的野桑蚕十分相似,家蚕的染色体有28对,野桑蚕则有27对和28对两种类型。现有一桑树林发生野桑蚕(只有一种类型)虫害,该野桑蚕的抗杀虫剂(A)对不抗杀虫剂(a)为显性,该野桑蚕种群中雌雄个体中均有抗杀虫剂个体,A基因频率为0.6,此种群个体间随机交配,若基因A和a都不发生突变,且没有迁入和迁出,下列叙述错误的是( )
A.材料中两种染色体对数不同的野桑蚕杂交后子代将无法产生后代
B.若对该桑树林喷施杀虫剂.a基因频率将逐渐降低
C.若基因位于性染色体上非同源区段,则雌性中不抗杀虫剂个体的比例为0.16
D.若基因位于常染色体上,抗杀虫剂个体中纯合子雄性的比例为
20.下列关于生物新物种形成的基本环节的叙述,正确的是( )
A.为进化提供原材料的变异类型有基因突变与染色体变异两种
B.地理隔离导致种群基因库的差异逐渐增大,必然导致产生生殖隔离
C.马和驴之间能够产生后代是因为它们之间不存在生殖隔离
D.持续的自然选择作用于个体的表型进而影响种群的基因频率,使生物产生进化
二、非选择题:本题共5小题,共50分。
21.(10分)如图1为某二倍体动物生殖器官内部分细胞分裂模式图,图2为该动物细胞①⑤中染色体数与核DNA数的关系图。回答下列问题:
图1图2
(1)由图1判断该动物为__________(填“雌”或“雄”)性动物,判断依据是_____________________________。
(2)图1甲细胞中染色体1和5、3和7__________(填“是”或“不是”)同源染色体,理由是
(3)图2中细胞③可对应图1中细胞__________,也可对应细胞__________(填“甲”“乙”或“丁”)的子细胞。
(4)图1、2中可发生基因重组的细胞分别是________________。
(5)若将该动物生殖器官内部分细胞(所有染色体DNA两条链均带有标记)放在不含标记的培养基中完成连续两次分裂后,对某一子细胞进行观察,有下列两种情况,请补充完整在相应分裂方式下形成的一个子细胞内染色体数量及含标记的染色体条数。
Ⅰ:减数分裂,___________________________;Ⅱ:有丝分裂,4条染色体,______________________。
22.(11分)某昆虫的性别决定方式为XY型,其翅形受一对等位基因A、a控制,体色受另一对等位基因B、b控制,两对基因均不位于性染色体同源区段,现将直翅灰体雌性个体与直翅黑体雄性个体进行杂交,不考虑变异,其后代表型及比例如图所示,且每种表型都既有雌性个体又有雄性个体。回答下列问题:
(1)翅形这一性状的显性性状是________,等位基因A、a位于________(填“常”或“X”)染色体上,判断依据是________________________________。
(2)某同学欲通过上述遗传结果分析体色的显隐性及:直翅灰体:直翅黑体:弯翅灰体:弯翅黑体基因B、b所在位置,其分析过程如下:
①若位于X染色体上,显性性状是________,子代中与母本性状相同的纯合个体比例为___________;
②若位于常染色体上,显性性状是________,子代中与母本性状相同的纯合个体比例为___________;③为确定位于常染色体还是染色体上,请从中选择两个个体,通过一次杂交实验进行确定(假设子代数量足够),写出杂交方案及预期结果及结论(写出一种方案即可)。
杂交方案:________________________________________________________________________________。
预期结果及结论:__________________________________________________________________________。
23.(10分)聚合酶是专门催化生物合成核酸的一类酶的统称,可分为以下几个类群:a.依赖DNA的DNA聚合酶;b.依赖RNA的DNA聚合酶;c.依赖DNA的RNA聚合酶;d.依赖RNA的RNA聚合酶。a和b是催化DNA生物合成反应中最主要的DNA聚合酶,它使DNA复制链按模板顺序延长。c和d是催化RNA生物合成反应中最主要的RNA合成酶。聚合酶除作为自然界生命活动中不可缺少的组分外,在实验室中大多用作生命科学研究的工具酶类之一。如图为四种病毒在宿主内的增殖
过程,序号代表相关生理过程。回答下列问题:
(1)已知无论是DNA聚合酶还是RNA聚合酶都是作用在核苷酸链游离的,由此判断其催化合成的新生链的延伸方向为_________。
(2)图中③过程为_________,细胞内少量的mRNA分子可在短时间内迅速合成大量蛋白质,原因是_________________________________________。
(3)图中病毒增殖的生理过程中需要用到的过程是____________(写序号及名称):用到的过程是____________(写序号及名称);的作用有:Ⅰ.____________;Ⅱ.催化形成____________(化学键)。
(4)人体一旦感染乙肝病毒或艾滋病病毒后,一般很容易将病毒遗传给子代,据图分析原因是_______________________________________________________________。
(5)人类对病毒增殖等过程的研究在医学领域进行了极大的应用,但在实际应用中发现,针对RNA病毒研制的大多数疫苗的效果,远不及针对DNA病毒研制的疫苗的效果,请从DNA和RNA的结构特点角度分析,可能的原因是____________________________________。
24.(9分)研究人员对某家族内甲(相关基因A、a)、乙(相关基因B、b)两种单基因遗传病进行调查并绘制了图1所示的系谱图,并对该家族部分成员乙病相关基因用限制酶E进行切割处理,将得到的大小不同的片段进行电泳(电泳可以使不同大小的DNA片段分离开),得到的结果如图2所示,电泳结果中的条带表示检出的特定长度的酶切DNA片段,数字表示碱基对的数目。回答下列问题:
图1 图2
(1)甲病是相关基因发生___________(填“显”或“隐”)性突变引起的。
(2)已知基因中只有一种基因含有限制酶切割位点,该基因及其所在染色体为:______________,判断理由是______________________________________________________。
(3)9号个体的基因型为___________若9号和正常男性婚配,后代患病的概率是______________,后代为患病男孩的概率是___________。
(4)为响应国家三孩政策,若6号再次怀孕,再生育一个患病孩子的概率是__________,为确定其后代是否患病,可进行______________,具体的检测手段有________________________________(答出两点)。
25.(10分)如图为利用玉米品种①②培育新品种的过程示意图。回答下列问题:
(1)玉米是遗传学研究的良好材料,理由是________________________________(写出两种);II过程的育种原理是_______________。
(2)III和V过程的名称及原理分别是___________、__________(每条横线处按名称、原理的方式书写)。
(3)请将VI过程中某抗虫基因D导入玉米后所获得的品种⑦中基因的位置关系在如图中标注出来并在横线上写出品种⑦自交后子代的性状表现及比例(含有基因即表现为抗虫)。
_______________________________
(4)2023年10月,神舟十七带着草莓、樱桃番茄等“上天”。太空育种的原理是,请从该原理的特点及该育种方法的缺点方面考虑,判断上图中该作物培育过程未利用该原理进行育种的原因是____________。
期末生物学答案
1.B杂合子与纯合子基因组成不同,但性状表现可能相同,如DD与Dd均表现为高茎,A错误;自交是指植物中自花传粉和同株异花传粉,玉米雄花的花粉落在同一植株雌花的柱头上属于自交,B正确;具有相对性状的纯合子杂交产生的子一代所表现出来的性状不一定是显性性状,如不完全显性时,性状的纯合子杂交后代表现出来的性状是介于显性性状和隐性性状之间的性状,错误;红花和白花杂交后代同时出现红花和白花,不能判断性状的显隐性,故无法说明红花为杂合子,D错误。
2.D由于紫花(A)对白花(a)由一对等位基因控制,故这一对相对性状的遗传符合孟德尔分离定律,A错误;若将多株紫花与白花植株杂交,紫花与白花植株比为,说明紫花产生的配子比为,设占1份,能产生,则能产生4份的配子,即有2份,故可推出紫花,杂合子占错误;紫花植株连续自交代,中杂合子占,理论上子三代中杂合子占错误;若含的花粉有一半致死,则紫花植株自交,产生的雌配子,雄配子,子一代aa占性状分离比为正确。
3.D由于雌性小鼠卵巢内进行减数分裂的细胞较少,且一个卵原细胞经减数分裂产生的卵细胞只有一个,而且卵细胞的形成过程是不连续的,故一般不选用雌性小鼠,而选择雄性小鼠更适合,部位是睾丸(或精巢),A错误;小鼠体细胞中有40条染色体,而细胞处于减数分裂I前期,为初级精母细胞,染色体数目与体细胞相同,此时细胞中同源染色体的非姐妹染色单体之间可以发生互换,属于基因重组,B错误;若图中B表示细胞中核DNA的相对含量,则处于cd段的细胞的产生过程中由于经过了同源染色体分离过程,因此,此时的细胞中无同源染色体,错误;若图中表示染色体和核DNA数的比值,则纵坐标的数值是1和,则细胞A中每条染色体上有2个核DNA分子,处于图中cd段,D正确。4.D减数分裂I后期,同源染色体分离移向细胞的两极,含染色体的一极中只有1种颜色,正确;如果能观察到6个荧光点,说明基因完成了复制且该精原细胞只进行了减数分裂,则该细胞可能是初级精母细胞,正确;若减数分裂I前期,所在的四分体中的非染色单体发生交换,则交换后的染色体既含有,也含有.该染色体与含的染色体进入一个次级精母细胞后,则该细胞中可能出现3种颜色的4个荧光点,C正确;如果能观察到3种颜色的荧光,则细胞中含有A、a、B基因,细胞可能处于减数分裂I,也可能处于减数分裂I发生交换后的减数分裂II的前期、中期,则该细胞中可能具有同源染色体,D错误。
5.由于中紫眼:白眼:红眼,符合的变式,且有色性状(紫眼和红眼)与白眼的比例为,且表现与性别无关,说明基因位于常染色体上,而由于与红眼相关的基因表现出性别上的差异,说明基因位于染色体上,正确;亲本白眼雌红眼雄的基因型分别为全为紫眼。中紫眼雌果蝇的基因型为,雌雄果蝇交配后,中紫眼雌果蝇的基因型为,共有种,正确,错误;中白眼雌果蝇的基因型为,红眼雄果蝇的基因型为,两者随机交配,果蝇中表型为紫眼的比例是,D正确。
6.A组成蛋白质的氨基酸多种多样的排列顺序可能蕴含着遗传信息,因此早期人们推测蛋白质可能是生物体的遗传物质,A正确;向培养有R型肺炎链球菌的培养基中加入S型细菌的细胞提取物最终培养基中形成的菌落少数是S型菌落,多数是R型菌落,B错误;噬菌体侵染细菌实验说明DNA是T2噬菌体的遗传物质,C错误;用标记的噬菌体侵染未标记的大肠杆菌,沉淀物中含有放射性的原因可能是搅拌不够充分,D错误。
7.CDNA双螺旋结构中与与互补配对,碱基之间距离是相同的,使DNA分子具有稳定的直径,正确;真核细胞的细胞核、叶绿体和线粒体中均能发生碱基互补配对现象、B正确;DNA的两条链是互补关系,总的A等于总的T,在其中的一条链上的A和T之间并没有互补配对关系,C错误;原癌基因的表达包括转录和翻译,转录是以DNA为模板合成RNA.翻译过程中mRNA上的密码子和tRNA上的反密码子互补配对,故二者的碱基互补配对方式不完全相同,D正确。
8.B按照碱基互补配对原则可知,因该DNA分子有腺嘌呤(A)400个,则,个,则,错误;该DNA分子第三次复制需要的鸟嘌呤(G)脱氧核苷酸数量为个,需要的胸腺嘧啶(T)脱氧核苷酸数量为,故第三次复制需要的鸟嘌呤(G)脱氧核苷酸数量和消耗的胸腺嘧啶(T)脱氧核苷酸数量比为,B正确:由于DNA的半保留复制,且培养液中不含,则在复制得到的8个DNA分子中,有2个DNA分子的一条链带标记、另一条链不带标记,另外6个DNA分子两条链都不含标记,C错误;科学家用同位素示踪技术和密度梯度离心法证明了DNA具有半保留复制的特点,错误。
9.B过程①是DNA的复制,该过程主要发生于细胞核中,细胞质中的线粒体和叶绿体中也可以发生,A正确;三种RNA中只有mRNA才能携带遗传信息,B错误;据图可知,过程③中即将配对的密码子和反密码子共有4种碱基,分别是腺嘌呤、鸟嘌呤、尿嘧啶、胞嘧啶、C正确;无论是真核细胞还是原核细胞,大多数都可以发生图中的三个过程,D正确。
10.B基因通过控制淀粉分支酶的合成,影响淀粉的合成代谢从而间接控制豌豆的性状,A错误;大多数情况下,基因与性状之间并不是简单的一一对应的关系,错误;镰状细胞贫血是血红蛋白分子结构异常所致,是基因通过控制蛋白质结构直接控制生物性状,机制不同,镰状细胞贫血患者红细胞的异常形态可通过光学显微镜观察,D错误。
11.C翻译时以mRNA为模板,遗传信息的读取方向为,根据肽链的长短可知翻译的方向为从左向右,因此图甲中分子的左侧为端,错误;分析图甲,①表示转录;②表示翻译,是特有的碱基,若对细胞中的进行放射性标记,则图示过程中具有放射性标记的物质或结构有mRNA、tRNA和rRNA(或核糖体).B错误;根据图乙遗传图解分析,两组实验为正反交实验,产生的子代基因型相同,但是表型不同,都表现为与父本表型相同,因此可以说明总是被甲基化修饰而不表达的基因来自母本,C正确;基因突变会引起碱基序列改变,甲基化修饰不会改变碱基序列.突变为后会失去原有功能与基因是否发生了甲基化修饰无关,错误。
12.B基因突变不一定会引起性状的改变,A错误;a珠蛋白基因发生了碱基对的替换从而发生了基因突变,B正确;若氨基酸之间不能形成肽键,则不可能有珠蛋白链,错误;这种变异属于可遗传变异,但如果不是发生在生殖细胞中,就不会遗传给下一代,D错误。
13.B该实验制作装片的步骤为:解离→漂洗→染色→制片,A正确;低温诱导多倍体细胞形成,低温能抑制纺锤体的形成,使细胞不能分裂,故无完整的细胞周期,错误;洋葱根尖用卡诺氏固定液固定30分钟后,需用体积分数为的酒精溶液进行2次冲洗,C正确;显微镜下可看到大多数细胞处于间期,细胞中的染色体数目未发生改变,只有少部分处于有丝分裂后期和末期的细胞中染色体数目发生了改变,D正确。
14.D用A和a表示正常基因和致病基因,可能是母亲减数分裂产生了含的卵细胞,由于基因突变,父亲产生了含的精子,精卵结合产生了含的受精卵,发育成染色体数正常的患红绿色盲的女儿,正确;若发育为该女孩的受精卵发生“三体自救”,其原因可能是母亲减数分裂异常产生了含的卵细胞,父亲产生了含或的精子,精卵结合产生了含或的受精卵,受精卵在有丝分裂过程中发生“三体自救”丢失了来自精子中的或,发育成染色体正常的患红绿色盲的女儿,B、C正确;若两条X染色体的碱基序列差异很大,说明不是相同的染色体,则其来自母亲的一对同源染色体,说明母亲在减数分裂I后期X染色体没有正常分离,D错误。
15.C图中各基因都有机会发生突变体现了基因突变的随机性、A错误;①区段为非基因片段,基因片段中插入几个碱基序列引起的碱基序列的改变叫做基因突变,B错误;根尖分生区细胞只能进行有丝分裂,不会发生等位基因分离,一条染色体上同时出现和可通过基因突变实现正确,错误。
16.人类遗传病通常是指由遗传物质改变而引起的人类疾病,主要可以分为单基因遗传病、多基因遗传病和染色体异常遗传病三大类。判断是否属于遗传病,依据是看遗传物质是否改变,天生就有的疾病若不是遗传物质改变引起的就不是遗传病、A正确;白化病是常染色体隐性遗传病,患者会从其父母双方各自获得一个白化病基因,从而患上白化病,B正确;“21三体综合征”患者细胞中有3条21号染色体,染色体数目异常,而染色体上有DNA,染色体数目异常会引起其遗传物质DNA的含量异常,因此遗传物质也发生了改变,C错误;调查人群中的遗传病最好选取群体中发病率较高的单基因遗传病,D正确。
17.D用硫酸二乙酯诱变处理某品种的高粱种子的过程中用到了诱变育种方法,其原理是基因突变,让高发芽率和低发芽率杂交的过程中用到了杂交育种的方法,其原理是基因重组,正确:实验结果中高发芽率:低发芽率,是的变式,由此推测发芽率高低这对相对性状受两对独立遗传的基因控制,B正确;由亲本高发芽率与低发芽率杂交得到子代全为高发芽率可知,高发芽率相对低发芽率为显性性状,通过诱变处理可能发生了显性突变,C正确;设控制发芽率高低的基因为和,则为,由中高发芽率:低发芽率可设中高发芽率为_、低发芽率为,高发芽率中基因型为的植株自交会发生性状分离,基因型为_bb和aabb的植株自交后代都为高发芽率,不会发生性状分离;低发芽率植株中,基因型为aabb的个体自交子代全为低发芽率,不会发生性状分离,D错误。
18.在古代长颈鹿群体中存在脖子较长的个体和脖子较短的个体,但只有脖子长的个体才能吃到高处的树叶,进而使这些个体保留下来,进而有机会繁殖后代且将这种优良变异性状遗传下来,在漫长的自然选择过程中进化出了现代长颈鹿,A错误;同样地,病菌群体中先前就存在抗药性强和弱的不同变异,抗生素仅仅对这些变异起到了选择作用,而不是通过抗生素让病菌定向产生了耐药性强的变异,B错误;猎豹和羚羊在相互选择中协同进化,选择出了双方适应环境的特征,正确;仙人掌的叶变成刺状,有利于减小其在沙漠环境中水分的蒸发,并不是仙人掌主动产生变异去适应干旱环境的结果,且突变是不定向的,D错误。
19.C两种野桑蚕染色体分别为27对和28对,杂交后子代染色体为55条,无法进行正常的减数分裂产生配子,A正确;若对该桑树林喷施杀虫剂,a基因频率将逐渐降低,B正确;蚕的性别决定为ZW型,若该基因位于性染色体上非同源区段,雌雄个体中均有抗杀虫剂个体,则该基因位于染色体上,雌性中不抗杀虫剂个体的比例为错误;若该基因位于常染色体上,,抗杀虫剂个体中纯合子比例为,抗杀虫剂个体中纯合子雄性的比例为,D正确。
20.D基因重组也可为进化提供原材料,A错误;地理隔离不一定导致生殖隔离的产生,B错误;生殖隔离是指生物之间不能相互交配产生可育后代,马和驴杂交虽能产生骡子,但骡子没有生殖能力,是不可育后代,因此马和驴之间存在生殖隔离,C错误:持续的自然选择作用于个体的表型,通过选择表型实现了对基因的选择,进而影响到种群的基因频率,使生物产生进化,正确。
21.(除注明外,每空1分,共10分)
(1)雄 乙细胞处于减数分裂I后期,细胞质均等分裂
(2)不是 同源染色体形态大小一般相同,一条来自父方,一条来自母方,甲细胞中1和5、3和7虽然形态大小一样,但来源相同,都是由一条染色体复制而来,故不是同源染色体(合理即可,2分)
(3)丁 甲
(4)乙和戊、④
(5)Ⅰ:2条染色体,2条含标记的染色体Ⅱ:0或1或2或3或4条含标记的染色体
22.(除注明外,每空1分,共11分)
(1)直翅 常 雌雄个体中直翅:弯翅均为,性状表现与性别无关联
(2)①灰体 ②无法判断 或 ③杂交方案;选择中灰体雄性个体与灰体雌性个体进行杂交,观察的表型(2分)预期结果及结论:若中无论雌雄个体均无黑体(为灰体)或雌雄个体中均为灰体;黑体,则位于常染色体上;若后代中只有雄性个体中有黑体,则位于染色体上(2分)杂交方案:选择中灰体雄性与黑体雌性进行杂交,观察的表型预期结果及结论:若中无论雌雄个体均有黑体或雌雄个体中均为灰体:黑体,则位于常染色体上;若中雌性个体均为灰体,雄性个体均为黑体,则位于染色体上(答出一种方案即可,其他合理的方案均可给分)
23.(除注明外,每空1分,共10分)
(1)
(2)翻译一个mRNA分子上可以相继结合多个核糖体,同时进行多条肽链的合成(合理即可)
(3)④逆转录⑤⑥RNA的复制解旋(破坏DNA双链间氢键)磷酸二酯键
(4)乙肝病毒DNA及艾滋病毒RNA逆转录得到的DNA会整合到人体细胞核DNA分子中,细胞分裂过程中会随染色体的复制而稳定存在于子细胞中,因此可随配子遗传给子代(合理即可,2分)
(5)RNA病毒的遗传物质多为单链结构不稳定,易发生变异;DNA病毒的遗传物质多为双链结构较稳定,不易发生变异(合理即可)
24.(每空1分,共9分)
(1)显
(2)B基因,位于X染色体上6号和7号均不患乙病,其儿子10号患乙病,可知乙病为隐性遗传病,(B/b中只有一种基因含有酶切位点,由图2可知2、3条带(1070kb和200kb)为酶切后DNA片段,7号不患乙病且只有一种基因(或10号患乙病只有一种基因b),故切割的为B基因且位于X染色体上(合理即可)
(3)或 1/8 1/8
(4)5/8 产前诊断 羊水检查、B超检查、孕妇血细胞检查、基因检测等(答出两点即可)
25.(除注明外,每空1分,共10分)
(1)玉米雌雄同株异花,去雄操作简便;生长周期短,繁殖速度较快;具有容易区分的相对性状;产生的后代较多,统计
更准确(答出两种即可,2分)基因重组
(2)花药离体培养,植物细胞的全能性秋水仙素(或低温)处理(或人工诱导染色体数目加倍),染色体(数目)变异
(3)
子代全部抗虫 子代全部抗虫 抗虫:不抗虫 抗虫:不抗虫
(4)基因突变基因突变具有低频性和不定向性等特点,需要处理大量实验材料(合理即可)紫眼
白眼
红眼
雌果蝇
588
197
0
雄果蝇
295
195
292
[生物]河南省周口市鹿邑县2023-2024学年高一下学期6月月考试题(解析版): 这是一份[生物]河南省周口市鹿邑县2023-2024学年高一下学期6月月考试题(解析版),共22页。试卷主要包含了本试卷分选择题和非选择题两部分,答题前,考生务必用直径0,本卷命题范围, 检测果蝇等内容,欢迎下载使用。
[生物]河南省周口市鹿邑县2023-2024学年高一下学期6月月考试题(解析版): 这是一份[生物]河南省周口市鹿邑县2023-2024学年高一下学期6月月考试题(解析版),共21页。试卷主要包含了本试卷分选择题和非选择题两部分,本卷命题范围等内容,欢迎下载使用。
河南省周口市鹿邑县2023-2024学年高一下学期6月月考生物试题: 这是一份河南省周口市鹿邑县2023-2024学年高一下学期6月月考生物试题,共6页。

