- 第17讲 酸碱中和滴定(含答案)【暑假弯道超车】2024年新高二化学暑假讲义+习题(人教版2019选择性必修1) 试卷 0 次下载
- 第18讲 盐类的水解 (含答案)【暑假弯道超车】2024年新高二化学暑假讲义+习题(人教版2019选择性必修1) 试卷 0 次下载
- 第20讲 电解质溶液中微粒间的关系 (含答案)【暑假弯道超车】2024年新高二化学暑假讲义+习题(人教版2019选择性必修1) 试卷 0 次下载
- 第21讲 难溶电解质的沉淀溶解平衡(含答案)【暑假弯道超车】2024年新高二化学暑假讲义+习题(人教版2019选择性必修1) 试卷 0 次下载
- 第22讲 原电池的工作原理(含答案)【暑假弯道超车】2024年新高二化学暑假讲义+习题(人教版2019选择性必修1) 试卷 0 次下载
第19讲 影响盐类水解的主要因素及盐类水解的应用 (含答案)【暑假弯道超车】2024年新高二化学暑假讲义+习题(人教版2019选择性必修1)
展开1.了解影响盐类水解平衡的因素,分析外界条件对盐类水解平衡的影响。
2.了解盐类水解在生产生活、化学实验、科学研究中的应用。学会设计探究方案,进行实验探究。
一、影响盐类水解的主要因素
1.反应物的性质
盐类水解程度的大小主要由 决定,生成盐的弱酸酸性越弱(或弱碱碱性越弱),即越 (电离常数越小),该盐的水解程度 ,即越弱越 。
2.实验探究反应条件对水解程度的影响
已知FeCl3发生水解反应的离子方程式:Fe3++3H2OFe(OH)3+3H+,根据实验操作填写下表:
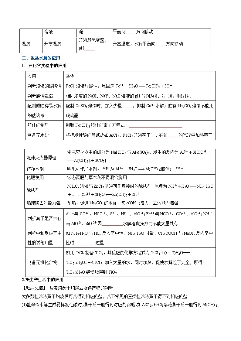
二、盐类水解的应用
1.在化学实验中的应用
2.在生产生活中的应用
【归纳总结】 盐溶液蒸干灼烧后所得产物的判断
大多数盐溶液蒸干灼烧后可以得到相应的盐,以下常见的三类盐溶液蒸干得不到相应的盐
(1)盐溶液水解生成易挥发性酸时,蒸干后一般得到对应的弱碱,如AlCl3、FeCl3溶液蒸干后一般得到Al(OH)3、Fe(OH)3,若灼烧则会生成Al2O3、Fe2O3。
(2)考虑盐受热时是否分解。因为Ca(HCO3)2、NaHCO3、NH4Cl固体受热易分解,因此蒸干灼烧后分别为Ca(HCO3)2→CaO;NaHCO3→Na2CO3;NH4Cl→NH3+HCl。
(3)还原性盐在蒸干时会被O2氧化,如Na2SO3溶液蒸干得到Na2SO4;FeSO4溶液蒸干得到Fe2(SO4)3。
三、水解常数及应用
1.盐的水解常数
以CH3COONa为例
CH3COO-+H2OCH3COOH+OH- Kh=eq \f(cCH3COOH·cOH-,cCH3COO-)
水解常数仅受 的影响,因水解反应是吸热反应,故水解平衡常数随 的升高而 。
2.二元弱酸对应盐的水解常数
二元弱酸H2CO3的电离常数为Ka1、Ka2,则Na2CO3的水解常数Kh为eq \f(Kw,Ka2),NaHCO3的水解常数为eq \f(Kw,Ka1)。
3.水解常数(Kh)与电离常数的定量关系(以CH3COONa为例)
CH3COONa溶液中存在如下水解平衡:
CH3COO-+H2OCH3COOH+OH-
Kh=eq \f(c(CH3COOH)·c(OH-),c(CH3COO-))=eq \f(c(CH3COOH)·c(OH-)·c(H+),c(CH3COO-)·c(H+))=
eq \f(c(OH-)·c(H+),\f(c(CH3COO-)·c(H+),c(CH3COOH)))=eq \f(KW,Ka)(Ka为CH3COOH的电离常数)
因而Ka(或Kb)与KW的定量关系为
(1)Ka·Kh=KW或Kb·Kh=KW。
(2)Na2CO3的水解常数Kh=eq \f(KW,Ka2)。
(3)NaHCO3的水解常数Kh=eq \f(KW,Ka1)。
4.水解常数的重要应用
判断溶液的酸碱性,如HCOeq \\al(-,3)的水解常数大于其电离常数,NaHCO3溶液呈碱性。
考点01 影响盐类水解平衡的因素
【例1】在一定条件下,Na2S溶液存在水解平衡;S2-+H2OHS-+OH-。下列说法正确的是
A.升高温度,增大
B.加入CuSO4固体,HS-浓度增大
C.稀释溶液,水解平衡常数增大
D.加入NaOH固体,溶液pH减小
【变式1-1】关于溶液的叙述正确的是
A.加入盐酸,抑制水解B.升温,抑制水解
C.浓度越大,水解程度越大D.将溶液蒸干可得固体
【变式1-2】在的平衡体系中,要抑制的水解,可采取的措施为
A.升高温度B.滴加少量盐酸
C.加入适量氢氧化钠溶液D.加水稀释
考点02 盐溶液蒸干(灼烧)产物的判断
【例2】将FeCl3溶液蒸干、灼烧所得固体的主要成分( )
A.FeCl3B.FeOC.Fe2O3D.Fe3O4
【变式2-1】将AlCl3溶液和Al(NO3)3溶液分别加热蒸干,并灼烧,所得产物的主要成份是:
A.均为Al(OH)3B.前者得Al2O3,后者得Al(NO3)3
C.均为Al2O3D.前者得AlCl3,后者得Al(NO3)3
【变式2-2】盐类的水解在生活中应用广泛。下列说法错误的是
A.热的纯碱溶液清洗厨房油污效果较好
B.明矾中Al3+与天然水中的水解相互促进生成Al(OH)3胶体,起到净水作用
C.将NaHCO3溶液和Al2(SO4)3溶液混合产生泡沫用于灭火
D.将AlCl3溶液和Al2(SO4)3溶液分别加热、蒸干、灼烧,能得到成分相同的固体
考点03 盐类水解对离子共存的影响
【例3】常温下,下列各组离子在指定条件下一定能大量共存的是
A.使酚酞变红的溶液中:、、、
B.由水电离的的溶液中:、、、
C.的溶液中:、、、
D.澄清透明的溶液中:、、、
【变式3-1】下列各组离子在给出条件下能大量共存的是
A.中性溶液中:、、、
B.在溶液中:、、、
C.强酸性溶液中:、、、
D.pH=13的溶液中,、、、
【变式3-2】下列各组离子在指定的溶液中,能大量共存的是
A.使甲基橙变红色的溶液:、、、
B.的溶液中:、、、
C.在的溶液中:、、、
D.由水电离出的的溶液中:、、、
考点04 盐类水解的综合应用
【例4】下列事实与盐类水解无关的是
A.与溶液可作焊接金属时的除锈剂
B.草木灰与铵态氮肥不能混合施用
C.加热蒸干溶液得到固体
D.要除去溶液中混有的,可通入适量氧化剂
【变式4-1】下面的问题中,与盐类水解有关的是
①为保存FeCl3溶液,要在溶液中加入少量盐酸;
②实验室盛放Na2CO3、Na2SiO3等溶液的试剂瓶应用橡胶塞;
③在NH4Cl或AlCl3溶液中加入镁条会产生气泡;
④长期使用硫酸铵,土壤酸性增强。
A.只有①②B.只有①②③C.只有①③④D.全部
【变式4-2】下列事实不属于盐类水解应用的是
A.明矾、氯化铁晶体常用于净水
B.草木灰和铵态氮肥不能混合使用
C.实验室通常在HCl气氛中加热制
D.实验室制氢气时加入可加快反应速率
1.对滴有酚酞试液的Na2CO3溶液,下列操作后红色会加深的是
A.降温B.通入CO2气体
C.加入少量CaCl2固体D.加入少量NaOH固体
2.将醋酸钠饱和溶液加热
A.碱性增强B.碱性不变C.pH不变D.碱性变弱
3.常温下下列物质的水溶液,加热到,溶液几乎不变的是
A.氢氧化钾B.硫酸铵C.盐酸D.硫酸
4.下列说法正确的是
A.盐类水解破坏了水的电离平衡,促进水的电离
B.升高温度,平衡逆向移动
C.若强酸与强碱中和后,则两者的之和一定为14
D.盐类水解反应不一定都是吸热反应
5.用棕黄色溶液探究影响盐类水解的因素,根据实验现象和原理,下列对水解程度判断正确的是
6.0.1ml/L溶液中,由于的水解,使得。如果要使更接近于0.1ml/L,可采取的措施是
A.加入少量氢氧化钠B.加入少量水
C.加入少量盐酸D.加热
7.欲使醋酸钠溶液中的水解程度减小,增大,可采用的方法是
A.加热B.加水稀释
C.加入少量NaOH固体D.加入少量固体
8.在反应的平衡体系中,要使平衡向水解方向移动,且使溶液的pH增大,应采取的措施是
A.加热B.通入气体C.加入适量的溶液D.加入固体
9.在一定条件下,溶液中存在水解平衡:。下列说法正确的是( )
A.稀释溶液,各物质浓度均减小,平衡不移动
B.通入,平衡向正反应方向移动
C.升高温度,减小
D.加入NaOH固体,溶液pH减小
10.一定条件下,溶液中存在水解平衡。下列说法正确的是( )
A.加入少量NaOH固体,减小
B.升高温度溶液的pH增大
C.稀释溶液,溶液的pH增大
D.通入少量HCl气体,水解平衡常数减小
11.实验室在配制氯化铁溶液时,先把氯化铁晶体溶解在稀盐酸中,再加水稀释所需浓度,如此操作的目的是
A.防止氯化铁电离B.抑制氯化铁水解
C.提高溶液的pHD.提高氯化铁的溶解度
12.关于FeCl3水解的说法错误的是
A.水解达到平衡时无论加FeCl3的饱和溶液还是加水稀释,平衡均向正反应方向移动
B.浓度为5 ml/L和0.5 ml/L的两种FeCl3溶液,其他条件相同时,Fe3+的水解程度前者比后者低
C.有50℃和20℃的同浓度的FeCl3溶液,其他条件相同时,Fe3+的水解程度前者比后者低
D.为抑制Fe3+水解,较好地保存FeCl3溶液,应加入少量HCl
13.一定条件下,溶液中存在平衡:。下列说法错误的是
A.加入固体,溶液增大B.通入,平衡向正反应方向移动
C.升高温度,增大D.加水稀释,浓度减小,平衡常数变小
14.已知:为黄色,溶液中可以存在可逆反应:,下列实验所得结论不正确的是
(溶液中有少量的时呈浅黄色;加热为微热,忽略体积变化)
A.实验①中,溶液显浅黄色原因是水解产生了少量
B.实验②中,酸化对水解的影响程度大于温度的影响
C.实验③中,加热,可逆反应:正向移动
D.实验④,可证明升高温度,颜色变深一定是因为水解平衡正向移动
15.根据下列实验操作所得的现象及结论不正确的是
影响因素
实验步骤
实验现象
解释
盐的浓度
加入FeCl3固体,再测溶液的pH
溶液颜色 ,pH
加入FeCl3固体,c(Fe3+)增大,水解平衡向 方向移动
溶液的酸碱度
加盐酸后,测溶液的pH
溶液颜色 ,pH
加入盐酸,c(H+)增大,水解平衡向 方向移动,但c(H+)仍比原平衡中c(H+)大
加入少量NaOH溶液
产生 色沉淀
加入氢氧化钠后,OH-消耗H+,c(H+)减小,水解平衡向 方向移动
温度
升高温度
溶液颜色变深,pH
升高温度,水解平衡向 方向移动
应用
举例
判断溶液的酸碱性
FeCl3溶液显酸性,原因是Fe3++3H2OFe(OH)3+3H+
判断酸性强弱
相同浓度的NaX、NaY、NaZ溶液的pH分别为8、9、10,则酸性:
配制或贮存易水解的盐溶液
配制CuSO4溶液时,加入少量 ,抑制Cu2+水解;贮存Na2CO3溶液不能用 玻璃塞
胶体的制取
制取Fe(OH)3胶体的离子方程式:
制备无水盐
将挥发性酸的弱碱盐如AlCl3、FeCl3溶液蒸干时,在通 的气流中加热蒸干
判断离子是否共存
Al3+与COeq \\al(2-,3)、HCOeq \\al(-,3)、S2-、HS-、AlOeq \\al(-,2);Fe3+与HCOeq \\al(-,3)、COeq \\al(2-,3)、AlOeq \\al(-,2);NHeq \\al(+,4)与AlOeq \\al(-,2)、SiOeq \\al(2-,3)因 水解程度强烈而不能大量共存
判断中和反应至中性的试剂用量
如NH3·H2O与HCl反应至中性,NH3·H2O过量,CH3COOH与NaOH反应至中性时 过量
制备无机化合物
如用TiCl4制备TiO2,其反应的化学方程式为TiCl4+(x+2)H2O===
TiO2·xH2O↓+4HCl;加入大量的水,同时加热,促使水解趋于完全,所得TiO2·xH2O经焙烧得到TiO2
泡沫灭火器原理
泡沫灭火器中的成分为NaHCO3与Al2(SO4)3,发生的反应为Al3++3HCOeq \\al(-,3)===Al(OH)3↓+3CO2↑
作净水剂
明矾可作净水剂,原理为Al3++3H2OAl(OH)3(胶体)+3H+
化肥使用
铵态氮肥与草木灰不得混合施用
除锈剂
NH4Cl溶液与ZnCl2溶液可作焊接时的除锈剂,原理为NHeq \\al(+,4)+H2ONH3·H2O+H+、Zn2++2H2OZn(OH)2+2H+
热纯碱去污能力强
加热,促进Na2CO3的水解,使c(OH-)增大,去污能力增强
选项
实验
现象
水解程度
A
加入固体
溶液变成红褐色
变大
B
加热溶液
溶液变成红褐色
不变
C
通入气体
溶液颜色变浅
减小
D
加入溶液
溶液颜色变浅
不变
①
②
③
④
加热前溶液为浅加热黄色,加热后颜色变深
加热前溶液接近无色,加热后溶液颜色无明显变化
加入NaCl后,溶液立即变为黄色,加热后溶液颜色变深
加热前溶液为黄色,加热后溶液颜色变深
选项
实验操作
现象及结论
A
将溶液加热蒸干并灼烧
得到的白色固体为
B
向体积均为的冷水和沸水中分别滴入3滴饱和溶液
前者为黄色,后者为红褐色,说明温度升高,的水解程度增大
C
取溶液于试管中并加入几滴酚酞试剂,再给试管加热
溶液颜色变深,说明溶液中存在水解平衡
D
室温下,用试纸测的溶液的约为5
说明的水解大于电离
第18讲 盐类的水解 (含答案)【暑假弯道超车】2024年新高二化学暑假讲义+习题(人教版2019选择性必修1): 这是一份第18讲 盐类的水解 (含答案)【暑假弯道超车】2024年新高二化学暑假讲义+习题(人教版2019选择性必修1),文件包含第18讲盐类的水解原卷版暑假弯道超车2024年新高二化学暑假讲义+习题人教版2019选择性必修1docx、第18讲盐类的水解解析版暑假弯道超车2024年新高二化学暑假讲义+习题人教版2019选择性必修1docx等2份试卷配套教学资源,其中试卷共22页, 欢迎下载使用。
第09讲 盐类的水解 -2024年新高二化学暑假讲义+习题(人教版2019选择性必修1): 这是一份第09讲 盐类的水解 -2024年新高二化学暑假讲义+习题(人教版2019选择性必修1),共18页。试卷主要包含了变化观念与平衡思想,证据推理与模型认知,科学探究与创新意识,1 ml·L-1NH4Cl和0,2~10,5−10﹣9,5可知Ka2=10-9等内容,欢迎下载使用。
人教版 (2019)选择性必修1实验活动3 盐类水解的应用精品同步测试题: 这是一份人教版 (2019)选择性必修1实验活动3 盐类水解的应用精品同步测试题,文件包含332影响盐类水解的主要因素盐类水解的应用-高二化学同步精品讲义+分层练习人教版选择性必修1原卷版docx、332影响盐类水解的主要因素盐类水解的应用-高二化学同步精品讲义+分层练习人教版选择性必修1解析版docx等2份试卷配套教学资源,其中试卷共30页, 欢迎下载使用。

