政治丨河南省南阳市2025届高三7月期末(终)质量评估政治试卷及答案
展开河南省南阳市2023-2024学年高二下学期期末质量评估政治: 这是一份河南省南阳市2023-2024学年高二下学期期末质量评估政治,文件包含政治pdf、政治答案pdf等2份试卷配套教学资源,其中试卷共7页, 欢迎下载使用。
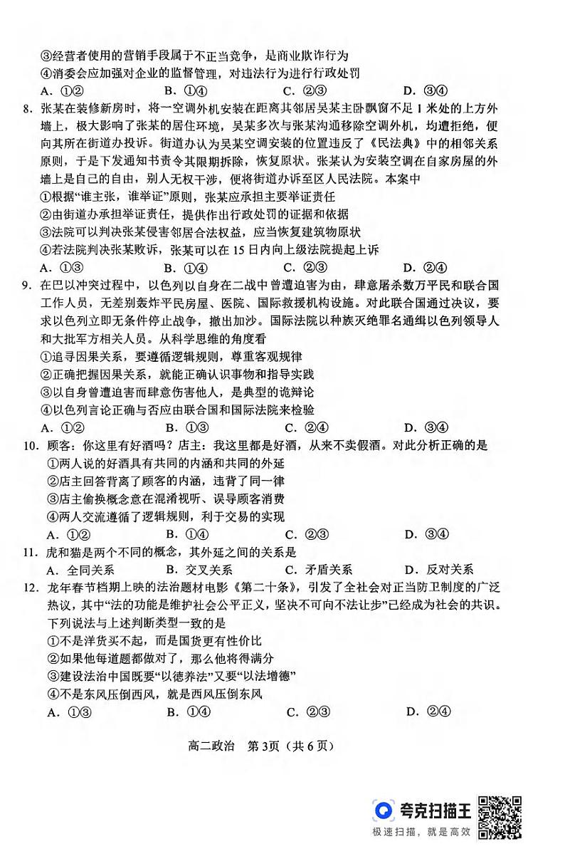
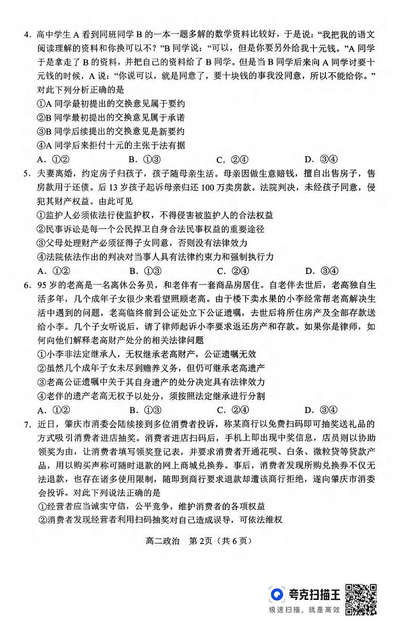
河南省南阳市2023-2024学年高二下学期期末质量评估政治试题: 这是一份河南省南阳市2023-2024学年高二下学期期末质量评估政治试题,共6页。试卷主要包含了选择题,非选择题等内容,欢迎下载使用。
政治丨广西贵港市2025届高三7月期末教学质量监测政治试卷及答案: 这是一份政治丨广西贵港市2025届高三7月期末教学质量监测政治试卷及答案,共6页。

