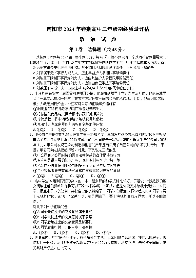
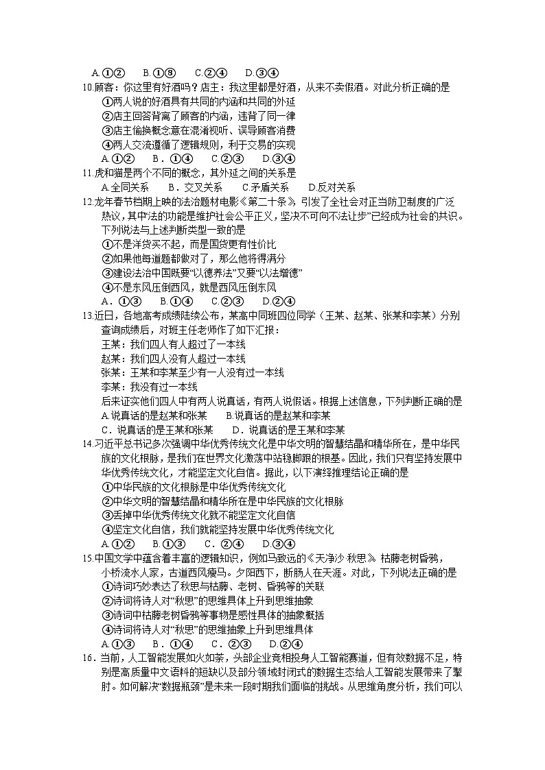
河南省南阳市2023-2024学年高二下学期期末质量评估政治试题
展开河南省南阳市2023-2024学年高二下学期期中考试政治试题: 这是一份河南省南阳市2023-2024学年高二下学期期中考试政治试题,共4页。
浙江省台州市2023-2024学年高二上学期期末质量评估政治试题: 这是一份浙江省台州市2023-2024学年高二上学期期末质量评估政治试题,文件包含台州市2023学年第一学期高二年级期末质量评估试题-政治-试题卷docx、高二政治-参考答案docx等2份试卷配套教学资源,其中试卷共8页, 欢迎下载使用。
河南省南阳市2023-2024学年高三上学期11月期中质量评估政治试题及答案: 这是一份河南省南阳市2023-2024学年高三上学期11月期中质量评估政治试题及答案,文件包含精品解析河南省南阳市2023-2024学年高三上学期期中考试政治试题原卷版docx、精品解析河南省南阳市2023-2024学年高三上学期期中考试政治试题解析版docx等2份试卷配套教学资源,其中试卷共23页, 欢迎下载使用。

