安徽省芜湖市第一中学2021-2022学年高二下学期第一次月考生物试题(Word版附解析)
展开一、选择题(1-20题每题2分,21-25题每题4分,共60分)
1. 如图为泡菜制作流程图,下列相关叙述错误的是( )
A. 所用的盐水需煮沸冷却以除去水中的氧气并消毒杀菌
B. 腌制过程中材料填装八成满且盐水需要没过全部材料
C. 泡菜制作中乳酸含量增加,有利于抑制各种微生物的生长和繁殖
D. 乳酸菌在长期储藏过程中进行细胞呼吸,会积累了一定量的,使泡菜坛的水槽中有气泡冒出
【答案】D
【解析】
【分析】泡菜的制作所使用的微生物是乳酸菌,代谢类型是异养厌氧型,在无氧条件下乳酸菌能够将蔬菜中的葡萄糖氧化为乳酸。制作泡菜时,需要控制的主要因素有腌制时间、温度和食盐的用量等。温度过高,食盐用量过低、腌制时间过短,容易造成细菌大量繁殖,亚硝酸盐含量增加。新鲜的蔬菜和原料里面亚硝酸盐含量低,腌制过程中因为盐水比细胞内液浓度高,细胞会失水,产生的水使坛子中溶液量增加。为了抑制其它杂菌的繁殖,可以利用多种措施如:加盐、加白酒、加水密封等。制备泡菜的盐水中清水与盐的质量比约为4:1,盐水要加热煮沸是为了杀灭杂菌,冷却之后使用是为了保证乳酸菌等微生物的生命活动不受影响。泡菜变质或者质量比高,原因很多,如泡菜坛子密封不严或取食工具不卫生,或盐的比例过小等。
【详解】A、所用的盐水需煮沸冷却以除去水中的氧气,并杀灭其他杂菌,A正确;
B、腌制泡菜时泡菜坛要装至八成满,盐水没过全部菜料,盖上坛盖再用水密封泡菜坛,可利用水隔绝空气,从而创造无氧条件,B正确;
C、乳酸菌呼吸产物为乳酸,乳酸含量增加有利于抑制其它各种微生物的生长和繁殖,C正确;
D、乳酸菌在长期储藏过程中进行无氧呼吸,呼吸产物为乳酸,没有CO2的产生,D错误。
故选D
2. 如图分别表示泡菜制作中乳酸菌、乳酸和亚硝酸盐含量的变化。下列叙述正确的( )
A. 据图1可知,泡菜制作过程中乳酸菌数量增长曲线为“S”形
B. 图2中发酵初期乳酸产生量较少,可能与氧含量较高有关
C. 据图3可知,发酵中期是取食泡菜的最佳时间
D. 泡菜发酵过程中检测亚硝酸盐含量的目的是了解乳酸菌的生长状况
【答案】B
【解析】
【分析】泡菜在腌制过程中,乳酸菌、乳酸和亚硝酸盐的变化:
①发酵初期:以不抗酸的大肠杆菌和酵母菌的活动为主,同时还有一部分硝酸盐还原菌活动。该时期利用了氧气,产生了厌氧环境,乳酸菌才开始活动。此时乳酸菌和乳酸的量都比较少,而由于硝酸盐还原菌的活动,亚硝酸盐含量有所增加。
②发酵中期:由于乳酸菌产生了大量乳酸,其他细菌活动受到抑制,只有乳酸菌活动增强。此时期乳酸菌数量达到最高峰,乳酸的量继续积累。由于硝酸盐还原菌受抑制,同时形成的亚硝酸盐又被分解,因而亚硝酸盐含量下降。所以在整个发酵过程中,亚硝酸盐的含量表现为先增加后下降的趋势。
③发酵后期:由于乳酸的积累,酸度继续增长,乳酸菌活动也受到抑制。乳酸菌数量下降,而硝酸盐还原菌完全被抑制。
【详解】A、据图1可知泡菜制作中乳酸菌数量先上升后下降,不是“S”型增长,A错误;
B、图2中发酵初期乳酸产生量较少,与氧气含量有关,初期氧气浓度较高,抑制乳酸菌发酵产生乳酸,B正确;
C、据图3可知,发酵后期亚硝酸盐含量较少,是食用泡菜的最佳时间,C错误;
D、泡菜发酵过程中检测亚硝酸盐含量的目的是了把握取食泡菜的最佳时机,D错误。
故选B。
【点睛】
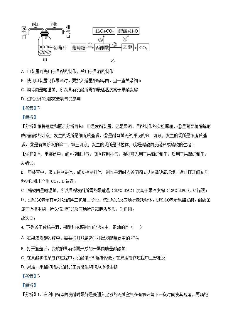
3. 图甲是果酒和果醋发酵的装置图,图乙是果酒和果醋制作过程中发生的物质变化。下列有关叙述中,正确的是( )
A. 甲装置可先用于果醋的制作,后用于果酒的制作
B. 使用甲装置制作果酒时,要加入适量的酵母菌,且一直关紧阀b
C. 酵母菌是嗜温菌,所以果酒发酵所需的最适温度高于果醋发酵
D. 过程③和④都需要氧气的参与
【答案】D
【解析】
【分析】根据题意和图示分析可知:甲是发酵装置,乙是果酒、果醋制作的实验原理,①是葡萄糖酵解形成丙酮酸的阶段,发生的场所是细胞质基质,②是酵母菌无氧呼吸的第二阶段,发生的场所是细胞质基质,③是有氧呼吸的第二、第三阶段,发生的场所是线粒体,④是醋酸菌发酵形成醋酸的过程。
【详解】A、甲装置中,阀a控制进气,阀b控制排气,所以可先用于果酒的制作,后用于果醋的制作,A错误;
B、甲装置中,阀a控制进气,阀b控制排气,制作果酒时应关闭阀a以创造缺氧环境,适时打开阀b几秒钟以排出产生CO2,B错误;
C、醋酸菌是嗜温菌,所以果醋发酵所需的最适温(30C-35C)度高于果酒发酵(18C-30C),C错误;
D、过程③表示有氧呼吸的第二和第三阶段,该过程的反应场所是线粒体,过程④表示果醋发酵,醋酸菌属于原核生物,所以该过程的反应场所是细胞质基质,D正确。
故选D。
4. 下列关于传统果酒、果醋和泡菜制作的说法中,正确的是( )
A. 在果酒发酵过程中,需要拧开瓶盖适时排出发酵装置中的
B. 打开瓶盖后,变酸的果酒液面形成的一层菌膜是醋酸菌
C. 在果醋和泡菜制作过程中,发酵液pH逐渐降低,在果酒制作过程中正好相反
D. 果酒、果醋和泡菜发酵的主要微生物均为原核生物
【答案】B
【解析】
【分析】1、在利用酵母菌发酵时最好是先通入足够的无菌空气在有氧环境下一段时间使其繁殖,再隔绝氧气进行发酵;酒精发酵的最佳温度是在18℃~30℃,pH最好是弱酸性。
2、醋酸菌好氧性细菌,当缺少糖原时和有氧条件下,可将乙醇(酒精)氧化成醋酸;当氧气、糖源都充足时,醋酸菌将葡萄汁中的糖分解成醋酸;醋酸菌生长的最佳温度是在30℃~35℃。
【详解】A、果酒发酵过程中,酵母菌进行无氧呼吸产生了酒精和二氧化碳,所以需要适时拧松瓶盖,排出产生的CO2,以防发酵瓶破裂,但不能完全打开,防止外来微生物污染,A错误;
B、在变酸的果酒表面观察到的菌膜可能是醋酸菌在液面大量繁殖形成的,B正确;
C、在果醋和泡菜制作过程中,发酵液pH逐渐降低;在果酒发酵过程中,酵母菌进行无氧呼吸产生了酒精和二氧化碳,其发酵液的pH也会逐渐降低,C错误;
D、果酒发酵的主要微生物为酵母菌,属于真核生物,D错误。
故选B。
5. 下表为某培养基的配方,有关叙述正确的是( )
A. 能在此培养基上生长的只有大肠杆菌
B. 配置成该培养基并调节合适的pH后就可以接种使用
C. 该培养基中属于碳源的物质主要是牛肉膏,属于氮源的物质主要是是蛋白胨
D. 从物理性质看该培养基属于液体培养基
【答案】C
【解析】
【分析】微生物的培养基的营养成分主要有碳源、氮源、水和无机盐,有的还会有生长因子等。该培养基含有琼脂,属于固体培养基。很多微生物都能利用葡萄糖,因此该培养基能培养多种微生物。
【详解】A、很多微生物都能利用牛肉膏和蛋白胨,此培养基中能生长多种微生物,不仅仅只有大肠杆菌,A错误;
B、该培养基调节合适的pH后要进行高压蒸汽灭菌操作,B错误;
C、培养基中属于碳源的物质主要是牛肉膏,属于氮源的物质主要是是蛋白胨,C正确;
D、从物理性质看该培养基含有琼脂,属于固体培养基,D错误。
故选C。
6. 培养皿、接种环、实验操作者的双手、空气、牛奶所采用的灭菌和消毒方法依次是( )
①化学消毒②灼烧灭菌③干热灭菌④紫外线灭菌③巴氏消毒法
A. ⑤②③④①B. ①②③④⑤C. ③④②①⑤D. ③②①④⑤
【答案】D
【解析】
【分析】1、使用强烈的理化因素杀死物体内外一切微生物的细胞、芽孢和孢子的过程称为灭菌,常用的方法有灼烧灭菌(主要适用于金属接种工具)、干热灭菌(主要适用于需要保持干燥的玻璃器具)和高压蒸汽灭菌(主要适用于培养基的灭菌)。
2、消毒是指用较为温和的物理或化学方法仅杀死物体体表或内部的一部分微生物的过程。常用的方法有煮沸消毒法、巴氏消毒法、紫外线或化学药物消毒法等。
【详解】培养皿能耐高温,需用干热灭菌;接种环可用灼烧灭菌达到迅速彻底的灭菌效果;实验操作者的双手用化学药剂进行消毒,用酒精擦拭双手;空气可用紫外线消毒;巴氏消毒法用于牛奶及其制品的消毒,不会破坏其营养成分;综合以上分析,正确的顺序为③②①④⑤,ABC错误,D正确。
故选D。
7. 下图为实验室培养和纯化大肠杆菌过程中的部分操作步骤,下列说法错误的是( )
A. ①②③步骤操作时需要在酒精灯火焰旁进行
B. 步骤①中待倒入的培养基冷却后盖上培养皿的皿盖
C. 步骤③中,每次划线前后都需对接种环进行灭菌处理
D. 划线结束后,将图④平板倒置后放入培养箱中培养
【答案】B
【解析】
【分析】平板划线法纯化大肠杆菌时不同阶段灼烧接种环的目的不同:(1)第一次操作:杀死接种环上原有的微生物。(2)每次划线之前:杀死上次划线后接种环上残留的菌种,使下次划线的菌种直接来源于上次划线的末端。(3)划线结束后:杀死接种环上残存的菌种,避免细菌污染环境和感染操作者。
【详解】A、①②③步骤操作时需要在酒精灯火焰旁进行,防止被杂菌污染,A正确;
B、步骤①倒完平板后立即盖上培养皿,冷却后将平板倒过来放置,B错误;
C、步骤③中,每次划线前灼烧接种环是为了杀死上次划线结束后,接种环上残留的菌种,使下一次划线时,接种环上的菌种直接来源于上次划线的末端,从而通过划线次数的增加,使每次划线时菌种的数目逐渐减少,以便得到菌落,C正确;
D、划线接种结束后,将图④平板倒置后放入培养箱中培养,有利于表面的水分更好的挥发和防止皿盖上的水珠落入培养基造成污染,D正确。
故选B。
8. 下列关于微生物培养和利用的叙述,正确的是( )
A. 以尿素为唯一氮源且含刚果红培养基可选择和鉴别尿素分解菌
B. 接种前要了解固体培养基是否被污染需用完全培养基接种菌液培育检测
C. 鉴别培养基作用的原理是显现某微生物的特征,以区别于其他微生物
D. 与显微镜直接计数法相比,应用稀释涂布平板法进行活菌计数的估计值更大
【答案】C
【解析】
【分析】分离纯化菌种时,需采用的接种方法有平板划线法和稀释涂布平板法,使聚集在一起的细菌细胞分散成单个细胞,从而能在培养基表面形成单个的菌落。
【详解】A、尿素分解菌的氮源是尿素,其他不能利用尿素的菌就不能生长,所以以尿素为唯一氮源的培养基上可以选择尿素分解菌,尿素分解菌可以将尿素分解为氨,可以使酚红指示剂变红,A错误;
B、检测培养基被污染的方法是将未接种的培养基在适宜的温度下放置适宜的时间,观察培养基上是否有菌落产生,B错误;
C、鉴别培养基作用的原理是显现某微生物的特征,以区别于其他微生物,如加入刚果红可鉴别纤维素分解菌,C正确;
D、用稀释涂布平板法统计菌落数目时,操作复杂耗时长,测量活菌数目准确度较高。但是有些细菌靠在一起,形成一个菌落,这样统计的菌落数往往比活菌的实际数目少;显微镜直接计数法统计微生物数目时,操作简单,由于不能排除死细胞的数量,所以统计的数目往往偏高,D错误。
故选C。
9. 下列关于微生物接种的描述,正确的是( )
A. 平板划线法只用于固体培养基的接种,而稀释涂布平板法只用于液体培养基的接种
B. 平板划线法不能用于微生物的计数,而稀释涂布平板法可用于微生物的计数
C. 利用平板划线法不能得到单菌落,而利用稀释涂布平板法能得到单菌落
D. 平板划线法所用的接种工具不需要灭菌,而稀释涂布平板法所用的接种工具需要灭菌
【答案】B
【解析】
【分析】
微生物接种到固体培养基常用的方法有稀释涂布平板法和平板划线法,其中稀释涂布平板法接种可以形成单菌落,所以常用来进行微生物的计数。
【详解】A、平板划线法和稀释涂布平板法都是只用于固体培养基的接种,A错误;
B、稀释涂布平板法接种可以形成单菌落,所以常用来进行微生物的计数,平板划线法常用来筛选分离微生物,不能用于微生物的计数,B正确;
C、平板划线法和稀释涂布平板法在稀释度足够高时,都能在培养基中形成单个菌落,C错误;
D、平板划线法和稀释涂布平板法所用的接种工具都需要灭菌,D错误。
故选B。
10. 花生在不良的贮藏条件下极易被黑曲霉菌(BQM)感染发生霉变。为了寻找安全有效的花生防霉方法,研究者将浸有肉桂、山苍子及丁香3种植物精油的滤纸片,置于接种BQM的培养皿中央,结果如图。下列相关说法错误的是( )
A. 可以用稀释涂布平板法接种BQM
B. 对照组的培养皿中未接种BQM
C. 3种植物精油均能抑制BQM生长
D. 丁香精油对BQM的抑菌效果最差
【答案】B
【解析】
【分析】分析题意可知,抑菌圈越大,说明该菌对此药敏感性越大,反之越小,若无抑菌圈,则说明该菌对此药具有耐药性。
【详解】A、实验室中常用的接种方法有稀释涂布平板法和平板划线法,贴滤纸片应用稀释涂布平板法接种BQM,A正确;
B、本实验目的是寻找安全有效的花生防霉方法,实验的自变量为植物精油的有无,则对照组应为放置没有植物精油的滤纸片,B错误;
C、与对照相比,三种植物精油均出现抑菌圈,说明3种植物精油均能抑制BQM生长,C正确;
D、据图可知,丁香精油的抑菌圈最小,说明丁香精油对BQM的抑菌效果最差,D正确。
故选B。
11. 已知固体培养基会因碳酸钙的存在而呈乳白色,且乳酸能分解培养基中碳酸钙。某同学用新鲜的泡菜滤液为材料进行了分离纯化乳酸菌的实验,下列叙述错误的是( )
A. 分离纯化所用的培养基中加入碳酸钙的作用是鉴别乳酸菌
B. 分离纯化所用的培养基加入锥形瓶后一般还要进行灭菌处理
C 分离纯化乳酸菌时,需要用无菌水对泡菜滤液进行梯度稀释
D. 分离纯化乳酸菌时,应挑选出不具有透明圈的菌落作为候选菌
【答案】D
【解析】
【分析】题意分析,固体培养基会因碳酸钙的存在而呈乳白色,且乳酸能分解培养基中碳酸钙形成透明圈,因此培养基中加入碳酸钙可以起到鉴别乳酸菌的作用。泡菜主要是乳酸菌发酵的产物,因此新鲜的泡菜滤液中含有丰富的乳酸菌,可以利用新鲜的泡菜滤液作为材料分离纯化乳酸菌。
【详解】A、分离纯化所用的培养基中加入碳酸钙的作用是鉴别乳酸菌,即可中和乳酸菌代谢过程中产生的乳酸,进而能对乳酸菌进行鉴别和分离,A正确;
B、微生物培养时,为避免杂菌污染,分离纯化所用的培养基加入锥形瓶后一般还要进行灭菌处理,B正确;
C、分离纯化乳酸菌时,需要用无菌水对泡菜滤液进行梯度稀释,这样做的目的是使聚集在一起的乳酸菌分散成单个细胞,有利于在培养基表面形成单个菌落,C正确;
D、根据题意,固体培养基会因碳酸钙的存在而呈乳白色,且乳酸能分解培养基中碳酸钙形成透明圈,因此分离纯化时应挑选出具有透明圈的菌落作为候选菌,D错误。
故选D。
12. 下列关于微生物发酵过程的说法,正确的是( )
A. 菌种选育是发酵的中心阶段
B. 只要不断地向发酵罐中通入液体培养基,就能保证发酵的正常进行
C. 在发酵过程中,要严格控制温度、pH、溶氧、通气量与转速等发酵条件,否则会影响菌种代谢产物的形成
D. 在谷氨酸发酵过程中,当pH呈中性或酸性时,生成的代谢产物都是谷氨酸
【答案】C
【解析】
【分析】1、发酵工程一般包括菌种的选育、扩大培养、培养基的配制、灭菌、接种、发酵、产品的分离、提纯等方面。
2、性状优良的菌种可以从自然界中筛选出来,也可以通过诱变育种或基因工程育种获得。
3、谷氨酸棒状杆菌是一种异养兼性厌氧细菌,谷氨酸棒状杆菌在扩大培养时,碳氮比应为4:1,而在发酵获得谷氨酸时碳氮比应为3:1。扩大培养应在有氧条件下进行,在有氧条件下,谷氨酸棒状杆菌能将葡萄糖和含氮物质(如尿素、硫酸铵、氨水)合成为谷氨酸。另外在谷氨酸发酵的过程中,在中性和弱碱性条件下会积累谷氨酸,当pH呈酸性时,谷氨酸棒状杆菌就会生成N-乙酰谷氨酰胺和谷氨酰胺。
【详解】A、发酵工程的内容包括菌种选育、培养基的配制、灭菌、扩大培养和接种、发酵过程和产品的分离提纯等方面,其中发酵过程是发酵的中心阶段,A错误;
B、发酵过程中应随时检测培养液中的细菌数目、产物浓度等,同时应对发酵过程中的一些条件进行控制才能保证发酵的正常进行,B错误;
C、微生物发酵过程中要严格控制温度、pH、溶氧、通气量与转速等发酵条件,因为环境条件的变化不仅会影响菌种的生长繁殖,而且会影响代谢产物的形成,C正确;
D、谷氨酸棒状杆菌是一种异养兼性厌氧细菌,在谷氨酸发酵的过程中,在中性和弱碱性条件下会积累谷氨酸,当pH呈酸性时,谷氨酸棒状杆菌就会生成N-乙酰谷氨酰胺和谷氨酰胺,D错误。
故选C。
13. 我国是名副其实的发酵大国,发酵工程在食品工业、医院工业及农牧业等许多领域得到了广泛的应用。下列相关叙述错误的是( )
A. 利用黑曲霉将大豆原料中的蛋白质水解,经淋洗后可调制成酱油
B. 利用酵母菌等菌种的发酵工程生产的单细胞蛋白,可作为食品添加剂
C. 将乙型肝炎病毒的抗原基因转入酵母菌,再通过发酵可生产乙型肝炎疫苗
D. 利用发酵工程生产的微生物农药,作为化学防治的重要手段,可用于防治病虫害
【答案】D
【解析】
【分析】发酵工程是指采用现代工程技术手段,利用微生物的某些特定功能,为人类生产有用的产品,或直接把微生物应用于工业生产过程的一种技术。发酵工程的内容包括菌种选育、培养基的配制、灭菌、种子扩大培养和接种、发酵过程和产品的分离提纯等方面。
【详解】A、以大豆为主要原料,利用产生蛋白酶的霉菌(如黑曲霉),将原料中的蛋白质水解成小分子的肽和氨基酸,然后经淋洗、调制可以制成酱油产品,A正确;
B、用酵母菌等生产的单细胞蛋白可作为食品添加剂,甚至制成“人造肉”供人们直接食用,B正确;
C、可以将乙肝病毒的抗原基因转入酵母菌通过发酵工程制备乙肝疫苗,可以大大提高生成效率,C正确;
D、微生物农药是利用微生物或其代谢物来防治病虫害的,微生物农药作为生物防治的重要手段,将在农业的可持续发展方面发挥越来越重要的作用,D错误。
故选D。
14. 我国是世界上啤酒生产和消费大国。啤酒是以大麦为主要原料经酵母菌发酵制成,主要工艺流程如下图所示,其中糖化主要是将麦芽中的淀粉等有机物水解为小分子。下列关于啤酒发酵的叙述正确的是( )
A. 制麦时需浸泡大麦,可提高种子中结合水/自由水的比例
B. 糖化后期要煮沸冷却,主要是为抑制耐高温杂菌的生长
C. 后发酵是主要是完成酵母菌的繁殖、大部分糖的分解和代谢产物的生成
D. 过滤消毒能去除啤酒中的大多数微生物,延长其保存期
【答案】D
【解析】
【分析】分析题图,啤酒生产需经过制麦、糖化、发酵等主要环节。酵母菌可进行有氧呼吸获得大量能量,从而快速繁殖,又可以进行无氧呼吸产生酒精和CO2。
【详解】A、浸泡大麦,可提高种子中自由水/结合水的比例,提高细胞代谢速率,A错误;
B、糖化后期要煮沸冷却,煮沸是为了杀菌,冷却是为了接种时保持酵母菌种的活性,B错误;
C、发酵过程分为主发酵和后发酵两个阶段。酵母菌的繁殖、大部分糖的分解和代谢物的生成都在主发酵阶段完成。主发酵结束后,发酵液还不适合饮用,要在低温、密闭的环境下储存一段时间进行后发酵,这样才能形成澄清、成熟的啤酒,C错误;
D、过滤能除去啤酒中部分微生物,消毒能杀死啤酒中部分微生物,防止杂菌污染,延长其保存期,D正确
故选D。
15. 如图为植物组织培养过程的示意图。下列说法错误的是( )
A. B试管中的细胞是具有分生能力的薄壁细胞B. D试管中培育出的个体都是纯合子
C. A→B的过程需要激素的诱导D. A→D过程中的细胞分裂都是有丝分裂
【答案】B
【解析】
【分析】分析图示,表示植物组织培养过程,其中A→B为脱分化的过程,B→C为再分化过程,C→D为幼苗进一步发育的过程。
【详解】A、B试管中是愈伤组织,是具有分生能力的薄壁细胞,A正确;
B、D试管中培育出的个体不一定是纯合子,如果外植体取自纯合子,培育出的个体则一定是纯合子;如果外植体取自杂合子,培育出的个体则一定是杂合子,B错误;
C、A→B为脱分化的过程,需要激素的刺激诱导,C正确;
D、A→D脱分化、再分化及进一步发育成小植株中的细胞分裂都是有丝分裂,D正确。
故选B。
【点睛】
16. 紫罗兰(2n=14)花色丰富、抗虫性强、种子富含亚麻酸。为了让油菜(2n=38)具有紫罗兰的诸多优良性状,科研人员进行了下图所示实验。下列有关叙述错误的是( )
A. 制备原生质体时,可使植物细胞处于微弱的质壁分离状态后再用纤维素酶和果胶酶处理
B. 原生质体融合依赖膜的流动性,融合的原生质体形成细胞壁后再进行有丝分裂
C. 诱导原生质体融合的方法可用PEG和灭活病毒
D. 融合原生质体后,可以利用选择培养基从混合细胞群体中筛选出所需杂种植株
【答案】C
【解析】
【分析】由题图信息分析可知,图示为植物体细胞杂交过程,首先去壁获得原生质体,其次诱导原生质体融合形成杂种细胞,最后才有植物组织培养技术将杂种细胞培育成杂种植株。
【详解】A、用酶解法制备原生质体时,需先用较高渗透压的溶液处理植物细胞,使细胞处于微弱的质壁分离状态,然后用纤维素酶和果胶酶消化去除细胞壁,获得原生质体,A正确;
B、原生质体融合依赖膜的流动性,融合的原生质体形成细胞壁后再进行有丝分裂形成子细胞,B正确;
C、用灭活的病毒处理细胞是诱导动物细胞融合常用的方法,而植物原生质体融合一般不用灭活的病毒诱导融合,C错误;
D、融合原生质体后,由于存在同种细胞相融合的现象,还有一些未融合的细胞,所以可以利用选择培养基从混合细胞群体中筛选出所需杂种细胞,D正确。
故选C。
17. 植物细胞工程包括植物组织培养、植物体细胞杂交等技术,具有广泛的应用前景和实用价值。下列对这些操作或应用描述不正确的是( )
A. 通过组织培养实现种苗的大量繁殖,可以保持优良品种的遗传特性
B. 以茎尖为材料利用组织培养技术可获得具有抗病毒特性的新品种
C. 利用植物细胞培养人参细胞可大量获得人参皂甙干粉,且已投入规模化生产
D. 利用植物体细胞杂交技术获得白菜-甘蓝杂种植株,打破了生殖隔离
【答案】B
【解析】
【分析】1、植物组织培养是指利用特定的培养将离体的植物细胞、组织或器官培养成完整植株的过程,植物组织培养技术的应用:植物繁殖的新途径(微型繁殖、作物脱毒、人工种子)、作物新品种的培育(单倍体育种、突变体的利用)、细胞产物的工厂化生产。
2、植物体细胞杂交技术:就是将不同种的植物体细胞原生质体在一定条件下融合成杂种细胞,并把杂种细胞培育成完整植物体的技术。
【详解】A、植物组织培养技术不仅可以保持优良品种的遗传特性,还可以高效快速地实现种苗的大量繁殖,A正确;
B、植物组织培养技术培育是通过脱毒处理获得无病毒植株,但并非抗病毒新品种,B错误;
C、人参皂甙的工厂化生产过程:利用植物组织培养技术将外植体培育到愈伤组织,再进行植物细胞培养,进而获得人参皂甙,因此利用植物组织培养技术可大量获得人参皂甙干粉,且已投入规模化生产,C正确;
D、植物体细胞杂交的优势是克服远源杂交的不亲和障碍,利用植物体细胞杂交技术获得白菜-甘蓝杂种植株,打破了生殖隔离,D正确。
故选B。
18. 下列关于动物细胞培养的有关叙述中正确的是( )
A. 出现细胞贴壁现象后,分瓶培养过程中要用胰蛋白酶处理
B. 动物细胞培养液中通常含有葡萄糖、氨基酸、无机盐、生长素和动物血清等,气体环境含5%的
C. 动物细胞培养的目的是获得大量的细胞分泌蛋白
D. 细胞的癌变发生于原代培养向传代培养的过渡过程中
【答案】A
【解析】
【分析】1、在从动物体取出的成块组织中,细胞与细胞靠在一起,彼此限制了生长和增殖。因此,在进行细胞培养时,首先要对新鲜取材的动物组织进行处理,或用机械的方法,或用胰蛋白酶、胶原蛋白酶等处理一段时间,将组织分散成单个细胞。然后,用培养液将细胞制成细胞悬液,再将细胞悬液放入培养皿或培养瓶内,置于适宜环境中培养。
2、体外培养的动物细胞可以分为两大类:一类细胞能够悬浮在培养液中生长增殖;另一类则需要贴附于某些基质表面才能生长增殖,大多数细胞属于这种类型,这类细胞往往贴附在培养瓶的瓶壁上,这种现象称为细胞贴壁悬浮培养的细胞会因细胞密度过大、有害代谢物积累和培养液中营养物质缺乏等因素面分裂受阻。贴壁细胞在生长增殖时,除受上述因素的影响外,还会发生接触抑制现象,即当贴壁细胞分裂生长到表面相互接触时,细胞通常会停止分裂增殖。这时就需要对细胞进行分瓶培养,让细胞继续增殖。人们通常将分瓶之前的细胞培养,即动物组织经处理后的初次培养称为原代培养,将分瓶后的细胞培养称为传代培养。在进行传代培养时,悬浮培养的细胞直接用离心法收集;贴壁细胞需要重新用胰蛋白酶等处理,使之分散成单个细胞,然后再用离心法收集。之后,将收集的细胞制成细胞悬液,分瓶培养。
【详解】A、贴壁细胞需要重新用胰蛋白酶等处理,使之分散成单个细胞,然后再用离心法收集,之后,将收集的细胞制成细胞悬液,分瓶培养,A正确;
B、动物细胞培养液中通常含有葡萄糖、氨基酸、无机盐、动物血清等,不需要生长素,B错误;
C、动物细胞培养的目的是为了获得细胞产物或细胞群,C正确;
D、细胞的癌变发生于传代培养过程中,D错误。
故选A。
19. 研究显示,为患有糖尿病的猴子移植由诱导多功能干细胞(iPS细胞)增殖分化形成的胰岛,成功地降低了猴子的血糖水平,iPS细胞是利用皮肤细胞等体细胞经诱导因子(导入与胚胎发育相关的特异性基因)处理后转化而成的,其功能和胚胎干细胞类似,能分化成多种组织和器官,下列有关叙述正确的是( )
A. iPS细胞有细胞周期,其分化形成的神经干细胞没有细胞周期
B. 皮肤细胞等体细胞经诱导转化为iPS细胞的过程中遗传信息未发生改变
C. 皮肤细胞经诱导因子处理后形成iPS细胞的过程体现了动物细胞的全能性
D. 由于iPS细胞可由病人体细胞诱导转化而来,因此该方法可以避免免疫排斥反应
【答案】D
【解析】
【分析】胚胎干细胞简称ES或EK细胞,是由早期胚胎或原始性腺分离出来的一类细胞,iPS与ES细胞一样,可通过定向诱导分化修补某些功能异常的细胞来治疗疾病。
【详解】A、连续分裂的细胞具有细胞周期,iPS细胞、神经干细胞均有细胞周期,A错误;
B、皮肤细胞等体细胞经诱导转化为iPS细胞的过程中,导入了与胚胎发育相关的特异性基因,遗传信息发生了改变,B错误;
C、皮肤细胞经诱导因子处理后形成iPS细胞的过程,没有形成新个体,没有体现动物细胞的全能性,C错误;
D、由于iPS细胞可由病人体细胞诱导转化而来,细胞表面抗原相同,因此该方法可以避免免疫排斥反应,D正确。
故选D。
20. 人们对于细胞结构、功能和生理特性的认识是成功制备单克隆抗体的理论基础。单克隆抗体制备过程中,未涉及的生物学原理是( )
A. 细胞膜具有一定的流动性B. 一个B淋巴细胞只能产生一种抗体
C. 高度分化的动物细胞核具有全能性D. 肿瘤细胞在体外培养时可以无限增殖
【答案】C
【解析】
【分析】单克隆抗体的制备过程是:对小动物注射抗原,从该动物的脾脏中获取效应B细胞,将效应B细胞与骨髓瘤细胞融合,筛选出能产生单一抗体的杂交瘤细胞,克隆化培养杂交瘤细胞(体内培养和体外培养),最后获取单克隆抗体。主要运用的细胞工程技术包括动物细胞培养和动物细胞融合,原理依次是细胞的增殖、细胞膜具有一定的流动性。
【详解】A、单克隆抗体的制备过程涉及动物细胞融合,其原理是细胞膜具有一定的流动性,与题意不符,A错误;
B、单克隆抗体是化学性质单一的抗体,一个浆细胞只能产生一种抗体,故可以让单个的B淋巴细胞和单个骨髓瘤细胞融合生产单克隆抗体,与题意不符,B错误;
C、核移植证明了高度分化的动物细胞核具有全能性,但单克隆抗体的制备过程中未体现该原理,与题意相符,C正确;
D、单克隆抗体的制备过程涉及体外细胞培养,利用了肿瘤细胞在体外培养时可以无限增殖的能力,与题意不符,D错误。
故选C。
21. 抗PD-L1单克隆抗体能与肿瘤细胞膜表面的PD-L1特异性结合,因而具有治疗某些癌症的作用。如图表示制备抗PD-L1单克隆抗体的部分流程。下列叙述不正确的是( )
A. 分离B淋巴细胞前,需要对小鼠注射PD-L1抗原
B. 经PEG诱导后融合的细胞即杂交瘤细胞
C. 图中细胞群a~d既能大量增殖,又能产生抗体
D. 图中细胞群a可用于大规模培养,生产抗PD-L1单克隆抗体
【答案】B
【解析】
【分析】单克隆抗体是由单一B细胞克隆产生的高度均一、仅针对某一特定抗原表位的抗体;通常采用杂交瘤技术来制备,杂交瘤抗体技术是在细胞融合技术的基础上,将具有分泌特异性抗体能力的致敏B细胞和具有无限繁殖能力的骨髓瘤细胞融合为B细胞杂交瘤;用具备这种特性的单个杂交瘤细胞培养成细胞群,可制备针对一种抗原表位的特异性抗体即单克隆抗体。
【详解】A、在分离B淋巴细胞前,需要对小鼠注射PD-L1进行免疫,产生已免疫的B淋巴细胞,A正确;
B、经PEG诱导后融合的细胞,有同种细胞融合的细胞,并不都是杂交瘤细胞,B错误;
C、图中细胞群a~d表示杂交瘤细胞,既能大量繁殖,又能产生抗体,C正确;
D、图中细胞群a能产生抗PD-L1抗体,可扩大化培养生产抗PD-L1单克隆抗体,D正确。
故选B。
22. 阿霉素是一种抗肿瘤抗生素,可抑制RNA和DNA的合成。阿霉素没有特异性,在杀伤肿瘤细胞的同时还会对机体其它细胞造成伤害。科研人员将阿霉素与能特异性识别肿瘤抗原的单克隆抗体结合制成抗体-药物偶联物(ADC),ADC通常由抗体、接头和药物三部分组成,作用机制如下图所示。下列有关叙述错误的是( )
A. ADC中抗体作用是特异性识别肿瘤细胞表面的抗原并结合
B. 将肿瘤抗原反复注射到小鼠体内,从小鼠的浆细胞产生的抗体为单克隆抗体
C. ADC通过胞吞进入肿瘤细胞,药物在癌细胞内释放并起作用,同时诱导溶酶体破裂,加速了癌细胞的凋亡
D. 利用同位素或荧光标记的单克隆抗体在特定组织中的成像技术,可定位诊断肿瘤
【答案】B
【解析】
【分析】由题干信息分析可知,高效的细胞毒素类药物可高效的细胞毒素类药物,但同时也会对正常细胞产生伤害,而将细胞毒素与抗体结合,抗体与靶细胞膜上的特异性受体结合通过胞吞的方式把细胞毒素一并带进靶细胞,引起靶细胞溶酶体膜的破裂,最后导致细胞凋亡,实现了对肿瘤细胞的选择性杀伤。
【详解】A、ADC中,抗体的作用是与肿瘤细胞表面的抗原特异性结合,将药物带到肿瘤细胞,A正确;
B、将肿瘤抗原反复注射到小鼠体内,从小鼠的血清中分离出的抗体为血清抗体,单克隆抗体由杂交瘤细胞分泌的,特异性强,B错误;
C、ADC通常由抗体、接头和药物三部分组成,ADC通过胞吞进入肿瘤细胞,药物在癌细胞内释放并起作用,同时诱导溶酶体破裂,加速了癌细胞的凋亡,C正确;
D、单克隆抗体特异性强,利用同位素标记的单克隆抗体在特定组织中的成像技术,可定位诊断肿瘤,D正确。
故选B。
23. 将没有吃完的西瓜盖上保鲜膜后放入冰箱,是很多人日常储藏西瓜的方法。有这样一种说法:盖上保鲜膜储藏的西瓜中细菌种类和数目反而比没用保鲜膜的多。某生物研究小组针对上述说法进行探究,他们用保鲜膜保存了三天的西瓜表面的瓜瓤制备浸出液,研究细菌的种类和数量。下列说法正确的是( )
A. 瓜瓤浸出液是液体,因此培养时平板不用倒置
B. 除空白对照,还需设置在同样条件下保存的不盖保鲜膜的瓜瓤浸出液接种的平板做对照
C. 应采用平板划线法进行接种,待菌落数目稳定时进行记录
D. 同一稀释度下每组至少设置3个平板,必须每个平板的菌落数均接近才行
【答案】B
【解析】
【分析】微生物常见的接种的方法:
①平板划线法:将已经熔化的培养基倒入培养皿制成平板,接种,划线,在恒温箱里培养。在划线的开始部分,微生物往往连在一起生长,随着线的延伸,菌数逐渐减少,最后可能形成单个菌落。
②稀释涂布平板法:将待分离的菌液经过大量稀释后,均匀涂布在培养皿表面,经培养后可形成单个菌落。
【详解】A、接种时需要将菌液接种在固体培养基上,培养时平板需要倒置,这样可以防止培养皿盖上凝结的水珠落入培养皿造成污染,还可防止培养基表面的水分挥发,A错误;
B、该实验是比较两种不同处理方式下西瓜上菌体的种类和数量,所以除需要设置盛有培养基的空白平板作对照,还需要设置不盖保鲜膜同样条件保存三天的西瓜表面的瓜瓤制备浸出液后接种的平板做对照,B正确;
C、平板划线法不可以进行计数,稀释涂布平板法可以进行计数,应该采用稀释涂布平板法进行接种,待菌落数目稳定时进行记录,C错误;
D、同一稀释度下每组至少设置3个平板,每个平板的菌落数在30~300的范围内即可,D错误。
故选B。
24. 科学家利用拟南芥的愈伤组织进行实验,探究植物组织培养过程中诱导愈伤组织生根的机理,结果如图所示。诱导生根的培养基(RIM)的配方中含有生长素(IAA),wei8是拟南芥生长素合成基因。下列说法正确的是( )
A. 先将愈伤组织转接到诱导生根的培养基再转接到诱导生芽的培养基
B. 继续增加培养基中IAA的浓度,1组的生根效果会越来越好
C. 将2、4组实验结果比较没有遵循实验设计中的单一变量原则
D. 愈伤组织生根过程需要培养基中的IAA和自身产生的生长素
【答案】D
【解析】
【分析】高度分化的细胞或组织通过脱分化形成愈伤组织,愈伤组织经过再分化可形成完整植株,体现了植物细胞的全能性。
【详解】A、愈伤组织再分化时通常先诱导生芽再诱导生根,A错误;
B、生长素具有两重性,继续增加其浓度,到一定值后会产生抑制作用,B错误;
C、2、4组实验进行比较,除自变量是否含IAA外,其他无关变量一直,遵循单一变量原则,C错误;
D、生长素比细胞分裂素比值大时,有利用愈伤组织根的形成,D正确。
故选D。
25. 某植物有甲、乙两品种。科研人员在设计品种乙组织培养实验时,参照品种甲的最佳激素配比(见下表)进行预实验。为确定品种乙的Ⅱ阶段的最适细胞分裂素浓度,参照表中 .以0.5μml/L为梯度,设计5个浓度水平的实验,其中细胞分裂素最高浓度设为M.下列有关叙述错误的是( )
A. Ⅰ阶段通常选择细胞分化程度低的茎尖、幼叶等作为外植体
B. 确定品种乙Ⅱ阶段最适细胞分裂素浓度的实验中,M为
C. Ⅰ、Ⅱ、Ⅲ阶段中发生基因选择性表达的是Ⅱ、Ⅲ阶段
D. 生长素和细胞分裂素的配比是启动细胞分裂、脱分化和再分化的关键因素
【答案】C
【解析】
【分析】植物组织培养中植物激素使用:植物组织培养中关键性激素是生长素和细胞分裂素;同时使用生长素和细胞分裂素时,两者用量的比例影响植物细胞的发育方向;先使用细胞分裂素,后使用生长素,细胞既分裂又分化。
【详解】A、Ⅰ阶段通常选择细胞分化程度低的茎尖、幼叶等作为外植体,因为茎尖、幼叶细胞分化程度低,容易诱导产生愈伤组织,A正确;
B、由于参照品种B的激素配比(a2>2.0),以0.5μml/L为梯度,设计5个浓度水平的实验,则细胞分裂素浓度依次为a2-1μml/L、a2-0.5μml/L、a2μml/L、a2+0.5μml/L、a2+1μml/L,可见细胞分裂素的最高浓度M应设为a2+1μml/L,B正确;
C、Ⅰ阶段诱导形成愈伤组织、Ⅱ阶段诱导形成幼芽、Ⅲ阶段诱导生根,这三个阶段都会发生基因的选择性表达,而不是只有Ⅱ、Ⅲ阶段,C错误;
D、生长素和细胞分裂素的配比是启动细胞分裂、脱分化和再分化的关键因素,例如,生长素与细胞分裂素比例较高时,有利于根的形成;而比例较低时,有利于芽的形成;比例适中时,则促进愈伤组织的生长,D正确。
故选C。
二、非选择题(2题,共40分)
26. Ⅰ.为了调查某河流的水质状况,某研究小组测定了该河流水样中的细菌含量,并进行了细菌分离等工作。回答下列问题:
(1)该小组采用平板划线法分离水样中的细菌,操作时,配制好的培养基通常使用______法灭菌。接种环和涂布器可通过灼烧灭菌。
(2)示意图A和B中,______表示的是用平板划线法接种培养后得到的结果。能够得到单菌落的是图示______。
(3)如果图B中的菌种是某细菌,则一般稀释倍数为 、、倍,以保证获得菌落数为______的平板。接种后放入培养箱中培养,培养皿倒置的目的是______。
(4)该小组采用稀释涂布平板法检测水样中细菌含量,将1mL水样稀释100倍,在4个平板上用涂布法分别接入0.1mL稀释液:经适当培养后,4个平板上的菌落数分别为18、39、38和37,据此可得出每升水样中的活菌数为______个。
(5)该小组将得到的菌株接种到液体培养基中并混匀,一部分进行静置培养,另一部分进行振荡培养。结果发现:振荡培养的细菌比静置培养的细菌生长速度快。分析其原因是振荡培养能提高培养液中______的含量,同时可使______,提高营养物质的利用率。
Ⅱ.物质W是一种含氮有机物,会污染土壤。W在培养基中达到一定量时培养基表现为不透明。某研究小组欲从土壤中筛选出能降解W的细菌(目标菌)。回答下列问题。
(6)要从土壤中分离目标菌,所用选择培养基中的氮源应该是______。
(7)在从土壤中分离目标菌的过程中,发现培养基上甲、乙两种细菌都能生长并形成菌落(如“图所示)。如果要得到目标菌,应该选择乙菌落进一步纯化,选择的依据是______。
【答案】(1)高压蒸汽灭菌法
(2) ①. A ②. AB
(3) ①. 30-300 ②. 防止培养皿盖上的水滴落入培养皿,造成污染
(4)
(5) ①. 溶解氧 ②. 菌体与培养液充分接触
(6)W (7)乙菌落周围出现透明圈,说明乙菌能降解W
【解析】
【分析】1、微生物接种的两种常见的方法:①平板划线法:将已经熔化的培养基倒入培养皿制成平板,接种,划线,在恒温箱里培养。在划线的开始部分,微生物往往连在一起生长,随着线的延伸,菌数逐渐减少,最后可能形成单个菌落。②稀释涂布平板法:将待分离的菌液经过大量稀释后,均匀涂布在培养皿表面,经培养后可形成单个菌落。
2、分析题图:图中细菌的分离的方法为:A表示平板划线法,B表示稀释涂布平板法。
【小问1详解】
配制好的培养基通常使用高压蒸汽灭菌法灭菌。
【小问2详解】
图 A 菌落分布不均匀,图A表示的是用平板划线法接种培养后得到的结果。平板划线法和稀释涂布平板法都能够获得单菌落,因此能够得到单菌落的是图示AB。
【小问3详解】
稀释涂布平板法需要将样品进行系列梯度稀释,为了保证结果准确,一般选择菌落数为30~300的平板进行计数。培养皿倒置能防止培养皿盖上的水滴落入培养皿,造成污染。
【小问4详解】
为了保证结果准确,一般选择菌落数在30-300范围的平板进行计数,因此1ml水样中的菌落数是(39+38+37)÷3÷0.1×100=3.8×104个,每升水样中的活菌数为3.8×104×103=3.8×107个/L。
【小问5详解】
振荡培养比静置培养的细菌生长速度快,由此可以说明该细菌是需氧菌,由于振荡培养提高了培养液中溶解氧的含量,同时可使菌体与培养液充分接触,提高营养物质的利用率,细菌生长速度加快。
【小问6详解】
欲从土壤中筛选出能降解 W 的细菌(目标菌),所用选择培养基中的氮源应该是W,提高该菌的筛选率。
【小问7详解】
由图分析可知,乙菌周围形成了透明圈,故如果要得到目标菌,应该选择乙菌落进一步纯化,选择的依据是乙菌落周围出现透明圈,说明乙菌能降解W。
27. 为研制抗病毒A的单克隆抗体,某研究所以小鼠甲为实验材料设计了以下实验流程。
回答下列问题:
(1)上述实验前必须给小鼠甲注射病毒A,该处理的目的是诱导小鼠甲产生能够______。
(2)写出以小鼠甲的脾脏为材料制备单细胞悬液的主要实验步骤:
①取小鼠甲脾脏剪碎:
②______;
③加入培养液制成单细胞悬液。
(3)筛选1.使用特定的______培养基。在该培养基上,未融合的细胞和______都会死亡。只有______才能生长。
(4)筛选2需要进行______和______,经过多次筛选,就可获得足够数量的能产生抗病毒A的单克隆抗体的杂交瘤细胞,图中筛选2筛选所依据的基本原理是______。
(5)若要使能产生抗病毒A的单克隆抗体的杂交瘤细胞大量增殖,可采用的两种方法有将杂交瘤细胞进行______和______。
【答案】(1)能分泌抗病毒A抗体的B淋巴细胞
(2)用胰蛋白酶处理使其分散成单个细胞
(3) ①. 选择 ②. 融合的具有同种核的细胞 ③. 融合的杂交瘤细胞
(4) ①. 克隆化培养 ②. 抗体检测 ③. 抗原与抗体特异性结合
(5) ①. 体外培养 ②. 注射到小鼠腹腔内增殖
【解析】
【分析】形成杂交瘤细胞的过程中,细胞来源有:①经过免疫的B淋巴细胞(能产生特异性抗体,在体外不能无限繁殖),②骨髓瘤细胞(不产生专一性抗体,体外能无限繁殖);杂交瘤细胞的特点:既能大量增殖,又能产生特异性抗体;单克隆抗体的优点:特异性强、灵敏度高,并可能大量制备。
【小问1详解】
实验前必须给小鼠甲注射病毒A,让小鼠产生特异性免疫,诱导小鼠甲体内产生能够分泌抗病毒A抗体的B淋巴细胞。
【小问2详解】
以小鼠甲的脾脏为材料制备单细胞悬液的主要实验步骤: 取小鼠甲脾脏剪碎,要想动物细胞分散,根据酶的专一性,需要用胰蛋白酶处理,破坏细胞之间的联系,使其分散成单个细胞。
【小问3详解】
筛选1:使用特定的选择培养基(HAT培养基),未融合的细胞和融合的具有同核的细胞都会死亡,只有融合的杂种细胞才能生长。
【小问4详解】
筛选2:经过选择性培养的杂交瘤细胞,还需进行克隆化培养和抗体检测,经多次筛选,就可获得足够数量的能分泌所需抗体的细胞,筛选2筛选所依据的原理是抗原与抗体特异性结合。
【小问5详解】
最后将杂交瘤细胞在体外条件下做大规模培养,或小鼠腹腔内增殖,从细胞培养液或小鼠腹水中,就可以提取出大量的单克隆抗体。成分
牛肉膏
蛋白胨
NaCl
琼脂
蒸馏水
含量
5g
10g
5g
适量
定容至1000mL
品种甲组织培养阶段
细胞分裂素(μml/L)
生长素(μml/L)
Ⅰ诱导形成愈伤组织
Ⅱ诱导形成幼芽
Ⅲ诱导生根
安徽省芜湖市第一中学2021-2022学年高一下学期期中考试生物试卷(Word版附解析): 这是一份安徽省芜湖市第一中学2021-2022学年高一下学期期中考试生物试卷(Word版附解析),文件包含安徽省芜湖市第一中学2021-2022学年高一下学期期中考试生物试卷Word版含解析docx、安徽省芜湖市第一中学2021-2022学年高一下学期期中考试生物试卷Word版无答案docx等2份试卷配套教学资源,其中试卷共31页, 欢迎下载使用。
安徽省芜湖市第一中学2022-2023学年高二下学期期中生物试卷(Word版附解析): 这是一份安徽省芜湖市第一中学2022-2023学年高二下学期期中生物试卷(Word版附解析),文件包含安徽省芜湖市第一中学2022-2023学年高二下学期期中生物试题Word版含解析docx、安徽省芜湖市第一中学2022-2023学年高二下学期期中生物试题Word版无答案docx等2份试卷配套教学资源,其中试卷共32页, 欢迎下载使用。
安徽省芜湖市第一中学2022-2023学年高一下学期5月月考生物试卷(Word版附解析): 这是一份安徽省芜湖市第一中学2022-2023学年高一下学期5月月考生物试卷(Word版附解析),文件包含安徽省芜湖市第一中学2022-2023学年高一下学期5月月考生物试卷Word版含解析docx、安徽省芜湖市第一中学2022-2023学年高一下学期5月月考生物试卷Word版无答案docx等2份试卷配套教学资源,其中试卷共32页, 欢迎下载使用。

