四川省成都市第七中学2023-2024学年高一下学期期末模拟生物试卷(Word版附解析)
展开一、单选题(每题2分,共50分)
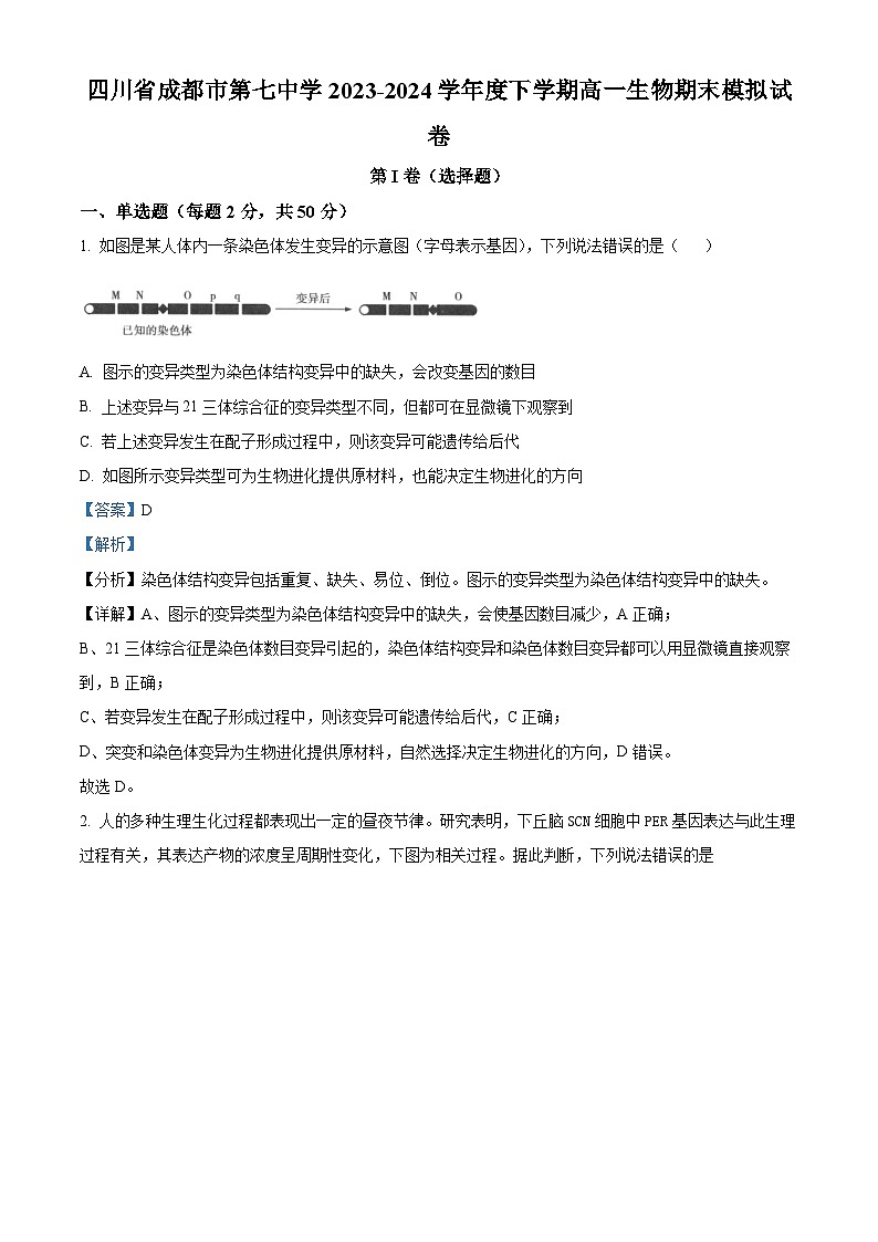
1. 如图是某人体内一条染色体发生变异的示意图(字母表示基因),下列说法错误的是( )
A. 图示的变异类型为染色体结构变异中的缺失,会改变基因的数目
B. 上述变异与21三体综合征的变异类型不同,但都可在显微镜下观察到
C. 若上述变异发生在配子形成过程中,则该变异可能遗传给后代
D. 如图所示变异类型可为生物进化提供原材料,也能决定生物进化的方向
2. 人的多种生理生化过程都表现出一定的昼夜节律。研究表明,下丘脑SCN细胞中PER基因表达与此生理过程有关,其表达产物的浓度呈周期性变化,下图为相关过程。据此判断,下列说法错误的是
A. 垂体细胞也含有PER基因,图2过程的原料为核糖核苷酸
B. PFR基因的表达过程存在反馈调节
C 图3中核糖体沿着mRNA从右往左移动
D. 由图3可知,决定“天”氨基酸的密码子为GAC
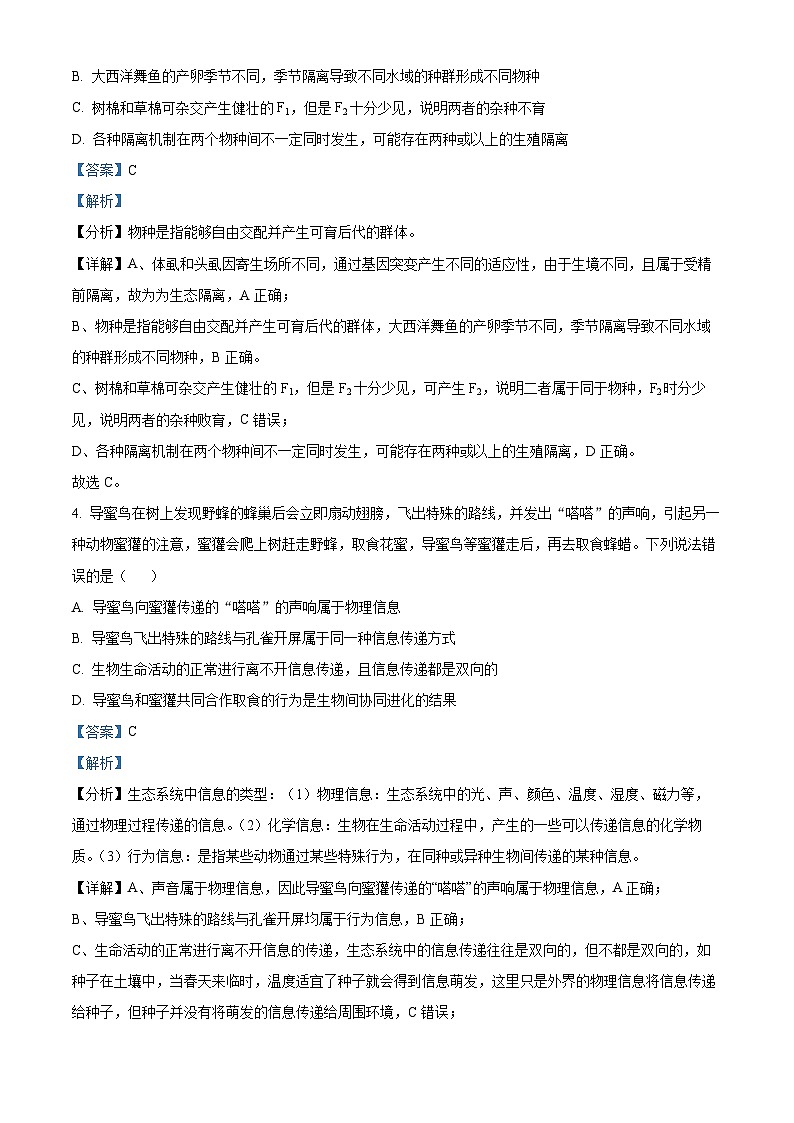
3. 生殖隔离可分为两大类:受精前的生殖隔离和受精后的生殖隔离,前者包括生态隔离、季节隔离、行为隔离等,后者包括杂种不活、杂种不育、杂种败育等。下列相关叙述错误的是( )
A. 体虱和头虱因寄生场所不同,通过基因突变产生不同的适应性为生态隔离
B. 大西洋舞鱼的产卵季节不同,季节隔离导致不同水域的种群形成不同物种
C. 树棉和草棉可杂交产生健壮的F1,但是F2十分少见,说明两者的杂种不育
D. 各种隔离机制在两个物种间不一定同时发生,可能存在两种或以上的生殖隔离
4. 导蜜鸟在树上发现野蜂的蜂巢后会立即扇动翅膀,飞出特殊的路线,并发出“嗒嗒”的声响,引起另一种动物蜜獾的注意,蜜獾会爬上树赶走野蜂,取食花蜜,导蜜鸟等蜜獾走后,再去取食蜂蜡。下列说法错误的是( )
A. 导蜜鸟向蜜獾传递的“嗒嗒”的声响属于物理信息
B. 导蜜鸟飞出特殊的路线与孔雀开屏属于同一种信息传递方式
C. 生物生命活动的正常进行离不开信息传递,且信息传递都是双向的
D. 导蜜鸟和蜜獾共同合作取食的行为是生物间协同进化的结果
5. 中国首创的人造麦类新作物八倍体小黑麦,由于具有品质佳、抗逆性强和抗病害等特点,在生产上有广阔的应用前景。其培育过程如下图所示(其中A、B、D、R分别代表不同物种的一个染色体组)。有关叙述正确的是( )
普通小麦AABBDD×黑麦RR→杂种一小黑麦
A. 将小黑麦的花粉粒进行花药离体培养得到的四倍体高度不育
B. 图中秋水仙素抑制了杂种一细胞分裂过程中着丝点的分裂
C. 普通小麦与黑麦杂交产生了后代,说明二者间不存在生殖隔离
D. 杂种一的部分细胞染色体组数与小黑麦部分细胞染色体组数相同
6. 我国北方寒冷地区主要种植粳稻、南方温暖地区主要种植籼稻。粳稻的bZIP73基因与籼稻的bZIP73基因有一个核苷酸不同,使这两种水稻表达的抗冻蛋白存在一个氨基酸的差异,从而导致这两种水稻抗寒性不同。下列相关叙述正确的是( )
A. 这两种水稻的bZIP73基因通过控制酶的合成控制代谢过程进而来控制抗寒性
B. 这两种水稻bZIP73基因的差异一定是由碱基对的缺失导致的
C. 两种水稻抗冻蛋白的氨基酸出现差异是bZIP73基因中的密码子不同造成的
D. 推测粳稻bZIP73基因表达的抗冻蛋白活性比籼稻的高
7. 某小孩因维生素B2代谢紊乱导致造血功能障碍和神经系统异常,被确诊为全世界仅有的两例纯红细胞再生障碍性贫血。经检测,该患者的基因SLC52A2发生了突变,导致维生素B2代谢紊乱,患者在坚持服用维生素B2四个月后造血功能和神经系统逐渐恢复正常。下列叙述正确的是( )
A. 该患者需要终身服用维生素B2以防止该贫血病症复发
B. 该病的治愈说明维生素B2可以修复SLC52A2突变基因
C. 该病的出现可说明人体细胞发生的基因突变具有普遍性
D. 检测基因SLC52A2利用了DNA分子具有多样性的特点
8. 生物学观点是基于生物学事实和证据提出的。下列有关生物学观点与对应实验证据叙述错误的是( )
A. AB. BC. CD. D
9. 探究遗传物质的经典实验中,科学家们利用细菌、病毒等材料,进行了肺炎双球菌转化实验,以及噬菌体侵染细菌实验。下列相关叙述正确的是( )
A. 艾弗里利用小鼠和肺炎双球菌设计并进行体内转化实验,证明DNA是遗传物质
B. 用RNA酶去除S型细菌提取物中的RNA并与R型菌混合培养,结果无R型菌出现
C. 噬菌体侵染细菌的实验中,搅拌的目的是将噬菌体的蛋白质外壳与DNA分开
D. 噬菌体侵染细菌的实验中,保温时间过长,对上清液蛋白质的放射性强度无影响
10. siRNA是一种短双链核酸分子,发挥功能时解旋为单链与特定的mRNA序列互补结合,导致mRNA被酶切割,随即被降解,从而引起特定基因沉默。目前,siRNA被运用于肿瘤研究。下列有关叙述正确的是( )
A. siRNA可能会抑制癌症患者体内某些基因的过量表达
B. siRNA与DNA在分子结构上的差异在于含氮碱基种类不同
C. siRNA阻碍了特定基因的转录,从而实现了特定基因的沉默
D. siRNA分子中含有的嘌呤总数与嘧啶总数不相等
11. 在艾弗里的肺炎双球菌的转化实验中有三组实验:在含有R型菌的培养基中分别加入S型菌的DNA(甲)、S型菌的蛋白质(乙)、S型菌的DNA和DNA酶(丙),培养一定时间。下列叙述正确的是
A. 甲组和乙组的培养基中均含有少量的S型菌
B. 甲、乙两组实验对比可说明DNA能促使S型菌转化为R型菌
C. 甲组培养基中含有的S型菌的数量只与培养基的培养条件有关
D. 甲、丙两组实验对比可说明DNA被分解后就不能促使R型菌发生转化
12. 某种物质可插入DNA分子两条链的碱基对之间,使DNA双链不能解开。若在细胞正常生长的培养液中加入适量的该物质,下列相关叙述错误的是
A. 随后细胞中的DNA复制发生障碍
B. 随后细胞中的RNA转录发生障碍
C. 该物质可将细胞周期阻断在分裂中期
D. 可推测该物质对癌细胞的增殖有抑制作用
13. 关于基因控制蛋白质合成的过程,下列叙述正确的是
A. 一个含 n 个碱基的 DNA 分子,转录的 mRNA 分子的碱基数是 n / 2 个
B. 细菌的一个基因转录时两条 DNA 链可同时作为模板,提高转录效率
C. DNA 聚合酶和 RNA 聚合酶的结合位点分别在 DNA 和 RNA 上
D. 在细胞周期中,mRNA 的种类和含量均不断发生变化
14. 关于蛋白质生物合成的叙述,正确的是( )
A. 一种tRNA可以携带多种氨基酸
B. DNA聚合酶是在细胞核中合成的
C. 反密码子是位于mRNA上相邻的三个碱基
D. 线粒体中的DNA能控制某些蛋白质的合成
15. 下列关于真核细胞中转录的叙述,错误的是( )
A. tRNA、rRNA和mRNA都经DNA转录而来
B. 同一细胞中两种RNA的合成有可能同时发生
C. 细胞中的RNA合成过程不会在细胞核外发生
D. 转录出的RNA链与模板链的相应区域碱基互补
16. 下列过程中,由逆转录酶催化的是( )
A. DNA→RNAB. RNA→DNAC. 蛋白质→蛋白质D. RNA→蛋白质
17. 下列有关同源染色体概念的叙述,正确的是( )
A. 减数分裂过程中能联会的两条染色体B. 分别来自父母双方的两条染色体
C. 一条染色体经复制产生的两条染色体D. 形状大小基本相同的两条染色体
18. 下列关于联会和四分体说法正确的是( )
A. 联会的染色体经过复制形成四分体
B. 联会的一对同源染色体组成一个四分体
C. 联会时期的染色体是不含染色单体的
D. 一个四分体含有四条染色体
19. 对维持人类亲代和子代间个体细胞中染色体数目恒定具有重要作用的是( )
A. 遗传和变异
B. 减数分裂和受精作用
C. 基因突变和受精作用
D. 基因突变和减数分裂
20. 下列关于孟德尔遗传定律现代解释的叙述错误的是( )
A. 非同源染色体上的非等位基因的分离和组合是互不干扰的
B. 同源染色体上等位基因具有一定的独立性
C. 同源染色体上的等位基因分离,非等位基因自由组合
D. 基因的分离定律与自由组合定律体现在在减数分裂过程中
21. 如图为一只果蝇两条染色体上部分基因分布示意图,下列叙述正确的是( )
A. 该图说明基因和染色体行为存在明显平行关系
B. 朱红眼基因 cn、白眼基因 w 为一对等位基因
C. 在有丝分裂中期,常染色体和 X 染色体的着丝点分别与一极发出的纺锤丝相连
D. 基因 cl 和基因 v 向后代传递时遵循孟德尔定律
22. 图中表示某细胞分裂过程中,细胞内每条染色体DNA含量变化(甲曲线)及与之对应的细胞中染色体数目变化(乙曲线)。下列说法不正确的是( )
A. DE段染色体数、染色单体数和DNA分子数之比为1∶2∶2,可能处于减数第二次分裂前期和中期
B. EF段染色体数﹑染色单体数和DNA分子数之比为l:0:1,且染色体数目与正常体细胞相同
C. CD段有可能发生同源染色体上非等位基因之间的重组
D. 孟德尔遗传规律发生在图中DE段所对应的时间
23. 关于染色体、DNA、基因的叙述,错误的是( )
A. 染色体上有1个或者2个DNA分子
B. 基因通常是有遗传效应的DNA片段
C. 等位基因在DNA双链上成对存在
D. 人体DNA中构成基因的碱基数占比不到2%
24. 下面是关于基因、蛋白质和性状三者间关系的叙述,其中不正确的是( )
A. 基因控制性状是通过控制蛋白质的合成来实现的
B. 蛋白质的结构可以直接影响性状
C. 生物的性状不完全由基因控制
D. 蛋白质的功能不影响性状
25. 下列属于基因通过控制蛋白质的结构直接控制生物体性状的实例的是( )
A. 人类的白化病B. 21三体综合征
C 苯丙酮尿症D. 镰刀型细胞贫血症
第II卷(非选择题)
二、填空题(每空2分,共50分)
26. 如图表示某真核生物基因表达的部分过程,据图回答下列问题:
(1)图中标号①是_____,其合成主要是在_______中,以_____为模板合成的。
(2)图中标号③是______,其作用是_____。
(3)图中标号③方框内的碱基应为_____对应的氨基酸应为_____(已知异亮氨酸的密码子:AUA,酪氨酸密码子:UAU)。核糖体的移动方向是_____(填“从左到右”或“从右到左”)。
27. 下图表示某动物细胞分裂不同时期的细胞图像,据图回答问题。
(1)含有同源染色体的细胞是_____,含有染色单体的细胞是_____。
(2)甲细胞分裂结束时产生的子细胞名称是_____细胞。
(3)乙细胞分裂的前一个时期,细胞中染色体的排列特点是_____。
(4)就染色体行为来说,甲、乙细胞所处时期的共同特点是_____。
28. 下图表示某哺乳动物睾丸内细胞的分裂过程示意图,图中I~III表示分裂过程,1~5表示细胞分裂图像,图中1细胞的基因型是AaXBY。请据图回答下列问题:
(1)通常图中1细胞和2细胞中所含核DNA相同,原因是____________。
(2)图中II过程中染色体行为变化的主要特点是____________(至少答两点),
(3)若图中2细胞的一条染色体的DNA分子已经被15N标记,正常情况下该细胞形成的4个成熟生殖细胞中含15N标记的情况是____________。
(4)若图中2细胞减数第一次分裂过程正常,减数第二次分裂含有B基因的两条X染色单体未正常分离,此细胞产生的精子的基因型其中1个为A,则其余3个的基因型为____________________。
三、实验题
29. 蝇的红眼(W)对白眼(w)为显性,这对等位基因位于X染色体上。如图表示一只红眼雄果蝇与一只红眼雌果蝇交配,产生一只白眼雄果蝇的过程。
(1)细胞①位于果蝇的_____(器官)中,细胞⑤的名称是_____,由于形成该细胞的过程中发生了_____,所以细胞⑥中含有_____条染色体。
(2)图中标示的细胞与细胞⑨的核DNA分子数目相同的有_____(填序号)。
(3)据图分析,细胞④的基因型为_____。细胞②中_____(填“含有”或“不含”)W基因,细胞⑨发育得到的果蝇的表现型为_____。
(4)若细胞⑦因基因重组携带红眼基因,其原因可能是___________________________。
(5)已知亲本红眼雄果蝇的基因型为AaXWY,用3种不同颜色的荧光素分别标记该果蝇一个精原细胞中的A、a、W基因,再检测减数分裂各时期细胞的荧光标记。检测到分裂进行至①②③时期的三个细胞中染色体、核DNA、染色单体的数量,结果如图。下列判断错误的是_____
A. ①时期的细胞中可出现3种颜色的6个荧光位点
B. ③时期的细胞中Y染色体的个数有0、1、2三种可能
C. ②时期的细胞中,荧光素的种类有1种或2种
D. ③时期细胞中,荧光点个数最多有2个选项
生物学观点
实验证据和依据
A
DNA是遗传物质
赫尔希和蔡斯采用放射性同位素标记技术进行T2噬菌体侵染肺炎双球菌的实验
B
DNA双螺旋结构
富兰克林与威尔金斯拍摄的DNA衍射图谱;查哥夫发现的DNA中嘌呤量等于嘧啶量
C
DNA半保留复制
科学家以大肠杆菌为材料,运用同位素示踪技术和密度梯度离心技术进行实验
D
基因在染色体上
摩尔根以果蝇为实验材料,通过假说—演绎法进行杂交实验
四川省成都市第七中学2023-2024学年高一下学期6月月考生物试卷(Word版附解析): 这是一份四川省成都市第七中学2023-2024学年高一下学期6月月考生物试卷(Word版附解析),共32页。试卷主要包含了选择题,非选择题等内容,欢迎下载使用。
四川省成都市第七中学2024届高三下学期5月模拟考试生物试卷(Word版附解析): 这是一份四川省成都市第七中学2024届高三下学期5月模拟考试生物试卷(Word版附解析),文件包含四川省成都市第七中学2024届高三下学期5月模拟考试理科综合试题-高中生物Word版含解析docx、四川省成都市第七中学2024届高三下学期5月模拟考试理科综合试题-高中生物Word版无答案docx等2份试卷配套教学资源,其中试卷共16页, 欢迎下载使用。
四川省成都市第七中学2024届高三下学期三诊生物试卷(Word版附解析): 这是一份四川省成都市第七中学2024届高三下学期三诊生物试卷(Word版附解析),文件包含四川省成都市第七中学2024届高三下学期三诊生物试题Word版含解析docx、四川省成都市第七中学2024届高三下学期三诊生物试题Word版无答案docx等2份试卷配套教学资源,其中试卷共18页, 欢迎下载使用。

