安徽省亳州市2023-2024学年高二下学期第二次阶段测试生物试卷(Word版附解析)
展开考生注意:
1.本试卷分选择题和非选择题两部分。满分100分,考试时间75分钟。
2.答题前,考生务必用直径0.5毫米黑色墨水签字笔将密封线内项目填写清楚。
3.考生作答时,请将答案答在答题卡上。选择题每小题选出答案后,用2B铅笔把答题卡上对应题目的答案标号涂黑;非选择题请用直径0.5毫米黑色墨水签字笔在答题卡上各题的答题区域内作答,超出答题区域书写的答案无效,在试题卷、草稿纸上作答无效。
4.本卷命题范围:人教版选择性必修2第1章~选择性必修3第3章第2节。
一、选择题:本题共15小题,每小题3分,共45分。在每小题给出的四个选项中,只有一项是符合题目要求的。
1. 丹顶鹤栖息于开阔的平原、沼泽、湖泊等地。每年的4月~4月中旬到达东北繁殖地,11月~11月中旬到达江苏盐城越冬地。下列对丹顶鹤种群数量特征的叙述,错误的是( )
A. 调查其种群数量时,若所做的标记容易脱落,则可能会造成调查值偏大
B. 对盐城的丹顶鹤年龄结构进行调查可以预测繁殖地丹顶鹤的种群密度
C. 直接影响11月份盐城丹顶鹤数量变化的主要因素是出生率和死亡率
D. 气温升高导致11月份盐城丹顶鹤数量减少,属于非生物因素的影响
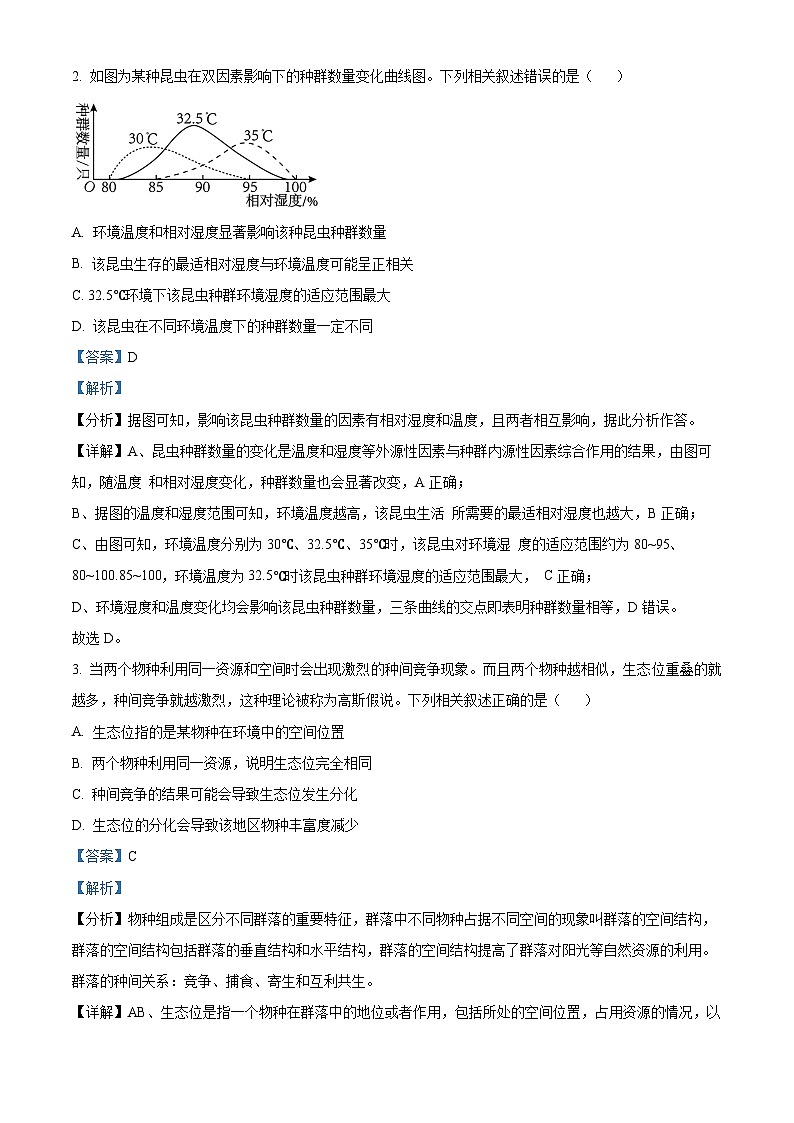
2. 如图为某种昆虫在双因素影响下的种群数量变化曲线图。下列相关叙述错误的是( )
A. 环境温度和相对湿度显著影响该种昆虫种群数量
B. 该昆虫生存的最适相对湿度与环境温度可能呈正相关
C. 32.5℃环境下该昆虫种群环境湿度的适应范围最大
D. 该昆虫在不同环境温度下的种群数量一定不同
3. 当两个物种利用同一资源和空间时会出现激烈的种间竞争现象。而且两个物种越相似,生态位重叠的就越多,种间竞争就越激烈,这种理论被称为高斯假说。下列相关叙述正确的是( )
A. 生态位指的是某物种在环境中的空间位置
B. 两个物种利用同一资源,说明生态位完全相同
C. 种间竞争结果可能会导致生态位发生分化
D. 生态位的分化会导致该地区物种丰富度减少
4. 某山区由于人为的乱砍滥伐,导致该地区生物多样性急剧降低。后来通过封山育林等措施,该地区生物多样性逐渐增加。下列相关叙述错误的是( )
A. 乱砍滥伐和封山育林均会引起群落的次生演替
B 乱砍滥伐和封山育林使群落朝着不同方向演替
C. 群落演替过程中不同阶段物种入侵难度相同
D. 封山育林后群落的物种丰富度可能会恢复如初
5. 如图表示某地区的部分食物网。下列相关叙述正确的是( )
A. 该食物网中草属于生产者,所有动物都只占据一个营养级
B. 在生态系统的组成成分中,图中缺少的是非生物的物质和能量
C. 若该地区麻雀的数量减少,则短时间内蝗虫数量会增多,鹰的数量会减少
D. 狐狸与鹰之间只存在竞争关系,狐狸与田鼠之间只有捕食关系
6. 火烧常被认为是草原生态系统维持稳定性与生态健康的重要干扰因子,并日益受到重视,是与草原同生同灭的环境要素。草地的不同利用管理方式中,以火烧的影响最为显著。下列相关叙述错误的是( )
A. 火烧可以通过改变土壤养分状况和土壤温度来直接或间接地影响碳素循环
B. 火烧会使土壤表面碳化增加,加速火烧迹地的干燥,有利于阳性植物的生长
C. 火烧会使草原生态系统的物质和能量在生物群落和非生物环境之间反复利用
D. 火烧后的草原生态系统能够在短时间内恢复原有状态,体现了生态系统的恢复力稳定性
7. 棉铃虫是棉田常见的害虫,喷洒高效农药可以迅速杀死棉铃虫,但同时也会杀死棉铃虫的天敌。于是研究者采用放养其天敌——赤眼蜂的方法来控制棉铃虫的数量。下列相关叙述错误的是( )
A. 喷洒农药和放养赤眼蜂控制棉铃虫分别属于化学防治和生物防治
B. 农药作用下棉铃虫可能产生抗药性
C. 利用喷洒农药的方法杀死棉铃虫可能会造成棉铃虫的再次爆发
D. 放养赤眼蜂可以控制棉铃虫的数量,能提高生态系统的稳定性
8. 从腐烂一周的青梅中筛选出10株醋酸菌,并接种于培养基中,一段时间后检测培养基中总酸含量和乙醇转化率,结果如图所示。下列相关叙述错误的是( )
A. 该实验的培养基中需加入醋酸菌发酵所需的底物
B. 醋酸菌在氧气、糖源充足时直接将乙醇转化为乙酸
C. 培养基中乙醇含量过高可能会抑制醋酸菌的生长和代谢
D. 据图分析可知,菌株J-27最适于进行青梅果醋的发酵
9. 在生产、生活和科研实践中,经常通过无菌技术防止杂菌污染。下列有关无菌技术的叙述,错误的是( )
A 实验室可用紫外线对空气中微生物进行消毒
B. 玻璃和金属材质的实验器具可放入干热灭菌箱中灭菌
C. 通过消毒或灭菌,可将所有的杂菌、孢子和芽孢等都杀死
D 用平板划线法划线五个区域,接种环一般需灼烧灭菌6次
10. 马铃薯是一年生草本植物,开花后20天左右块茎增长速度最快。研究人员发现马铃薯脱毒苗的成苗率和脱毒率与外植体的大小有关,结果如图所示。佰分率/%下列关于植物繁殖及培育的叙述,错误的是( )
A. 植物的快速繁殖技术可以保持优良品种的遗传特性
B. 选择马铃薯植株茎尖的原因是茎尖病毒极少
C. 茎尖大小为0.27mm进行脱毒苗培育较合适
D. 不能通过单倍体育种获得马铃薯的新植株
11. 研究人员以白菜(2n=20)和甘蓝(2n=18)为材料进行植物体细胞杂交得到杂种植物,并对两种亲本和某个融合植株(待检测植株)进行体细胞DNA含量的检测,结果如图所示。下列相关叙述错误的是( )
A. 未进行细胞分裂的白菜体细胞中DNA相对含量约为60
B. 植物体细胞融合成功的标志是杂种细胞生成新的细胞壁
C. 待检测植株是由白菜—白菜细胞融合发育而来
D. 白菜—甘蓝融合植株体细胞中染色体数应为38条
12. 人肌红蛋白(My)是早期诊断急性心肌梗塞的生化标志物之一。为制备抗My的单克隆抗体,科研人员通过细胞工程技术获得杂交瘤细胞。下列相关叙述正确的是( )
A. 在培养骨髓瘤细胞时,为防止接触抑制现象,需进行传代培养
B. 用选择培养基进行筛选时,只有能产生抗.My的单克隆抗体的细胞能生长
C. 将杂交瘤细胞注射到小鼠腹腔,一段时间后可在细胞培养液中获得单克隆抗体
D. 若利用制得的单克隆抗体进行检测,结果为阳性,则说明该患者可能患有急性心肌梗塞
13. 研究人员通过实验探究不同储藏条件对棉花叶片DNA纯度及提取率(提取率越高,获得的DNA越多)的影响,结果如图所示。下列相关叙述错误的是( )
A. DNA能溶于酒精,故可用酒精处理棉花叶片提取DNA
B. 通过粗提取获得的DNA中可能仍然含有核蛋白、多糖等杂质
C 用二苯胺进行鉴定时,相同体积下可通过比较试管蓝色深浅判断DNA含量
D. 进行DNA粗提取实验前最佳的处理方式为将棉花叶片冷冻处理3天
14. 基因工程过程中进入受体细胞的“分子运输车”称为载体,质粒是基因工程最常用的载体。下列相关叙述错误的是( )
A. 质粒是一种裸露的、结构简单的小型环状双链DNA
B. 在基因工程操作中被用作载体的质粒都是天然质粒
C. 质粒DNA分子上需要有一至多个限制酶切割位点
D. 质粒上标记基因的作用是便于重组DNA分子的筛选
15. 实时荧光RT-PCR可用于RNA病毒的核酸检测,其原理是:在PCR复性过程中探针和引物一起与模板结合,探针两侧分别带有荧光基团和抑制荧光发出的淬灭基团,新链延伸过程中,DNA聚合酶会破坏探针,导致荧光基团与淬灭基团分离而发出荧光。下列相关叙述错误的是( )
A. 可以用逆转录酶对病毒RNA进行处理获得DNA后再进行PCR
B. 扩增时引物与模板链之间通过碱基互补配对方式进行结合
C. 通常PCR反应需要在含有一定浓度Mg2+的缓冲液中进行
D. 通过RT-PCR进行扩增时,PCR扩增次数越多,荧光强度越低
二、非选择题:本题共5小题,共55分。
16. 中国松材线虫原产北美,是外来入侵物种。刚羽化的松墨天牛会分泌信息素吸引松材线虫进入天牛气管,在天牛气管中的松材线虫能释放信息素,加速天牛羽化,缩短天牛从幼虫发育到成虫所需时间,进而提高松墨天牛数量,同时松材线虫借助松墨天牛会更容易入侵到松树中。科研人员探究了线虫入侵,过程与结果见图1和图2.回答下列问题:
(1)松材线虫与松树的种间关系是_______。松材线虫和松墨天牛分泌的信息素属于______信息,说明信息传递具有______的作用。
(2)单一松树接种3次松材线虫时,松材线虫对______(填松树种群)危害更大,松材线虫在不同松树间转移时,繁殖能力________(填“上升”或“下降”)。
(3)图3是入侵到我国的松材线虫(中国线虫)与北美线虫中国线虫北美线虫的雌雄性别比,据此推测松材线虫成功入侵我国的原因是______提出一点防治松材线虫的方法______。
17. 某农场告别了使用化肥、农药造成枸杞林成片死亡、出果率低、果实品质差、经济收益低的窘境,种植的绿色产品可以作为牦牛、藏羊的饲料,养殖的动物粪便可作为绿色产品的有机肥,无需人为添加饲料、有机肥等,从而建立了“养殖→有机肥生产(动物粪便)→种植→养殖”的良性循环产业链,促进农牧共同发展,如图所示。回答下列问题:
(1)输入农牧区生态系统的总能量是__________,牦牛种群同化量的去向包括___________(答3点),牦牛和藏羊处于_________营养级。
(2)该农场土壤中有多种微生物,其主要作用与蚯蚓相同,该类微生物可以将该生态系统的_________,以促进种植业发展,减少化肥的使用。该方法相比于使用化肥农药的优点是_____________(答一点)。
(3)农场中作物秸秆可以用作饲料,动物粪便可以作为肥料,从能量流动角度考虑,其意义是_________。
18. “民以食为天,食以安为先”,食品安全关系千家万户,食用变质食物,细菌污染的食物都会对人体造成严重危害。生物兴趣小组对某网红美食中的细菌数进行调查,如图是食物样品中细菌培养的简化流程。回答下列问题。
(1)制备培养基时需添加____等营养物质,配制好的培养基要用____法灭菌。该灭菌方法需要在____条件下灭菌15~30min。
(2)本实验所用的接种方法为____法,出现图B所示现象的原因是____。纯化培养时将单个微生物分散在固体培养基上,除上述方法外还有____法,这两种方法均可获得单菌落。
(3)运用本实验方法计数的结果往往较实际值偏____,原因是____。
(4)生物兴趣小组统计得到不同稀释倍数下培养基上的菌落数如下表所示,表中稀释倍数为_____时适合计数,该稀释倍数下统计得到的数值计算得到的原培养液每毫升含有的细菌数是____个。根据以上数据给出的食用建议是____。
19. 某科研团队用猪胎儿成纤维细胞构建重构胚,如图为部分实验过程。构建的克隆胚胎在激活后
分别采用0、20、40、60、80、100nM的曲古抑菌素A(TSA)处理12h,结果如表所示。回答下列问题:
(1)图中细胞a是______________,过程②通常采用_____________法去除细胞核。成纤维细胞作为核供体比胚胎细胞核移植技术困难,原因是_____________。
(2)融合后的细胞在发育成囊胚期的过程中需要依次经历____________(填时期),囊胚期的_______将来会发育为胎儿的各种组织。
(3)TSA在胚胎发育过程中的作用是______________,推测当TSA浓度为________时促进胚胎发育效果较好,原因是_______________。
20. 科研人员通过基因工程将Ipp20基因导入大肠杆菌体内并进行扩大培养。如图所示为部分过程,图2中为筛选出含有目的基因的大肠杆菌,通常采用影印法(使用无菌的毡布压在培养基A的菌落上,带出少许菌种,平移并压在培养基B上,结果如图所示)。回答下列问题:
(1)Ipp20基因终止子序列位于图1的_________(填“非编码区1”“编码区”或“非编码区2”),在构建基因表达载体的过程中,质粒载体的目的基因上游通常需要有__________碱基序列,是识别位点,能驱动_________。
(2)将构建好的目的基因导入大肠杆菌细胞时,通常需要用_________处理大肠杆菌,处理后的大肠杆菌能_________,从而有利于目的基因进入其体内。
(3)已知在构建载体时,目的基因插入到了庆大霉素抗性基因序列中,但未改变质粒上青霉素抗性基因序列,则培养基A、B分别添加了_________,以便于对大肠杆菌进行筛选,图中菌落_________中含有目的基因。培养基
不同稀释度平均菌落数/个
101
102
103
1
765
98
20
2
760
85
46
3
890
93
26
TSA浓度(nM)
卵裂胚胎数(%)
囊胚数(%)
0
69
15
20
100
29
40
103
43
60
105
26
80
106
30
100
104
34
安徽省亳州市涡阳县2023-2024学年高二下学期5月期中生物试卷(Word版附解析): 这是一份安徽省亳州市涡阳县2023-2024学年高二下学期5月期中生物试卷(Word版附解析),文件包含安徽省亳州市涡阳县2023-2024学年高二下学期5月期中生物试题Word版含解析docx、安徽省亳州市涡阳县2023-2024学年高二下学期5月期中生物试题Word版无答案docx等2份试卷配套教学资源,其中试卷共23页, 欢迎下载使用。
安徽省亳州市2023-2024学年高二下学期4月期中生物试卷(Word版附解析): 这是一份安徽省亳州市2023-2024学年高二下学期4月期中生物试卷(Word版附解析),文件包含安徽省亳州市2023-2024学年高二下学期4月期中生物试题Word版含解析docx、安徽省亳州市2023-2024学年高二下学期4月期中生物试题Word版无答案docx等2份试卷配套教学资源,其中试卷共31页, 欢迎下载使用。
安徽省部分学校2023-2024学年高三下学期阶段性检测生物试卷(Word版附解析): 这是一份安徽省部分学校2023-2024学年高三下学期阶段性检测生物试卷(Word版附解析),文件包含安徽省部分学校2023-2024学年高三下学期春季阶段性检测生物试题Word版含解析docx、安徽省部分学校2023-2024学年高三下学期春季阶段性检测生物试题Word版无答案docx等2份试卷配套教学资源,其中试卷共31页, 欢迎下载使用。

