福建省福州市福州九县(市、区)一中2023-2024学年高一下学期7月期末考试物理试题(原卷版+解析版)
展开命题学校:平潭一中
考试日期:7月3日 完卷时间:75分钟 满分:100分
一、单项选择题:本题共4小题,每小题4分,共16分。在每小题给出的四个选项中,只有一项符合题目要求。
1. 下列说法正确的是( )
A. 一对作用力和反作用力的总功一定为零
B. 一对平衡力对物体做功的代数和一定为零
C. 滑动摩擦力一定对物体做负功
D. 如果合外力不做功,物体一定做匀速直线运动
2. 下列关于课本中相关案例的说法正确的是( )
A. 图1所示为论述“曲线运动的速度方向”的示意图,这里运用了“极限”的思想方法
B. 图2所示的演示实验,该实验能证明平抛运动的水平分运动为匀速直线运动,竖直分运动为自由落体运动
C. 图3所示用手抓紧绳子使小球在水平面上做匀速圆周运动,当转速足够快,绳子能被拉至水平方向
D. 图4所示“墨水旋风”示意图中,墨水是由于受到离心力作用而离圆心越来越远
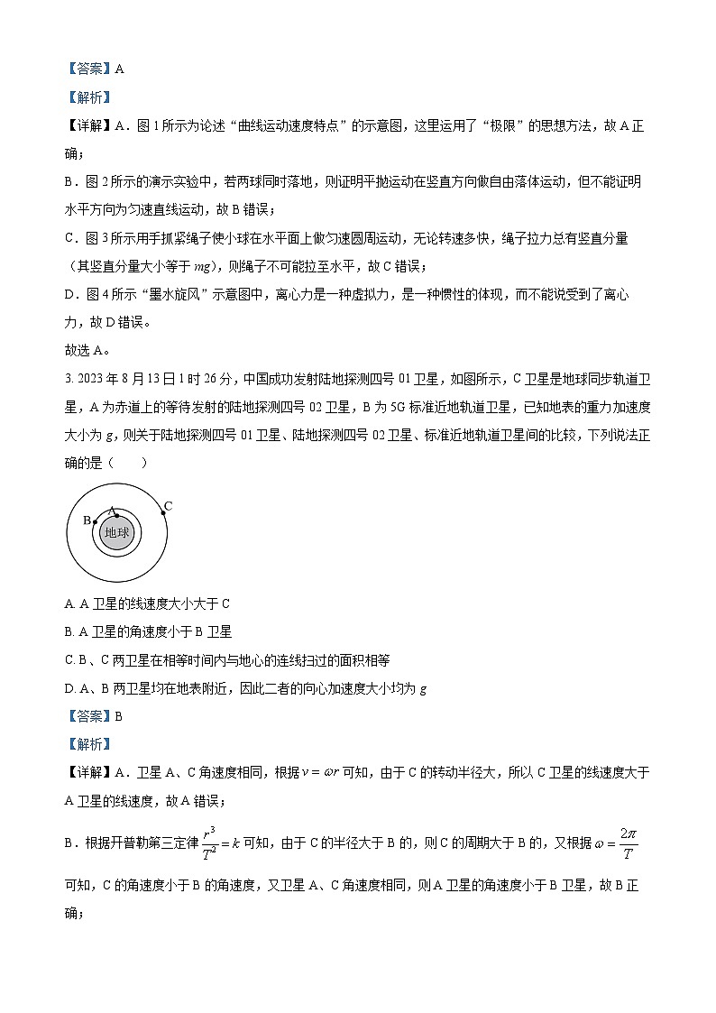
3. 2023年8月13日1时26分,中国成功发射陆地探测四号01卫星,如图所示,C卫星是地球同步轨道卫星,A为赤道上的等待发射的陆地探测四号02卫星,B为5G标准近地轨道卫星,已知地表的重力加速度大小为g,则关于陆地探测四号01卫星、陆地探测四号02卫星、标准近地轨道卫星间的比较,下列说法正确的是( )
A. A卫星的线速度大小大于C
B. A卫星的角速度小于B卫星
C. B、C两卫星在相等时间内与地心的连线扫过的面积相等
D. A、B两卫星均在地表附近,因此二者的向心加速度大小均为g
4. 如图,长为细线一端固定于O点。另一端固定一个质量为小球。用手捏住细线上某点后,将该位置移到O点使小球在足够大的光滑水平桌上绕O点做,的匀速圆周运动,某时刻突然松手,最终小球绕O点做匀速圆周运动。下列说法正确的是( )
A. 小球从小圆轨道运动到大圆轨道全过程机械能守恒
B 小球从小圆轨道过渡到大圆轨道经历
C. 小球在大圆轨道运动时细线拉力大小为
D. 小球在大圆轨道运动时角速度为
二、双项选择题:本题共4小题,每小题6分,共24分。每小题有两项符合题目要求,全部选对的得6分,选对但不全的得3分,有选错的得0分。
5. 如图,质量为m的足球在地面1的位置以速度被踢出后,以速度落到地面3的位置,飞行轨迹如图所示。足球在空中达到最高点2,高度为h,重力加速度为g。则下列说法中正确的是( )
A. 足球由位置1到位2,重力做功为
B. 足球由位置2到位置3,重力做功为
C. 足球由位置2到位置3,合外力所做的总功为
D. 足球由位置1到位置3,空气阻力做功为
6. 如图,发射地球同步卫星,可简化为如下过程:先将卫星发射到近地圆轨道1,然后点火,使其沿椭圆轨道2运行,最后再次点火,将卫星送入同步圆轨道3。轨道1、2相切于P点,轨道2、3相切于Q点,如图所示。则当卫星分别在1、2、3轨道上正常运行时,下列说法正确是( )
A. 卫星在轨道3上的速率小于在轨道1上的速率
B. 卫星在轨道3上的机械能大于在轨道1上的机械能
C. 卫星在轨道2上的Q加速度比在轨道3的Q的加速度大
D. 卫星在轨道1上经过P点时的速率大于它在轨道2上经过P点时的速率
7. 跳台滑雪是冬奥会的比赛项目之一。图为简化后的跳台滑雪的轨道示意图,运动员(可视为质点)从O点由静止开始自由滑过一段圆心角为60°的光滑圆弧轨道后从A点水平飞出,然后落到斜坡上的B点。已知A点是斜坡的起点,光滑圆弧轨道半径为40m,斜坡与水平面的夹角,运动员的质量,重力加速度,下列说法正确的是( )
A. 运动员从O到A过程重力的功率逐渐增大
B. 运动员到达A点时对轨道的压力大小为1000N
C. 运动员落到B点时速度方向与水平方向夹角的正切值为
D. 运动员从A点飞出到落到B点所用的时间为
8. 如图,安装在竖直轨道AB上弹射器可上下移动,能发射出速度大小和方向均可调节质量为m的小弹丸。弹丸射出后落在与轨道相接粗糙程度处处相同的半圆槽BCD上,O为圆心,C为圆槽最低点,圆槽的半径为R,轨道AB与半圆槽BCD在同一竖直面内,若调节弹射器使小弹丸从B点上方高度R处由静止开始下落,恰好从B点进入轨道。质点滑到轨道最低点C时,对轨道的压力为。若调节弹射器使小弹丸水平射出,要求小弹丸落到图示P点时,速度沿OP方向。下列说法正确的是( )
A. 若小弹丸从B点上方R处静止下落,则小弹丸刚好能到达D点
B. 若小弹丸从B点上方R处静止下落,则小弹丸到达D点后,继续上升一段距离
C. 若小弹丸水平射出,则只有一个位置,且小弹丸以某一速度射出才能满足要求
D 若小弹丸水平射出,则有两个位置,只要弹丸射出速度合适都能满足要求
三、非选择题(共60分,其中9、10为填空题,11、12为实验题,13-15为计算题,请考生按要求规范作答。)
9. 一辆汽车在平直的公路上从静止开始启动后加速行驶,若保持汽车的输出功率为不变,汽车经过达到最大速度20m/s,假设汽车行驶过程中所受的阻力恒定,则阻力为______N,汽车克服阻力做功为______J。
10. 如图,两个齿轮相互咬合进行工作,C为大盘上的一点,A、B为大小两盘边缘上的两点,已知,。工作时A和B点的角速度之比____________。向心加速度之比____________。
11. 用如图甲所示的装置探究影响向心力大小的因素。已知小球在槽中A、B、C位置做圆周运动的轨迹半径之比为,变速塔轮自上而下按如图乙所示三种方式进行组合,每层半径之比由上至下分别为、和。
(1)在研究向心力的大小F与质量m、角速度和半径r之间的关系时,我们主要用到了物理学中的______。
A. 等效替代法B. 控制变量法C. 理想实验法D. 转化法
(2)将传动皮带调至第“三”层塔轮,同时将质量相同的小球放在A、C处,其角速度之比为______。
(3)某同学将质量相等两小球分别放在槽中B和C位置,并将传动皮带调至图乙中的第二层,转动手柄,则B和C两小球的向心力之比为______。
12. 如图1在实验室中“验证机械能守恒定律”的实验装置示意图。让重物拉着纸带从高处由静止开始下落,打点计时器在纸带上打出一系列的点,通过对纸带上的点迹进行测量、分析即可验证机械能守恒定律。
(1)实验中,先接通电源,再释放重物,得到下图2所示的一条纸带。在纸带上选取三个连续打出的点A、B、C,测得它们到起始点O的距离分别为、、。已知当地重力加速度为,打点计时器打点的周期为T。设重物的质量为m。从打O点到打B点的过程中,重物的重力势能减小量______,到B点的速度为______。(用上述字母表示)
(2)该同学继续应用纸带上各点到起始点O的距离h,计算出相应点对应的速度v,以h为横轴、为纵轴作出了如图3所示的图线,当地重力加速度为,下落过程中需考虑空气阻力和摩擦阻力的影响,则该图线的斜率应______。(填写正确答案的选项符号)
A. 略小于B. 等于C. 略小于D. 等于
13. 假如宇航员乘坐宇宙飞船到达某行星,在该行星表面距地面h处由静止释放一个小球(引力视为恒力,阻力可忽略),经过时间t落到地面。已知该行星半径为R,引力常量为G。该行星可视为质量均匀分布的球体。求:
(1)该行星表面的重力加速度g及该行星的质量M;
(2)该行星的第一宇宙速度v。
14. 如图所示,一个固定在竖直平面内的光滑半圆形管道,一直径略小于管道内径的小球,从A处以某一速度经过水平面到B后在管道内做圆周运动,从C点脱离后做平抛运动,经过0.3s后又恰好垂直与倾角为45°的斜面相碰。已知水平面AB距离,动摩擦因素;半圆形管道的半径为,小球可看作质点且其质量为,g取。求:
(1)CD段平抛的水平距离x;
(2)小球过管道C时,管道对小球作用力的大小和方向;
(3)小球在A处的速度大小。
15. 如图,一弹射游戏装置由安装在水平台面上的固定弹射器、竖直圆轨道(在最低点E分别与水平轨道EO和EA相连)、高度h可调的斜轨道AB组成。游戏时滑块从O点弹出,经过圆轨道并滑上斜轨道。全程不脱离轨道且恰好停在B端则视为游戏成功。已知圆轨道半径,OE长,AC长,圆轨道和AE光滑,滑块与AB、OE之间的动摩擦因数。滑块质量且可视为质点,弹射时从静止释放且弹簧的弹性势能完全转化为滑块动能。忽略空气阻力,各部分平滑连接,g取。求:
(1)弹簧的弹性势能多大时,滑块恰能过F点:
(2)满足(1)条件下滑块经过E点对圆轨道压力大小等多少:
(3)满足(1)条件下,要想游戏成功应把h调到多高:
(4)要使游戏成功,弹簧的弹性势能与高度h之间满足的关系。
福建省福州市福州九县(市、区)一中2023-2024学年高二下学期7月期末考试物理试题: 这是一份福建省福州市福州九县(市、区)一中2023-2024学年高二下学期7月期末考试物理试题,共4页。
福建省福州市福州九县(市、区)一中2023-2024学年高一下学期7月期末考试物理试题: 这是一份福建省福州市福州九县(市、区)一中2023-2024学年高一下学期7月期末考试物理试题,共3页。
福建省福州市福州九县(市、区)一中2023-2024学年高二下学期7月期末考试物理试题: 这是一份福建省福州市福州九县(市、区)一中2023-2024学年高二下学期7月期末考试物理试题,共4页。

