河南省南阳市桐柏县2023-2024学年八年级下学期6月期末物理试题(原卷版+解析版)
展开这是一份河南省南阳市桐柏县2023-2024学年八年级下学期6月期末物理试题(原卷版+解析版),文件包含河南省南阳市桐柏县2023-2024学年八年级下学期6月期末物理试题原卷版docx、河南省南阳市桐柏县2023-2024学年八年级下学期6月期末物理试题解析版docx等2份试卷配套教学资源,其中试卷共21页, 欢迎下载使用。
注意事项:
本试卷共6页,五大题,21小题,知识分70分,考试时间60分钟;
一、填空题(每空1分,共14分)
1. 如图所示,在水平桌面上匀速拉动木块做直线运动,木块受到的拉力和________力是一对平衡力,木块对桌面的压力和桌面对木块的________力是一对相互作用力。
2. 如图是人与鸟“比翼齐飞”的情景,滑翔机的机翼与鸟的翅膀结构类似,都是上表面凸起,下表面平直。滑翔机在滑翔的过程中,上表面比下表面的空气流速___________,压强___________,在压强差的作用下受到向___________的力。
3. 中山舰是一代名舰,满载时其排水量780t,它在满载时受到的浮力为___________N。当它从东海驶入长江时,排开液体的体积将___________(选填“变大”、“变小”或“不变”)。
4. 小明用相同的力拉着同一木块分别在光滑表面和粗糙表面上运动了相同的距离,木块在________表面受到的摩擦力大,拉力做功在________多(选填“光滑表面”、“粗糙表面”或“两种表面一样”)。(忽略空气阻力)
5. 物体能够被压缩,说明组成物体的分子之间有______;压缩物体时要用力,说明分子之间有______;拉伸物体也要用力,说明分子之间有______。
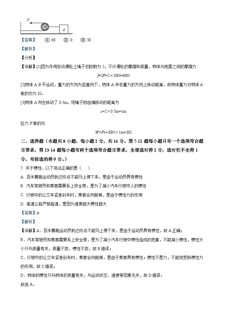
6. 如图所示,在F=30N的水平拉力作用下,重为150N的物体A沿水平方向匀速前进了0.5m,不计滑轮的摩擦和质量,那么地面对物体A的摩擦力为______N, 重力对物体A做的功为______J, 拉力F做的功为______J。
二、选择题(本题共8小题,每小题2分,共16分。第7-12题每小题只有一个选项符合题目要求,第13-14题每小题有两个选项符合题目要求,全部选对得2分,选对但不全得1分,有错选的得0分。)
7. 关于惯性,以下说法正确的是( )
A. 百米赛跑运动员到达终点不能马上停下来,是由于运动员具有惯性
B. 汽车驾驶员和乘客需要系上安全带,是为了减小汽车行驶中人的惯性
C. 行驶中的公交车紧急刹车时,乘客会向前倾,是由于惯性力的作用
D. 高速公路严禁超速,因为速度越大惯性越大
8. 如图所示,打开水坝的闸门时,液体压强使坝底的水奔流而出,决定坝底水的压强大小的主要因素是( )
A. 水的体积
B. 坝的高度
C. 坝密度
D. 水的深度
9. 一长方体物块浸没在水中,已知下表面受到水的压力为100N,上表面受到水的压力是40N,则物体受到的浮力为( )
A. 40NB. 60NC. 100ND. 140N
10. 下列关于功、功率和机械效率的说法正确的是( )
A. 机械效率越高,机械做功一定越多
B. 机械做的有用功越多,机械效率一定越高
C. 功率越大的机械,做功一定越快
D. 做功越快的机械,机械效率一定越高
11. 如图所示,这是2022年北京冬奥会开幕式上,冰雪五环缓缓上升的情景,在冰雪五环匀速上升过程中,下列说法正确的是( )
A. 冰雪五环的动能增大B. 冰雪五环的重力势能增大
C. 冰雪五环的重力势能减小D. 冰雪五环的机械能不变
12. 下列现象中,能用来说明分子在不停地做无规则运动的是( )
A. 玉兰花开,闻到阵阵花香
B. 扫地时的尘土飞扬
C. 车刀在砂轮的高速摩擦下溅出火花
D. 羊群在草原上奔跑
13. 用图中实验装置验证阿基米德原理,当物块浸入溢水杯时,水会流入空桶中(水的密度为1.0×103kg/m3,g取10N/kg),下列说法正确的是( )
A. 实验后溢水杯的弯管内有少量水残留,对实验结果没有影响
B. 物块浸入水中深度加大,水对溢水杯底部的压强不变
C. 物块浸入水中越深,左侧弹簧测力计的示数越大
D. 物块密度为2×103kg/m3
14. 如图装卸工人用沿斜面的力F=200N,匀速将G=800N的货柜从长5m的斜面底端推上1m高的货车,下列分析正确的是( )
A. 此过程中,斜面对货柜支持力做功800J
B. 此过程中,推力做功1000J
C. 该斜面机械效率为80%
D. 货柜受到的重力和斜面对货柜的支持力二力平衡
三、作图题(每小题2分,共4分)
15. 下图OA是一根能绕O转动的杠杆,在图中作出力F的力臂。
16. 如图所示,要用滑轮组将陷在泥中的汽车拉出来。已知组装滑轮组的绳子能承受的最大拉力为250N,汽车所受阻力为600N,请画出绕绳方法。
四、实验探究题(每空1分,共18分)
17. 在“探究压力作用效果与哪些因素有关”的实验中,某同学利用了多个完全相同的铁块和海绵进行了如图所示的实验。
(1)实验中通过观察海绵的____________来比较压力作用效果;
(2)由____________两图可以探究压力作用效果与压力大小的关系;
(3)对比乙、丙两图可以得出:当压力一定时,____________越小,压力作用效果越明显;
(4)对比甲、丙两图,该同学认为压力作用效果与压力大小无关,他的观点是__________(选填“正确”或“错误”)的,理由是____________。
18. 如图所示,小勇利用铁架台、带有均匀刻度的杠杆、细线、弹簧测力计、钩码若干(每个钩码质量相同)等实验器材,探究杠杆的平衡条件。
(1)为了便于测量___________(填“力”或“力臂”),应使杠杆在水平位置平衡。为此,应将平衡螺母向___________(填“左”或“右”)调节;
(2)将杠杆调成水平位置平衡后,如图乙所示,在A点挂3个钩码,则应在B点挂___________个钩码,才能使杠杆在水平位置保持平衡;随后两边各取下一个钩码,杠杆___________ (填“左”或“右”)端将下沉;
(3)小勇用弹簧测力计替代钩码,在B点竖直向下拉,然后将弹簧测力计绕B点逆时针旋转一小段至如图丙所示位置。在旋转过程中,要使杠杆仍然在水平位置平衡,则弹簧测力计的示数将逐渐___________(填“变大”“变小”或“不变”);
(4)实验结果表明,杠杆平衡条件:动力×动力臂=___________×阻力臂。
19. 小林在探究“浮力大小与哪些因素有关”实验中,用到如下器材:分度值为0.1N的弹簧测力计、金属块a、金属块b、大小柱形容器若、水,密度未知的某种液体,细线等。小林进行了如图所示的实验,用弹簧测力计挂着金属块a缓慢地浸入液体中不同深度,步骤如图B、C、D、E、F(液体均未溢出)并将其示数记录在下面表中:
(1)步骤A中,弹簧测力计的示数为__________N,根据表中数据计算,步骤D中合金块a所受浮力F=__________N;
(2)根据表中的数据,可知物体的浮力与深度________(选填“无关”或“有关”);还可以更换液体密度进行多次实验,目的是__________,表中某种液体的密度是__________kg/m3;
(3)同组的小黄想测量金属块b的密度,但她只有天平和烧杯,于是她进行了如下操作:
①将金属块b放在已调好平衡的天平左盘,测得金属块的质量为60g,再将装有适量水的烧杯放入天平的左盘,这时右盘中的砝码和游码所在的位置如图甲所示,则烧杯和水的总质量为__________g;
②接着用细线系住金属块b,悬挂在铁架台上,让金属块b浸没在水中,细线和金属块b都没有与烧杯接触,天平重新平衡时,右盘中砝码的总质量及游码质量值总和为144g,则金属块b的密度为__________kg/m3。
五、综合应用题(第20小题9分,第21小题9分,共18分)
20. 如图所示,某人用50N的拉力匀速提升重120N的物体,在2s内,绳的自由端移动了6m。(不计绳重和摩擦)求:
(1)物体上升的高度和速度;
(2)提升过程中的有用功是多少;
(3)该滑轮组机械效率。
21. 小明同学对一个实心金属块进行了两次测量:第一次如图甲所示,用细线系住金属块挂在弹簧测力计下,弹簧测力计的读数为8.9N;第二次如图乙所示,让金属块浸没在盛水的杯子中,此时弹簧测力计的示数为7.9N。(;)
(1)求金属块在水中受到的浮力?
(2)求金属块的体积?
(3)通过进一步计算,结合下表所列的某些金属的密度,说明该金属块可能是由何种金属制成的?
实验步骤
B
C
D
E
F
弹簧测力计示数/N
1.6
1.2
0.7
0.7
1.1
金属
金
铜
铁
铝
密度/(kg·m3)
19.3×103
8.9×103
7.9×103
2.7×103
相关试卷
这是一份河南省南阳市2023-2024学年八年级下学期期末物理试题(原卷版+解析版),文件包含河南省南阳市2023-2024学年八年级下学期期末物理试题原卷版docx、河南省南阳市2023-2024学年八年级下学期期末物理试题解析版docx等2份试卷配套教学资源,其中试卷共21页, 欢迎下载使用。
这是一份2024年河南省南阳市桐柏县中考二模物理试题(原卷版+解析版),共23页。试卷主要包含了本试卷g=10N/kg等内容,欢迎下载使用。
这是一份河南省南阳市南阳市名校联考2023-2024学年八年级下学期4月期中物理试题(原卷版+解析版),文件包含河南省南阳市南阳市名校联考2023-2024学年八年级下学期4月期中物理试题原卷版docx、河南省南阳市南阳市名校联考2023-2024学年八年级下学期4月期中物理试题解析版docx等2份试卷配套教学资源,其中试卷共21页, 欢迎下载使用。

