还剩23页未读,
继续阅读
所属成套资源:近年北京初二下学期期中试卷集锦
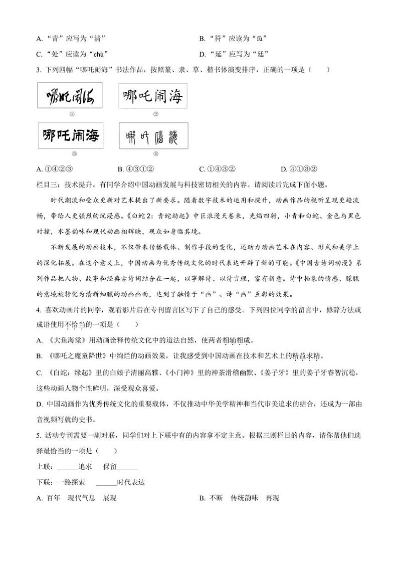
成套系列资料,整套一键下载
[语文][期中]北京市第二十中学2023~2024学年八年级下学期期中语文试题(解析版)
展开
这是一份[语文][期中]北京市第二十中学2023~2024学年八年级下学期期中语文试题(解析版),共26页。
相关试卷
[语文][期中]北京市第二十中学2023~2024学年八年级下学期期中语文试题(原卷版):
这是一份[语文][期中]北京市第二十中学2023~2024学年八年级下学期期中语文试题(原卷版),共14页。
北京市一零一中学2023-2024学年八年级下学期期中语文试题:
这是一份北京市一零一中学2023-2024学年八年级下学期期中语文试题,共9页。试卷主要包含了04,“仁者乐山,智者乐水等内容,欢迎下载使用。
北京市一零一中学2023-2024学年八年级下学期期中语文试题:
这是一份北京市一零一中学2023-2024学年八年级下学期期中语文试题,共9页。试卷主要包含了04,“仁者乐山,智者乐水等内容,欢迎下载使用。

