第06讲 复合不定代词和频度副词-【暑假自学课】新八年级英语暑假精品课讲义(人教版)
展开1、帮助孩子系统梳理上学期所学知识。带领孩子构建完备、扎实牢固的知识体系;
2、帮助孩子预习新学期功课。提前掌握重难点、考点、易错点,领先一步提高学习效率;
3、假期持续稳定的学习。避免孩子长时间沉迷于电视、手机,养成坏习惯,影响新学期学习。
第06讲 复合不定代词和频度副词
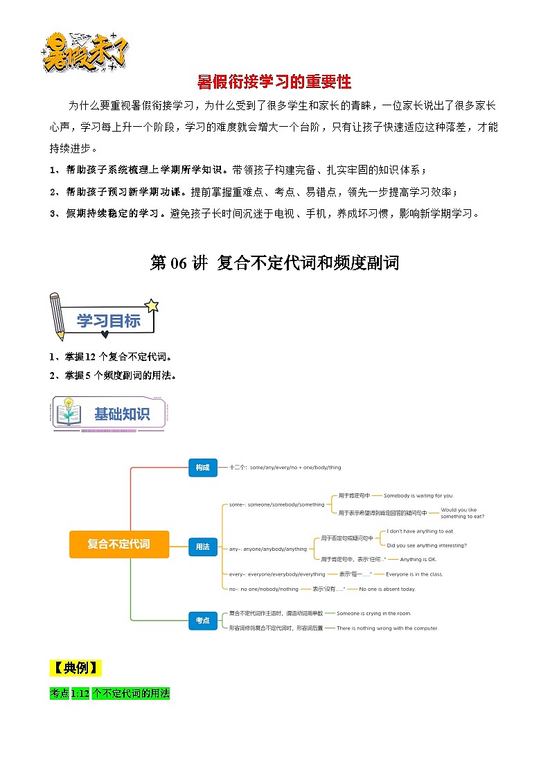
1、掌握12个复合不定代词。
2、掌握5个频度副词的用法。
【典例】
考点1:12个不定代词的用法
1.Everyne frze when they saw Henry’s fist hitting Jhns face. Just then they heard ________ shut, “Stp!”
A.nbdyB.anyneC.n neD.smene
【答案】D
【详解】句意:看到亨利的拳头打在约翰的脸上,大家都僵住了。就在这时,他们听到有人喊道:“住手!”
考查不定代词。nbdy没有人;anyne任何人;n ne没有人;smene有人,某人。根据“Everyne frze”和“they , ‘Stp!’”可知,应是听到有人喊“住手”,故选D。
2.—Henry, ________ is asking fr yu at the gate.
—OK. I’m cming. He must be Tny.
A.anybdyB.everybdyC.smebdyD.nbdy
【答案】C
【详解】句意:——亨利,有人在门口找你。——好的,我来了,肯定是托尼。
考查不定代词辨析。anybdy任何人;everybdy每个人;smebdy某人;nbdy没有人。根据“He must be Tny.”可知,此处表示某人,不知对方是谁,故选C。
3.I dn’t want t be ________ else. I just want t be ________.
A.anybdy; myselfB.smebdy; myself
C.everybdy; meD.anybdy; myselves
【答案】A
【详解】句意:我不想成为别人。我只想做我自己。
考查反身代词以及复合不定代词。anybdy任何人,常用于疑问句和否定句;smebdy某人,常用于肯定句;everybdy每个人。第一空所在句子是否定句,所以第一空应填anybdy,排除B和C选项。myself“我自己”,D选项中myselves单词是错误的,故选A。
4.—Wh lives tgether with this ld wman?
—________. She lives alne. Li Jing and I cme t see her every Saturday.
A.NbdyB.SmebdyC.AnybdyD.Everybdy
【答案】A
【详解】句意:——谁和这位老妇人住在一起?——没有人。她独自居住。我和李静每个星期六都来看她。
考查代词辨析。nbdy没有人;smebdy某人;anybdy任何人;everybdy每个人。根据“She lives alne”可知,没有人和她同住,故选A。
考点2:不定代词的后置定语
1.—Have yu read tday’s newspaper?
—Yes. But there is ________ in it.
A.smething interesting B.interesting smething C.nthing interesting D.interesting nthing
【答案】C
【详解】句意:——你读过今天的新闻吗?——是的。但里面没什么有趣的。
考查不定代词及定语后置。smething某事,某物;nthing没有什么。形容词修饰不定代词时,置于不定代词之后,结合“But”可知句意出现转折,应是没什么有趣的新闻。故选C。
2.There is ________ in tday’s newspaper. It’s dull.
A.nthing newB.new nthing
C.everything newD.everywhere new
【答案】A
【详解】句意:今天的报纸没有什么新鲜事。太无聊了。
考查不定代词用法及定语后置。nthing没有什么;everything一切;everywhere到处。首先根据“It’s dull.”可知,报纸上的东西很无聊,没有什么新鲜事,所以CD含义不符。排除;形容词修饰不定代词nthing要后置,排除B。故选A。
【典例】
1.—Hw ften d yu and yur father help with husewrk?
—I ________ d the dishes but Dad ________ helps. That’s why Mm calls him lazy bnes!
A.usually; smetimesB.never; smetimes
C.usually; hardly everD.never; hardly ever
【答案】C
【详解】句意:——你和你父亲多久帮忙做一次家务?——我通常洗碗,但爸爸几乎从不帮忙。所以妈妈才叫他懒骨头!
考查频率副词辨析。usually通常;smetimes有时;never从不;hardly ever几乎不。根据“That’s why Mm calls him lazy bnes”可知,爸爸从不做家务所以妈妈叫他懒骨头,根据but可知,我做家务的频率正好是跟爸爸相反的,所以我是“经常”做家务,故选C。
2.—Hw ften d yu watch sap peras?
—I _____ watch them. I can’t stand them.
A.ftenB.alwaysC.neverD.smetimes
【答案】C
【详解】句意:——你多久看一次肥皂剧?——我从不看它们。我受不了它们。
考查频度副词词义辨析。ften经常;always总是;never从不;smetimes有时。根据“I can’t stand them.我受不了它们。”可知,应该“从不”看肥皂剧。故选C。
3.— Are yu ften late fr schl, Frank?
— N. I ________ get t schl n time.
A.alwaysB.neverC.smetimesD.hardly
【答案】A
【详解】句意:——弗兰克,你上学经常迟到吗?——不,我总是准时上学。
考查副词辨析。always总是;never从不;smetimes有时候;hardly几乎不。根据“Are yu ften late fr schl, Frank?”以及否定回答可知,弗兰克没有经常迟到,再结合选项可知他总是准时上学。故选A。
4.Judy is warm-heated but busy, s she can nly vlunteer in the neighburhd ________.
A.seldmB.alwaysC.smetimesD.never
【答案】C
【详解】句意:朱迪很热心,但很忙,所以她只能偶尔在附近做志愿服务工作。
考查副词辨析。seldm很少;always总是;smetimes有时;never从不。根据“Judy is warm-heated but busy, s she can nly vlunteer in the neighburhd…”可知,因为她很忙,所以她有时只会在附近做志愿服务工作。故选C。
5.—I dislike summer here. It ________ rains heavily in the afternn.
—I dn’t think s. The rain stps in a shrt time and then everyne feels cler.
A.rarelyB.seldmC.usuallyD.hardly
【答案】C
【详解】句意:——我不喜欢这里的夏天。下午通常下大雨。——我不这么认为。雨很快就停了,然后每个人都会觉得更凉爽了。
考查副词辨析。rarely罕见地;seldm不常;usually通常;hardly几乎不。根据“I dn’t think s. The rain stps in a shrt time and then everyne feels cler.”可知,这里表示不同意对方说的经常下大雨的情况,所以usually符合语境。故选C。
6.The little by is ________ angry with his parents because he thinks they lve his sister mre.
A.neverB.seldmC.ften
【答案】C
【详解】句意:这个小男孩经常生他父母的气,因为他认为他们更爱他的妹妹。
考查副词辨析。never从不;seldm很少;ften经常。根据“because he thinks they lve his sister mre”可知,因为他认为他们更爱他的妹妹,所以他经常生父母的气,故选C。
考点1:复合不定代词
1.(2022·山东济南·统考中考真题)— Did yu d ________ special fr yur mther n her birthday?
— Yes. I cked lng ndles fr her.
A.nthingB.smethingC.everythingD.anything
2.(2022·山东菏泽·中考真题)—I think the 18-year-ld Su Yiming perfrms best in Snwbard Men’s Big Air.
—Yeah, I agree. ________ else des better.
A.EverybdyB.AnybdyC.Nbdy
3.(2022·贵州铜仁·统考中考真题)—What’s the matter with my thrat, dctr?
—______. Drinking mre ht water is OK.
A.Smething seriusB.Nthing serius
C.Serius smethingD.Serius nthing
4.(2020·湖北·中考真题)—Althugh these were gd students, ______________ f them had a scre abve 60.
—I can’t believe it!
A.nneB.n neC.smeD.all
5.(2022·云南·统考中考真题)I advise yu nt t shw ________ n the WeChat because it may cause truble.
A.anything persnalB.persnal anything
C.smething persnalD.persnal smething
6.(2017·云南·中考真题)—Jack,hw was yur summer vacatin?
—Just s-s, I decided t g ________ fr my next vacatin.
A.smething wnderfulB.wnderful smething
C.smewhere wnderfulD.wnderful smewhere
7.(2022·湖南益阳·统考中考真题)—Des yur brther play cmputer games?
—N, he ________ plays them. He always reads bks.
A.smetimesB.ftenC.never
8.(2022·辽宁沈阳·统考中考真题)Peple shuld ________ pick up the rubbish whenever they see it.
A.neverB.seldmC.smetimesD.always
9.(2022·吉林·统考中考真题)I ________ g t the art museum because I like painting.
A.ftenB.hardlyC.never
10.(2017·广东深圳·统考中考真题)—Did yu see the mvie Dangal last weekend?
—N, I hardly g t the cinema these days. I am busy writing a bk reprt.
A.ftenB.alwaysC.seldm
11.(2017·辽宁·统考中考真题)My brther is _________ in the library. Reading is his favrite.
A.neverB.seldmC.smetimesD.always
12.(2020·浙江温州·统考中考真题)—Hw ften d yu g t the cinema?
—________. I nly watch mvies at hme.
A.AlwaysB.UsuallyC.SmetimesD.Never
13.(2018·辽宁本溪·中考真题)– I’m t busy t visit my grandparents.
– Me neither. But I _______ call them.
A.neverB.ftenC.nearlyD.hardly
1.— Lisa, culd yu help me clean the windw?
— Oh, srry! I’m busy nw. Can yu ask ________ else t help yu?
A.everyneB.smeneC.anyne
2.I culd nt see anything and I didn’t knw if ________ was arund me.
A.smeneB.everyneC.nbdyD.anyne
3.—Des ________ else want t cme?
—N, n ne wants t cme.
A.anyneB.smeneC.everyne
4.I kncked n the dr several times, but__________ answered, s I left.
A.nbdyB.anybdyC.smebdyD.everybdy
5.Nt ________ enjys sprts. But we must d sprts t stay healthy.
A.smeneB.anyneC.everyneD.nbdy
6.Yesterday I nly bught ________ fr my cusin, but ________ fr myself.
A.nthing; smethingB.nthing; nthingC.smething; nthing
7.He feels sick again thugh there is ________ wrng with his bdy.
A.smethingB.anythingC.nthing
8.—I’m very upset.
—Dn’t wrry. ________ will be all right.
A.NthingB.AnythingC.SmethingD.Everything
9.—Hw many chemicals have yu added t the water?
—________. ________ f the wrkers came t wrk yesterday.
A.Nthing; NneB.Nne; N neC.N ne; NneD.Nne; Nne
10.Be quiet! Our mnitr has ________ t tell us.
A.imprtant smethingB.imprtant anything
C.anything imprtantD.smething imprtant
11.—I’d like a bwl f rice and chicken sup.
—________?
—Oh, a bttle f Tsingta beer.
A.Smething elseB.Else nthingC.Anything elseD.Else anything
12.—What’s n TV tnight?
—There’s ________. It’s bring.
A.smething interestingB.interesting anything
C.nthing interestingD.interesting smething
13.It is raining _______ and we can _______ see peple n the street.
A.hard; hardB.hardly; hardC.hard; hardly
14.The ld wman ________ leaves her huse because she can’t walk well.
A.usuallyB.ftenC.hardlyD.always
15.I ________ eat junk fd because I think it’s unhealthy.
A.neverB.ftenC.always
16.I ________ see her in the supermarket.
A.smetimeB.sme timeC.smetimesD.sme times
17.Mike ________ runs in the mrning, because he wants t be healthy.
A.neverB.ftenC.hardlyD.seldm
18.—Le, why did yu lie t that pr wman?
—Yu knw, being hnest is imprtant, but it is ________ necessary t tell a lie.
A.alwaysB.smetimesC.hardlyD.never
19.Becky is a gd student. She ________ late fr schl.
A.is neverB.never isC.is alwaysD.always is
20.— _________ des Tm g t the swimming club?
一Once a week.
A.Hw ftenB.Hw lngC.Hw snD.Hw much
第07讲 形容词和副词的原级、比较级和最高级-【暑假自学课】新八年级英语暑假精品课讲义(人教版): 这是一份第07讲 形容词和副词的原级、比较级和最高级-【暑假自学课】新八年级英语暑假精品课讲义(人教版),文件包含第07讲形容词和副词的原级比较级和最高级原卷版docx、第07讲形容词和副词的原级比较级和最高级解析版docx等2份学案配套教学资源,其中学案共25页, 欢迎下载使用。
第03讲 There be句型-【暑假自学课】新八年级英语暑假精品课讲义(人教版): 这是一份第03讲 There be句型-【暑假自学课】新八年级英语暑假精品课讲义(人教版),文件包含第03讲Therebe句型原卷版docx、第03讲Therebe句型解析版docx等2份学案配套教学资源,其中学案共20页, 欢迎下载使用。
第06讲 形容词和副词-【暑假预习】新七年级英语暑假精品课讲义: 这是一份第06讲 形容词和副词-【暑假预习】新七年级英语暑假精品课讲义,文件包含第06讲形容词和副词-暑假预习新七年级英语暑假精品课原卷版docx、第06讲形容词和副词-暑假预习新七年级英语暑假精品课解析版docx等2份学案配套教学资源,其中学案共33页, 欢迎下载使用。

