江苏省盐城市东台市 2023-2024学年七年级下学期6月期末道德与法治试题(含答案)
展开
这是一份江苏省盐城市东台市 2023-2024学年七年级下学期6月期末道德与法治试题(含答案),共5页。试卷主要包含了单项选择题,实践与探究题等内容,欢迎下载使用。
一、单项选择题:本题共10小题,每小题3分,共30分,每小题有4个选项,只有一个选项最符合题意。
1. 青春期矛盾心理不能听之任之,需要适当调适。下列调适矛盾心理的方法属于“自我调节”的有( )
①小琪参加完集体活动后,焦虑的心情变得很轻松
②晓晴有烦恼会求助朋友们,学习化解烦恼的方法
③子瑜想发火的时候,总是提醒自己“一切都会过去”
④大家说小伟长痘痘的时候,他笑着说“有痘才青春”
A. ①②B. ①③C. ②④D. ③④
2. 在学习了“青春时光”的内容之后,某班的学习小组尝试着用所学内容去解决实际问题。请你选出他们在知识使用上存在明显错误的选项是( )
①学习中遇到问题,想要有独到见解,同时接纳他人正确意见——小组建议:培养独立思维的能力吧
②“天生我材必有用”和“天行健,君子以自强不息”,想要知道这两句蕴含的道法观点一一小组建议:领会自信和自负的意义吧
③班里男生数学等科目学得好,而女生是英语等科目学得好,想要优势互补——小组建议:相互理解,相互帮助,相互学习吧
④考试没考好,想用改变认知评价法调节情绪——小组建议:和同学听音乐会吧
A. ①③B. ②④C. ②③D. ①④
3. 进入青春期,我们对自己的认识不断深入。下列分析错误的是( )
A. 大海喜欢数学老师的风趣幽默,上数学课非常认真——情感会影响我们的判断和行动
B. 龙龙渐渐将内心封闭起来,内心活动不大愿意表露于外——青春期的怯懦心理
C. 玲玲阅读喜欢的书籍会长时间沉浸于某种情绪中,陶醉于遐想——情绪的细腻性
D. 小军在班级播报时政新闻受肯定后,主动争取学校国旗下讲话的机会——增强自信
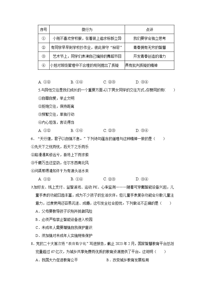
4. 对以下班级中的“微行为”点评正确的是( )
A. ①②B. ①④C. ②③D. ③④
5.与异性交往是我们成长的一个重要方面。以下男女同学的交往方式,你赞同的有( )
①自尊自爱,举止文明
②拒绝交往,保持距离
③频繁交往,单独行动
④内心坦荡,言谈得当
A. ①②B. ①④C. ②③D. ③④
6.“天行健,君子以自强不息。”下列诗句蕴含的道理与这种精神一致的是( )
①先天下之忧而忧,后天下之乐而乐
②路漫漫其修远兮,吾将上下而求索
③千磨万击还坚劲,任尔东西南北风
④问渠那得清如许?为有源头活水来
A. ①②B. ①④C. ②③D. ③④
7.加好友、线上支付、益智游戏、运动PK、心率监测………随着可穿戴智能设备兴起,儿童手表的功能日趋丰富,成为不少孩子的生活伙伴。但儿童手表复杂功能会分散儿童注意力,过度使用还容易沉迷、成瘾,这引发全社会担忧。下列做法不正确的是( )
A.父母要教导孩子识别并抵御风险
B.必须严格禁止智能设备进入校园
C.未成年人需要增强自我保护意识
D.须加强对未成年人实施特殊保护
8.党的二十大首次将“教育数字化”写进报告,截止2023年2月,国家智慧教育平台总浏览量超过67亿次,为城乡共享免费而优质的教育资源提供了平台。这说明( )
A.我国大力促进教育公平B.改变城乡教育发展格局
C.传统教育优势不复存在D.我国已经实现数字强国
9.随着人类社会的发展,国家产生之后,统治阶级为了实现统治并管理国家的目的,经过一定的立法程序,颁布了法律。下列对法律的理解正确的是( )
①法律是统治阶级意志的体现 ②法律是人们行为的唯一规范
③法律是判断是非曲直的标尺 ④法律依靠人们的自愿遵守
A.①④ B.②④ C.③④ D.①③
10.“奉法者强则国强,奉法者弱则国弱。”,“立善法于天下,则天下治;立善法于一国,
则一国治。” “法令者,民之命也,为治之本也。”追求并奉行法治已经成为世界各国的共
识。实行法治是因为( )
①法治是人们共同的生活愿景,也是国家治理现代化的重要标志
②法治就是依法保障人民群众生命健康安全
③法治是发展市场经济、实现强国富民的重要保障
④法治是实现政治清明、国家长治久安的必由之路
A.①②③ B.②③④ C.①③④ D.①②③④
二、简要分析题 结合材料,运用所学知识对问题进行简要分析说明(10分)
11.遇见青春见证美好
青春,用汗水书写难忘的故事。以下是七年级学生小秦的几篇日记,请你和他一起见证青春的成长吧……
(1)如果你是小秦的朋友,你打算怎样劝说他呢? (3分)
(2)面对青春期的这些矛盾和困惑,小秦可以怎么解决呢? (4分)
(3) 如果你是小秦,在异性同学交往问题上,你打算如何与父母交流?(3分)
三、实践与探究题:结合背景材料进行探究,发现问题、提出问题并综合运用所学知识分问题、解决问题。(10分)
12.5月是民法典宣传月,今年的5月28日也是《中华人民共和国民法典》颁布三周年纪念日,今年民法典宣传月活动主题是“美好生活 民法典相伴”。某校为此开展了主题为“法律在我心中”的活动,完成下列任务。
【法律特征我分辨】
(1)此材料体现了法律的哪一个特征?法律最主要的特征是什么?(2分)
【法律作用我概括】概括是学习道德与法治学科主要方法,法律的作用可以概括为维护作用、规范作用、评判作用。
(2)请你把评判作用、规范作用选填在下列表格中的①②处。(2分)
【法律素养我践行】5月25日上午,连云港市连云区人民检察院诉谭某、游某某等九人非法捕捞水产品刑事附带民事公益诉讼案在连云港市连岛海鲜美食广场公开开庭审理,系全国首例公开宣判“延绳钓”非法捕捞案。
(3)谭某、游某某等人无视法律,最终自食恶果,那么作为新时代青少年的我们应该怎么做?(6分)
参考答案
一、单项选择题
1-5DBBDB 6-10CBADC
二、简要分析题
11.(1)①欣然接受青春花蕾的绽放;②不因自己的生理变化而自卑,使我们对自己的尊重;不嘲弄同伴的生理变化,是我们对同伴的尊重;③我们在追求外在美得同时,也要提高品德和文化修养,体现青春的内在美。
(2)①参加集体活动,在集体的温暖中放松自己;②求助他人,学习化解烦恼的方法;③培养兴趣爱好转移注意力,接纳和调适青春期的矛盾心理;④学习自我调节。
(3)告诉父母这是正常的异性交往,要求自己做到内心坦荡、言谈得当、举止得体。
三、实践与探究题
12.(1)法律是由国家制定或认可的。法律靠国家强制力保证实施。
(2)①规范作用;②评判作用。
(3)①学会依法办事,遵守各种法律法规,逐步成长为社会主义法治的忠实崇尚者、坚定捍卫者,尊崇法律、遵守法律。②增强法治意识,自觉维护他人和集体的合法权益成为法治中国建设的参与者和推动者。
序号
微行为
点评
①
小刚不喜欢穿校服,在着装上追求标新立异
我们要学会独立思考
②
有同学早早到学校抄作业,彼此保守“秘密”
青春拥有无穷的智慧
③
艺术节上,同学们表演自己编排的舞蹈节目
开发青春创造的潜力
④
小旭对班级管理中不合理的规则提出了质疑
具有批判质疑的精神
日记一:上了初中之后,我越来越胖了;照镜子看到脸上的“青春痘”,感觉很难看;我的声音也变得越来越粗了,好难听……唉,真烦人!
日记二:有时希望父母能给我更多的自由,有时希望父母能够支持理解我。最近,我不知怎么了,悄悄话只愿意写在日记本上,不想告诉别人我的“秘密”。我为什么这么矛盾、这么纠结……
日记三:我爸妈可真逗!我一接到异性同学的电话,他们就紧张,其实我和异性同学就是聊聊天讨论一下学习方面的问题。更何况,我的成绩也没下降呀,他们就是不放心。
2023年3月13日,第十四届全国人大第一次会议表决通过了第二次修订后《中华人民共和国立法法》
法律的作用
概括
法律通过解决纠纷和制裁违法犯罪,惩恶扬善、伸张正义,维护我们的合法权益。
维护作用
法律规范着全体社会成员的行为
①
法律也为我们评判自己和他人的行为提供了准绳,指引、教育人向善。
②
相关试卷
这是一份江苏省盐城市东台市2023-2024学年八年级下学期6月期末道德与法治试题,共6页。试卷主要包含了单项选择题,简要分析题,实践探究题,调查过程,调查结果,调查结果分析……等内容,欢迎下载使用。
这是一份2024年江苏省盐城市东台市中考三模道德与法治试题,文件包含2024年6月份道德与法治模拟试卷docx、2024年6月道德与法治模拟试卷答案docx、九年级答题卡政治docx等3份试卷配套教学资源,其中试卷共5页, 欢迎下载使用。
这是一份江苏省盐城市东台市2023-2024学年九年级下学期期中道德与法治试题,文件包含江苏省盐城市东台市2023-2024学年九年级下学期期中道德与法治试题原卷版docx、江苏省盐城市东台市2023-2024学年九年级下学期期中道德与法治试题解析版docx等2份试卷配套教学资源,其中试卷共19页, 欢迎下载使用。

