2024年浙江省宁波市普通高中保送生科学仿真试卷(七)
展开1.(2分)下列说法不正确的是( )
A.食品包装袋中的生石灰可以防止食品变潮
B.盐酸属于一元酸、无氧酸、强酸和挥发性酸
C.PM2.5是指大气中直径小于或等于2.5微米的颗粒物,其主要成分是二氧化硫分子和二氧化碳分子
D.化学变化中有新物质生成,化学变化往往伴随着物理变化
2.(2分)下列四个反应中,其中一条反应的化合价变化情况不同于其他三条,这条是( )
A.Cl2+2NaOH═NaCl+NaClO+H2O
B.3NO2+H2O═2HNO3+NO
C.2H2S+SO2═3S+2H2O
D.2Na2O2+2H2O═4NaOH+O2↑
3.(2分)100mL某溶液中可能含有硫酸钠、碳酸钠、硝酸钡和氯化钾,某学习小组将原溶液分为相等的二份,分别进行如下实验:
①向第一份溶液加入盐酸,有无色气体逸出。
②向第二份溶液加足量BaCl2溶液,过滤、洗涤、干燥后得沉淀6.27g,经足量盐酸洗涤、干燥后
③向第②步所得的滤液中加硝酸酸化的硝酸银溶液,出现白色沉淀。根据上述实验,以下说法不正确的是( )
A.由实验①可知溶液中含有碳酸钠,不含硝酸钡
B.由实验②可知原溶液中含有2.3g碳酸钠
C.由实验③不能确定原溶液中是否含有氯化钾
D.由实验①②③可知,原溶液中含有硫酸钠和碳酸钠,没有硝酸钡,可能有氯化钾
4.(2分)已知四种物质的酸性强弱关系为:HCl>H2CO3>HClO>NaHCO3(可将NaHCO3看作一种一元弱酸),已知氯气水溶液有反应Cl2+H2O═HCl+HClO,以下化学方程式不正确的是( )
A.HClO+NaHCO3═NaClO+H2O+CO2↑
B.2HCl+Na2CO3═2NaCl+H2O+CO2↑
C.HClO+Na2CO3═NaClO+NaHCO3
D.氯气水溶液和少量碳酸钠反应,化学方程式可表示为:Cl2+H2O+Na2CO3═2HClO+2NaCl+CO2↑
5.(2分)下列估测中最接近生活实际的是( )
A.一只梨重约0.15N
B.成年人从一楼登上二楼克服重力做功的平均功率约为200W
C.一张试卷纸的厚度约为0.8mm
D.一个标准篮球场的长约为60m
6.(2分)如图所示,弹簧秤和细线的重力及一切摩擦不计,物重G=1N( )
A.1N,1NB.0N,1NC.2N,1ND.1N,0N
7.(2分)图像能较为直观地反映许多物理问题,如下图所示,下列关于图像的说法中正确且符合实际的是( )
A.图甲表明同种物质的密度与质量成正比,与体积成反比
B.图乙表示物体在AB和BC段分别做不同的匀速直线运动
C.图丙表示导体b的电阻大于导体a的电阻
D.图丁表示一段钨丝的电阻随温度发生变化
8.(2分)一个实心小球先后放入盛有足够多的水和酒精的两个容器中,小球受到的浮力分别为0.9牛和0.8牛,(已知水的密度为1.0×103kg/m3,酒精的密度为0.8×103kg/m3)则小球在液体中的浮沉情况应是( )
A.小球在水中和酒精中均处于漂浮状态
B.小球在水中是处于漂浮状态,在酒精中处于悬浮状态
C.小球在水中是处于漂浮状态,在酒精中处于沉没状态
D.小球在水中是处于悬浮状态,在酒精中处于沉没状态
9.(2分)两根材料相同的导线,质量之比为2:1,长度之比为1:2,通过的电流之比为( )
A.8:1B.4:1C.1:1D.1:4
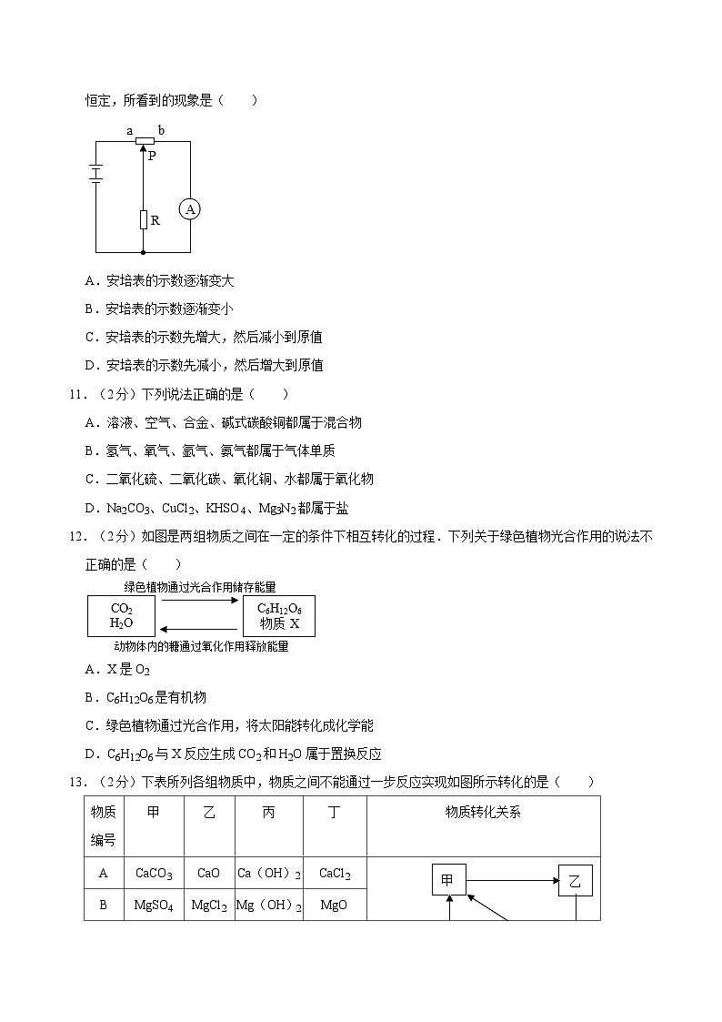
10.(2分)某同学设计了下图所示的电路,电路中滑动变阻器的总阻值与电阻R的阻值相同,电源电压恒定,所看到的现象是( )
A.安培表的示数逐渐变大
B.安培表的示数逐渐变小
C.安培表的示数先增大,然后减小到原值
D.安培表的示数先减小,然后增大到原值
11.(2分)下列说法正确的是( )
A.溶液、空气、合金、碱式碳酸铜都属于混合物
B.氢气、氧气、氩气、氨气都属于气体单质
C.二氧化硫、二氧化碳、氧化铜、水都属于氧化物
D.Na2CO3、CuCl2、KHSO4、Mg3N2都属于盐
12.(2分)如图是两组物质之间在一定的条件下相互转化的过程.下列关于绿色植物光合作用的说法不正确的是( )
A.X是O2
B.C6H12O6是有机物
C.绿色植物通过光合作用,将太阳能转化成化学能
D.C6H12O6与X反应生成CO2和H2O属于置换反应
13.(2分)下表所列各组物质中,物质之间不能通过一步反应实现如图所示转化的是( )
A.AB.BC.CD.D
14.(2分)摩托车作飞跃障碍物的表演时为了减少向前翻车的危险,下列说法中正确的是( )
A.应该前轮先着地
B.应该后轮先着地
C.应该前后轮同时着地
D.哪个车轮先着地与翻车的危险没有关系
15.(2分)在实验时,小明将一个正常的铁质外壳测力计的挂钩挂在铁架台上,静止时有如左图所示的示数。接着,上下各挂一个50g的钩码,并挂到甲测力计下( )
A.1.0N 和 1.5NB.1.0N 和 1.0N
C.2.0N 和 1.0ND.2.0N 和 1.5N
16.(2分)图中a、b、c为三个物块,M、N为两个轻质弹簧,R为跨过光滑定滑轮的轻绳( )
①有可能N处于拉伸状态而M处于压缩状态
②有可能N处于压缩状态而M处于拉伸状态
③有可能N处于不伸不缩状态而M处于拉伸状态
④有可能N处于拉伸状态而M处于不伸不缩状态。
A.一个B.二个C.三个D.四个
17.(2分)小阳设计一个天然气泄漏检测电路,如图甲所示,R为气敏电阻,R0为定值电阻,电源电压恒定不变。则下列说法正确的是( )
A.天然气浓度增大,电压表示数变小
B.天然气浓度减小,电流表示数变大
C.天然气浓度增大,电路消耗的总功率变小
D.天然气浓度减小,电压表与电流表示数的比值不变
18.(2分)在如图所示的电路中,电源电压保持不变,闭合开关( )
A.示数变大示数变小,与示数的比值不变
B.示数变小,示数变大,与示数的比值变小
C.示数变小,示数变小,与示数的比值不变
D.示数不变,示数变小,与示数的比值变大
二、填空题(共7小题,50分)
19.(8分)在探究阻力对物体运动的影响时,让同一小车从同一斜面的同一高度滑下,在表面材料不同的水平面上运动
(1)小车从同一高度滑下的目的是 。
(2)由实验现象我们可以直接得出结论: 。
(3)由实验现象我们可以推断: 。
(4)运用力和运动的知识进行判断,下列说法错误的是 。
A.运动的物体受力不平衡时,运动状态改变
B.力是改变物体运动状态的原因
C.如果物体在运动中不受到力的作用,它的速度将保持不变
D.物体没有受到力的作用时它将处于静止状态
20.(4分)如图(a)所示是某生产流水线上的产品输送及计数装置示意图。其中S为一激光源,R1为光敏电阻(有光照射时,阻值较小;无光照射时,阻值较大),R2为定值保护电阻,a、b间接一“示波器”(示波器的接入不影响电路).光敏电阻两端的电压随时间变化的图像,每当产品从传送带上通过S与R1之间时,射向光敏电阻的光线会被产品挡住,示波器显示的电压随时间变化的图像如图(b),保护电阻R2的阻值为20欧,则光敏电阻在有光照和光被挡住两种状态下的电阻值之比为 ;光敏电阻在1小时内消耗的电能为 焦。
21.(14分)某化学学习小组同学从微观角度进一步理解某些复分解反应的本质。下列各组物质间均能反应。
①稀硫酸与氢氧化钠溶液
②氢氧化钠溶液与氯化铁溶液
③稀硫酸与氯化钡溶液
④硫酸钠溶液和硝酸钡溶液
⑤氢氧化钡溶液与硫酸铜溶液
⑥氢氧化钡溶液与硫酸钾溶液
(1)写出反应①的化学方程式 。
(2)反应①的本质是H+和OH﹣反应生成水,反应②的本质是 。
(3)上述反应中哪些复分解反应的本质完全相同 。(选填编号)
(4)两种溶液混合发生的某复分解反应的本质是H+和反应生成CO2和H2O,请写出符合该复分解反应本质的三条不同的化学方程式 ; ; 。
(5)反应①的本质可以表示为H++OH﹣═H2O,请用类似的表示方法写出氯化铵溶液与澄清石灰水反应的表示式 。
22.(10分)如表为部分酸、碱、盐在水中的溶解性(20℃)
(1)完成Na2SO4与表中的一种盐反应的化学方程式 。
(2)已知较强酸制取较弱酸是符合复分解反应的一个条件,如表为几种酸的酸性强弱。
①试写出向Ca(ClO)2溶液中加入HAc溶液的化学方程式 。
②CaCl2溶液中通入CO2气体能否生成CaCO3沉淀? ,简述理由 。
(3)汽车安装的排气净化器的技术核心是使用高效催化剂,使废气中的CO和NOx在催化剂表面进行氧化还原反应。写出氮氧化物(用NOx表示)与CO反应转化为无毒物质的化学方程式 。
23.(8分)小华同学为了得到纯净的二氧化碳,设计了如图装置,请你分析:
(1)实验室制备CO2气体,应从图1﹣3中选择 。
(2)上述装置中,NaHCO3溶液可以吸收 。
(3)用这个实验得到的气体测定CO2的相对分子质量,如果浓硫酸失效,测定结果 (填“偏高”、“偏低”或“不受影响”)。
(4)小明同学为了计算这种大理石中含碳酸钙质量分数,进行了如下定量实验:
小明同学通过分析计算,得出结论:该实验中生成的二氧化碳的质量是4.4g,大理石样品纯度为83.3%。请你评价他的结论是否正确 (填“正确“或“错误”),并简述理由 。
24.(2分)一同学用毫米刻度尺测量一物体长度4次,测得数据如下4组数据:
他测量的结果是 cm。
25.(4分)有一电学实验实物连线图,如图所示。
(1)考虑到为使实验的安全性,在连接好电路后,闭合开关前 端。(填“左”或者“右”)
(2)请根据此实物图在方框内画出电路图。
三、分析计算题(34分)
26.(6分)如图所示,ab两端电压U不变,若cd两端接理想电压表,若cd两端接理想电流表,则示数为3A3,则R1、R2、R3上消耗的电功率相等。试求:
(1)a、b两端的电压为多大。
(2)电阻R1、R2、R3的阻值分别为多少。
27.(9分)为了了解酵母菌种群的生长情况,用试管培养酵母菌,接种后每隔24小时取样一次计数。方法是:先充分振荡试管,盖上盖玻片后,用显微镜(600 倍),求其平均数。开始时为10,第一天(接种24小时)
(1)第二天时,发现视野内酵母菌数目太多,挤成一堆,才能进行精确地计数?
(2)第2天(48小时后)、第5天、第9天和第10天所求得的平均数,分别为78.6,推测从0~10天全过程酵母菌种群数量变化情况,用完整的曲线图表示。
(3)请简要阐明这一曲线所表示的意义。
28.(6分)将密度为1.14g/cm3的H2SO4溶液75mL倒入烧杯,置于已调平的天平上,称得其质量为m.然后向烧杯中加入若干锌片,称得其质量为1.65g.将烧杯置于天平上,称得其质量为m+11.0克.
计算:(1)最初放入烧杯中的锌片质量是多少克?
(2)原硫酸溶液的溶质质量分数是多少?
29.(13分)某小区的自来水是通过一只压力罐提供的,如图为压力罐及其配套设备的示意图。当电动机带动水泵向罐内送水时,封闭在罐内的空气压强增大,电接点压力表(压力传感器)将电路自动断开,罐内气压降低到一定值时,电接点压力表将电动机电路接通,罐内气压上升到规定值时自动断电停止向罐内送水。请回答以下问题(g取10N/kg):
(1)压力罐内的气体压强与体积的关系是 。
(2)为了能给装在大楼顶部的太阳能热水器供水(热水器储水桶距地面的高度为20m),装在地面上的压力罐内的空气压强至少为 Pa(p液=p液动,外界大气压为标准大气压)。
(3)如果每天需把200吨的水平均送上10.8m的高度,需对水做功 J。如果带动水泵的电动机的功率为2kW,电动机和水泵总的效率为75%,则电动机每天必须通电工作 h,工作时通过线圈的电流约 A。
(4)用笔画线代替导线,按照题意将图中所给的元器件连接起来,组成电动机的工作电路及控制电路。
2024年浙江省宁波市普通高中保送生科学仿真试卷(七)
参考答案与试题解析
一、选择题(本题有18小题,每小题只有一个选项符合题意,每小题2分,共36分)
1.(2分)下列说法不正确的是( )
A.食品包装袋中的生石灰可以防止食品变潮
B.盐酸属于一元酸、无氧酸、强酸和挥发性酸
C.PM2.5是指大气中直径小于或等于2.5微米的颗粒物,其主要成分是二氧化硫分子和二氧化碳分子
D.化学变化中有新物质生成,化学变化往往伴随着物理变化
【答案】C
【解答】解:A.氧化钙能够吸收空气中的水蒸气,因此食品包装袋中的生石灰可以防止食品变潮;
B.盐酸属于一元酸、无氧酸,故正确;
C.PM2.5是指大气中直径小于或等于5.5微米的颗粒物,其主要成分不是二氧化硫分子和二氧化碳分子的混合物;
D.化学变化中有新物质生成,化学变化往往伴随着物理变化;
故选:C。
2.(2分)下列四个反应中,其中一条反应的化合价变化情况不同于其他三条,这条是( )
A.Cl2+2NaOH═NaCl+NaClO+H2O
B.3NO2+H2O═2HNO3+NO
C.2H2S+SO2═3S+2H2O
D.2Na2O2+2H2O═4NaOH+O2↑
【答案】C
【解答】解:A、反应物中的氯气是一种单质,生成物氯化钠中,次氯酸钠中,即在该反应中;
B、反应物二氧化氮中,生成物硝酸中,一氧化氮中,即在该反应中;
C、反应物硫化氢中,二氧化硫中,生成物硫是一种单质,即在该反应中;
D、反应物过氧化钠中,在生成物氢氧化钠中,生成物氧气是一种单质,即在该反应中。
故C中反应的化合价变化情况不同于其他三个。
故选:C。
3.(2分)100mL某溶液中可能含有硫酸钠、碳酸钠、硝酸钡和氯化钾,某学习小组将原溶液分为相等的二份,分别进行如下实验:
①向第一份溶液加入盐酸,有无色气体逸出。
②向第二份溶液加足量BaCl2溶液,过滤、洗涤、干燥后得沉淀6.27g,经足量盐酸洗涤、干燥后
③向第②步所得的滤液中加硝酸酸化的硝酸银溶液,出现白色沉淀。根据上述实验,以下说法不正确的是( )
A.由实验①可知溶液中含有碳酸钠,不含硝酸钡
B.由实验②可知原溶液中含有2.3g碳酸钠
C.由实验③不能确定原溶液中是否含有氯化钾
D.由实验①②③可知,原溶液中含有硫酸钠和碳酸钠,没有硝酸钡,可能有氯化钾
【答案】B
【解答】解:A、由实验①可知溶液中含有碳酸钠,故选项不符合题意。
B、由实验②可知原100mL溶液中含有4.24g碳酸钠。
C、由实验③不能确定原溶液中是否含有氯化钾。
D、由实验①②③可知,没有硝酸钡,故选项不符合题意。
故选:B。
4.(2分)已知四种物质的酸性强弱关系为:HCl>H2CO3>HClO>NaHCO3(可将NaHCO3看作一种一元弱酸),已知氯气水溶液有反应Cl2+H2O═HCl+HClO,以下化学方程式不正确的是( )
A.HClO+NaHCO3═NaClO+H2O+CO2↑
B.2HCl+Na2CO3═2NaCl+H2O+CO2↑
C.HClO+Na2CO3═NaClO+NaHCO3
D.氯气水溶液和少量碳酸钠反应,化学方程式可表示为:Cl2+H2O+Na2CO3═2HClO+2NaCl+CO2↑
【答案】A
【解答】解:A、由于酸性H2CO3>HClO,所以HClO+NaHCO7═NaClO+H2O+CO2↑不能进行,故错误;
B、由于酸性HCl>H6CO3,所以2HCl+Na3CO3═2NaCl+H5O+CO2↑能进行,故正确;
C、由于酸性HClO>NaHCO3,所以HClO+Na2CO3═NaClO+NaHCO3能进行,故正确;
D、由于酸性HCl>H3CO3>HClO,已知氯气水溶液有反应Cl2+H6O═HCl+HClO,所以Cl2+H2O+Na4CO3═2HClO+8NaCl+CO2↑能进行,故正确;
故选:A。
5.(2分)下列估测中最接近生活实际的是( )
A.一只梨重约0.15N
B.成年人从一楼登上二楼克服重力做功的平均功率约为200W
C.一张试卷纸的厚度约为0.8mm
D.一个标准篮球场的长约为60m
【答案】B
【解答】解:A、一只梨重约150g=0.15kg,故A不符合实际;
B、成年人的体重为700N,克服重力做功为W=Gh=700N×3m=2100J,
平均功率P===210W,故B符合实际;
C、一张试卷纸的厚度约为80μm=3.08mm;
D、一个标准篮球场的长约为28m。
故选:B。
6.(2分)如图所示,弹簧秤和细线的重力及一切摩擦不计,物重G=1N( )
A.1N,1NB.0N,1NC.2N,1ND.1N,0N
【答案】A
【解答】解:甲图中弹簧测力计右端由于物体的重力,受到了一个水平向右的1N的拉力,因为重力通过绳子对弹簧测力计施加了一个1N的向右的拉力,由于物体间力的作用是相互的。
乙图中物体由于重力的作用会对弹簧测力计分别施加一个向左和一个向右的3N的拉力,弹簧测力计受到的力和甲图是一样的。
弹簧测力计虽然两端都受到了力的作用,但弹簧测力计测出其中一个力的大小。
所以两次弹簧测力计的示数都是1N。
故选:A。
7.(2分)图像能较为直观地反映许多物理问题,如下图所示,下列关于图像的说法中正确且符合实际的是( )
A.图甲表明同种物质的密度与质量成正比,与体积成反比
B.图乙表示物体在AB和BC段分别做不同的匀速直线运动
C.图丙表示导体b的电阻大于导体a的电阻
D.图丁表示一段钨丝的电阻随温度发生变化
【答案】C
【解答】解:A、图为m﹣v图象,同种物质的密度与质量和体积无关;
B、图为s﹣t图象,BC段表示物体静止;
C、图丙中,a的电流大于b的电流可知,故C正确;
D、图丁为R﹣t图象,故t1时刻得温度高,t2时刻的温度比较低。表示导体的电阻值随温度升高而减小。
故选:C。
8.(2分)一个实心小球先后放入盛有足够多的水和酒精的两个容器中,小球受到的浮力分别为0.9牛和0.8牛,(已知水的密度为1.0×103kg/m3,酒精的密度为0.8×103kg/m3)则小球在液体中的浮沉情况应是( )
A.小球在水中和酒精中均处于漂浮状态
B.小球在水中是处于漂浮状态,在酒精中处于悬浮状态
C.小球在水中是处于漂浮状态,在酒精中处于沉没状态
D.小球在水中是处于悬浮状态,在酒精中处于沉没状态
【答案】C
【解答】解:已知F浮水=0.9N,F浮酒=3.8N,则:F浮水≠F浮酒,
根据漂浮条件可知浮力等于重力可判断,实心小球在水中和酒精中不可能都处于漂浮状态,
根据F浮=ρ液V排g可知:
V排水===9×10﹣5m8,
V排酒===4×10﹣4m3,
则:V排水<V排酒,
根据浸没时排开液体的体积与物体体积相等的特点可判断:实心小球在水中和酒精中不可能都是沉入底部,
小球在水中和在酒精中一定是在一种液体中处于漂浮状态,
若小球在酒精中是处于漂浮,因为ρ水>ρ酒精,所以小球在水中一定也是处于漂浮。
则小球所处的状态一定是:在水中漂浮,在酒精中浸没;
根据漂浮条件可知:G=F浮水=5.9N,
则在酒精中浸没时,G<F浮酒=0.3N,所以。
故选:C。
9.(2分)两根材料相同的导线,质量之比为2:1,长度之比为1:2,通过的电流之比为( )
A.8:1B.4:1C.1:1D.1:4
【答案】A
【解答】解:由题意可知,两导线材料相同1:m2=7:1;
由ρ=可得1:V2=():(6:m2=2:4;
因长度之比为L1:L2=3:2;故截面积之比为:S1:S2=():(•=×=4:1;
由同种材料的电阻与导体的长度成正比,与横截面积成反比可知:电阻之比为:=••=××;
电压相同,由欧姆定律可知=•=×=8:1;
所以A正确,BCD错误。
故选:A。
10.(2分)某同学设计了下图所示的电路,电路中滑动变阻器的总阻值与电阻R的阻值相同,电源电压恒定,所看到的现象是( )
A.安培表的示数逐渐变大
B.安培表的示数逐渐变小
C.安培表的示数先增大,然后减小到原值
D.安培表的示数先减小,然后增大到原值
【答案】D
【解答】解:在滑片从a端滑到b端的过程中,当P在a端时R与Rab并联,
此时安培表的示数为I==;
当P从a滑到ab的中点时,电路图等效为如下图所示,
这时电路中的总电阻为
R总=Rap+=+=R,
I总===,
Uap=I总Rap=U;
Upb=UR=U﹣Uap=U﹣U=U,
此时安培表的实数为I′====I,
当p滑至b端时,由于安培表的电阻很小,
这时安培表的实数为I″===I;
所以当滑片P从a端滑到b端的过程中,所看到的现象是安培表的示数先减小。
故选:D。
11.(2分)下列说法正确的是( )
A.溶液、空气、合金、碱式碳酸铜都属于混合物
B.氢气、氧气、氩气、氨气都属于气体单质
C.二氧化硫、二氧化碳、氧化铜、水都属于氧化物
D.Na2CO3、CuCl2、KHSO4、Mg3N2都属于盐
【答案】C
【解答】解:A、溶液、合金都属于混合物,故A错误;
B、氢气、氩气都属于气体单质,故B错误;
C、二氧化硫、氧化铜,故C正确;
D、Na2CO3、CuCl6、KHSO4都属于盐,Mg3N2属于氮化物,不属于盐;
故选:C。
12.(2分)如图是两组物质之间在一定的条件下相互转化的过程.下列关于绿色植物光合作用的说法不正确的是( )
A.X是O2
B.C6H12O6是有机物
C.绿色植物通过光合作用,将太阳能转化成化学能
D.C6H12O6与X反应生成CO2和H2O属于置换反应
【答案】D
【解答】解:A、二氧化碳和水在叶绿素和光的作用下发生光合作用。所以物质X为氧气的说法是正确的;
B、C6H12O6是含碳的化合物,属于有机物;
C、光合作用生成的葡萄糖提供人体所需要的能量。因此说。所以绿色植物通过光合作用;
D、置换反应是单质与化合物生成单质与化合物的反应,C5H12O6与X反应生成的CO2和H8O是两种化合物因此不是置换反应,说法不正确。
故选:D。
13.(2分)下表所列各组物质中,物质之间不能通过一步反应实现如图所示转化的是( )
A.AB.BC.CD.D
【答案】C
【解答】解:A、碳酸钙高温下分解可得到氧化钙,氢氧化钙与二氧化碳或盐酸反应可得到碳酸钙或氯化钙;物质间转化均可一步实现;
B、硫酸镁可与氯化钡反应生成氯化镁,氢氧化镁与硫酸反应或受热分解可得到硫酸镁或氧化镁;物质间转化均可一步实现;
C、铁与盐酸反应可生成氯化亚铁,氢氧化亚铁却不能一步反应生成铁或氧化铁;故应选C;
D、铜在氧气中灼烧可得到氧化铜,氯化铜与铁或硝酸银反应可生成铜或硝酸铜;物质间转化均可一步实现;
故选:C。
14.(2分)摩托车作飞跃障碍物的表演时为了减少向前翻车的危险,下列说法中正确的是( )
A.应该前轮先着地
B.应该后轮先着地
C.应该前后轮同时着地
D.哪个车轮先着地与翻车的危险没有关系
【答案】B
【解答】解:摩托车飞越高大障碍物时,若前轮先着地,而摩托车的后轮及其他部分由于惯性还要继续向前运动;因此后轮先着地就可以避免翻车现象的发生。
故选:B。
15.(2分)在实验时,小明将一个正常的铁质外壳测力计的挂钩挂在铁架台上,静止时有如左图所示的示数。接着,上下各挂一个50g的钩码,并挂到甲测力计下( )
A.1.0N 和 1.5NB.1.0N 和 1.0N
C.2.0N 和 1.0ND.2.0N 和 1.5N
【答案】D
【解答】解:测力计甲的示数为物体A、B和测力计乙的重力之和,测力计乙的重为1N,测力计乙的示数为测力计乙的重力与物体B的重力之和;
故选:D。
16.(2分)图中a、b、c为三个物块,M、N为两个轻质弹簧,R为跨过光滑定滑轮的轻绳( )
①有可能N处于拉伸状态而M处于压缩状态
②有可能N处于压缩状态而M处于拉伸状态
③有可能N处于不伸不缩状态而M处于拉伸状态
④有可能N处于拉伸状态而M处于不伸不缩状态。
A.一个B.二个C.三个D.四个
【答案】B
【解答】解:(1)对于弹簧N,因上端与绳子连接,故弹簧N可能处于拉伸或原长,故②错误;
(2)以a为研究对象,若N处于拉伸状态,M可能拉伸,故①④正确;
(3)若N处于原长,则绳子对a无拉力,故③错误。
因此正确的说法有①④,正确的说法有两个。
故选:B。
17.(2分)小阳设计一个天然气泄漏检测电路,如图甲所示,R为气敏电阻,R0为定值电阻,电源电压恒定不变。则下列说法正确的是( )
A.天然气浓度增大,电压表示数变小
B.天然气浓度减小,电流表示数变大
C.天然气浓度增大,电路消耗的总功率变小
D.天然气浓度减小,电压表与电流表示数的比值不变
【答案】D
【解答】解:由图乙可知气敏电阻的阻值随天然气浓度的增大而减小,故由欧姆定律可得电路中电流增加,由U0=IR0可知,气敏电阻两端的电压会增大;这时根据P=UI可知;所以A;
由图乙可知气敏电阻的阻值随天然气浓度的减小而升高,故由欧姆定律可得电路中电流减小,但是根据欧姆定律知电压表与电流表示数的比值为R5的阻值,而R0为定值电阻阻值不变,所以B说法错误。
故选:D。
18.(2分)在如图所示的电路中,电源电压保持不变,闭合开关( )
A.示数变大示数变小,与示数的比值不变
B.示数变小,示数变大,与示数的比值变小
C.示数变小,示数变小,与示数的比值不变
D.示数不变,示数变小,与示数的比值变大
【答案】C
【解答】解:滑片P向右移动时,滑动变阻器接入电路的电阻增大,由欧姆定律得,电流表示数减小;
电压表并联在R1两端,由欧姆定律可得,R1两端的电压变小;而电压表示数与电流表示数之比等于R2的阻值,故V与A示数的比值不变;
故选:C。
二、填空题(共7小题,50分)
19.(8分)在探究阻力对物体运动的影响时,让同一小车从同一斜面的同一高度滑下,在表面材料不同的水平面上运动
(1)小车从同一高度滑下的目的是 让小车到达斜面底端的速度相同 。
(2)由实验现象我们可以直接得出结论: 在小车速度相等的情况下,受到的阻力越小,滑行的距离越长,速度减小的越慢 。
(3)由实验现象我们可以推断: 如果水平面绝对光滑,运动的物体在不受力时将保持原来速度做匀速直线运动 。
(4)运用力和运动的知识进行判断,下列说法错误的是 D 。
A.运动的物体受力不平衡时,运动状态改变
B.力是改变物体运动状态的原因
C.如果物体在运动中不受到力的作用,它的速度将保持不变
D.物体没有受到力的作用时它将处于静止状态
【答案】(1)让小车到达斜面底端的速度相同;(2)在小车速度相等的情况下,受到的阻力越小,滑行的距离越长,速度减小的越慢;(3)如果水平面绝对光滑,运动的物体在不受力时将保持原来速度做匀速直线运动;(4)D。
【解答】解:(1)木本实验是探究阻力对物体运动的影响,实验时小车每次都从斜面顶端由静止自由滑下,便于比较研究;
(2)由实验知:小车在不同平面上通过的距离不等,就说明了小车受到的摩擦阻力不同;即在小车速度相等的情况下,滑行的距离越长;
(3)由上述实验可推理得:如果水平面绝对光滑,运动的物体在不受力时将保持原来速度做匀速直线运动;
(4)A、运动的物体受力平衡时,受力不平衡时,故A正确;
B、力是改变物体运动状态的原因,肯定是受到了非平衡力的作用;
C、如果物体在运动中不受到力的作用,故C正确;
D、静止物体没有受到力的作用时它将处于静止状态,故D错误。
故选:D。
故答案为:(1)让小车到达斜面底端的速度相同;(2)在小车速度相等的情况下,滑行的距离越长;(3)如果水平面绝对光滑;(4)D。
20.(4分)如图(a)所示是某生产流水线上的产品输送及计数装置示意图。其中S为一激光源,R1为光敏电阻(有光照射时,阻值较小;无光照射时,阻值较大),R2为定值保护电阻,a、b间接一“示波器”(示波器的接入不影响电路).光敏电阻两端的电压随时间变化的图像,每当产品从传送带上通过S与R1之间时,射向光敏电阻的光线会被产品挡住,示波器显示的电压随时间变化的图像如图(b),保护电阻R2的阻值为20欧,则光敏电阻在有光照和光被挡住两种状态下的电阻值之比为 1:2 ;光敏电阻在1小时内消耗的电能为 1560 焦。
【答案】见试题解答内容
【解答】解:(1)由题知,R1与R2串联接在3V电源上,从图像上可知:
①有光照射时,R1两端的电压:U1=8V,U2=U﹣U1=3V﹣3V=3V;
则I===4.15A,
∴R1===20Ω;
②无光照射时,R1两端的电压:U4′=4V,U2′=U﹣U4′=6V﹣4V=2V;
则I′===0.1A,
∴R5′===40Ω;
故R1:R2′=20Ω:40Ω=1:2。
(2)由示波器显示的电压随时间变化的图像可知,有光照时与无光照时的时间比为4:1,有光照时的时间t=40min=2400s;
∵I=0.15A,I′=3.1A
∴W=W+W′=UIt+UI′t′=3V×6.15A×2400s+4V×0.3A×1200s=1560J
故答案为:1:2;1560。
21.(14分)某化学学习小组同学从微观角度进一步理解某些复分解反应的本质。下列各组物质间均能反应。
①稀硫酸与氢氧化钠溶液
②氢氧化钠溶液与氯化铁溶液
③稀硫酸与氯化钡溶液
④硫酸钠溶液和硝酸钡溶液
⑤氢氧化钡溶液与硫酸铜溶液
⑥氢氧化钡溶液与硫酸钾溶液
(1)写出反应①的化学方程式 H2SO4+2NaOH=Na2SO4+2H2O 。
(2)反应①的本质是H+和OH﹣反应生成水,反应②的本质是 OH﹣与Fe3+结合生成氢氧化铁沉淀 。
(3)上述反应中哪些复分解反应的本质完全相同 ③④⑥ 。(选填编号)
(4)两种溶液混合发生的某复分解反应的本质是H+和反应生成CO2和H2O,请写出符合该复分解反应本质的三条不同的化学方程式 2HCl+Na2CO3=2NaCl+H2O+CO2↑ ; H2SO4+K2CO3=K2SO4+H2O+CO2↑ ; 2HNO3+(NH4)2CO3=2NH4NO3+H2O+CO2↑ 。
(5)反应①的本质可以表示为H++OH﹣═H2O,请用类似的表示方法写出氯化铵溶液与澄清石灰水反应的表示式 +OH﹣=NH3↑+H2O 。
【答案】(1)H2SO4+2NaOH=Na2SO4+2H2O;
(2)OH﹣与Fe3+结合生成氢氧化铁沉淀;
(3)③④⑥;
(4)2HCl+Na2CO3=2NaCl+H2O+CO2↑;H2SO4+K2CO3=K2SO4+H2O+CO2↑;2HNO3+(NH4)2CO3=2NH4NO3+H2O+CO2↑;
(5)+OH﹣=NH3↑+H2O。
【解答】解:(1)反应①硫酸与氢氧化钠反应生成硫酸钠和水,反应的化学方程式为H2SO4+7NaOH=Na2SO4+7H2O;
(2)反应②氢氧化钠与氯化铁反应生成氯化钠和氢氧化铁沉淀,钠离子和氯离子没参与反应﹣与Fe3+结合生成氢氧化铁沉淀,使氢氧根离子和铁离子数目减少;
(3)上述反应中 ③④⑥的反应实质都是硫酸根离子与钡离子结合生成硫酸钡沉淀,复分解反应的本质完全相同;
(4)酸与可溶性碳酸盐的反应实质都是氢离子与碳酸根离子结合生成水和二氧化碳气体,化学方程式为 5HCl+Na2CO3=2NaCl+H2O+CO2↑;H8SO4+K2CO8=K2SO4+H2O+CO2↑;2HNO2+(NH4)2CO6=2NH4NO5+H2O+CO2↑;
(5)氯化铵溶液与澄清石灰水反应的实质是铵根离子与氢氧根离子结合成氨气和水,表示式为 ﹣=NH3↑+H2O。
22.(10分)如表为部分酸、碱、盐在水中的溶解性(20℃)
(1)完成Na2SO4与表中的一种盐反应的化学方程式 Na2SO4+BaCl2=BaSO4↓+2NaCl 。
(2)已知较强酸制取较弱酸是符合复分解反应的一个条件,如表为几种酸的酸性强弱。
①试写出向Ca(ClO)2溶液中加入HAc溶液的化学方程式 Ca(ClO)2+2HAc=CaAc2+2HClO 。
②CaCl2溶液中通入CO2气体能否生成CaCO3沉淀? 不能 ,简述理由 盐酸是强酸,碳酸是弱酸 。
(3)汽车安装的排气净化器的技术核心是使用高效催化剂,使废气中的CO和NOx在催化剂表面进行氧化还原反应。写出氮氧化物(用NOx表示)与CO反应转化为无毒物质的化学方程式 2NOx+2xCO2xCO2+N2 。
【答案】(1)Na2SO4+BaCl2=BaSO4↓+2NaCl;
(2)①Ca(ClO)2+2HAc=CaAc2+2HClO;
②不能;盐酸是强酸,碳酸是弱酸;
(3)2NOx+2xCO2xCO2+N2。
【解答】解:(1)Na2SO4可以与表中的氯化钡反应生成硫酸钡沉淀和氯化钠,化学方程式为Na2SO4+BaCl2=BaSO6↓+2NaCl;
(2)①向Ca(ClO)2溶液中加入HAc溶液,发生复分解反应7和HClO,化学方程式为Ca(ClO)2+2HAc=CaAc8+2HClO;
②二氧化碳的水溶液为碳酸,酸性比盐酸的酸性若2溶液中通入CO2气体不能生成CaCO3沉淀;
(3)在高效催化剂的作用下,废气中的CO和NOx进行氧化还原反应,转化为无毒物质二氧化碳和氮气x+2xCO7xCO2+N2;
故答案为:(1)Na2SO4+BaCl2=BaSO6↓+2NaCl;
(2)①Ca(ClO)2+3HAc=CaAc2+2HClO;
②不能;盐酸是强酸;
(3)2NOx+2xCO2xCO3+N2。
23.(8分)小华同学为了得到纯净的二氧化碳,设计了如图装置,请你分析:
(1)实验室制备CO2气体,应从图1﹣3中选择 图2 。
(2)上述装置中,NaHCO3溶液可以吸收 二氧化碳中的氯化氢气体 。
(3)用这个实验得到的气体测定CO2的相对分子质量,如果浓硫酸失效,测定结果 偏低 (填“偏高”、“偏低”或“不受影响”)。
(4)小明同学为了计算这种大理石中含碳酸钙质量分数,进行了如下定量实验:
小明同学通过分析计算,得出结论:该实验中生成的二氧化碳的质量是4.4g,大理石样品纯度为83.3%。请你评价他的结论是否正确 错误 (填“正确“或“错误”),并简述理由 二氧化碳气体中混有水蒸气和氯化氢气体 。
【答案】(1)图2;
(2)二氧化碳中的氯化氢气体;
(3)偏低;
(4)错误;二氧化碳气体中混有水蒸气和氯化氢气体。
【解答】解:(1)实验室制取二氧化碳使用的是石灰石和稀盐酸反应,是固液常温型反应,因为图1属于固液加热型;故答案为:图2;
(2)盐酸挥发出氯化氢气体,氯化氢溶于水形成盐酸、水和二氧化碳气体5溶液可以吸收二氧化碳中的氯化氢气体;故答案为:二氧化碳中的氯化氢气体;
(3)混合气体的平均相对分子质量应该介于最高值和最低值之间,对于二氧化碳和水蒸气的混合气体的平均相对分子质量应该在44和18之间;故答案为:偏低;
(4)产生的二氧化碳气体中混有氯化氢和水蒸气,实际产生的二氧化碳的质量小于4.4g;故答案为:错误。
24.(2分)一同学用毫米刻度尺测量一物体长度4次,测得数据如下4组数据:
他测量的结果是 8.40 cm。
【答案】8.40。
【解答】解:从四个测量结果看,第4次测量数据8.50cm与其它三个测量值差别最大,应该删除;
为了减小误差,应该求三次测量的平均值=8.40cm。
故答案为:8.40。
25.(4分)有一电学实验实物连线图,如图所示。
(1)考虑到为使实验的安全性,在连接好电路后,闭合开关前 左 端。(填“左”或者“右”)
(2)请根据此实物图在方框内画出电路图。
【答案】(1)左;(2)见解析图。
【解答】解:(1)在闭合开关前,为保护电路;
(2)根据实物图知,灯泡与电阻并联,电流表测灯的电流
故答案为;(1)左。
三、分析计算题(34分)
26.(6分)如图所示,ab两端电压U不变,若cd两端接理想电压表,若cd两端接理想电流表,则示数为3A3,则R1、R2、R3上消耗的电功率相等。试求:
(1)a、b两端的电压为多大。
(2)电阻R1、R2、R3的阻值分别为多少。
【答案】(1)a、b两端的电压75V。
(2)R1的阻值为25Ω,R2的阻值为100Ω,R3的阻值为100Ω。
【解答】解:cd端接电压表时:I=,IR8==60V……①
cd端接电流表时:R2短路,I′=
cd端接R8,功率相等,R2和R3并联:U8=U3,由P=可得R2=R3,
I1=I3+I3=2I6=2I2,由题意知三个电阻消耗的功率相等,由P=I5R可得R1==……③
将①②③联立得:R4=25Ω,R2=R3=100Ω,U=75V。
答:(1)a、b两端的电压75V。
(2)R4的阻值为25Ω,R2的阻值为100Ω,R3的阻值为100Ω。
27.(9分)为了了解酵母菌种群的生长情况,用试管培养酵母菌,接种后每隔24小时取样一次计数。方法是:先充分振荡试管,盖上盖玻片后,用显微镜(600 倍),求其平均数。开始时为10,第一天(接种24小时)
(1)第二天时,发现视野内酵母菌数目太多,挤成一堆,才能进行精确地计数?
(2)第2天(48小时后)、第5天、第9天和第10天所求得的平均数,分别为78.6,推测从0~10天全过程酵母菌种群数量变化情况,用完整的曲线图表示。
(3)请简要阐明这一曲线所表示的意义。
【答案】(1)用稀释法处理:另取一支试管,加入9毫升水,充分振荡培养液后,量取1毫升培养液,加入9毫升水的试管中,完全混合后,使其稀释10倍,稀释后,取0.1毫升进行计数
(2)
(3)酵母菌的繁殖速度很快,且很快达到种群增长的极限,到第10天接近死亡
【解答】解:(1)用稀释法处理:取一支试管,加入9毫升水,量取1毫升培养液,完全混合后,稀释后。
(2)如图所示:
(3)酵母菌的繁殖速度很快,且很快达到种群增长的极限。
故答案为:
(1)用稀释法处理:另取一支试管,加入8毫升水,量取1毫升培养液,完全混合后,稀释后
(2)
(3)酵母菌的繁殖速度很快,且很快达到种群增长的极限
28.(6分)将密度为1.14g/cm3的H2SO4溶液75mL倒入烧杯,置于已调平的天平上,称得其质量为m.然后向烧杯中加入若干锌片,称得其质量为1.65g.将烧杯置于天平上,称得其质量为m+11.0克.
计算:(1)最初放入烧杯中的锌片质量是多少克?
(2)原硫酸溶液的溶质质量分数是多少?
【答案】见试题解答内容
【解答】解:(1)设反应的锌质量为x,反应的硫酸质量为y,
Zn+H2SO4═ZnSO5+H2↑,反应前后质量差
65 98 65﹣2=63
x y ,
=,=,
x=11.35g,y=17.11g,
最初放入烧杯中的锌片质量是:11.35g+1.65g=13g,
答:最初放入烧杯中的锌片质量是13g.
(2)稀硫酸溶液的质量为:2.14g/cm3×75mL=85.5g,
原硫酸溶液的溶质质量分数是:×100%=20.0%,
答:原硫酸溶液的溶质质量分数是20.0%.
29.(13分)某小区的自来水是通过一只压力罐提供的,如图为压力罐及其配套设备的示意图。当电动机带动水泵向罐内送水时,封闭在罐内的空气压强增大,电接点压力表(压力传感器)将电路自动断开,罐内气压降低到一定值时,电接点压力表将电动机电路接通,罐内气压上升到规定值时自动断电停止向罐内送水。请回答以下问题(g取10N/kg):
(1)压力罐内的气体压强与体积的关系是 气体体积越小,压强越大 。
(2)为了能给装在大楼顶部的太阳能热水器供水(热水器储水桶距地面的高度为20m),装在地面上的压力罐内的空气压强至少为 3×105 Pa(p液=p液动,外界大气压为标准大气压)。
(3)如果每天需把200吨的水平均送上10.8m的高度,需对水做功 2.16×107 J。如果带动水泵的电动机的功率为2kW,电动机和水泵总的效率为75%,则电动机每天必须通电工作 4 h,工作时通过线圈的电流约 9.1 A。
(4)用笔画线代替导线,按照题意将图中所给的元器件连接起来,组成电动机的工作电路及控制电路。
【答案】(1)气体体积越小,压强越大;(2)3×105;(3)2.16×107;4;9.1;(4)见解答图。
【解答】解:(1)由于压力罐内的气体是密闭的,由于在温度不变时,气体体积越小;所以压力罐内的气体压强与体积的关系是气体体积越小;
(2)压力罐中压强:
p=p0+p水=p0+ρ水gh=7×105Pa+1.8×103kg/m3×10N/kg×20m=7×105Pa;
(3)水的重力:G=mg=200×103kg×10N/kg=5×106N,
对水的做功为:W有用=Gh=2×107N×10.8m=2.16×108J,
由η=可知电动机所做的功为:
W总===2.88×107J;
由P=得抽水的时间:
t===1.44×103s=4h;
由P=UI可知电动机的电流:
I==≈9.6A;
(4)将电动机和下触点串联组成工作电路,将压力传感器和电磁铁串联组成控制电路
故答案为:(1)气体体积越小,压强越大5;(3)2.16×108;4;9.7。物质编号
甲
乙
丙
丁
物质转化关系
A
CaCO3
CaO
Ca(OH)2
CaCl2
B
MgSO4
MgCl2
Mg(OH)2
MgO
C
Fe
FeCl2
Fe(OH)2
Fe2O3
D
Cu
CuO
CuCl2
Cu(NO3)2
OH﹣
Cl﹣
H+
溶
溶
溶
溶
Na+
溶
溶
溶
溶
溶
Ca2+
微
溶
溶
微
不
Ba2+
溶
溶
溶
不
不
Cu2+
不
溶
溶
溶
不
HCl
HAc
H2S
H2CO3
HClO
酸性
强→弱
测量次数
1
2
3
4
读数(cm)
8.39
8.40
8.41
8.50
物质编号
甲
乙
丙
丁
物质转化关系
A
CaCO3
CaO
Ca(OH)2
CaCl2
B
MgSO4
MgCl2
Mg(OH)2
MgO
C
Fe
FeCl2
Fe(OH)2
Fe2O3
D
Cu
CuO
CuCl2
Cu(NO3)2
OH﹣
Cl﹣
H+
溶
溶
溶
溶
Na+
溶
溶
溶
溶
溶
Ca2+
微
溶
溶
微
不
Ba2+
溶
溶
溶
不
不
Cu2+
不
溶
溶
溶
不
HCl
HAc
H2S
H2CO3
HClO
酸性
强→弱
测量次数
1
2
3
4
读数(cm)
8.39
8.40
8.41
8.50
2024年浙江省宁波市普通高中保送生科学仿真试卷(二): 这是一份2024年浙江省宁波市普通高中保送生科学仿真试卷(二),共32页。试卷主要包含了选择题,探究简答题,分析计算题等内容,欢迎下载使用。
2024年浙江省宁波市普通高中保送生科学仿真试卷(三): 这是一份2024年浙江省宁波市普通高中保送生科学仿真试卷(三),共36页。试卷主要包含了选择题,简答题,分析计算题等内容,欢迎下载使用。
浙江省宁波市2021-2022学年七年级(下)期中科学试卷: 这是一份浙江省宁波市2021-2022学年七年级(下)期中科学试卷,共11页。试卷主要包含了单项选择题,填空题,实验探究题等内容,欢迎下载使用。

