所属成套资源:2024届人教版新教材高考地理一轮复习精品学案
2024届人教新教材高考地理一轮复习学案第一部分自然地理第七章自然灾害课时41地质灾害
展开
这是一份2024届人教新教材高考地理一轮复习学案第一部分自然地理第七章自然灾害课时41地质灾害,共7页。
1.地震
(1)概念:地壳中的岩层在地应力的长期作用下,会发生倾斜或弯曲。当积累起来的地应力超过岩层所能承受的限度时,岩层便会突然发生______或错位,使长期积聚起来的能量急剧地释放出来,并以________的形式向四周传播,使地面发生震动。
(2)地震构造示意
(3)强度
①震级:表示地震能量的大小。一次地震只有______个震级。
②烈度:地震时某一地区地面受到的影响和______程度。一次地震可以有______个烈度。影响因素有震级、震源______、震中距、地质构造、地面建筑等。
特别提醒 一次地震只有一个震级,却有多个烈度的原因
震级反映地震本身能量的大小,只与地震释放的能量多少有关。由于一次地震释放多少能量是一定的,因此一次地震只有一个震级。烈度则反映了地面实际受到的影响和破坏程度,它不仅与地震本身的大小(震级)有关,也与震源深度、震中距及地震波通过区域的介质条件、地面建筑等多种因素有关,是根据地面受震动的各种现象综合评价的。所以在震中距相同的地方,地震烈度有时相差很大。
(4)危害
①造成房屋倒塌,破坏道路、管道、通信等基础设施,导致人员伤亡和财产损失。
②诱发崩塌、滑坡、泥石流、火灾、______、有毒气体泄漏、疫病蔓延等灾害。
③破坏当地的资源环境和生态系统,损害灾区人们的____________。
(5)分布规律
①世界:板块与板块交界处。集中分布在____________和地中海—喜马拉雅地带。
②我国:______、西藏、新疆、青海、云南、______等地区。
(6)自救与互救
①震前准备:准备应急救援包,牢记地震撤离路线和附近应急____________位置,经常参加地震演习活动,树立防震意识等。
②震中救助: 如条件允许,应及时、有序地撤到______地带。
③震后自我保护:地震发生后往往还有余震,不可立即返回家中,要远离危墙、广告牌、电线杆等危险区域,等余震过后再作打算。
2.滑坡和泥石流
特别提醒 地质灾害的关联性
各种地质灾害具有各自形成、发展、致灾的规律,同时各灾害之间又有一定的关联性。地壳活动强烈,导致山体断裂发育、岩石破碎,若逢降雨集中,极易发生滑坡、泥石流等地质灾害。地壳活动强烈,也可能导致地震频发,引发地裂、火灾、海啸等次生灾害。
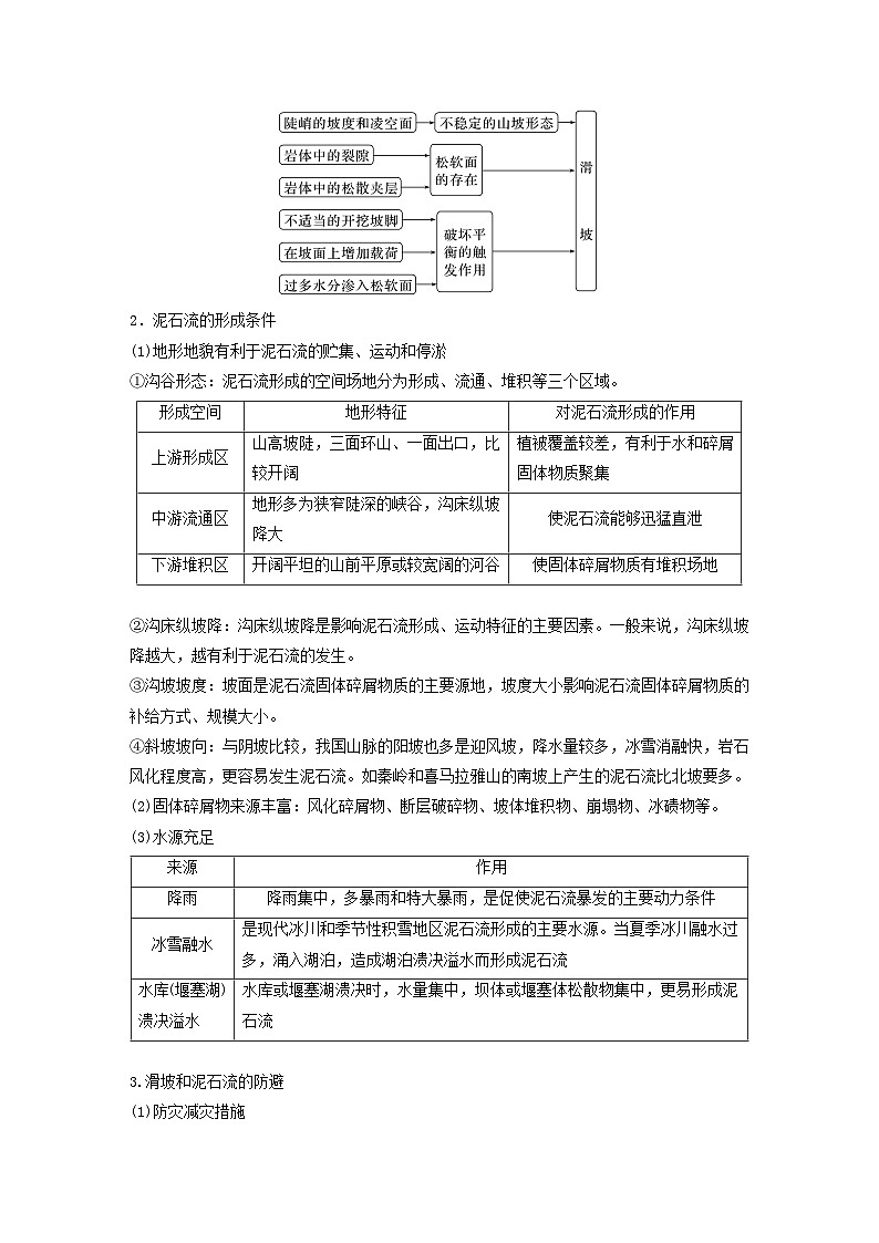
1.滑坡的发生机制
2.泥石流的形成条件
(1)地形地貌有利于泥石流的贮集、运动和停淤
①沟谷形态:泥石流形成的空间场地分为形成、流通、堆积等三个区域。
②沟床纵坡降:沟床纵坡降是影响泥石流形成、运动特征的主要因素。一般来说,沟床纵坡降越大,越有利于泥石流的发生。
③沟坡坡度:坡面是泥石流固体碎屑物质的主要源地,坡度大小影响泥石流固体碎屑物质的补给方式、规模大小。
④斜坡坡向:与阴坡比较,我国山脉的阳坡也多是迎风坡,降水量较多,冰雪消融快,岩石风化程度高,更容易发生泥石流。如秦岭和喜马拉雅山的南坡上产生的泥石流比北坡要多。
(2)固体碎屑物来源丰富:风化碎屑物、断层破碎物、坡体堆积物、崩塌物、冰碛物等。
(3)水源充足
3.滑坡和泥石流的防避
(1)防灾减灾措施
(2)自救
(2021·山东地理)阅读图文资料,完成下列要求。(16分)
海巴洛沟流域位于青藏高原东南缘,横断山脉中段(下图),面积53.4 km2。主沟发源于哈巴雪山西侧,汇入金沙江一级支流冲江河,长度12.8 km。流域自上而下分为高山寒带峰脊区和宽谷区、温带窄谷区、亚热带低谷区。该流域降水量随海拔升高而显著增加,其中海拔4 200 m以上的峰脊区年降水量超过1 100 mm。2019年7月28日,峰脊区6小时降雨量达60.4 mm,激发了特大规模降雨—冰川融水混合型泥石流。
(1)指出海巴洛沟流域形成泥石流的四类固体物质来源。(4分)
(2)分析海巴洛沟流域主沟道AB段、BC段和CD段地形对泥石流形成的作用。(6分)
(3)分析海巴洛沟流域泥石流对当地构成严重威胁的自然原因。(6分)
[关键信息点拨]
答案 (1)________________________________________________________________
________________________________________________________________________
________________________________________________________________________
(2)________________________________________________________________________
________________________________________________________________________
________________________________________________________________________
(3)________________________________________________________________________
________________________________________________________________________
________________________________________________________________________
考向1 通过“滑坡”考查“区域认知”
我国西南某地地质时期发生过一次大型滑坡,滑坡体堵江后形成了大型古堰塞湖。古堰塞湖从形成到溃坝后,滑坡体上、下游水文特征均变化显著,对河床地貌演化产生了深远的影响。下图为“当地古堰塞湖、滑坡位置示意图”,图中滑坡边界内含滑坡源区和堆积区。据此完成1~3题。
1.滑坡体滑动方向及滑坡边界内的河流主要流向分别是( )
A.滑向西南,向北流 B.滑向东北,向南流
C.滑向西南,向南流 D.滑向东北,向北流
2.经测定,新、老湖相沉积物形成于距今1万~3万年,可推测( )
A.滑坡掩埋阶地的时间约为1万年前
B.古滑坡的发生时间至少在3万年前
C.古堰塞湖存活的时长大约为3万年
D.古堰塞湖溃坝的时间约在2万年前
3.能示意该河流河床纵剖面变化的是( )
考向2 通过“泥石流”考查“综合思维”
青藏高原年降水量自西北、西南、东南向内部递减,局部地区泥石流频发。下图示意青藏高原泥石流分布。据此完成4~5题。
4.补给青藏高原西北部冰川的水汽主要来源于( )
A.大西洋 B.印度洋
C.太平洋 D.北冰洋
5.与泥石流低发区相比,图示区域泥石流高发区更易形成泥石流的主要条件是( )
A.山脉高大,植被稀疏
B.夏季气温高,冰川融水量大
C.山高谷深,降水丰富
D.昼夜温差大,岩石风化强烈
名称
滑坡
泥石流
图示
概念
山地斜坡上的岩体或土体,因河流冲刷、地下水活动、地震及人类活动等原因,在____作用下,沿一定的滑动面_____下滑的现象
山区沟谷中由_____或冰雪消融等激发的,含有大量泥沙、石块的特殊洪流
影响因素
自然因素
①岩体比较破碎;②______起伏较大;③植被覆盖度较差;④降水等的润滑作用;⑤地震、河流侵蚀等对坡体稳定性的破坏
①地形;②具有丰富的________;③短时间内有大量_____;④地震等破坏坡体稳定性
人为因素
人类活动(如破坏植被、不适当的开挖与堆积等)的触发作用
危害
破坏或掩埋农田、道路和建筑物,堵塞河道,造成____伤亡和财产损失
摧毁_____,破坏森林、农田、道路,淤塞_____等,造成人员伤亡和财产损失
多发地区
山地丘陵区、工程建设频繁地区。我国滑坡和泥石流分布广泛,以_____地区最为多发
形成空间
地形特征
对泥石流形成的作用
上游形成区
山高坡陡,三面环山、一面出口,比较开阔
植被覆盖较差,有利于水和碎屑固体物质聚集
中游流通区
地形多为狭窄陡深的峡谷,沟床纵坡降大
使泥石流能够迅猛直泄
下游堆积区
开阔平坦的山前平原或较宽阔的河谷
使固体碎屑物质有堆积场地
来源
作用
降雨
降雨集中,多暴雨和特大暴雨,是促使泥石流暴发的主要动力条件
冰雪融水
是现代冰川和季节性积雪地区泥石流形成的主要水源。当夏季冰川融水过多,涌入湖泊,造成湖泊溃决溢水而形成泥石流
水库(堰塞湖)溃决溢水
水库或堰塞湖溃决时,水量集中,坝体或堰塞体松散物集中,更易形成泥石流
防御措施
开展宣传教育,提高公众防灾、减灾意识;建立灾情监测网络及预警系统;恢复植被,加固山体等
具体措施
滑坡:设置滑坡体外截水沟;修建阻滑支撑工程。
泥石流:修筑排导槽,疏导泥石流物质到特定位置
滑坡发生时
向滑坡两侧迅速逃离;若遇到高速滑坡或滑坡体下滑时,无法逃离,宜迅速抱住身边的大树等固定物体
泥石流发生时
应迅速向沟谷两侧的山坡上方逃离
青藏高原东南缘,该地地处______交界处,地壳运动______,地震多发,坡体结构不稳定,
流域内多松散的固体碎屑物;该地为季风气候,降水集中在夏季且多暴雨。横断山区地形崎岖,山高谷深。
源头附近有雪山,意味着存在______活动。
流域自上而下相对高度较______,谷地宽窄不同。
2019年7月28日,该区域降雨总量大,降雨________大,且气温较高,冰川融水较多。
结合图中图例可看出,流域内断层、崩滑体较多,岩石______,固体碎屑物较多;有沟谷,
等高线疏密变化______,有明显的陡坡存在;图中不同河段具有不同特征,AB段是河源,等高线密集,坡度______,水流速度______,BC段河谷长度大,沿途陆续汇入了很多支流,等高线稀疏,是地形比较______的宽阔河谷,可以储存大量的松散泥沙物质,CD段河道顺直,等高线比BC段密集,坡度有所增大,河道变窄,泥石流流速______。
相关学案
这是一份2024届人教新教材高考地理一轮复习学案第五部分区域地理第二章中国地理第1讲课时84中国自然地理特征,共7页。
这是一份新高考地理一轮复习精品学案第23讲 地质灾害(含解析),共21页。学案主要包含了地震,滑坡和泥石流等内容,欢迎下载使用。
这是一份(人教版)新高考地理一轮复习课时精品学案 第1部分 第7章 课时41 地质灾害(含解析),共12页。

