- 2024届人教新教材高考地理一轮复习学案第四部分资源环境与国家安全第二章课时70资源安全对国家安全的影响 学案 0 次下载
- 2024届人教新教材高考地理一轮复习学案第四部分资源环境与国家安全第二章资源安全与国家安全课时71中国的能源安全 学案 0 次下载
- 2024届人教新教材高考地理一轮复习学案第四部分资源环境与国家安全第二章课时73海洋空间资源开发与国家安全 学案 0 次下载
- 2024届人教新教材高考地理一轮复习学案第四部分资源环境与国家安全第三章课时75生态保护与国家安全 学案 0 次下载
- 2024届人教新教材高考地理一轮复习学案第四部分资源环境与国家安全第三章课时76全球气候变化与国家安全 学案 0 次下载
2024届人教新教材高考地理一轮复习学案第四部分资源环境与国家安全第二章课时72中国的耕地资源与粮食安全
展开1.粮食生产安全的资源基础
(1)粮食安全
①概念:指保证人们能够及时得到生存和____所需要的足够食物。
②影响粮食总产量的因素:粮食总产量=耕地面积×单位耕地面积产量;不仅与耕地的数量和______有关,还与耕地所在区域的热量、__________和光照等资源的时空配置有关。
(2)耕地资源与粮食生产能力的特征
特别提醒 粮食安全与粮食生产安全的关系
在谷物基本自给的国家粮食安全战略下,我国的粮食安全主要决定于粮食生产安全。粮食生产总量取决于耕地数量和单产水平,这是理解耕地保护与国家粮食安全关系的基础。在单产水平一定的情况下,粮食安全与否取决于是否有充足的耕地数量;如果单产水平提高,维持粮食安全所需的耕地面积(数量)就会减少。
2.实现粮食安全的途径
(1)生产环节:增加粮食________,基本途径是扩大耕地______和提高单位面积______。
(2)流通环节:通过粮食的跨区调剂,解决粮食生产与消费____________不均衡问题。
(3)进出口环节:充分利用国际粮食市场,是我国保证粮食安全的重要______手段之一。
(4)储备环节:建立粮食储备,其具有救荒、调节国内外粮食______秩序、应对突发事件等功能。
3.未来粮食安全的耕地保障
(1)我国粮食安全面临的主要挑战
(2)保障措施
①保护耕地数量:实行最严格的耕地保护政策,划定具有法律效力的____________________,确保耕地保有量在____________亩以上,确保基本农田不低于15.6亿亩;工业化、城镇化不占用永久基本农田,建设占用的基本农田要做到________________。
②提高耕地质量:实施________________建设以及耕地质量保护与提升、耕地重金属污染治理、水土保持与坡耕地改造、高效节水等一系列____________保护项目,以实现高产田的稳产保育和中、低产田的地力提升。
特别提醒 耕地资源安全是我国粮食安全的基础
(1)基于“确保谷物基本自给、口粮绝对安全”的国家粮食安全战略目标,保障我国粮食安全的第一要义就是保护耕地资源。
(2)保护耕地资源即保护耕地面积和耕地质量,对确定的粮食生产需求来说,耕地质量越高,所需耕地数量越少。
(3)我国人多地少的国情,决定我国保障粮食安全不能通过扩大耕地面积实现,必须对现有耕地进行保护。
1.我国耕地短缺的原因及表现
2.我国粮食安全的保障措施及途径
(1)粮食生产安全
①保障粮食数量
②保障粮食质量
(2)其他途径
(3)不同措施可能带来的安全风险
3.某国家粮食安全状况的分析方法
粮食安全不仅是粮食生产安全,还与粮食储备、流通和进出口等诸多方面密切相关。一个国家的粮食安全状况可以从以下几个方面分析:
第一,从生产方面看,是否能生产足够的粮食,产量丰歉的年际波动是否会导致某些年份出现严重的粮食短缺,粮食生产与消费在区域上是否均衡。
第二,在总量充足的情况下,是否有相应的措施来消除丰歉波动和区域供需不均衡对粮食安全的影响。
第三,在总量不足的情况下,能否从国际市场稳定地进口粮食作为补充。
(2022·湖南地理)阅读图文材料,完成下列要求。(14分)
耕地由种植粮食作物改种非粮食作物的现象,称为种植结构“非粮化”。山东省种植结构“非粮化”率空间差异明显,2019年鲁中南山地丘陵地区明显高于鲁西北平原地区。下图示意山东省山脉水系分布。
(1)鲁中南山地丘陵地区与鲁西北平原地区的种植结构“非粮化”率差异大,请从自然条件方面作出解释。(4分)
(2)近年来,山东省部分经济发达地区种植结构“非粮化”类型逐渐由棉花、花生、蔬菜向蔬菜、瓜果转变,说明其变化的主要原因。(4分)
(3)为保障粮食安全,请提出防止耕地种植结构“非粮化”的合理建议。(6分)
[关键信息点拨]
答案 (1)________________________________________________________________
________________________________________________________________________
________________________________________________________________________
(2)______________________________________________________________________
________________________________________________________________________
________________________________________________________________________
(3)______________________________________________________________________
________________________________________________________________________
________________________________________________________________________
考向1 通过“粮食安全问题产生的原因”考查“区域认知”
(2023·山西运城模拟)青藏高原是我国粮食短缺地区之一,粮食生产与消费空间分布不均衡,粮食安全风险较高的地区分布广泛,其中包括拉萨市辖区和西宁市辖区。1985~2015年间,西藏自治区耕地呈减少态势。1990年,西藏自治区耕地面积为22.25千公顷,青海省耕地面积为79.586千公顷。下图为“1985~2015年青藏高原粮食生产重心迁移轨迹图”。据此完成1~2题。
1.在青藏高原区域内,拉萨市辖区和西宁市辖区粮食安全风险较高的原因是( )
A.粮食需求量大 B.水源不足
C.饲料消耗量大 D.热量不足
2.青藏高原粮食生产重心在2000年以后向东北部移动的原因是西南部区域( )
A.人口外流 B.耕地抛荒
C.生态退耕 D.气候恶化
考向2 通过“粮食安全问题的解决措施”考查“综合思维”
中国大豆消费量位居世界第一,是世界最大的大豆进口国,主要从美国和巴西进口大豆。下表为“美国和巴西大豆生长周期表”。完成3~4题。
3.中国同时从美国和巴西进口大豆( )
A.进口渠道单一化,利于保证供应链安全
B.不便价格谈判,获得质优而价廉的大豆
C.美国和巴西分属不同半球,利于平衡季节需求
D.便于我国学习他国的先进大豆种植技术
4.为避免过度依赖国际市场,确保粮食安全,中国提高大豆产量和质量应该( )
A.扩大种植面积 B.增加劳动力投入
C.增加科技投入 D.加大化肥使用量
特征
耕地的数量和质量
人均耕地______,后备耕地资源____________;______总体欠佳,退化和____问题严重
耕地与水资源的空间分布
耕地空间分布不均,水土资源配置________:南方地区耕地质量______,水热资源______,但是耕地数量不足,同时面临城镇化、工业化对耕地的侵占和耕地的污染问题;北方地区耕地面积大,但是耕地质量较差,中、低产田较多,同时______资源有限;西北地区耕地仅分布在水资源条件相对较好的绿洲
季风区气象灾害
季风气候不稳定,农业______灾害频发,多旱涝灾害,导致农作物减产严重,使粮食产量的年际波动大
原因
表现
自然原因
时空分布不均
耕地空间分布不均,水土资源配置不佳
自然灾害
地质灾害、气象灾害、水文灾害等造成耕地减少
人为原因
人口数量增大
人均耕地减少
土壤污染
农业面源污染,工业“三废”造成土壤污染,使我国耕地的质量和数量呈下降趋势
土地退化
不合理利用导致的水土流失、荒漠化、次生盐碱化、沼泽化等问题
非农业建设用地增加
城市、能源、交通、水利、工矿建设用地等均不断增加
人为原因
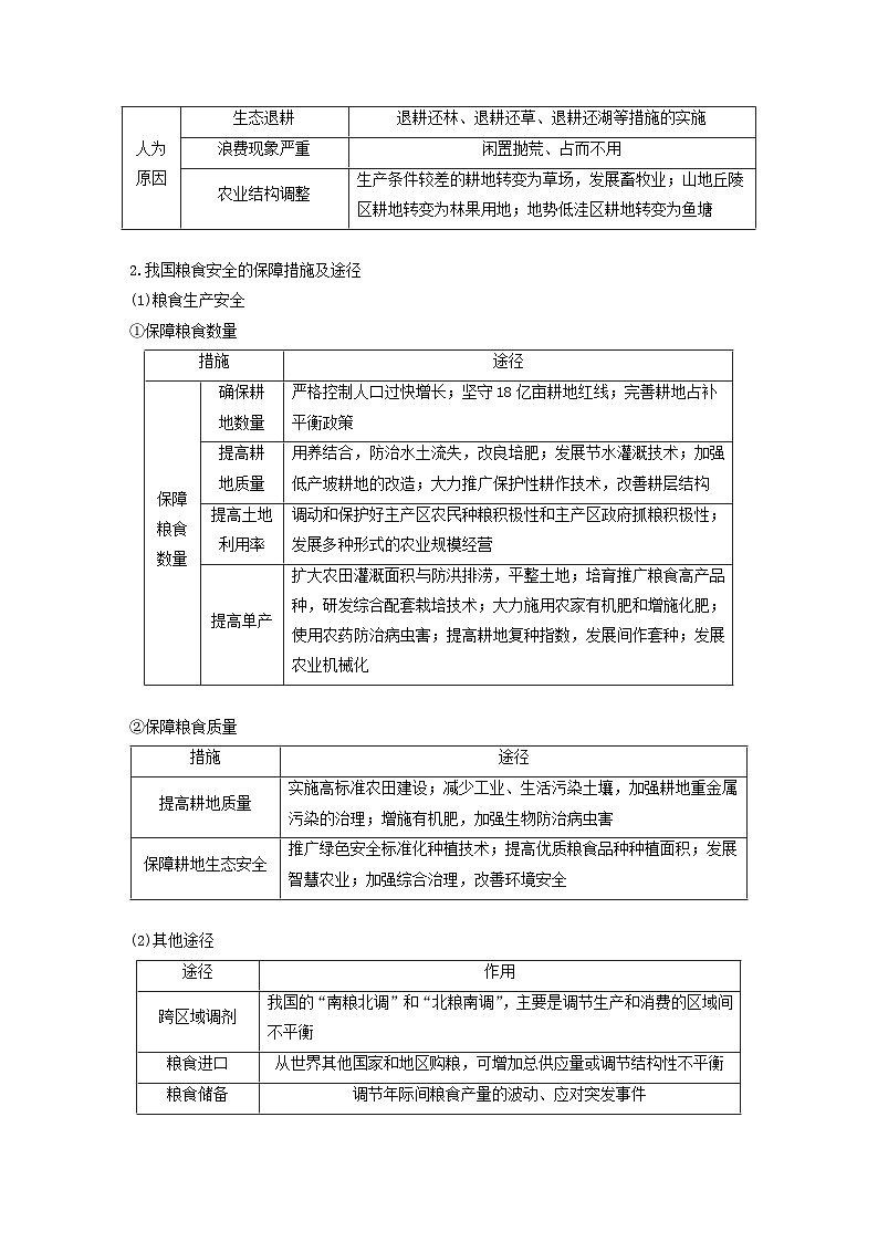
生态退耕
退耕还林、退耕还草、退耕还湖等措施的实施
浪费现象严重
闲置抛荒、占而不用
农业结构调整
生产条件较差的耕地转变为草场,发展畜牧业;山地丘陵区耕地转变为林果用地;地势低洼区耕地转变为鱼塘
措施
途径
保障粮食数量
确保耕
地数量
严格控制人口过快增长;坚守18亿亩耕地红线;完善耕地占补平衡政策
提高耕
地质量
用养结合,防治水土流失,改良培肥;发展节水灌溉技术;加强低产坡耕地的改造;大力推广保护性耕作技术,改善耕层结构
提高土地利用率
调动和保护好主产区农民种粮积极性和主产区政府抓粮积极性;发展多种形式的农业规模经营
提高单产
扩大农田灌溉面积与防洪排涝,平整土地;培育推广粮食高产品种,研发综合配套栽培技术;大力施用农家有机肥和增施化肥;使用农药防治病虫害;提高耕地复种指数,发展间作套种;发展农业机械化
措施
途径
提高耕地质量
实施高标准农田建设;减少工业、生活污染土壤,加强耕地重金属污染的治理;增施有机肥,加强生物防治病虫害
保障耕地生态安全
推广绿色安全标准化种植技术;提高优质粮食品种种植面积;发展智慧农业;加强综合治理,改善环境安全
途径
作用
跨区域调剂
我国的“南粮北调”和“北粮南调”,主要是调节生产和消费的区域间不平衡
粮食进口
从世界其他国家和地区购粮,可增加总供应量或调节结构性不平衡
粮食储备
调节年际间粮食产量的波动、应对突发事件
措施
可能的风险
提高
单产
通过育种技术、栽培技术、化肥技术、水利技术等可以提高单产,提高粮食总产量;但过度消耗地力不利于土壤的持续利用,可能引发土壤结构破坏、理化性质破坏等土壤退化问题
粮食跨区调剂
粮食输出省区的大范围减产风险:我国的粮食主产区空间区位相近, 容易同时遭受大范围气象灾害影响,导致粮食输出省区普遍减产,威胁粮食供给。
给水资源的持续利用带来潜在风险:我国“南水北调”和“北粮南运”并存,粮食的生产、加工、运输过程都消耗水资源,“北粮南运”的同时,也是虚拟水向南方输送并且损耗的过程,降低了水资源的利用效率
国际粮食贸易
对外依存度过高会使粮食安全受制于人,威胁国家粮食安全
种植结构“非粮化”是把种植粮食的耕地改种经济作物,目的是获取较高的______效益,
对提高农民个人的经济收入是有利的,但对国家来说,却减少了粮食的种植面积,减少了粮食生产总量,容易导致______安全问题。
山地丘陵地区比平原地区的地形要崎岖、多样,水、热、土组合______,形成了多样的环境,适宜不同作物的生长。
读图可知,与鲁西北平原地区相比,鲁中南山地丘陵距离海洋较______,东南风从海洋带来暖湿空气可以在山区形成较多______。
月份
1
2
3
4
5
6
7
8
9
10
11
12
美国
种植期
开花期
灌浆期
收获期
巴西
开花期
灌浆期
收获期
种植期
2024届人教新教材高考地理一轮复习学案第四部分资源环境与国家安全第四章课时77保障国家安全的资源环境战略与行动: 这是一份2024届人教新教材高考地理一轮复习学案第四部分资源环境与国家安全第四章课时77保障国家安全的资源环境战略与行动,共6页。
新高考地理一轮复习精品学案第46讲 中国的耕地资源与粮食安全(含解析): 这是一份新高考地理一轮复习精品学案第46讲 中国的耕地资源与粮食安全(含解析),共16页。学案主要包含了粮食生产安全的资源基础,实现粮食安全的途径,未来粮食安全的耕地保障等内容,欢迎下载使用。
(人教版)新高考地理一轮复习课时精品学案 第4部分 第2章 课时72 中国的耕地资源与粮食安全(含解析): 这是一份(人教版)新高考地理一轮复习课时精品学案 第4部分 第2章 课时72 中国的耕地资源与粮食安全(含解析),共11页。

