安徽省芜湖市安徽师范大学附属中学2023-2024学年高二下学期6月测试生物
展开一.选择题(每小题仅有一个选项符合题意,第1—12题每题2分,第13—24题每题3分,共60分)
1. 大脑产生的意识能随意地支配四肢的运动,而心脏等内脏、腺体、血管却受自主神经系统控制,下列相关叙述正确的是( )
A. 交感神经和副交感神经不受意识支配,完全自主
B. 自主神经系统属于外周神经系统,包含传入神经和传出神经
C. 交感神经使内脏器官的活动都加强,副交感神经使内脏器官的活动都减弱
D. 交感神经和副交感神经犹如汽车的刹车和油门,共同、精确地调节同一内脏器官
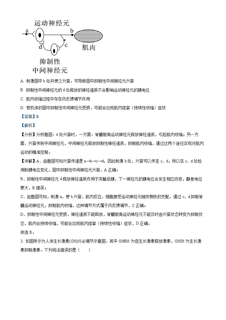
2. 脊髓前角内的传出(运动)神经元兴奋能引起其所支配的肌肉收缩,但是脊髓中的一种抑制性中间神经元(释放的神经递质能引起阴离子内流)能防止肌肉过度收缩,如图所示。下列有关叙述错误的是( )
A. 刺激图中b处并使之兴奋,可导致图中抑制性中间神经元兴奋
B. 抑制性中间神经元的d处释放的神经递质不会影响运动神经元的膜电位
C. 肌肉收缩过程中存在负反馈调节作用
D. 若机体的图中抑制性中间神经元受损,可能会出现肌肉痉挛(持续性收缩)症状
3. 如图所示为人体生长激素(GH)分泌调节示意图,其中GHRH为促生长激素释放激素,GHIH为生长激素抑制激素。下列说法错误的是( )
A. GH过少时促进下丘脑分泌GHRH体现了反馈调节机制
B. GH弥散到血液中后定向运输至骨骼等细胞处发挥作用
C. GH是由腺垂体分泌的,其释放离不开高尔基体的作用
D. GHIH与GHRH共同维持内环境中GH含量的相对稳定
4. 下图是外源性致敏原引起哮喘的示意图。外源性致敏原首次进入机体后,会使机体产生相应的浆细胞,分泌相应的抗体,抗体吸附在肺组织中肥大细胞的表面,当该致敏原再一次进入机体后,可促使肥大细胞放出组织胺、白三烯等各种致敏介质。下列说法正确的是( )
A. 临床药物可以通过促进致敏介质的释放来治疗哮喘
B. 致敏介质只有与受体结合才能发挥效应
C. 浆细胞识别致敏原后能够分泌特异性抗体
D. 图示哮喘过程是人体特异性免疫应答的一种正常生理现象
5. 为研究油菜素内酯(BL)和脱落酸(ABA)对大麦种子萌发的影响,科研人员进行了相关研究,实验处理和结果如下图所示。据图分析不能得出( )
A. 油菜素内酯能促进大麦种子萌发
B. BL可解除ABA对大麦种子萌发的抑制作用
C. BL组大麦种子中淀粉酶的含量小于ABA组
D. 农业生产中应考虑不同植物生长调节剂之间的相互关系
6. 《说文》云:鹬知天将雨则鸣,故知天文者冠鹬。春雨过后,白沙河入海口的长趾滨鹬回归。作为一种中小型涉禽,长趾滨鹬除繁殖期外,常成群或混群活动于湿地、沼泽、稻田与海滩等地,性较胆小而机警,以甲壳动物、昆虫和植物等为食,加强对湿地生态系统的科学管理能提高长趾滨鹬种群数量。下列叙述正确的是( )
A. 在长趾滨鹬相对集中的区域,采用标志重捕法以估算其数量
B. 长趾滨鹬种群数量增加说明该湿地群落的丰富度增加
C. 长趾滨鹬体内的碳元素能以有机物的形式传递给绿色植物
D. 长趾滨鹬同化的能量用于自身呼吸作用消耗和生长发育繁殖
7. 如图表示某自然生态系统的部分碳循环过程,甲、乙、丙、丁分别表示生态系统的组成成分,据图判断下列叙述错误的是( )
A. 甲是生产者,不全是植物
B. 丙在碳循环中的作用不可缺少
C. 甲、乙、丙、丁间的碳以有机物的形式流动
D. 图中应添加从“大气CO2”到“丁”的箭头
8. 生态位宽度是指被某种生物所利用的各种不同资源的总和。黑尾蜡嘴雀和黑卷尾均是树栖鸟类,黑尾蜡嘴雀大多选择在海堤西侧避风向筑巢,而黑卷尾则选择在海堤东侧迎风向筑巢,但黑卷尾能利用黑尾蜡嘴雀废弃的巢穴。黑尾蜡嘴雀主要以植物为食,也吃部分昆虫,而黑卷尾主要以昆虫为食。下列说法正确的是( )
A. 两种鸟在食性和巢址选择上存在较明显的生态位分化,不存在竞争关系
B. 调查黑尾蜡嘴雀种群密度时,如果标志物部分脱落,会导致调查结果偏小
C. 若海堤林中黑尾蜡嘴雀消失,黑卷尾的生态位宽度会增加
D. 通过调查黑卷尾的性别比例可预测其种群数量的变化趋势
9. 与传统发酵技术相比,发酵工程的产品种类更加丰富,产量和质量明显提高。下列相关表述正确的是( )
A. 发酵工程的中心环节是菌种的选育和扩大培养
B. 通过发酵工程可以从微生物细胞中提取单细胞蛋白
C. 发酵罐中微生物的生长繁殖、代谢产物的形成速度都与搅拌速率有关
D. 发酵过程中,条件变化会影响微生物的生长繁殖,但不会影响微生物的代谢途径
10. 在核酸分子杂交技术中,常常使用已知序列的单链核酸片段作为探针(探针是指以放射性同位素、生物素或荧光染料等进行标记的已知核苷酸序列的核酸片段)。为了获得B链作探针,可应用PCR技术进行扩增,应选择的引物种类是( )
A. 引物1与引物2B. 引物3与引物4
C. 引物2与引物3D. 引物1与引物4
11. 下图是胚胎发育过程中某阶段示意图,下列有关叙述错误的是
A. 图中②将发育为胎膜和胎盘等结构
B. 图中③可发育成胎儿的各种组织
C. 高等哺乳动物细胞分化开始于桑椹胚期
D. 胚胎从①中伸展出来的过程叫做孵化
12. 动物胚胎育种是利用胚胎工程技术和相关现代生物学技术,以动物的配子和胚胎为操作对象,进行动物保护、育种和遗传改良。下图是哺乳动物胚胎育种的过程,有关叙述不正确的是( )
A. ①是处于减数分裂Ⅱ前期的卵母细胞
B. ②过程常用显微注射法导入目基因
C. ③④过程获得的细胞可用于干细胞的研究
D. ⑤过程需要对代孕母畜进行同期发情处理
13. 研究发现,传统烟草及电子烟均可引起血脂(总胆固醇、甘油三酯、脂肪酸等)异常,同时引起机体对胰岛素的敏感性下降,进而引发Ⅱ型糖尿病,其可能的机理如图所示。下列说法错误的是( )
A. 肥大细胞释放的炎症因子可导致组织细胞对葡萄糖的摄取,利用减少
B. Ⅱ型糖尿病患者体内的胰岛素含量下降,通过注射胰岛素可进行治疗
C. 烟草的有害物质或气溶胶可能通过促进肾上腺素分泌,进而促进脂肪分解,从而升高血脂
D. 为保护青少年健康成长,我们应该远离传统烟草及电子烟
14. 人处于饥饿状态时,肾上腺髓质会分泌激素肾上腺素参与调节,使血糖浓度升高,调节过程如图所示。cAMP (环化一磷酸腺苷)是由ATP脱去两个磷酸基团后环化而成的一种细胞内信号分子。下列叙述错误的是 ( )
A. cAMP 直接作用是为酶P转为活化状态提供信息,不能提供能量
B. 人处于饥饿状态时,B、C、D三处的血糖浓度大小关系最可能为CC. 肾上腺髓质是反射弧效应器的一部分
D. ATP脱去两个磷酸基团后,腺嘌呤脱氧核糖核苷酸发生环化而形成cAMP
15. 如图所示为与甲状腺激素(TH)的合成和分泌相关的结构,据图分析,下列说法错误的是( )
A. 图中A、B、C三种结构分别代表下丘脑、垂体、甲状腺
B. 下丘脑释放较多的GHRIH 可抑制垂体释放促甲状腺激素释放激素
C. TH的分泌除了受应激刺激、寒冷引发的分级调节控制外,还受到交感神经的直接支配
D. 若人体产生的某种免疫球蛋白可与TSH 竞争甲状腺细胞膜上的受体,这属于自身免疫病
16. 某种群数量增长的形式呈现“S”型曲线,K值为环境容纳量,下图为该种群的(K值-种群数量)/K值随种群数量变化的曲线(设K值为200)。下列相关分析合理的是( )
A. 该种群出生率和死亡率的差值与种群数量呈负相关
B. (K值-种群数量)/K值越大,影响种群增长的环境阻力越小,种群增长速率越大
C. 种群的年龄组成在S2点时是增长型,在S4点时是衰退型
D. 为获得最大的持续捕捞量,应在S3点对应的时刻捕捞
17. 我国部分地区弃耕农田被外来生物豚草入侵,某生态工作者调查了三个分别为轻度、中度、重度入侵的群落物种数目变化情况,如图所示。植物学家进一步研究表明,豚草能分泌某种刺激性物质引起动物对其躲避或拒食,同时还能抑制其他植物生长。下列分析正确的是( )
A. 曲线A、B、C分别表示重度、中度、轻度入侵的群落
B. 调查结果说明,外来物种入侵能改变群落演替的速度和方向
C. 农田弃耕后所发生演替与沙丘上发生的演替类型相同
D. 豚草分泌的物质属于植物激素,在此发挥的作用是调节生物的种间关系
18. 大闸蟹是以植物为主的杂食性甲壳类,因其味道鲜美而被大量养殖。如图为养殖大闸蟹的阳澄湖某水域生态系统能量流动的部分图解,其中的英文字母表示能量(单位:kJ)。对该图的分析正确的是
A. 流经阳澄湖该养殖区域的总能量为a
B. 植物到大闸蟹的能量传递效率为c/(b+2)×100%
C. 图中d代表大闸蟹用于生长、发育、繁殖能量
D. 该区域由于有人工的管理,生态系统稳定性一定比自然区域高
19. 图l表示某生态系统中物种数与样方面积的关系,图2表示甲、乙两种群先后迁入该生态系统后的种群数量变化曲线。下列叙述错误的是( )
A. 该生态系统抵抗力稳定性的大小与图Ⅰ中N值的大小呈正相关
B. 图1中,调查该生态系统中的物种数时,最小取样面积为S0
C. 图2中,在0~t3阶段,甲种群种群数量呈“S”型增长
D. 图2中,在t3时刻,乙种群迁入,与甲种群形成竞争关系,导致甲种群数量减少
20. 在“探究培养液中酵母菌种群数量变化”的实验中,将酵母菌培养液稀释103倍后,用血细胞计数板(规格为1mm×1mm×0.1mm)进行计数,观察到如图的视野。有关叙述正确的是( )
A. 该计数板的一个计数室中有16个中方格
B. 使用时应先滴加培养液再盖上盖玻片后计数
C. 若仅依据图示结果,可以估算培养液中酵母菌密度为3.5×109个·mL-1
D. 实验结束后,血细胞计数板用试管刷蘸洗涤剂擦洗、晾干
21. 丙草胺是一种应用广泛的除草剂,能抑制土壤细菌、放线菌和真菌的生长。某生物兴趣小组从达活泉公园土壤中分离出能有效降解丙草胺的细菌菌株,并对其进行计数(如下图所示),以期为修复被丙草胺污染土壤提供微生物资源。下列有关叙述错误的是( )
A. 将培养基PH调至酸性,有利于丙草胺降解菌的生长繁殖
B. 图中所用计数方法为稀释涂布平板法,用该方法计数结果往往比实际值偏小
C. 用以丙草胺为唯一氮源的液体培养基进行培养可提高丙草胺降解菌浓度
D. 通过计算得知每克土壤中的菌株数约为1.7×109个
22. 如图表示植株A(杂合子Aa)和植株B培育植株①②③④⑤的过程,下列说法正确的是( )
A. 培育植株①的过程为单倍体育种,获得的植株为纯合子
B. 选择植物的愈伤组织进行诱变处理获得优质的突变体,未体现细胞的全能性
C. 需要通过植物组织培养技术获得的植株只有①③④
D. 植株①②④⑤与植株A基因型相同的概率分别是0、0、1、0(不考虑基因突变)
23. 安巴韦单抗/罗米司韦单抗注射液是我国首个全人源抗新冠病毒特效药,下图是一种制备抗新冠病毒全人源单克隆抗体的主要技术流程。相关叙述错误的是 ( )
A. 过程a中,需要使用限制酶和DNA 连接酶构建基因表达载体
B. 过程b中,常用选择培养基筛选能产生特定抗体的杂交瘤细胞
C. 过程c中,需要提供葡萄糖等营养物质、O₂和CO2等气体
D. 使用全人源单抗治疗新冠可以大大降低异源抗体对人体的副作用
24. 为使玉米获得抗除草剂性状,科研人员进行了相关操作(如图所示)。含有内含子的报鉴基因不能在原核生物中正确表达,但能在真核生物中正确表达,其正确表达产物能催化无色物质 K 变为蓝色物质。转化过程中愈伤组织表面常残留农杆菌,残留的农杆菌会导致未转化的愈伤组织也可在含除草剂的培养基中生长。下列叙述错误的是( )
A. T-DNA 可将基因G转移并整合到愈伤组织细胞的染色体DNA 上
B. 利用物质 K 和抗生素进行筛选1,可获得蓝色的农杆菌菌落
C. 利用物质 K 和除草剂进行筛选 2,易于获得抗除草剂的转基因植株
D. 题中愈伤组织重新分化为芽、根等器官的过程中,需要添加植物激素
二.非选择题(每空2分,共40分)
25. 如图为某同学“饥寒交迫”时体内的部分生理变化过程(字母表示器官或细胞,数字代表激素),请据图回答下列相关问题:
(1)体温调节的中枢是_________(填字母)。机体遇到寒冷刺激除了能通过上图示意的代谢方式调节体温外,还可以通过物理方式来调节体温,例如通过皮肤血管(填编号)___________(①舒张;②收缩),减少热量的散失。
(2)在受到寒冷刺激时,C分泌的激素只能作用于特定的细胞,而激素_________(填数字)可作用于大多数细胞,这与细胞膜上具有特定的_________有关。
(3)图中的E主要是指___________。在血糖调节方面,与④相互拮抗的激素是_____________。
(4)吸食毒品可以使人产生兴奋和愉悦感,长期吸食毒品会对神经系统造成损伤,机理如图所示。回答以下问题:
①兴奋传导至突触时,其传递方向是________(填“①→③”或“③→①”)。
②由图可知,毒品可导致②中神经递质含量________(填“增加”或“减少”),原因是毒品分子与相关转运蛋白结合,阻碍了突触前膜对神经递质的________。
③吸毒成瘾后,吸毒者需要不断增加剂量才能获得同等愉悦感。据图分析,其原因是_______,从而对机体造成更大的损害。
26. 茂名市水东湾人工种植红树林,拥有全国最大的连片人工红树林种植示范基地,其中红树林自然保护区面积约2000公顷,湿地公园约420公顷,形成了独特的“海上森林”景观。水东湾红树林湿地最大的特色有人工红树林生态修复,鹭鸟成群,近人居环境,便于观赏各种鸻鹬类、鹭鸟、鸥类等,特别是鹭鸟种群数量丰富,容易观察。修建的红树林科普教育栈道,让居民可观察红树林、鸟类及水域生态环境。回答下列问题:
(1)红树林生态系统的结构包括___________________________________。其中,_______的存在能够加快生态系统的物质循环。淤泥中细菌的功能是_____________。
(2)湿地中有很多水鸟,它们多以鱼等水中生物为食。如图为能量流经某水鸟所处营养级的示意图[单位:J/(cm2•a),其中C表示__________,若食物链“水草→鱼→水鸟”中鱼所处的营养级的同化量为500J/(cm2•a),则鱼和水鸟所处营养级之间的能量传递效率为________%。若研究一个月内水鸟所处营养级的能量流动情况,图中未显示出来的能量是______。
(3)我国古代就已发展出“桑基鱼塘”的生产方式:利用桑叶喂蚕,蚕粪养鱼,鱼塘泥肥桑,不用投放饲料,在桑、蚕、鱼之间形成良性循环。
①蚕粪养鱼,蚕粪中所含的能量属于第_______营养级的能量。
②流经整个生态系统的总能量是____________,能量流动的特点是________________。
(4)诗人孟浩然看到美丽的田园景象,写出了“开轩面场圃,把酒话桑麻”的诗句。这体现了生物多样性的__________价值。安师大附中2023-2024学年第二学期高二年级
生物试题
一.选择题(每小题仅有一个选项符合题意,第1—12题每题2分,第13—24题每题3分,共60分)
1. 大脑产生的意识能随意地支配四肢的运动,而心脏等内脏、腺体、血管却受自主神经系统控制,下列相关叙述正确的是( )
A. 交感神经和副交感神经不受意识支配,完全自主
B. 自主神经系统属于外周神经系统,包含传入神经和传出神经
C. 交感神经使内脏器官的活动都加强,副交感神经使内脏器官的活动都减弱
D. 交感神经和副交感神经犹如汽车的刹车和油门,共同、精确地调节同一内脏器官
【答案】D
【解析】
【分析】人体神经系统是由脑、脊髓和它们所发出的神经组成的,其中脑和脊髓是神经系统的中枢部分,组成中枢神经系统;脑神经和脊神经是神经系统的周围部分,组成周围神经系统。而由发育进程和组织细胞种类不同,基因组中表达功能的其因存在差异,这就成为研究不同发育分化的正常细胞与肿瘤细胞等进行差异显示的理论基础。
【详解】A、交感神经和副交感神经会受到意识影响,不是完全自主的,A错误;
B、自主神经系统属于外周神经系统,只包含传出神经,B错误;
C、交感神经占据优势时心跳加快、支气管扩张、瞳孔也扩张,但对胃肠的蠕动和消化腺的控制却是抑制作用,C错误;
D、交感神经和副交感神经犹如汽车的刹车和油门,共同、精确地调节同一内脏器官,D正确。
故选D。
2. 脊髓前角内的传出(运动)神经元兴奋能引起其所支配的肌肉收缩,但是脊髓中的一种抑制性中间神经元(释放的神经递质能引起阴离子内流)能防止肌肉过度收缩,如图所示。下列有关叙述错误的是( )
A. 刺激图中b处并使之兴奋,可导致图中抑制性中间神经元兴奋
B. 抑制性中间神经元的d处释放的神经递质不会影响运动神经元的膜电位
C. 肌肉收缩过程中存在负反馈调节作用
D. 若机体的图中抑制性中间神经元受损,可能会出现肌肉痉挛(持续性收缩)症状
【答案】B
【解析】
【分析】分析题图:a处兴奋时,一方面:脊髓前角运动神经元释放神经递质,引起肌肉收缩;另一方面,兴奋传到中间神经元,中间神经元释放抑制性神经递质,抑制肌肉收缩,通过这两个途径实现对肌肉运动的精准控制。
【详解】A、由题图可知兴奋传递是a→b→c→d,因此刺激b处,兴奋可以传至c、d,所以在c、d处检测到膜电位变化,图中抑制性中间神经元兴奋,A正确;
B、抑制性中间神经元d释放神经递质作用于突触后膜,下一神经元的膜电位会发生相应改变,静息电位更大,B错误;
C、由题图可知,刺激a,使b兴奋,肌肉反应,细胞接受运动神经元轴突侧枝的支配,通过c、d抑制脊髓运动神经元,抑制肌肉收缩,这种调节方式属于负反馈调节,C正确;
D、抑制性中间神经元受损,神经递质不能释放,脊髓前角运动神经元不能及时由兴奋状态转变为抑制状态,肌肉会持续收缩,可能会出现肌肉痉挛(持续性收缩)症状,D正确。
故选B。
3. 如图所示为人体生长激素(GH)分泌调节示意图,其中GHRH为促生长激素释放激素,GHIH为生长激素抑制激素。下列说法错误的是( )
A. GH过少时促进下丘脑分泌GHRH体现了反馈调节机制
B. GH弥散到血液中后定向运输至骨骼等细胞处发挥作用
C. GH是由腺垂体分泌的,其释放离不开高尔基体的作用
D. GHIH与GHRH共同维持内环境中GH含量的相对稳定
【答案】B
【解析】
【分析】分析图示可知,下丘脑通过释放GHRH作用到腺垂体使其分泌GH,产生GHIH抑制腺垂体分泌GH。
【详解】A、GH过少时会对下丘脑抑制作用减弱,促进下丘脑分泌GHRH,使垂体合成更多的GH,体系了反馈调节,A正确;
B、GH等激素运输无定向性,作用时具有定向性,能作用于特定靶细胞或靶器官,B错误;
C、GH是一种蛋白质类的分泌物,高尔基体与分泌物的形成有关,C正确;
D、下丘脑分泌的GHRH能促进腺垂体分泌GH,而下丘脑分泌的GHIH能抑制腺垂体分泌GH,因此GHIH与GHRH相互作用,共同维持内环境中GH含量的相对稳定,D正确。
故选B。
4. 下图是外源性致敏原引起哮喘的示意图。外源性致敏原首次进入机体后,会使机体产生相应的浆细胞,分泌相应的抗体,抗体吸附在肺组织中肥大细胞的表面,当该致敏原再一次进入机体后,可促使肥大细胞放出组织胺、白三烯等各种致敏介质。下列说法正确的是( )
A. 临床药物可以通过促进致敏介质的释放来治疗哮喘
B. 致敏介质只有与受体结合才能发挥效应
C. 浆细胞识别致敏原后能够分泌特异性抗体
D. 图示哮喘过程是人体特异性免疫应答的一种正常生理现象
【答案】B
【解析】
【分析】过敏反应是指已经发生免疫的细胞,在相同抗原再次侵入机体时发生的组织损伤或功能紊乱。由图可知致敏原引起的过敏反应的抗体分布在肥大细胞的膜上,当再次有相同抗原进入机体时,抗体与抗原结合,促使肥大细胞释放出组胺等各种过敏介质,使机体出现哮喘症状。
【详解】A、临床治疗哮喘应该是通过抑制致敏介质的释放,A错误;
B、致敏介质是信息分子,需要与受体结合才能发挥作用,B正确;
C、浆细胞没有识别功能,C错误;
D、哮喘属于过敏反应,是免疫过度引起的,不是正常的生理现象,D错误。
故选B。
5. 为研究油菜素内酯(BL)和脱落酸(ABA)对大麦种子萌发的影响,科研人员进行了相关研究,实验处理和结果如下图所示。据图分析不能得出( )
A. 油菜素内酯能促进大麦种子萌发
B. BL可解除ABA对大麦种子萌发的抑制作用
C. BL组大麦种子中淀粉酶的含量小于ABA组
D. 农业生产中应考虑不同植物生长调节剂之间的相互关系
【答案】C
【解析】
【分析】1、从题图可知,BL对水稻种子萌发率表现出增强作用,而脱落抑制种子的萌发。
2、脱落酸的合成部位:根冠、萎蔫的叶片等。主要作用是抑制细胞分裂;促进孔关闭;促进叶和果实的衰老和脱落;维持种子休眠。
【详解】A、由图可知:与对照组相比,油菜素内酯(BL)处理组大麦种子萌发率升高,脱落酸(ABA)处理组的大麦种子萌发率降低,因此油菜素内酯(BL)能促进大麦种子萌发,脱落酸(ABA)能抑制大麦种子萌发,A正确;
BD、 与脱落酸(ABA)处理组相比,油菜素内酯(BL)和脱落酸(ABA)联合处理组的大麦种子萌发率高,因此BL可以解除ABA对大麦种子萌发的抑制作用,故在农业生产中应考虑不同植物生长调节剂之间的相互作用关系,BD正确;
C、在大麦种子萌发过程中,淀粉酶含量升高,因此BL组大麦种子中淀粉酶含量大于ABA组,C错误。
故选C。
6. 《说文》云:鹬知天将雨则鸣,故知天文者冠鹬。春雨过后,白沙河入海口的长趾滨鹬回归。作为一种中小型涉禽,长趾滨鹬除繁殖期外,常成群或混群活动于湿地、沼泽、稻田与海滩等地,性较胆小而机警,以甲壳动物、昆虫和植物等为食,加强对湿地生态系统的科学管理能提高长趾滨鹬种群数量。下列叙述正确的是( )
A. 在长趾滨鹬相对集中的区域,采用标志重捕法以估算其数量
B. 长趾滨鹬种群数量增加说明该湿地群落的丰富度增加
C. 长趾滨鹬体内的碳元素能以有机物的形式传递给绿色植物
D. 长趾滨鹬同化的能量用于自身呼吸作用消耗和生长发育繁殖
【答案】D
【解析】
【分析】碳在生物群落和无机环境之间的主要以二氧化碳的形式循环;碳在生物群落内部是以含碳有机物的形式流动。某一营养级 (最高营养级除外)能量的去向∶ (1)自身呼吸作用消耗;(2)流向下一个营养级;(3)被分解者利用;(4)未被利用。
【详解】A、要估算长趾滨鹬的种群数量,不能在相对集中的区域进行估算,A错误;
B、物种丰富度是指物种数目的多少,种群数量增加没有增加该群落的丰富度,B错误;
C、长趾滨鹬体内的碳元素通过呼吸作用能以二氧化碳的形式传递给绿色植物进行光合作用,C错误;
D、长趾滨鹬同化的能量有两个去路,用于自身呼吸作用消耗和生长发育繁殖,D正确。
故选D。
7. 如图表示某自然生态系统的部分碳循环过程,甲、乙、丙、丁分别表示生态系统的组成成分,据图判断下列叙述错误的是( )
A. 甲是生产者,不全是植物
B. 丙在碳循环中的作用不可缺少
C. 甲、乙、丙、丁间的碳以有机物的形式流动
D. 图中应添加从“大气CO2”到“丁”的箭头
【答案】A
【解析】
【分析】题图分析:图示为生态系统中碳循环示意图。分解者除了一个箭头指向无机环境外,其他箭头都指进来,因此丙为分解者;甲和乙为消费者,丁为生产者,图中缺乏大气中二氧化碳指向生产者丁的箭头。
【详解】A、图中丁代表生产者,不全是植物,也可代表硝化细菌等的化能合成作用的自养型生物,A错误;
B、丙作为分解者在生态系统中不可缺少,若缺少分解者,则生态系统的尸体将要堆积如山,物质循环将不能正常进行,B正确;
C、图中甲、乙、丙、丁分别代表初级消费者、次级消费者、分解者、生产者,它们构成该生态系统的生物群落,碳元素在这些它们之间的流动是以含碳有机物的形式流动的,C正确;
D、图中缺少的生理过程是从“大气CO2”到“丁”的箭头,表示光合作用或化能合成作用,D正确。
故选A。
8. 生态位宽度是指被某种生物所利用的各种不同资源的总和。黑尾蜡嘴雀和黑卷尾均是树栖鸟类,黑尾蜡嘴雀大多选择在海堤西侧避风向筑巢,而黑卷尾则选择在海堤东侧迎风向筑巢,但黑卷尾能利用黑尾蜡嘴雀废弃的巢穴。黑尾蜡嘴雀主要以植物为食,也吃部分昆虫,而黑卷尾主要以昆虫为食。下列说法正确的是( )
A. 两种鸟在食性和巢址选择上存在较明显的生态位分化,不存在竞争关系
B. 调查黑尾蜡嘴雀的种群密度时,如果标志物部分脱落,会导致调查结果偏小
C. 若海堤林中黑尾蜡嘴雀消失,黑卷尾的生态位宽度会增加
D. 通过调查黑卷尾的性别比例可预测其种群数量的变化趋势
【答案】C
【解析】
【分析】活动能力强、活动范围广的动物种群通常用标志重捕法调查种群密度,计算公式:种群数量=初捕并做标记的个体数×重捕个体数/重捕个体中有标记的个体数。种群的年龄结构可预测其种群数量的变化趋势。
【详解】A、两种鸟在食性和巢址选择上存在较明显的生态位分化,据题意,黑尾蜡嘴雀主要以植物为食,也吃部分昆虫,而黑卷尾主要以昆虫为食,二者存在竞争关系,A错误;
B、调查黑尾蜡嘴雀的种群密度时,如果标志物部分脱落,则重捕个体中有标记的个体数减少,会导致调查结果偏大,B错误;
C、黑尾蜡嘴雀和黑卷尾存在竞争关系,若海堤林中黑尾蜡嘴雀消失,黑卷尾的生态位宽度会增加,C正确;
D、通过调查黑卷尾的年龄结构可预测其种群数量的变化趋势,D错误。
故选C。
9. 与传统发酵技术相比,发酵工程的产品种类更加丰富,产量和质量明显提高。下列相关表述正确的是( )
A. 发酵工程的中心环节是菌种的选育和扩大培养
B. 通过发酵工程可以从微生物细胞中提取单细胞蛋白
C. 发酵罐中微生物的生长繁殖、代谢产物的形成速度都与搅拌速率有关
D. 发酵过程中,条件变化会影响微生物的生长繁殖,但不会影响微生物的代谢途径
【答案】C
【解析】
【分析】1、发酵工程生产的产品主要包括微生物的代谢物、酶及菌体本身。
2、产品不同,分离提纯的方法一般不同。(1)如果产品是菌体,可采用过滤,沉淀等方法将菌体从培养液中分离出来。(2)如果产品是代谢产物,可用萃取、蒸馏、离子交换等方法进行提取。
3、发酵过程中要严格控制温度、pH、溶氧、通气量与转速等发酵条件。
4、发酵过程般来说都是在常温常压下进行,条件温和、反应安全,原料简单、污染小,反应专一性强,因而可以得到较为专一的产物。
【详解】A、发酵工程的内容包括菌种选育、扩大培养、培养基的配制、灭菌、接种、发酵罐内发酵、产品的分离、提纯(生物分离工程)等方面,发酵工程的中心环节是发酵罐内发酵,A错误;
B、单细胞蛋白是指利用发酵工程获得的大量的微生物菌体,而并非微生物的代谢产物,B错误;
C、发酵过程中要严格控制温度、pH、溶氧、通气量与转速等发酵条件,发酵罐中微生物的生长繁殖、代谢产物的形成速度都与搅拌速率有关 ,C正确;
D、在发酵工程的发酵环节中,发酵条件不仅影响微生物的生长繁殖,也会通过影响酶的活性影响微生物的代谢途径,D错误。
故选C
10. 在核酸分子杂交技术中,常常使用已知序列的单链核酸片段作为探针(探针是指以放射性同位素、生物素或荧光染料等进行标记的已知核苷酸序列的核酸片段)。为了获得B链作探针,可应用PCR技术进行扩增,应选择的引物种类是( )
A. 引物1与引物2B. 引物3与引物4
C. 引物2与引物3D. 引物1与引物4
【答案】C
【解析】
【分析】PCR全称为聚合酶链式反应,是一项在生物体外复制特定DNA的核酸合成技术。PCR的原理是DNA复制,需要的条件包括:模板DNA、四种脱氧核苷酸、一对引物、热稳定DNA聚合酶(Taq酶)。PCR扩增DNA的过程包括:高温变性、低温复性、中温延伸过程。
【详解】要获得B链,则要获得引物之间的DNA片段,根据PCR中子链延伸方向为5'端到3'端,故需选择引物2与引物3进行扩增,ABD错误,C正确。
故选C。
11. 下图是胚胎发育过程中某阶段示意图,下列有关叙述错误的是
A. 图中②将发育为胎膜和胎盘等结构
B. 图中③可发育成胎儿的各种组织
C. 高等哺乳动物细胞分化开始于桑椹胚期
D. 胚胎从①中伸展出来的过程叫做孵化
【答案】C
【解析】
【分析】分析题图,图示为囊胚阶段示意图,其中①是透明带;②是滋养层,将来发育成胎盘或胎膜;③是内细胞团,将来发育成胎儿的各种组织。
【详解】根据以上分析已知,图中②是滋养层,将来发育成胎盘或胎膜,A正确;③是内细胞团,将来发育成胎儿的各种组织,B正确;高等哺乳动物细胞分化开始于囊胚期,C错误;①是透明带,胚胎从透明带中伸展出来的过程叫做孵化,D正确。
【点睛】解答本题的关键是识记动物胚胎发育的具体过程,能正确分析题图,再结合所学的知识准确判断各选项。
12. 动物胚胎育种是利用胚胎工程技术和相关现代生物学技术,以动物的配子和胚胎为操作对象,进行动物保护、育种和遗传改良。下图是哺乳动物胚胎育种的过程,有关叙述不正确的是( )
A. ①是处于减数分裂Ⅱ前期的卵母细胞
B. ②过程常用显微注射法导入目的基因
C. ③④过程获得的细胞可用于干细胞的研究
D. ⑤过程需要对代孕母畜进行同期发情处理
【答案】A
【解析】
【分析】分析图可知,①为减数第二次分裂中期的卵母细胞,②过程为将目的基因导入受精卵,常用方法为显微注射法,③过程为早期胚胎培养,④过程为胚胎分割,⑤过程为胚胎移植。
【详解】A、处于减数第二次分裂中期的卵母细胞,才具备与精子受精的能力,A错误;
B、显微注射法是将目的基因导入动物细胞最常用、最有效的方法,B正确;
C、早期胚胎和囊胚期的内细胞团可用于干细胞的研究,C正确;
D、胚胎移植前需要对代孕母畜进行同期发情处理,D正确。
故选A。
【点睛】本题考查基因工程和胚胎工程的相关知识,旨在考查对相关知识的理解和运用能力。
13. 研究发现,传统烟草及电子烟均可引起血脂(总胆固醇、甘油三酯、脂肪酸等)异常,同时引起机体对胰岛素的敏感性下降,进而引发Ⅱ型糖尿病,其可能的机理如图所示。下列说法错误的是( )
A. 肥大细胞释放的炎症因子可导致组织细胞对葡萄糖的摄取,利用减少
B. Ⅱ型糖尿病患者体内的胰岛素含量下降,通过注射胰岛素可进行治疗
C. 烟草的有害物质或气溶胶可能通过促进肾上腺素分泌,进而促进脂肪分解,从而升高血脂
D. 为保护青少年健康成长,我们应该远离传统烟草及电子烟
【答案】B
【解析】
【分析】与血糖调节相关的激素主要是胰岛素和胰高血糖素,其中胰岛素的作用是机体内唯一降低血糖的激素,胰岛素能促进全身组织细胞加速摄取、利用和储存葡萄糖,从而降低血糖浓度;胰高血糖素能促进肝糖原分解,并促进一些非糖物质转化为葡萄糖,从而使血糖水平升高。
【详解】A、胰岛素作用一方面促进葡萄糖进入组织细胞氧化分解,进入肝脏、肌肉并合成糖原,进入脂肪细胞转变为甘油三酯;另一方面,抑制肝糖原的分解和非糖物质转变为葡萄糖。肥大细胞释放的炎症因子可导致组织细胞对胰岛素的敏感性下降,使组织细胞的上述功能减弱,A正确;
B、Ⅱ型糖尿病是由于机体对胰岛素敏感性下降引起的,胰岛素不能有效的作用于组织细胞,患者体内并不缺乏胰岛素,因此,注射胰岛素不能治疗Ⅱ型糖尿病,B错误;
C、由题中信息推导,烟草的有害物质或气溶胶促进肾上腺素分泌。肾上腺素能明显增强机体的新陈代谢,可促进肝糖原分解,升高血糖;也可以促进脂肪分解,使血中游离脂肪酸增加,C正确;
D、传统烟草及电子烟都会对人体产生危害,为保护青少年健康成长,我们应该远离传统烟草及电子烟,D正确。
故选B。
14. 人处于饥饿状态时,肾上腺髓质会分泌激素肾上腺素参与调节,使血糖浓度升高,调节过程如图所示。cAMP (环化一磷酸腺苷)是由ATP脱去两个磷酸基团后环化而成的一种细胞内信号分子。下列叙述错误的是 ( )
A. cAMP 直接作用是为酶P转为活化状态提供信息,不能提供能量
B. 人处于饥饿状态时,B、C、D三处的血糖浓度大小关系最可能为CC. 肾上腺髓质是反射弧的效应器的一部分
D. ATP脱去两个磷酸基团后,腺嘌呤脱氧核糖核苷酸发生环化而形成cAMP
【答案】D
【解析】
【分析】由题意可知,cAMP(环化一磷酸腺苷)是由ATP脱去两个磷酸基后环化而成的一种细胞内的信号分子,由腺嘌呤与一分子核糖和一分子磷酸连在一起。下丘脑通过神经支配肾上腺髓质使其分泌肾上腺素,通过血液运输后,肾上腺素作用于靶细胞膜上的受体,引起靶细胞内的代谢变化。
【详解】A、cAMP为细胞内的信息分子,其直接作用是为酶P转为活化状态提供信息,不能提供能量,A正确;
B、人在饥饿时,肾上腺素促使肝糖原分解成葡萄糖进入血液,D的血糖浓度最高,B处血液流经肾上腺时,会消耗葡萄糖,导致C处葡萄糖浓度低于B处,三处的血糖浓度大小关系最可能为CC、效应器由传出神经末梢及其支配的肌肉或腺体组成,肾上腺髓质为效应器的一部分,C正确;
D、ATP脱去两个磷酸基后为腺嘌呤核糖核苷酸,腺嘌呤核糖核苷酸发生环化后形成cAMP,D错误。
故选D。
15. 如图所示为与甲状腺激素(TH)的合成和分泌相关的结构,据图分析,下列说法错误的是( )
A. 图中A、B、C三种结构分别代表下丘脑、垂体、甲状腺
B. 下丘脑释放较多的GHRIH 可抑制垂体释放促甲状腺激素释放激素
C. TH的分泌除了受应激刺激、寒冷引发的分级调节控制外,还受到交感神经的直接支配
D. 若人体产生的某种免疫球蛋白可与TSH 竞争甲状腺细胞膜上的受体,这属于自身免疫病
【答案】B
【解析】
【分析】甲状腺激素的分级调节:寒冷等条件下,下丘脑分泌促甲状腺激素释放激素促进垂体分泌促甲状腺激素,促进甲状腺分泌甲状腺激素,促进代谢增加产热。当甲状腺激素含量过多时,会反过来抑制下丘脑和垂体的分泌活动,这叫做负反馈调节。
【详解】A、图中C合成并分泌甲状腺激素(TH),因此推断结构C代表甲状腺,结构B产生的TSH作用于甲状腺,促进甲状腺的发育和甲状腺激素的分泌,因此结构B为垂体,结构A则为下丘脑,A正确;
B、当机体受到某种应激刺激时,下丘脑可释放较多的GHRIH(生长抑素),抑制垂体释放TSH和生长激素,进而严重影响生长和发育,B错误;
C、据图分析,TH的分泌除受应激刺激、寒冷引发的分级调节控制外,还受到交感神经的直接支配,C正确;
D、若人体产生的某种免疫球蛋白与TSH竞争甲状腺细胞膜上的受体,增加TH分泌,则这类疾病属于免疫失调中的自身免疫病,D正确。
故选B。
16. 某种群数量增长的形式呈现“S”型曲线,K值为环境容纳量,下图为该种群的(K值-种群数量)/K值随种群数量变化的曲线(设K值为200)。下列相关分析合理的是( )
A. 该种群出生率和死亡率的差值与种群数量呈负相关
B. (K值-种群数量)/K值越大,影响种群增长的环境阻力越小,种群增长速率越大
C. 种群的年龄组成在S2点时是增长型,在S4点时是衰退型
D. 为获得最大的持续捕捞量,应在S3点对应的时刻捕捞
【答案】A
【解析】
【分析】
1.J型增长曲线:在食物(养料)和空间条件充裕、气候适宜、没有敌害等理想条件下,种群的增长率不变,数量会连续增长。
2.S型增长曲线:在自然界中,环境条件是有限的,因此,种群不可能按照“J”型曲线无限增长。当种群在一个有限的环境中增长时,随着种群密度的上升,个体间由于有限的空间、食物和其他生活条件而引起的种内斗争必将加剧,以该种群生物为食的捕食者的数量也会增加,这就会使这个种群的出生率降低,死亡率增高,从而使种群数量的增长率下降;当种群数量达到环境条件所允许的最大值时,种群数量将停止增长,有时会在K值保持相对稳定。
【详解】A、图中的种群数量变化为自然条件下的种群数量变化,该种群出生率和死亡率的差值即增长率与种群数量呈负相关,A正确;
B、据图可知,(K值-种群数量)/K值越大,种群数量越小,影响种群增长的环境阻力越小,而种群增长速率不一定越大,种群增长速率在种群数量等于K/2(100)时最大,B错误;
C、种群的年龄组成在S2点和S4点时均为增长型,因为此时的种群数量还在K值之下,C错误;
D、S3点对应的种群数量为K/2,此时的增长速率最大,为获得最大的持续捕捞量,应在种群数量高于S3点时进行捕捞,捕捞后的数量保持在K/2,这样可以使种群数量快速增长,D错误。
故选A。
【点睛】
17. 我国部分地区弃耕农田被外来生物豚草入侵,某生态工作者调查了三个分别为轻度、中度、重度入侵的群落物种数目变化情况,如图所示。植物学家进一步研究表明,豚草能分泌某种刺激性物质引起动物对其躲避或拒食,同时还能抑制其他植物生长。下列分析正确的是( )
A. 曲线A、B、C分别表示重度、中度、轻度入侵的群落
B. 调查结果说明,外来物种入侵能改变群落演替的速度和方向
C. 农田弃耕后所发生的演替与沙丘上发生的演替类型相同
D. 豚草分泌的物质属于植物激素,在此发挥的作用是调节生物的种间关系
【答案】B
【解析】
【分析】由图可知,A植物物种数变化较大,为轻度入侵区,可增加物种多样性,C植物物种数变化较小,为重度入侵区,原因是重度入侵区已形成以豚草为优势的稳定群落。
【详解】A、根据分析可知,曲线A、B、C分别表示轻度、中度、重度入侵的群落,A错误;
B、据图可知,弃耕农田被外来生物豚草入侵后导致物种数及优势种发生变化,说明外来物种入侵能改变群落演替的速度和方向,B正确;
C、农田弃耕后所发生的演替为次生演替,而沙丘上发生的演替类型为初生演替,C错误;
D、植物激素只能对植物的生长发育起调节作用,而豚草分泌的某种刺激性物质可引起动物对其躲避或拒食,说明该物质不属于植物激素,D错误。
故选B。
18. 大闸蟹是以植物为主的杂食性甲壳类,因其味道鲜美而被大量养殖。如图为养殖大闸蟹的阳澄湖某水域生态系统能量流动的部分图解,其中的英文字母表示能量(单位:kJ)。对该图的分析正确的是
A. 流经阳澄湖该养殖区域的总能量为a
B. 植物到大闸蟹能量传递效率为c/(b+2)×100%
C. 图中d代表大闸蟹用于生长、发育、繁殖的能量
D. 该区域由于有人工的管理,生态系统稳定性一定比自然区域高
【答案】C
【解析】
【分析】
【详解】流经该生态系统的总能量包括生产者固定的能量和饲料中含有的能量,即a+7,A项错误;由图可知c为初级消费者的同化量,而b为初级消费者的摄入量,B项错误;初级消费者的同化量一呼吸作用以热能形式散失的能量=大闸蟹用于生长、发育、繁殖的能量,C项正确;人工生态系统通常组分少,食物网简单,自我调节能力弱,因此通常人工生态 系统要比自然生态系统的稳定性低,D项错误。
19. 图l表示某生态系统中物种数与样方面积的关系,图2表示甲、乙两种群先后迁入该生态系统后的种群数量变化曲线。下列叙述错误的是( )
A. 该生态系统抵抗力稳定性的大小与图Ⅰ中N值的大小呈正相关
B. 图1中,调查该生态系统中的物种数时,最小取样面积为S0
C. 图2中,在0~t3阶段,甲种群种群数量呈“S”型增长
D. 图2中,在t3时刻,乙种群迁入,与甲种群形成竞争关系,导致甲种群数量减少
【答案】D
【解析】
【分析】种群的数量特征包括:种群密度、出生率和死亡率、迁入率和迁出率、年龄结构和性别比例。
抵抗力稳定性是指生态系统抵抗外界干扰并使自身的结构和功能保持原状的能力。
【详解】A、N值代表物种数,一般生态系统的物种数越多说明该生态系统的物种丰富度越大,其组成成分和营养结构往往越复杂,生态系统的稳定性也越强,A正确;
B、由图1可知,S物种数较少,在S0时达到最大,而S2和S0物种数一样,但面积较大不利于调查,故调查该生态系统中的物种数时,最小取样面积为S0,B正确;
C、甲种群在0~t3阶段,由于有环境阻力,种群数量呈“S”型增长,C正确;
D、据图分析,t3时刻乙种群迁入后两个种群的关系为捕食,其中乙是捕食者,甲是被捕食者,乙的捕食导致甲种群数量减少,D错误。
故选D。
20. 在“探究培养液中酵母菌种群数量变化”的实验中,将酵母菌培养液稀释103倍后,用血细胞计数板(规格为1mm×1mm×0.1mm)进行计数,观察到如图的视野。有关叙述正确的是( )
A. 该计数板的一个计数室中有16个中方格
B. 使用时应先滴加培养液再盖上盖玻片后计数
C. 若仅依据图示结果,可以估算培养液中酵母菌密度为3.5×109个·mL-1
D. 实验结束后,血细胞计数板用试管刷蘸洗涤剂擦洗、晾干
【答案】C
【解析】
【分析】血细胞计数板有2种,一种是计数区分为16个中方格,而每个中方格又分成25个小方格;另一种是一个计数区分成25个中方格,而每个中方格又分成16个小方格。
【详解】A、据图可知,此血球计数板的计数室是25×16型,即大方格内分为25中格,每一中格又分为16小格,A错误;
B、使用血细胞计数板时,先放置盖玻片,然后使培养液从边缘处自行渗入计数室,B错误;
C、图中一个中格16小格中的酵母菌数总共有14个,原1mL培养液中的酵母菌数=每个小格中的平均酵母菌数×400个小格×酵母菌培养稀释倍数×10000,则该1mL样品中酵母菌数约=14÷16×400×1000×10000=3.5×109个,C正确;
D、实验结束后,应将血细胞计数板进行浸泡和冲洗,D错误。
故选C。
21. 丙草胺是一种应用广泛的除草剂,能抑制土壤细菌、放线菌和真菌的生长。某生物兴趣小组从达活泉公园土壤中分离出能有效降解丙草胺的细菌菌株,并对其进行计数(如下图所示),以期为修复被丙草胺污染土壤提供微生物资源。下列有关叙述错误的是( )
A. 将培养基PH调至酸性,有利于丙草胺降解菌的生长繁殖
B. 图中所用计数方法为稀释涂布平板法,用该方法计数结果往往比实际值偏小
C. 用以丙草胺为唯一氮源的液体培养基进行培养可提高丙草胺降解菌浓度
D. 通过计算得知每克土壤中的菌株数约为1.7×109个
【答案】A
【解析】
【分析】统计菌落数目的方法:(1)显微镜直接计数法: ①原理:利用特定细菌计数板或血细胞计数板,在显微镜下计算一定容积的样品中微生物数量;②方法:用计数板计数; ③缺点:不能区分死菌与活菌。(2)间接计数法(活菌计数法):①原理:当样品的稀释度足够高时,培养基表面生长的一个菌落,来源于样品稀释液中的一个活菌。通过统计平板上的菌落数,就能推测出样品中大约含有多少活菌。②操作:a、设置重复组,增强实验的说服力与准确性;b、为了保证结果准确,一般选择菌落数在30~300的平板进行计数。③计算公式:每克样品中的菌株数=(c÷V)×M,其中c代表某一稀释度下平板上生长的平均菌落数,V代表涂布平板时所用的稀释液的体积(mL),M代表稀释倍数。
【详解】A、培养细菌时需将pH调至中性或微碱性,A错误;
B、图中利用的是稀释涂布平板法进行计数,利用该方法计数结果往往比实际值偏小,原因是两个或多个细胞连在一起时观察到的只有一个菌落,B正确;
C、由题干信息可知,该实验的目的是从某地土壤中分离获得能有效降解丙草胺的细菌菌株,故培养基应以丙草胺为唯一氮源,该培养基中只有降解丙草胺的细菌菌株才能生长,其他微生物的生长会受到抑制,故用该培养基进行培养可提高降解菌的浓度,C正确;
D、5号试管的稀释倍数是105,则每克土壤中的菌株数为(168+175+167)÷3÷0.1×10×105=1.7×109个,D正确。
故选A。
22. 如图表示植株A(杂合子Aa)和植株B培育植株①②③④⑤的过程,下列说法正确的是( )
A. 培育植株①的过程为单倍体育种,获得的植株为纯合子
B. 选择植物的愈伤组织进行诱变处理获得优质的突变体,未体现细胞的全能性
C. 需要通过植物组织培养技术获得的植株只有①③④
D. 植株①②④⑤与植株A基因型相同的概率分别是0、0、1、0(不考虑基因突变)
【答案】D
【解析】
【分析】分析题图可知:对植株A的花粉经过离体培养得到的植株①单倍体植株,而后对该单倍体幼苗经秋水仙素处理得到的植物②是纯合二倍体,该过程属于单倍体育种。植株③的获得采用了植物组织培养技术,该植株的获得利用了诱变育种方法。植株④采用了植物组织培养技术,属于细胞工程育种;植株⑤的培育采用了植物体细胞杂交技术。
【详解】A、对植株A(杂合子Aa)花粉(A或a)经过离体培养得到的植株①单倍体植株(A或a),秋水仙素处理单倍体植株①,获得的植株②(AA或aa)为纯合子,A错误;
B、选择植物的愈伤组织进行诱变处理获得优质的突变体,通过组织培养技术获得植株③,体现了细胞的全能性,B错误;
C、图中需要通过植物组织培养技术获得的植株是①③④⑤,该过程中利用了细胞的全能性,植株②是秋水仙素处理植株①的幼苗得到,没有用到植物组织培养技术,C错误;
D、植株①是通过花药离体培养获得的单倍体植株(A或a),秋水仙素处理得到植株②(AA或aa);植株③④是通过植物组织培养获得的,其基因型为Aa;植株⑤是通过植物体细胞杂交的方法获得的,其遗传物质是由植株A和植株B组成的,与植株A的基因型不同,因此植株①②④⑤与植株A基因型相同的概率分别是0、0、1、0,D正确。
故选D。
23. 安巴韦单抗/罗米司韦单抗注射液是我国首个全人源抗新冠病毒特效药,下图是一种制备抗新冠病毒全人源单克隆抗体的主要技术流程。相关叙述错误的是 ( )
A. 过程a中,需要使用限制酶和DNA 连接酶构建基因表达载体
B. 过程b中,常用选择培养基筛选能产生特定抗体的杂交瘤细胞
C. 过程c中,需要提供葡萄糖等营养物质、O₂和CO2等气体
D. 使用全人源单抗治疗新冠可以大大降低异源抗体对人体的副作用
【答案】B
【解析】
【分析】单克隆抗体的制备:(1)制备产生特异性抗体的B淋巴细胞:向免疫小鼠体内注射特定的抗原,然后从小鼠脾内获得相应的B淋巴细胞。(2)获得杂交瘤细胞,①将鼠的骨髓瘤细胞与脾细胞中形成的B淋巴细胞融合;②用特定的选择培养基筛选出杂交瘤细胞,该杂种细胞既能够增殖又能产生抗体。(3)克隆化培养和抗体检测。(4)将杂交瘤细胞在体外培养或注射到小鼠腹腔内增殖。(5)提取单克隆抗体:从细胞培养液或小鼠的腹水中提取。
【详解】A、过程a是基因工程的相关操作,构建表达载体时需要使用限制酶和DNA连接酶,A正确;
B、过程b是制备杂交瘤细胞,无法用选择性培养基筛选产生特异性抗体的细胞,B错误;
C、过程c中,需要提供葡萄糖等物质提供营养、提供O2供细胞呼吸,提供CO2维持酸碱平衡,C正确;
D、全人源单抗来源于人体,人体的免疫系统不会对此发生免疫反应,所以使用全人源单抗治疗新冠可以大大降低异源抗体对人体的副作用,D正确。
故选B。
24. 为使玉米获得抗除草剂性状,科研人员进行了相关操作(如图所示)。含有内含子的报鉴基因不能在原核生物中正确表达,但能在真核生物中正确表达,其正确表达产物能催化无色物质 K 变为蓝色物质。转化过程中愈伤组织表面常残留农杆菌,残留的农杆菌会导致未转化的愈伤组织也可在含除草剂的培养基中生长。下列叙述错误的是( )
A. T-DNA 可将基因G转移并整合到愈伤组织细胞的染色体DNA 上
B. 利用物质 K 和抗生素进行筛选1,可获得蓝色的农杆菌菌落
C. 利用物质 K 和除草剂进行筛选 2,易于获得抗除草剂的转基因植株
D. 题中愈伤组织重新分化为芽、根等器官的过程中,需要添加植物激素
【答案】B
【解析】
【分析】1、农杆菌转化法的具体过程:(1)利用土壤的Ti质粒构建基因表达载体,即将目的基因整合到土壤农杆菌的Ti质粒上。(2)将整合了目的基因的Ti质粒导入土壤农杆菌细胞内。(3)利用土壤农杆菌感染植物细胞,该过程实际上是将含有目的基因的土壤农杆菌Ti质粒导入植物细胞内。(4)含有目的基因的土壤农杆菌Ti质粒进入植物细胞后,可以把自己的一段基因整合到细胞核中的染色体上,这段基因中包含了目的基因。2、原理:农杆菌中的Ti质粒上的T-DNA可转移至受体细胞,并且整合到受体细胞染色体的DNA上。根据农杆菌的这一特点,如果将目的基因插入到Ti质粒的T-DNA上,通过农杆菌的转化作用,就可以把目的基因整合到植物细胞中染色体的DNA上。3、农杆菌特点:易感染双子叶植物和裸子植物,对单子叶植物没有感染力;Ti质粒的T-DNA可转移至受体细胞,并整合到受体细胞的染色体上。4、转化:目的基因插入Ti质粒的T-DNA上 农杆菌→导入植物细胞→目的基因整合到植物细胞染色体上→目的基因的遗传特性得以稳定维持和表达。
【详解】A、农杆菌中的Ti质粒上的T-DNA可转移至受体细胞,并且整合到受体细胞染色体的DNA上,根据农杆菌的这一特点,将目的基因(基因G)插入到Ti质粒的T-DNA上,通过农杆菌的转化作用,就可以把目的基因(基因G)整合到愈伤组织细胞的染色体DNA上,A正确;
B、农杆菌属于原核生物,含有内含子的报告基因不能在原核生物中正确表达,故不会出现农杆菌的蓝色菌落,B错误;
C、根据题意可知,报告基因的产物能催化无色物质K呈现蓝色,而愈伤组织表面残留的农杆菌会导致未转化的愈伤组织能在含除草剂的培养基中生长,因此利用物质K和除草剂进行筛选2,更易于获得抗除草剂的转基因植株,C正确;
D、愈伤组织重新分化为芽、根等器官的过程中,需要添加植物激素,如生长素和细胞分裂素,D正确。
故选B。
二.非选择题(每空2分,共40分)
25. 如图为某同学“饥寒交迫”时体内的部分生理变化过程(字母表示器官或细胞,数字代表激素),请据图回答下列相关问题:
(1)体温调节的中枢是_________(填字母)。机体遇到寒冷刺激除了能通过上图示意的代谢方式调节体温外,还可以通过物理方式来调节体温,例如通过皮肤血管(填编号)___________(①舒张;②收缩),减少热量的散失。
(2)在受到寒冷刺激时,C分泌的激素只能作用于特定的细胞,而激素_________(填数字)可作用于大多数细胞,这与细胞膜上具有特定的_________有关。
(3)图中的E主要是指___________。在血糖调节方面,与④相互拮抗的激素是_____________。
(4)吸食毒品可以使人产生兴奋和愉悦感,长期吸食毒品会对神经系统造成损伤,机理如图所示。回答以下问题:
①兴奋传导至突触时,其传递方向是________(填“①→③”或“③→①”)。
②由图可知,毒品可导致②中神经递质含量________(填“增加”或“减少”),原因是毒品分子与相关转运蛋白结合,阻碍了突触前膜对神经递质的________。
③吸毒成瘾后,吸毒者需要不断增加剂量才能获得同等愉悦感。据图分析,其原因是_______,从而对机体造成更大的损害。
【答案】(1) ①. A ②. ②
(2) ①. ③ ②. 受体##糖蛋白
(3) ①. 肝脏##肝脏细胞 ②. 胰岛素
(4) ①. ①→③ ②. 增加 ③. 回收 ④. 吸毒导致突触后膜上的受体蛋白数量减少,为了获得同等愉悦感 ,就需要更多的神经递质,增加吸毒剂量可增加神经递质的量
【解析】
【分析】(1)分析“饥寒交迫”时体内的部分生理变化过程图:A是下丘脑,B是大脑皮层,C是垂体,D是胰岛,E主要是指肝脏(肝脏细胞),①是促甲状腺激素释放激素,②是促甲状腺激素,③是甲状腺激素,④是胰高血糖素。(2)分析吸食毒品对神经系统造成影响的机理图:正常情况下,神经递质发挥作用后,可以通过转运蛋白回收到突触小体内。毒品分子与转运蛋白结合,阻碍了突触前膜对神经递质的回收,导致突触间隙中神经递质含量增加。①为突触前膜,②为突触间隙,③为突触后膜,④为突触小泡。
【小问1详解】
体温调节的中枢是图中A所示的下丘脑。机体遇到寒冷刺激,通过神经—体液调节,引起皮肤血管②收缩,减少热量的散失,以维持体温相对稳定。
【小问2详解】
由图可知:③是甲状腺激素,其作用的靶细胞为大多数细胞,这与细胞膜上具有特定的受体(糖蛋白)有关。
【小问3详解】
寒冷环境下,机体通过调节,会导致细胞代谢加快、产热增加,进而引起血糖下降,此时肝糖原会分解成葡萄糖进入血液,因此图中的④是胰高血糖素,E主要是指肝脏(肝脏细胞)。在血糖调节方面,与④相互拮抗的激素是胰岛素。
【小问4详解】
图中①是突触前膜,②是突触间隙,③是突触后膜。兴奋传导至突触时,突触前膜释放的神经递质,经扩散通过突触间隙与突触后膜上的受体结合,引发突触后膜电位变化,其传递方向是①→③。由图可知:毒品分子与突触前膜上相关的转运蛋白结合,会抑制转运蛋白的功能,阻碍了突触前膜对神经递质的回收,导致突触间隙中神经递质含量增加。吸毒会导致突触后膜上的受体蛋白数量减少,为了获得同等愉悦感,就需要更多的神经递质,而增加吸毒剂量可增加神经递质的量,所以吸毒成瘾后,吸毒者需要不断增加剂量才能获得同等愉悦感。
26. 茂名市水东湾人工种植红树林,拥有全国最大的连片人工红树林种植示范基地,其中红树林自然保护区面积约2000公顷,湿地公园约420公顷,形成了独特的“海上森林”景观。水东湾红树林湿地最大的特色有人工红树林生态修复,鹭鸟成群,近人居环境,便于观赏各种鸻鹬类、鹭鸟、鸥类等,特别是鹭鸟种群数量丰富,容易观察。修建的红树林科普教育栈道,让居民可观察红树林、鸟类及水域生态环境。回答下列问题:
(1)红树林生态系统的结构包括___________________________________。其中,_______的存在能够加快生态系统的物质循环。淤泥中细菌的功能是_____________。
(2)湿地中有很多水鸟,它们多以鱼等水中生物为食。如图为能量流经某水鸟所处营养级的示意图[单位:J/(cm2•a),其中C表示__________,若食物链“水草→鱼→水鸟”中鱼所处的营养级的同化量为500J/(cm2•a),则鱼和水鸟所处营养级之间的能量传递效率为________%。若研究一个月内水鸟所处营养级的能量流动情况,图中未显示出来的能量是______。
(3)我国古代就已发展出“桑基鱼塘”的生产方式:利用桑叶喂蚕,蚕粪养鱼,鱼塘泥肥桑,不用投放饲料,在桑、蚕、鱼之间形成良性循环。
①蚕粪养鱼,蚕粪中所含的能量属于第_______营养级的能量。
②流经整个生态系统的总能量是____________,能量流动的特点是________________。
(4)诗人孟浩然看到美丽的田园景象,写出了“开轩面场圃,把酒话桑麻”的诗句。这体现了生物多样性的__________价值。
【答案】(1) ①. 生态系统的组成成分;食物链和食物网(营养结构) ②. 消费者 ③. 分解动物粪便、动植物遗体残骸
(2) ①. 该营养级用于生长、发育和繁殖的能量 ②. 16 ③. 未被利用的能量
(3) ①. 一 ②. 生产者固定的太阳能 ③. 单向流动、逐级递减
(4)直接
【解析】
【分析】1、生态系统的结构包括生态系统的组成成分和营养结构,组成成分包括非生物的物质和能量、生产者、消费者和分解者,营养结构就是指食物链和食物网。
2、动物的同化量等于摄入量减去粪便中的能量,各级动物的同化量去向包括呼吸作用的消耗和用于生长、发育与繁殖的能量。用于生长发育和繁殖的能量去向包括流向下一营养级的能量(最高营养级除外)、流向分解者的能量和未被利用的能量。
【小问1详解】
生态系统指在自然界的一定的空间内生物与环境构成的统一整体,结构的组成包括组成成分(生物群落和非生物环境)及营养结构(食物链和食物网);物质循环发生在生物群落与无机环境之间,消费者的存在可以加快物质循环;淤泥中的细菌是分解者,分解者可以分解动物粪便及动植物遗体残骸。
【小问2详解】
图表示能量流经某水鸟所处的营养级示意图[单位:J/(cm2·a)],动物的同化量等于摄入量减去粪便中的能量,各级动物的同化量去向包括呼吸作用的消耗和用于生长、发育与繁殖的能量。故其中C表示该营养级用于生长、发育、繁殖的能量,若食物链“水草→鱼→水鸟”中鱼所处的营养级的同化量为500J/(cm2·a),则两营养级的能量传递效率为(100-20)÷500×100%=16%。若研究一个月内水鸟所处营养级的能量情况,图中未显示出来的能量是未被利用的能量。
【小问3详解】
①利用桑叶喂蚕,蚕为消化吸收利用的桑叶成为了蚕粪,因此蚕粪中所含的能量属于第一营养级的能量。
②流经整个生态系统的总能量是生产者固定的太阳能,由于每个营养级的能量一部分用于自身呼吸消耗,一部分被分解者分解利用,只有一部分流向下一个营养级,因此能量流动的特点是单向流动、逐级递减。
【小问4详解】
孟浩然看到美丽的田园景象,这体现了观赏价值,这体现了生物多样性的直接价值。
安徽省芜湖市镜湖区安徽师范大学附属中学2023-2024学年高二下学期6月测试生物试题: 这是一份安徽省芜湖市镜湖区安徽师范大学附属中学2023-2024学年高二下学期6月测试生物试题,共9页。试卷主要包含了《说文》云, ①等内容,欢迎下载使用。
安徽省芜湖市师范大学附属中学2023-2024学年高二下学期5月测试生物试卷(Word版附答案): 这是一份安徽省芜湖市师范大学附属中学2023-2024学年高二下学期5月测试生物试卷(Word版附答案),共10页。试卷主要包含了选择题,非选择题等内容,欢迎下载使用。
安徽省芜湖市安徽师范大学附属中学2023-2024学年高二下学期5月测试生物试题(原卷版+解析版): 这是一份安徽省芜湖市安徽师范大学附属中学2023-2024学年高二下学期5月测试生物试题(原卷版+解析版),文件包含安徽省芜湖市安徽师范大学附属中学2023-2024学年高二下学期5月测试生物试题原卷版docx、安徽省芜湖市安徽师范大学附属中学2023-2024学年高二下学期5月测试生物试题解析版docx等2份试卷配套教学资源,其中试卷共33页, 欢迎下载使用。

