安徽省芜湖市师范大学附属中学2023-2024学年高一下学期4月期中生物试卷(Word版附解析)
展开一、选择题题(本题包括15个小题,每小题4分,共60分,每小题只有一个选项符合题意)
1. 下列有关孟德尔一对相对性状杂交实验的说法中,不正确的是( )
A. 豌豆是自花受粉,实验过程免去了人工授粉的麻烦
B. 解释实验现象提出的“假说”是:F1产生配子时,成对的遗传因子分离
C. 解释性状分离现象的“演绎”过程是:若F1产生配子时,成对的遗传因子分离,则测交后代出现两种表现型,且比例接近1:1
D. 检测假设阶段完成的实验是让子一代与隐性纯合子杂交
【答案】A
【解析】
【分析】孟德尔发现遗传定律用了假说--演绎法,其基本步骤:提出问题→作出假说→演绎推理→实验验证→得出结论。孟德尔对一对相对性状的杂交实验的解释:
(1)生物的性状是由细胞中的遗传因子决定的;
(2)体细胞中的遗传因子成对存在;
(3)生物体在形成生殖细胞--配子时,成对的遗传因子彼此分离,分别进入不同的配子中;
(4)受精时,雌雄配子的结合是随机的。
【详解】A、豌豆是自花传粉植物,在杂交时,要严格“去雄”、“套袋”,进行人工授粉,A错误;
B、解释实验现象时,提出的“假说”中有:F1产生配子时,成对的遗传因子分离,是假说中的核心内容,B正确;
C、解释性状分离现象的“演绎”过程是:若F1产生配子时,成对的遗传因子分离,则测交后代出现两种表现型,且比例接近1∶1,C正确;
D、检测假设阶段完成的实验是:让子一代与隐性纯合体杂交,即完成测交实验,然后根据后代的性状表现检验推理的正确与否,D 正确 。
故选A。
2. 下列有关遗传学基本概念的叙述中,正确的是( )
①纯合子杂交产生子一代所表现的性状就是显性性状
②表现型相同,基因型也相同
③杂种后代中,同时出现显性性状和隐性性状的现象叫做性状分离
④一对同源染色体的同一位置上控制相对性状的基因叫等位基因
⑤一种生物的同一性状的不同表现类型,叫做相对性状
A. ①②⑤B. ①③④C. ③④⑤D. ②④⑤
【答案】C
【解析】
【分析】1、显性性状:具有相对性状两个亲本杂交,子一代表现出来的性状。
2、隐性性状:具有相对性状的两个亲本杂交,子一代没有表现出来的性状。
3、性状分离:在杂种后代中出现不同于亲本性状的现象。
4、相对性状是指同种生物的同一性状的不同表现类型。
【详解】①具有相对性状的两个纯合子杂交,获得子一代,子一代所表现的亲本性状属于显性性状,①错误;
②表现型是由基因型+外界环境共同决定的,因此基因型相同,表现型不一定相同,②错误;
③性状分离是指杂种后代中同时出现显性性状和隐性性状的现象,③正确;
④等位基因是指在一对同源染色体的同一位置上控制相对性状的基因,④正确;
⑤相对性状是指同种生物的同一性状的不同表现类型,⑤正确。
综上所述,C正确,ABD错误。
故选C。
3. 以下人体细胞细胞内没有同源染色体的是( )
A. 精原细胞B. 卵原细胞
C. 次级精母细胞D. 初级精母细胞
【答案】C
【解析】
【分析】减数分裂是进行有性生殖的生物形成生殖细胞过程中所特有的细胞分裂方式。在减数分裂过程中,染色体只复制一次,而细胞连续分裂两次,新产生的生殖细胞中的染色体数目比体细胞减少一半。间期:精原细胞经过染色体复制,体积稍微增大,成为初级精母细胞。
1、减数第一次分裂前期:同源染色体两两配对(联会),形成四分体,四分体中的非姐妹染色单体之间常常发生对等片断的互换。中期:同源染色体成对排列在赤道板两侧。后期:同源染色体彼此分离,分别移向细胞两极,非同源染色体自由组合。末期:细胞质分裂,一个初级精母细胞分裂成两个次级精母细胞。
2、减数第二次分裂主要特征:无同源染色体。前期:染色体排列散乱。中期:每条染色体的着丝点(粒)都排列在细胞中央的赤道板上。后期:着丝点(粒)分裂,姐妹染色单体分开,成为2条子染色体,并分别移向细胞的两极。末期:细胞质分裂,每个细胞形成2个子细胞,最终形成4个子细胞。
【详解】AB、精原细胞和卵原细胞中的染色体与正常体细胞中染色体数目和种类一样,即含有同源染色体,AB不符合题意;
C、减数第一次分裂后期同源染色体分离,导致继续分裂形成的次级精母细胞中不含有同源染色体,C符合题意;
D、初级精母细胞的染色体已经复制,同源染色体还没有平分到两个子细胞中,所以有同源染色体,D不符合题意。
故选C。
4. 下图为小鼠不同个体某些细胞减数分裂的过程。相关叙述错误的是( )
A. 甲、丙两细胞处于减I后期,乙、丁两细胞处于减II后期
B. 上图中4个细胞各有4条染色体,甲、丙细胞各有8条染色单体
C. 乙、丁细胞中的染色体数目与体细胞均相同
D. 甲、丙细胞中同源染色体间还会发生交换和重组
【答案】D
【解析】
【分析】根据题意和图示分析可知:甲细胞处于减数第一次分裂后期;乙细胞处于减数第二次分裂后期;丙细胞处于减数第一次分裂后期;丁细胞处于减数第二次分裂后期。
【详解】A、甲细胞含有同源染色体,且同源染色体正在分离,处于减数第一次分裂后期;乙细胞不含同源染色体,且着丝粒分裂,处于减数第二次分裂后期;丙细胞含有同源染色体,且同源染色体正在分离,处于减数第一次分裂后期;丁细胞不含同源染色体,且着丝粒分裂,处于减数第二次分裂后期,A正确;
B、据图可知,上图中4个细胞各有4条染色体,甲和丙细胞中,每条染色体上含有2条染色单体,因此各有8条染色单体,B正确;
C、乙和丙细胞处于减数第二次分裂后期,由于着丝粒分裂,染色体暂时加倍,染色体数目与体细胞均相同,C正确;
D、甲、丙两细胞都发生同源染色体分离、非同源染色体自由组合,因而都可以发生基因重组,但同源染色体上非姐妹染色单体的交换而重组发生在减数第一次分裂前期,D错误。
故选D。
5. 山羊毛色受一对等位基因控制,遗传系谱图如图所示。根据系谱图,判断山羊毛色的遗传方式不可能是( )
A. 伴X染色体显性遗传和伴Y染色体遗传
B. 常染色体隐性遗传和常染色体显性遗传
C. 伴X染色体隐性遗传和常染色体隐性遗传
D 常染色体显性遗传和伴X染色体隐性遗传
【答案】A
【解析】
【分析】遗传系谱图的分析方法:
(一)首先确定是细胞核遗传还是细胞质遗传。(1)若系谱图中,女患者的子女全部患病,正常女性的子女全正常,即子女的表现型与母亲相同,则最可能为细胞质遗传。(2)若系谱图中,出现母亲患病,孩子有正常的情况,或者孩子患病母亲正常,则不是母系遗传。
(二)其次确定是否为伴Y遗传。(1)若系谱图中女性全正常,患者全为男性,而且患者的父亲、儿子全为患者,则最可能为伴Y遗传。(2)若系谱图中,患者有男有女,则不是伴Y遗传。
(三)再次确定是常染色体遗传还是伴X遗传。(1)首先确定是显性遗传还是隐性遗传。①“无中生有”是隐性遗传病。②“有中生无”是显性遗传病。(2)已确定是隐性遗传,若女患者的父亲和儿子都患病,则最大可能为伴X隐性遗传。否则一定为常染色体隐性遗传。(3)已确定是显性遗传,若男患者的母亲和女儿都患病,则最大可能为伴X显性遗传。否则一定为常染色体显性遗传。系谱图中判断某个体基因型时,需要综合考虑同代、子代、亲代的基因型,再进行推断。
【详解】山羊毛色受一对等位基因控制,若该对等位基因用A/a表示。8号和13号的显隐性情况不同,排除伴Y遗传,假设山羊毛色的遗传方式为伴X染色体显性遗传,则1号的基因型为XAY,子代4号一定患病,与假设不符,说明该病一定不是伴X染色体显性遗传病,该病可能是常染色体显性遗传、常染色体隐性遗传或伴X染色体隐性遗传,BCD错误,A正确。
故选A。
6. 人的红绿色盲属伴性遗传病,多指症属常染色体显性遗传病。一对夫妇,丈夫正常,妻子患多指,他们生有一个患红绿色盲但手指正常的男孩,若他们再生一个女孩,则该女孩表现正常的概率是( )
A. 9/16B. 3/4C. 3/16D. 1/2
【答案】D
【解析】
【分析】分析题文:多指是常染色体显性遗传病,用A、a表示;色盲是伴X染色体隐性遗传病,用B、b表示,则父亲的基因型为aaXBY,母亲基因型A_XBX_,子代患红绿色盲但手指正常的男孩的基因型为aaXbY,根据子代的基因型可确定父亲的基因型为aaXBY,母亲的基因型为AaXBXb。
【详解】根据上述分析可推知丈夫的基因型为aaXBY,妻子的基因型为AaXBXb,则他们再生一个女儿,表现正常的概率为1/2×1=1/2。即D正确,ABC错误。
故选D。
【点睛】本题考查基因自由组合定律及应用,首先要求考生识记色盲及多指的遗传方式,掌握各种遗传病的特点;其次能根据题干信息判断出子代的基因型,再进一步推断出父亲和母亲的基因型;最后利用基因自由组合定律计算出相关概率。
7. 彩椒有绿椒、黄椒、红椒三种类型,其果皮色泽受三对等位基因控制。当每对等位基因都至少含有一个显性基因时彩椒为绿色,当每对等位基因都不含显性基因时彩椒为黄色,其余基因型的彩椒为红色。现用三株彩椒进行如下实验:
实验一:红色×绿色→绿色∶红色∶黄色=9∶22∶1
实验二:绿色×黄色→绿色∶红色∶黄色=1∶6∶1
对以上杂交实验分析错误的是( )
A. 控制彩椒果皮色泽的三对等位基因的遗传遵循自由组合定律
B. 实验一子代中绿色个体纯合子比例为0
C. 实验一亲本红色个体隐性基因有4个
D. 实验二子代中红色个体可能的基因型有4种
【答案】D
【解析】
【分析】根据题意可知果皮色泽受三对等位基因控制,用A、a、B、b、C、c表示,绿色的基因型为A-B-C-,黄色的基因型为aabbcc,其他基因型为红色。
【详解】A、根据题意分析可知,实验二中绿色×黄色→绿色:红色:黄色=1:6:1,相当于测交,说明果皮的色泽受三对等位基因控制,遵循基因的自由组合定律,A正确;
B、实验一中子代有黄色,说明亲代绿色的基因型为AaBbCc,根据子代绿色所占比例为9/32(3/4 ×3/4×1/2)可知,亲代红色基因型中两对等位基因各含有一个显性基因,另一对等位基因隐性纯合,可能为aaBbCc、AabbCc或AaBbcc,因此实验一子代中绿色个体中不可能存在纯合子,纯合子比例为0,B正确;
C、实验一亲本红色个体基因型可能为aaBbCc、AabbCc或AaBbcc,隐性基因有4个,C正确;
D、实验二的亲本基因型组合为AaBbCc×aabbcc,则子代的基因型共有8种,其中绿色的基因型为AaBbCc,黄色的基因型为aabbcc,红色个体的基因型有6种,D错误。
故选D。
【点睛】
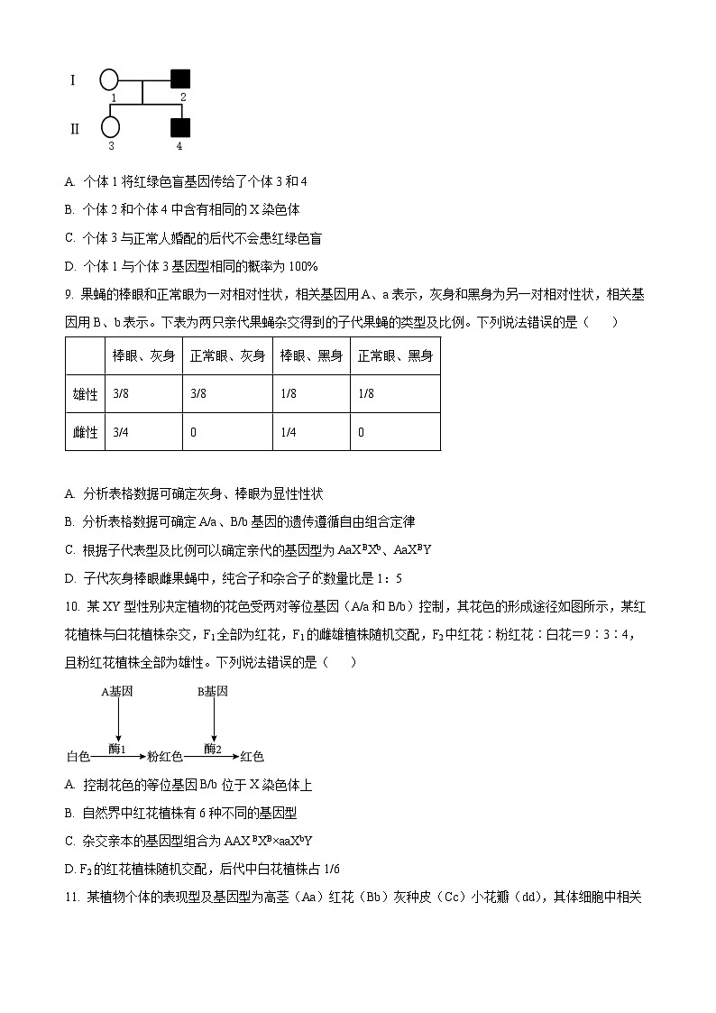
8. 如图是某家族红绿色盲的遗传系谱图,下列有关分析正确的是( )
A. 个体1将红绿色盲基因传给了个体3和4
B. 个体2和个体4中含有相同的X染色体
C. 个体3与正常人婚配的后代不会患红绿色盲
D. 个体1与个体3基因型相同的概率为100%
【答案】D
【解析】
【分析】红绿色盲为伴X染色体隐性遗传病。假定控制红绿色盲的基因为A、a,由于1号、3号没有红绿色盲,2号、4号有红绿色盲,因此1号的基因型为XAXa,2号基因型为XaY,3号基因型为XAXa,4号基因型为XaY。
【详解】A、1号的基因型为XAXa,2号基因型为XaY,3号基因型为XAXa,3号的红绿色盲基因来源于2号,A错误;
B、由于个体4中的X染色体由个体1提供,因此个体2和个体4所含有的X染色体不同,B错误;
C、3号基因型为XAXa,与正常男性XAY婚配,后代儿子有可能患红绿色盲,C错误;
D、假定控制红绿色盲的基因为A、a,由于1号、3号没有红绿色盲,2号、4号有红绿色盲,因此1号的基因型为XAXa,3号基因型为XAXa,相同的概率为100%,D正确。
故选D。
9. 果蝇的棒眼和正常眼为一对相对性状,相关基因用A、a表示,灰身和黑身为另一对相对性状,相关基因用B、b表示。下表为两只亲代果蝇杂交得到的子代果蝇的类型及比例。下列说法错误的是( )
A. 分析表格数据可确定灰身、棒眼为显性性状
B. 分析表格数据可确定A/a、B/b基因的遗传遵循自由组合定律
C. 根据子代表型及比例可以确定亲代的基因型为AaXBXb、AaXBY
D. 子代灰身棒眼雌果蝇中,纯合子和杂合子的数量比是1:5
【答案】C
【解析】
【分析】根据题意和图表分析可知:灰身和黑身后代中,比例在雌性和雄性个体中没有区别,说明B和b位于常染色体上;棒眼和正常眼在雌性和雄性个体中不同,说明A和a位于X染色体上。
【详解】A、分析表格数据可知,子代中灰身:黑身=3:1,说明灰色是显性,子代中棒眼多于正常眼,说明棒眼是显性性状,A正确;
B、灰身和黑身后代中,比例在雌性和雄性个体中没有区别,说明B和b位于常染色体上;棒眼和正常眼在雌性和雄性个体中不同,说明A和a位于X染色体上,两对基因独立遗传,故A/a、B/b基因的遗传遵循自由组合定律,B正确;
C、灰身对黑身为显性,子代中灰身:黑身(3/8+3/8+3/4):(1/8+1/8+1/4)=3:1,所以亲代基因型是Bb和Bb;子代正常眼都是雄性,所以亲代基因型是XAXa、XAY,故亲代基因型是BbXAXa、BbXAY,C正确;
D、子代灰身BB的概率为1/3,Bb的概率为2/3,棒眼XAXA概率是1/4、XAXa概率是1/4,XAY概率是1/4;纯合子BBXAXA为1/3×1/4=1/12,BBXAY为1/3×1/4=1/12,所以纯合子1/12+1/12=1/6,故纯合子和杂合子的比例是1:5,D正确。
故选C。
10. 某XY型性别决定植物的花色受两对等位基因(A/a和B/b)控制,其花色的形成途径如图所示,某红花植株与白花植株杂交,F1全部为红花,F1的雌雄植株随机交配,F2中红花∶粉红花∶白花=9∶3∶4,且粉红花植株全部为雄性。下列说法错误的是( )
A. 控制花色的等位基因B/b位于X染色体上
B. 自然界中红花植株有6种不同的基因型
C. 杂交亲本的基因型组合为AAXBXB×aaXbY
D. F2的红花植株随机交配,后代中白花植株占1/6
【答案】D
【解析】
【分析】分析题意,红花植株与白花植株杂交,F1全部为红花,说明红花为显性性状,F1的雌雄植株随机交配,F2中红花∶粉红花∶白花=9∶3∶4,是9:3:3:1的变形,说明该性状由2对独立遗传的等位基因控制,据此分析作答。
【详解】A、分析题意,F2中红花∶粉红花∶白花=9∶3∶4,且粉红花植株全部为雄性,说明花色与性别相关联,B/b位于X染色体上,A正确;
B、红花基因型有A-XB-,白花基因型有aa-,粉花基因型为A-XbXb、A-XbY,则自然界中红花植株有2(AA、Aa)×3(XBXB、XBXb、XBY)=6种不同的基因型,B正确;
C、红花植株(A-XB-)与白花植株(aa-)杂交,F1全部为红花(AaXBXb、AaXBY),说明亲代雌株为显性纯合子,故可推测杂交亲本的基因型组合为AAXBXB×aaXbY,C正确;
D、亲本的基因型组合为AAXBXB×aaXbY,F1的基因型为AaXBXb、AaXBY,逐对考虑,则F2的红花植株中雌花有1/3AA、2/3Aa(配子为2/3A、1/3a)、1/2XBXB、1/2XBXb,雄花有1/3AA、2/3Aa(配子为2/3A、1/3a)XBY,红花植株随机交配,后代中白花aa-植株比例为13×1/3=1/9,D错误。
故选D。
11. 某植物个体的表现型及基因型为高茎(Aa)红花(Bb)灰种皮(Cc)小花瓣(dd),其体细胞中相关基因与染色体的位置关系如图所示。不考虑突变和染色体的交叉互换,下列相关叙述正确的是( )
A. 理论上,该植株能产生的配子种类数为8种
B. 理论上,该植株基因型为AbCd的配子所占比例为1/8
C. 理论上,该植株自交所得子代中AaBbccdd所占比例为1/8
D. 理论上,该植株自交所得子代中高茎红花灰种皮小花瓣个体所占比例为27/64
【答案】C
【解析】
【分析】自由组合定律:在减数分裂形成配子时,等位基因分离的同时,位于非同源染色体上的非等位基因自由组合。图中A/a、B/b位于一对同源染色体上,不遵循自由组合定律。
【详解】A、不考虑突变和染色体的交叉互换,A/a、B/b位于一对同源染色体上,连锁遗传,与C/c遵循自由组合定律,故理论上,该植株能产生数量相等的4种配子,即AbCd、Abcd、aBCd、aBcd,A错误;
B、据 A选项分析可知,理论上,该植株基因型为AbCd的配子所占比例为1/4,B错误;
C、AaBb产生的雌雄配子为1Ab、1aB,自交后代基因型为1AAbb:2AaBb:1aaBB,Cc自交后代基因型为1CC:2Cc:1cc。故理论上,该植株自交所得子代中AaBbccdd所占比例为1/2×1/4=1/8,C正确;
D、AaBb自交后代基因型为1AAbb:2AaBb:1aaBB,高茎红花(A-B-)占1/2,Cc自交后代基因型为1CC:2Cc:1cc,灰种皮(C-)占3/4。故理论上,该植株自交所得子代中高茎红花灰种皮小花瓣个体(A-B-C-dd)所占比例为1/2×3/4×1=3/8,D错误。
故选C。
12. 荧光标记染色体上的着丝点可研究染色体的行为和数量变化。取果蝇(2n=8)的一个正在分裂的细胞,用不同颜色的荧光标记其中两条染色体的着丝点(分别用“●”和“”表示),在荧光显微镜下观察到它们的移动路径如图甲箭头所示;图乙是该细胞分裂过程中染色体的数量变化。据图分析,下列说法正确的是( )
A. 若该细胞中有5种不同形态的染色体,则该果蝇为雌性
B. 图甲中荧光点从①向②移动的过程中,发生的染色体行为是同源染色体联会
C. 图甲所示染色体变化处于图乙的bc段,图乙cd段时细胞染色体数为8条
D. 荧光点移动到③时细胞处于有丝分裂中期,荧光点移动到④时着丝点分裂
【答案】B
【解析】
【分析】减数第一次分裂的过程:前期同源染色体联会形成四分体,同源染色体上的非姐妹染色单体可能会发生交叉互换;中期各对同源染色体排列在细胞中央的赤道板两侧;后期同源染色体分离,非同源染色体自由组合;末期细胞质分裂,细胞一分为二。
【详解】A、果蝇的染色体组成是2n=8,若果蝇为雄性则有5种形态染色体,若为雌性,只有4种种不同形态的染色体,A错误;
B、据图分析,从①向②移动的过程中同源染色体联会,从②向③移动的过程中同源染色体排列在细胞中央的赤道面上,从③向④移动的过程中同源染色体分离移向两极,B正确;
C、图甲进行的是减数第一次分裂,染色体变化处于图乙的ab段,此区段染色体数为8条,图乙cd段时染色体数目减半为4条,C错误;
D、该图示描述的减数分裂的过程,D错误。
故选B。
13. 某家系中有甲、乙两种单基因遗传病(如下图),其中一种是伴性遗传病。相关分析正确的是( )
A. 甲病是伴X染色体显性遗传、乙病是常染色体隐性遗传
B. Ⅱ-3的致病基因均来自于I-2
C. Ⅱ-2有一种基因型,Ⅲ一8基因型有四种可能
D. 若Ⅲ一4与Ⅲ一5结婚,生育一患两种病孩子的概率是1/12
【答案】C
【解析】
【分析】分析题图:Ⅱ-4和Ⅱ-5均患甲病,但他们有一个正常的女儿,即“有中生无为显性,显性看男病,男病女正非伴性”,说明甲病为常染色体显性遗传病(相应的基因用A、a表示);Ⅱ-4和Ⅱ-5均无乙病,但他们有患乙病的儿子,即“无中生有为隐性”,说明乙病是隐性遗传病,又已知有一种病是伴性遗传病,说明乙病为伴X染色体隐性遗传病(相应的基因用B、b表示)。
【详解】A、Ⅱ-4和Ⅱ-5均患甲病,但他们有一个正常的女儿,即“有中生无为显性,显性看男病,男病女正非伴性”,说明甲病为常染色体显性遗传病;Ⅱ-4和Ⅱ-5均无乙病,但他们有患乙病的儿子,即“无中生有为隐性”,说明乙病是隐性遗传病,又已知有一种病是伴性遗传病,说明乙病为伴X染色体隐性遗传病,故甲病是常染色体显性遗传、乙病是伴X染色体隐性遗传,A错误;
B、Ⅱ-3的甲病致病基因来自Ⅰ-2,而乙病致病基因来自Ⅰ-1,B错误;
C、Ⅱ-2有一种基因型,即AaXBY,Ⅲ-8基因型有四种可能,即AaXBXB、AaXBXb、AAXBXB、AAXBXb,C正确;
D、Ⅲ-4的基因型为AaXBXb,Ⅲ-5的基因型及概率为AAXbY、2/3AaXbY,他们结婚,生育一患两种病孩子的概率是(1/3+2/3×3/4)×1/2=5/12,D错误。
故选C。
14. 下列关于生物体遗传物质的叙述,正确的是( )
A. 生物的遗传物质都是核酸,但有的生物主要是DNA,有的主要是RNA
B. 细胞核和拟核中的遗传物质是DNA,细胞质中遗传物质是RNA
C. 核酸是生物遗传信息的载体,其核苷酸的排列顺序蕴藏着遗传信息
D. 烟草花叶病毒的遗传物质是DNA或RNA
【答案】C
【解析】
【分析】所有细胞生物的遗传物质都是DNA,部分病毒的遗传物质是DNA,如噬菌体,还有部分病毒遗传物质是RNA,如冠状病毒、烟草花叶病毒和艾滋病病毒。
【详解】A、生物的遗传物质都是核酸,但有的生物是DNA,有的是RNA,A错误;
B、细胞生物细胞核和拟核中的遗传物质是DNA,细胞质中遗传物质也是DNA,B错误;
C、核酸是生物遗传信息的载体,其核苷酸(或碱基)的排列顺序就代表遗传信息,C正确;
D、烟草花叶病毒的遗传物质是RNA,D错误。
故选C。
15. 艾弗里用去污剂裂解被加热杀死的S型肺炎链球菌细胞,然后将裂解产物依次进行下图所示的处理后,再分别进行肺炎链球菌的体外转化实验。下列有关叙述错误的是( )
A. 实验①和⑤对照能说明转化因子是S型细菌的DNA
B. 该实验的设计遵循了自变量控制的减法原理
C. ①②③④组实验中均只有S型细菌,且未出现R型细菌
D. 该实验的无关变量有培养基的成分、培养条件、培养时间等
【答案】C
【解析】
【分析】1、图示过程为艾弗里和他的同事将加热致死的S型细菌破碎后,制成细胞提取物。将细胞提取物加入有R型活细菌的培养基中,结果出现了S型活细菌(①);然后,他们对细胞提取物分别进行不同的处理后再进行转化实验,结果表明分别用去荚膜的酶、蛋白酶、RNA酶处理后,细胞提取物仍然具有转化活性(②、③、④);用DNA酶处理后,细胞提取物就失去了转化活性(⑤)。
2、在对照实验中,控制自变量可以采用“加法原理”或“减法原理”。与常态比较,人为增加某种影响因素称为“加法原理”;与常态比较,人为去除某种影响因素的称为“减法原理”。例如,在艾弗里的肺炎链球菌转化实验中,每个实验组特异性地去除了一种物质,从而鉴定出DNA是遗传物质,就利用了“减法原理”。
【详解】A、①包括S型细菌细胞的所有裂解产物,⑤加DNA酶除去了DNA,⑤不能完成转化,说明转化因子是S型细菌的DNA,A正确;
B、该实验设法分别单独除去荚膜、蛋白质、RNA、DNA,然后与常态比较,遵循自变量控制的减法原理,B正确;
C、①②③④组实验中部分R型菌转化为S型细菌,仍然有部分R型细菌没有发生转化,C错误;
D、该实验的自变量是加入去荚膜的酶、蛋白酶、RNA酶、DNA酶分别除去荚膜、蛋白质、RNA、DNA,所以培养基的成分、培养条件、培养时间等均属于无关变量,D正确。
故选C。
二、非选择题(共3题,共40分)
16. 安哥拉兔的性别决定方式为XY型,其繁殖速度快,常用于科学研究。安哥拉兔的毛色受两对等位基因控制,其毛色形成途径如图所示。现有纯合黄色雌兔与纯合白色雄兔杂交得F1,F1再相互交配得F2,结果如下表。回答下列问题:
(1)F1黑色雌兔的基因型为_________。F2中黑色雌兔有_________种基因型,占F2的比例为_________。
(2)若将F2中黑色个体混合饲养,所得雄性子代的表型及比例为_________。
(3)若亲代雌兔在减数分裂时偶尔发生X染色体不分离而产生异常卵,这种不分离可能发生的时期有_________,该异常卵与亲代雄兔产生的正常精子受精后,可能产生的合子主要类型有_________。
(4)已知安哥拉兔的长尾和短尾是另一对等位基因控制的相对性状,控制该性状的等位基因不在Y染色体上。若提供纯合的长尾和短尾雌雄个体,设计实验通过一代杂交确定这对等位基因是位于常染色体上还是X染色体上。_________(写出实验思路,并预测结果及结论)
【答案】(1) ①. AaXBXb ②. 2 ③. 3/16
(2)黄色:黑色:白色=4:4:1
(3) ① 减数分裂Ⅰ后期或减数分裂Ⅱ后期 ②. AaXB、AaY、AaXBXbXb、AaXbXbY
(4)实验思路:取长尾雌兔与短尾雄兔进行正交和反交(♀长尾×短尾♂、♀短尾×长尾♂)观察并统计子代的表型
预测结果及结论:①若两种杂交组合的后代该相对性状都表现一致,则该对等位基因位于常染色体上;②若两种杂交组合的后代该相对性状都表现不一致,则该对等位基因位于X染色体上
【解析】
【分析】据图分析,同时含有A、B基因时,表现为黑色;含有A基因,不含有B基因,表现为黄色;不含A基因,表现为白色。
【小问1详解】
若A、B基因均位于常染色体上,则纯合黄色雌兔的基因型为AAbb,纯合白色雄兔的基因型为aaBB或aabb,杂交得到的F1均为黑色或黄色,与实验结果不符合。若A、B基因均位于X染色体上,则纯合黄色雌兔的基因型为XAbXAb,纯合白色雄兔的基因型为XabY或XaBY,杂交得到的F1,雌雄兔均为黄色或均为黑色,与实验结果也不完全相符。若基因A (a) 位于常染色体上,基因B (b)位于X染色体上,则纯合红色雌兔的基因型为AAXbXb,纯合白色雄兔的基因型应为aaXBY,杂交得到的F1雌兔为AaXBXb,表现为黑色,雄兔为AaXbY,表现为黄色色,符合实验结果。若基因B (b) 位于常染色体上,基因A (a)位于X染色体上,则纯合红色雌兔的基因型为bbXAXA,纯合白色雄兔的基因型应为BBXaY,杂交得到的F1雌兔为BbXAXa表现为黑色,雄兔为BbXAY,表现为黑色,不符合实验结果,因此F1雌兔的基因型为AaXBXb。根据上述分析可知,亲本基因型为AAXbXb×aaXBY,子一代基因型为AaXBXb、AaXbY,F2中黑色雌兔A-XBX-有2×1=2种基因型,占F2的比例为3/4×1/4=3/16。
【小问2详解】
若将F2中黑色个体(1/3AAXBXb、2/3AaXBXb、1/3AAXBY、2/3AaXBY)混合饲养,可分别分析两对等位基因,aa=2/3×2/3×1/4=1/9,A-=8/9,雄性中XBY=1/2,XbY=1/2,故所得雄性子代的表型及比例为黄色(A-XbY)∶黑色(A-XBY)∶白色(aaX-Y)=(8/9×1/2)∶(8/9×1/2)∶(1/9×1)=4∶4∶1。
【小问3详解】
若亲代雌兔在减数分裂时偶尔发生X染色体不分离而产生异常卵,这种不分离可能发生在减数分裂Ⅰ后期或减数分裂Ⅱ后期,即可能是同源染色体没有分离,也可能是姐妹染色体没有分离导致的。亲本纯合黄色雌兔的基因型为AAXbXb,若这种不分离发生减数第一次分裂后期(同源染色体未分离),则形成的异常卵细胞的基因型可能为AXbXb或A,若这种不分离发生在减数第二次分裂后期(姐妹染色体未分离),则形成的异常卵细胞的基因型也为AXbXb或A,而亲本纯合白色雄兔的基因型为aaXBY,其产生的精子的基因型为aXB和aY,该异常卵与正常精子受精后,可能产生的合子主要类型有AaXB、AaY、AaXBXbXb、AaXbXbY。
【小问4详解】
判断基因位于常染色体上还是X染色体上,可取长尾雌兔与短尾雄兔进行正交和反交(♀长尾×短尾♂、♀短尾×长尾♂)观察并统计子代的表型。若该对等位基因位于常染色体上,则两种杂交组合的后代该相对性状都表现一致,与性别无关。若该对等位基因位于X染色体上,则两种杂交组合的后代该相对性状表现不一致,其中一组与性别相关。
17. 蟠桃果皮有毛和无毛为一对相对性状,由等位基因A/a控制,果形的蟠桃形和圆形为一对相时性状。由等位基因B/b控制。下表为桃树两个杂交组合的实验结果。回答下列问题:
(1)蟠桃果皮有毛对无毛为___________性状。
(2)根据上述实验无法确定果形的显隐性,请利用上述材料设计实验进行判断______________________。
(3)若已经确定蟠桃为显性性状,则甲组亲本基因型为___________.为探究控制两对相对性状的基因是位于一对同源染色体上还是位于两对同源染色体上,请你利用甲组实验材料进行实验并得出预期结论。
实验思路:_______________________________________________________;
预期实验结论:_______________________________________________________
【答案】(1)显性 (2)将甲组亲代(子代)圆桃和蟠桃分别自交并观察子代果形;若发生性状分离,则自交亲本的性状为显性性状;反之,则自交亲本的性状为隐性性状(其他合理实验设计也可,3分)
(3) ①. Aabb,aaBb ②. 取甲组子一代有毛蟠桃自交,观察并统计子代表现型及比例,或:取甲组子一代有毛蟠桃与无毛圆桃进行测交,观察并统计子代表现型及比例 ③. 若子代有毛蟠桃:有毛圆桃:无毛蟠桃:无毛圆桃=9:3:3:1,则控制两对相对性状的基因位于两对同源染色体上;若子代有毛圆桃:有毛蟠桃:无毛蟠桃=1:2:1,则控制两对相对性状的基因位于一对同源染色体上,或:若子代有毛蟠桃:有毛圆桃:无毛蟠桃:无毛圆桃=1:1:1:1,则控制两对相对性状的基因位于两对同源染色体上;若子代有毛圆桃:无毛蟠桃=1:1,则控制两对相对性状的基因位于一对同源染色体上
【解析】
【分析】分析表格:乙组中亲本均为有毛性状,而子代出现了无毛性状,即性状分离,说明有毛相对于无毛是显性性状,则亲本的基因型为Aa×Aa;甲组后代四种表现型比例为1:1:1:1,属于测交,则亲本的基因型为Bb×bb,但无法确定果形的显隐性。
【小问1详解】
根据乙组中亲本均为有毛性状,而子代出现了无毛性状,即性状分离,说明有毛相对于无毛是显性性状。
【小问2详解】
甲组后代四种表现型比例为1:1:1:1,属于测交,则亲本的基因型为Bb×bb,但无法确定果形的显隐性;可将甲组亲代(子代)圆桃和蟠桃分别自交并观察子代果形;若发生性状分离,则自交亲本的性状为显性性状;反之,则自交亲本的性状为隐性性状。
【小问3详解】
若已经确定蟠桃为显性性状,则甲组亲本有毛圆桃的基因型为Aabb、无毛蟠桃的基因型为aaBb,甲组有毛蟠桃的基因型为AaBb;为探究控制两对相对性状的基因是位于一对同源染色体上还是位于两对同源染色体上,理论上有两种方案:
方案一:进行自交实验。取甲组子一代有毛蟠桃AaBb自交,观察并统计子代表现型及比例;若子代有毛蟠桃:有毛圆桃:无毛蟠桃:无毛圆桃=9:3:3:1,则控制两对相对性状的基因位于两对同源染色体上;若子代有毛圆桃:有毛蟠桃:无毛蟠桃=1:2:1,则控制两对相对性状的基因位于一对同源染色体上。
方案二:进行测交实验。取甲组子一代有毛蟠桃与无毛圆桃进行测交,观察并统计子代表现型及比例;若子代有毛蟠桃:有毛圆桃:无毛蟠桃:无毛圆桃=1:1:1:1,则控制两对相对性状的基因位于两对同源染色体上;若子代有毛圆桃:无毛蟠桃=1:1,则控制两对相对性状的基因位于一对同源染色体上。
18. 某生物兴趣小组用模型模拟T2噬菌体侵染大肠杆菌实验的过程如图,据下图回答下列问题。
(1)将上述b~f以正确时间顺序排列(a模拟的是子代噬菌体):_____________(用字母和箭头表示)
(2)在T2噬菌体侵染大肠杆菌的实验中,利用放射性同位素标记技术的目的是_________;该实验分别用32P或35S标记噬菌体的DNA和蛋白质,在下图中标记元素所在部位是_________。
(3)下列曲线中,用来表示T2菌体侵染大肠杆菌实验中保温时间长短与放射性高低的关系图,最合理的是(甲组为35S标记的T2噬菌体,乙组为32P标记的T2噬菌体) 。
A. 甲组-上清液-①B. 乙组-上清液-②
C. 甲组-沉淀物-③D. 乙组-沉淀物-④
(4)在赫尔希和蔡斯的噬菌体侵染细菌实验中,用32P标记的噬菌体侵染大肠杆菌,在理论上上清液中不含放射性,下层沉淀物中具有很高的放射性,而实验的实际最终结果显示;在离心后的上清液中,也具有一定的放射性,而下层的沉淀物放射性强度比理论值略低。在理论上,上清液放射性应该为0,其原因是_________。
(5)科学家在研究了噬菌体的蛋白质和DNA在侵染过程中的功能时,检测上清液中的放射性,得到如下图所示的实验结果
实验中搅拌的目的__________________,据图分析搅拌时间应至少大于2min,否则上清液中的放射性较_________(高或低),当搅拌时间足够长时,上清液中的35S和32P分别占初始标记噬菌体放射性的80%和30%,说明DNA进入细菌,蛋白质没有进入细菌,但上清液中32P的放射性仍达到30%,其原因可能是_________,图中“被侵染细菌”的存活率曲线的意义是作为对照,如果明显低于100%,则上清液放射性物质32P的含量会_________。
【答案】(1)d→e→b→f→c
(2) ①. 区分DNA和蛋白质分子 ②. ①④ (3)B
(4)理论上讲,噬菌体已将含32P的DNA全部注入大肠杆菌内,上清液中只含噬菌体的蛋白质外壳
(5) ①. 使噬菌体和大肠杆菌分离 ②. 低 ③. 部分噬菌体未侵染进入细菌 ④. 增高
【解析】
【分析】噬菌体的结构:蛋白质外壳(C、H、O、N、S)+DNA(C、H、O、N、P);噬菌体侵染细菌的实验步骤:分别用35S或32P标记噬菌体→噬菌体与大肠杆菌混合培养→噬菌体侵染未被标记的细菌→在搅拌器中搅拌,然后离心,检测上清液和沉淀物中的放射性物质。实验结论:DNA是遗传物质。
【小问1详解】
图中a为子代噬菌体,b表示合成,c表示释放,d表示吸附,e表示注入,f表示组装,噬菌体侵染的顺序可表示为d→e→b→f→c→a。
【小问2详解】
T2噬菌体侵染大肠杆菌的实验中,利用放射性同位素标记技术的目的是区分DNA和蛋白质分子,实验中分别用35S或32P标记噬菌体的蛋白质和DNA,DNA分子中的磷元素在磷酸中,而蛋白质的S元素在R基中,因此标记的部位依次是图中的①和④中。
【小问3详解】
甲组是用35S标记的噬菌体侵染细菌的过程,则35S标记的是噬菌体的蛋白质外壳,噬菌体在侵染细菌时,蛋白质外壳没有进入细菌内,经过搅拌离心后,蛋白质外壳分布在上清液中,且放射性强度与保温时间长短没有关系,对应于曲线④;甲组是用32P标记的噬菌体侵染细菌的过程,则32P标记的是噬菌体的DNA,噬菌体在侵染细菌时,DNA进入细菌内,经过搅拌离心后,DNA会出现沉淀物中,若培养时间过短,则DNA还没有完全进入细菌,导致沉淀物中的放射性偏低,若培养时间过长,细菌裂解释放噬菌体,沉淀物中的放射性也会偏低,故对应曲线③。综上分析故选B。
【小问4详解】
32P标记的是噬菌体的DNA,在理论上,噬菌体将含32P的DNA全部注入大肠杆菌内,并随大肠杆菌在离心后进入沉淀物中,因此,上清液中由于不含DNA,而只含噬菌体蛋白质外壳而表现为上清液放射性应该为0。
【小问5详解】
用标记的噬菌体侵染未标记的大肠杆菌,一段时间后,用搅拌器搅拌,然后离心得到上清液和沉淀物,实验过程中搅拌的目的是使噬菌体和大肠细菌分离;从图中看出,搅拌时间大于2min,此时上清液中的35S放射性表现较高,否则上清液中的放射性较低。当搅拌时间足够长时,上清液中的35S和32P分别占初始标记噬菌体放射性的80%和30%,说明DNA进入细菌,蛋白质没有进入细菌,此时上清液中仍有少量32P的放射性,应该是由于部分噬菌体未侵染进入细菌通过离心进入到上清液中的缘故;如果时间过长,被侵染的细菌破裂,会释放出带有放射性标记的子代噬菌体,通过离心过程进入上清液中,导致上清液中32P的放射性增高。图中显示“被侵染细菌”的存活率曲线的意义是作为对照,此时的存活率保持在100%,说明细菌没有裂解,因此可以说明图中上清液中32P的放射性仍达到30%的原因是部分噬菌体未侵染进入细菌导致的,若此时细菌的存活率明显低于100%,则图中上清液中32P的放射性仍达到30%的原因可能是由于子代噬菌体释放出来进入上清液的缘故。棒眼、灰身
正常眼、灰身
棒眼、黑身
正常眼、黑身
雄性
3/8
3/8
1/8
1/8
雌性
3/4
0
1/4
0
子代
表型及比例
F1
黑色雌兔:黄色雄兔=1:1
F1相互交配得F2
黄色:黑色:白色=3:3:2
组别
亲本组合
子一代表现型
有毛蟠桃
有毛圆桃
无毛蟠桃
无毛圆桃
甲
有毛圆桃①×无毛蟠桃
51
49
50
52
乙
有毛圆桃②×有毛圆桃③
0
149
0
51
湖北省武汉市华中师范大学第一附属中学2023-2024学年高一下学期期中生物试卷(Word版附解析): 这是一份湖北省武汉市华中师范大学第一附属中学2023-2024学年高一下学期期中生物试卷(Word版附解析),文件包含湖北省武汉市华中师范大学第一附属中学2023-2024学年高一下学期期中生物试题Word版含解析docx、湖北省武汉市华中师范大学第一附属中学2023-2024学年高一下学期期中生物试题Word版无答案docx等2份试卷配套教学资源,其中试卷共29页, 欢迎下载使用。
安徽省芜湖市镜湖区安徽师范大学附属中学2023-2024学年高二下学期4月期中生物试题(原卷版+解析版): 这是一份安徽省芜湖市镜湖区安徽师范大学附属中学2023-2024学年高二下学期4月期中生物试题(原卷版+解析版),文件包含安徽省芜湖市镜湖区安徽师范大学附属中学2023-2024学年高二下学期4月期中生物试题原卷版docx、安徽省芜湖市镜湖区安徽师范大学附属中学2023-2024学年高二下学期4月期中生物试题解析版docx等2份试卷配套教学资源,其中试卷共34页, 欢迎下载使用。
安徽省芜湖市2022-2023学年高一下学期期末生物试卷(Word版附解析): 这是一份安徽省芜湖市2022-2023学年高一下学期期末生物试卷(Word版附解析),文件包含安徽省芜湖市2022-2023学年高一下学期期末生物试题Word版含解析docx、安徽省芜湖市2022-2023学年高一下学期期末生物试题Word版无答案docx等2份试卷配套教学资源,其中试卷共40页, 欢迎下载使用。

