第八单元 第36课时 人体的内环境与稳态-2025年高考生物大一轮复习课件
展开1.说明血浆、组织液和淋巴液等细胞外液共同构成高等动物细胞赖以生存的内环境。2.阐明机体细胞生活在内环境中,通过内环境与外界环境进行物质交换,同时也参与内环境的形成和维持。3.简述机体通过呼吸、消化、循环和泌尿等系统参与内、外环境间的物质交换。4.以血糖、体温、pH和渗透压等为例,阐明机体通过调节作用维持内环境的相对稳定,以保证机体的正常生命活动。5.举例说明机体各器官、系统协调一致地正常运行,是维持内环境稳态的基础。
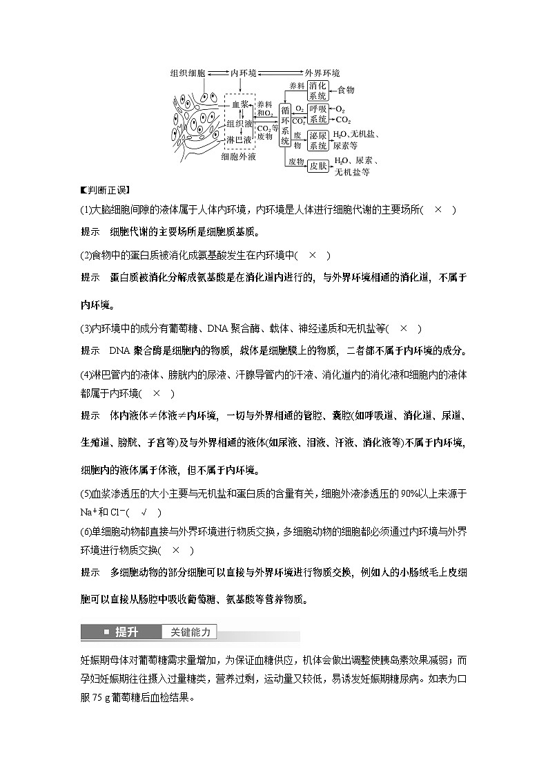
考点一 细胞生活的环境
考点二 内环境的稳态
1.体液的组成(1)体液由细胞内液和细胞外液组成
(2)细胞外液各部分之间的转化关系
2.内环境(1)概念:由 构成的液体环境叫作内环境。(2)三种细胞外液组成成分的比较
4.内环境的作用(1)体内细胞生活的直接环境
(2)细胞通过 与外界环境进行物质交换
(1)大脑细胞间隙的液体属于人体内环境,内环境是人体进行细胞代谢的主要场所( )
(2)食物中的蛋白质被消化成氨基酸发生在内环境中( )
(3)内环境中的成分有葡萄糖、DNA聚合酶、载体、神经递质和无机盐等( )
(4)淋巴管内的液体、膀胱内的尿液、汗腺导管内的汗液、消化道内的消化液和细胞内的液体都属于内环境( )
(5)血浆渗透压的大小主要与无机盐和蛋白质的含量有关,细胞外液渗透压的90%以上来源于Na+和Cl-( )(6)单细胞动物都直接与外界环境进行物质交换,多细胞动物的细胞都必须通过内环境与外界环境进行物质交换( )
妊娠期母体对葡萄糖需求量增加,为保证血糖供应,机体会做出调整使胰岛素效果减弱;而孕妇妊娠期往往摄入过量糖类,营养过剩,运动量又较低,易诱发妊娠期糖尿病。如表为口服75 g葡萄糖后血检结果。
1.该孕妇有无妊娠期糖尿病风险?还可以检测什么成分用于诊断?
提示 该孕妇有妊娠期糖尿病风险。还可以通过检测胰岛素的含量来诊断是否患有妊娠期糖尿病。
2.将下列物质归类:a.无机盐 b.细胞因子 c.氨基酸 d.血浆蛋白 e.呼吸酶 f.维生素 g.葡萄糖 h.神经递质 i.激素 j.抗体 k.二氧化碳 l.尿素 m.甘油 n.DNA聚合酶 .脂肪酸 p.消化酶 q.麦芽糖 r.糖原 s.纤维素 t.受体 u.载体(1)内环境中存在的化学物质:营养物质 ,代谢废物 ,其他物质 。(2)内环境中不存在的化学物质:细胞内特有的物质 ,细胞膜上的物质 ,消化液中和不能直接被吸收的物质 。
3.将下列生理过程归类:A.细胞呼吸 B.乳酸与碳酸氢钠反应 C.细胞内蛋白质、神经递质、激素等物质的合成 D.消化道中物质的消化 E.神经递质与受体的结合 F.胰岛素与靶细胞的结合 G.抗体与抗原的结合发生在内环境中的过程: ;不发生在内环境中的过程: 。
4.如图表示血液流经人体某器官模型,请分析B端有关物质的含量变化。(1)若该器官为骨骼肌,O2、营养物质含量 ;CO2、尿素含量 。(2)若该器官为肺,则O2含量 ;CO2含量 。(3)若该器官为肾脏,则尿素含量 。(4)若该器官为胰腺,则进食后胰岛素含量 ;饥饿时胰高血糖素含量 。(5)若该器官为肝脏,则进食后血糖含量 ;饥饿时血糖含量 。
5.中度或重度的妊娠期高血压,存在肾脏损伤,肾小球滤过能力下降,使得血浆蛋白经过肾小球漏出,从而生成蛋白尿。请结合渗透压的概念及图示模型,解释当肾功能异常时,机体出现组织水肿的原因。
提示 肾功能异常出现蛋白尿时,会造成血浆蛋白减少,导致血浆渗透压降低,对水的吸引力减小,水分过多地流向组织液,从而造成组织水肿。
考向一 血浆、组织液和淋巴液之间的关系1.(2024·连云港高三模拟)如图表示人体体液各成分之间的相互关系,下列相关叙述正确的是A.a与b、c、d相比,含有较多的蛋白质和Na+B.c可通过毛细血管壁渗出到组织细胞间形成组织液C.d中含有糖类、脂质、蛋白质、尿素等化学成分D.食物中的碱性物质和代谢产生的酸性物质构成维持血浆pH的缓冲物质
巧用单、双箭头判断体液的4种成分
2.(2022·湖北,17)人体中血红蛋白构型主要有T型和R型,其中R型与氧的亲和力约是T型的500倍,内、外因素的改变会导致血红蛋白—氧亲和力发生变化,如血液pH升高、温度下降等因素,可促使血红蛋白从T型向R型转变。正常情况下,不同氧分压时血红蛋白氧饱和度变化曲线如图实线所示(血红蛋白氧饱和度与血红蛋白—氧亲和力呈正相关)。下列叙述正确的是
A.体温升高时,血红蛋白由R型向T型转变,实线向虚线2方向偏移B.在肾脏毛细血管处,血红蛋白由R型 向T型转变,实线向虚线1方向偏移C.在肺部毛细血管处,血红蛋白由T型 向R型转变,实线向虚线2方向偏移D.剧烈运动时,骨骼肌毛细血管处血 红蛋白由T型向R型转变,有利于肌 肉细胞代谢
考向二 内环境的成分和理化性质3.(2022·重庆,10)某同学登山后出现腿部肌肉酸痛,一段时间后缓解。查阅资料得知,肌细胞生成的乳酸可在肝脏转化为葡萄糖被细胞再利用。下列叙述正确的是A.酸痛是因为乳酸积累导致血浆pH显著下降所致B.肌细胞生成的乳酸进入肝细胞只需通过组织液C.乳酸转化为葡萄糖的过程在内环境中进行D.促进乳酸在体内的运输有利于缓解酸痛
4.(不定项)(2021·河北,17)高盐饮食后一段时间内,虽然通过调节饮水和泌尿可以使细胞外液渗透压回归Na+摄入前的水平,但机体依旧处于正钠平衡(总Na+摄入多于排泄)状态。下列叙述正确的是A.细胞外液渗透压主要来源于Na+和Cl-B.细胞外液渗透压回归与主动饮水、抗利尿激素分泌增加有关C.细胞内液不参与细胞外液渗透压的调节D.细胞外液渗透压回归但机体处于正钠平衡时,细胞外液总量和体液总 量均增多
2.模拟生物体维持pH的稳定(1)实验目的通过比较自来水、 和肝匀浆在加入酸或碱后pH的变化,推测生物体是如何维持pH稳定的。
3.内环境稳态的实例分析(1)血浆pH调节过程的分析
(2)内环境稳态失调引起的疾病
(1)血浆的成分稳定时,机体达到稳态( )
(4)当内环境稳态遭受破坏后,一定引起细胞代谢紊乱( )(5)人体pH的相对稳定主要依靠血液中的缓冲对,与其他器官或系统无关( )
(3)健康人内环境能保持稳态,内环境保持稳态时,人体一定健康( )
5.(2024·淄博高三模拟)如图为组织液流经组织细胞时CO2的运输过程,图中Hb为血红蛋白,①②为细胞外液。据图分析,下列说法错误的是A.图中①和②分别表示组织液和血浆B.Hb能维持红细胞内pH的相对稳定C. 出红细胞的同时Cl-进入红细 胞,可维持离子平衡D.随着CO2的进入,红细胞可能会出 现轻微失水现象
6.(2023·湖北,5)2023年4月,武汉马拉松比赛吸引了全球约26 000名运动员参赛。赛程中运动员出现不同程度的出汗、脱水和呼吸加深、加快。下列关于比赛中运动员生理状况的叙述,正确的是A.血浆中二氧化碳浓度持续升高B.大量补水后,内环境可恢复稳态C.交感神经兴奋增强,胃肠平滑肌蠕动加快D.血浆渗透压升高,抗利尿激素分泌增加,尿量生成减少
1.(选择性必修1 P4)内环境: 。2.(选择性必修1 P5)血浆和组织液、淋巴液最主要的差别在于___________ 。3.(选择性必修1 P5)血浆渗透压的大小主要与 的含量有关,细胞外液渗透压的90%以上来源于 。血浆的pH之所以能够保持稳定,与其中含有的______________等物质有关。
由细胞外液构成的液体环境
较多的蛋白质,而组织液和淋巴液中蛋白质含量很少
4.(选择性必修1 P9)稳态的实质:内环境中的 和 保持相对稳定的状态。5.(选择性必修1 P10)稳态的调节机制是 。6.(选择性必修1 P11)内环境稳态的意义:____________________________ 。
神经—体液—免疫调节网络
内环境稳态是机体进行正常生命
7.(教材·概念检测·P6)人在进行一定强度的体力劳动后,手掌或脚掌上可能会磨出水疱。水疱是如何形成的?一段时间后水疱会自行消失,其原因是什么?___________________________________________________________________________________________________________________________________。
水疱由血浆透出毛细血管壁或组织细胞代谢产生。一段时间后,大部分组织液通过毛细血管壁进入血浆,还有一部分通过毛细淋巴管壁进入淋巴液
8.科学家用化学分析的方法测得血浆的化学组成中,血浆蛋白含量比无机盐含量多,但为什么无机盐在维持血浆渗透压中占重要地位?______________________________________________________________________________________________________。
血浆中虽然含有一定量的蛋白质,但蛋白质相对分子质量大,单位体积溶液中蛋白质微粒数目少,产生的渗透压小
9.(教材·思考讨论·P10)严重腹泻后,如果只喝水,不补充盐,内环境的渗透压可能会出现什么变化?带来的后果是什么?____________________________________________________________________________________________________________________________。
内环境的渗透压会变小;当内环境渗透压变小时,内环境中的水将较多地进入细胞内,造成细胞吸水膨胀,进一步导致细胞代谢的功能紊乱
10.(教材·拓展应用·P6)正常人剧烈运动会使肌肉产生大量乳酸等酸性物质,这会影响血浆的pH吗?肺气肿病人由于呼吸不畅,会使内环境中的pH怎样变化?原因是什么?___________________________________________________________________________________________________________________。
不会影响血浆的pH。肺气肿病人由于呼吸不畅,会使内环境中的pH降低。氧气不足,细胞进行无氧呼吸产生乳酸,同时CO2排出不畅
一、选择题:每小题给出的四个选项中只有一个符合题目要求。1.下列关于人体内环境及其稳态的叙述,正确的是A.人体含有大量体液,约2/3的体液属于内环境B.组织液、血浆、淋巴液之间都可以相互转化,以维持化学成分的相对 稳定C.运动时,丙酮酸转化成乳酸的过程不发生在内环境中D.细胞代谢的主要场所是内环境,受内环境中pH、温度等影响
2.下列过程不在内环境中进行的是A.抗原和抗体的结合B.血红蛋白与O2结合C.激素运输到靶细胞D.乳酸与缓冲物质反应
3.人在进行一定强度的体力劳动后,全身酸疼,手掌或脚掌可能会磨出水疱,一段时间后这些症状就会消失。下列说法正确的是A.水疱的成分中蛋白质的含量最高B.全身酸疼是肌肉产生的大量乳酸使血浆pH呈酸性C.水疱自行消失是因为其中的液体可渗入毛细血管和毛细淋巴管D.酸痛感逐渐消失是因为大量的乳酸通过尿液排出了体外
4.(2024·长沙高三检测)如图表示人体上肢的部分体液的关系图,下列相关叙述错误的是A.通常情况下,乙中的蛋白质含量比甲高,丁中O2浓度比 甲低B.淋巴细胞可以存在于乙、丙中,乙酰胆碱可存在于甲中C.乙、丙、丁构成内环境,其相对稳定状态是机体进行正常生命活动的 必要条件D.毛细血管壁通透性增强和淋巴液回流受阻都可能会引起组织水肿
5.将等量的红细胞分成两组,分别放在物质的量浓度相同的NaCl溶液和KCl溶液中,一段时间后,前者细胞形态保持不变,后者却引发溶血现象(红细胞破裂)。下列分析不合理的是A.NaCl溶液和KCl溶液的渗透压相同B.NaCl溶液与红细胞内液的渗透压相等C.K+会大量进入红细胞引起红细胞吸水D.Cl-会大量进入红细胞引起红细胞吸水
6.(2021·山东,7)氨基酸脱氨基产生的氨经肝脏代谢转变为尿素,此过程发生障碍时,大量进入脑组织的氨与谷氨酸反应生成谷氨酰胺,谷氨酰胺含量增加可引起脑组织水肿、代谢障碍,患者会出现昏迷、膝跳反射明显增强等现象。下列说法错误的是A.兴奋经过膝跳反射神经中枢的时间比经过缩手反射神经中枢的时间短B.患者膝跳反射增强的原因是高级神经中枢对低级神经中枢的控制减弱C.静脉输入抗利尿激素类药物,可有效减轻脑组织水肿D.患者能进食后,应减少蛋白类食品摄入
7.如图为肝细胞与内环境之间的物质交换关系图,下列相关叙述正确的是A.b中的O2在肝细胞中被利用至少需要跨过6层磷脂双分子层B.正常情况下生成与回流的a中O2的浓度相同C.在饥饿条件下,肝脏周围葡萄糖浓度a>bD.内环境中如 等缓冲对的存在, 使得其pH能保持稳定不变
8.与肌肉注射相比,静脉点滴因能将大剂量药物迅速送到全身细胞而疗效显著。如图a、b、c表示内环境的成分,下列分析错误的是
A.a、d都能与组织细胞直接进行物质交换B.静脉点滴生理盐水不会影响细胞正常形态C.肌肉注射药物一段时间后,药物在a、b、c中都可出现D.补充人血白蛋白来治疗组织水肿时可采用肌肉注射
9.(2024·青岛高三联考)《黄帝内经·灵枢·五味》曰:“谷不入,半日则气衰,一日则气少矣。”中医理论认为,“气”的实质是人体活动时产生的能量。从中医角度看,“气衰”相当于西医中的“低血糖症状”。下列说法正确的是A.出现“气衰”症状是因为氧气不足导致机体能量供应不足B.“谷”中储存能量的物质由C、H、O、N 4种元素组成C.正常情况下,人体细胞产生“气”的同时都有CO2产生D.出现“气衰”症状时,若血糖含量过低可导致机体稳态失调
10.呼吸性碱中毒是指肺过度通气使血浆H2CO3浓度或动脉血CO2分压降低而导致pH升高的现象,患者可能出现眩晕、手足麻木、抽搐等症状。下列相关叙述错误的是A.患者内环境pH大于7.45B.维持内环境pH稳态只依靠呼吸系统C.情绪激动时呼吸急促可能引起呼吸性碱中毒D.可用大纸袋捂住患者口鼻增加CO2分压以缓解症状
11.(2024·郴州高三质检)如图表示某人从初进高原到完全适应,其体内血液中乳酸浓度的变化曲线。下列对ab段和bc段变化原因的分析,正确的是A.bc段下降的原因即乳酸被血液中的缓冲物质转化为其他物质或造血功 能增强使红细胞数量增多B.ab段上升是因为人初进高原,有氧呼吸速率加快C.ab段上升是因为此段时间内,人体只能进行无氧 呼吸,产生大量的乳酸进入血液D.ab段产生的乳酸,在bc段与Na2CO3反应
12.酮体(包括乙酰乙酸、β-羟基丁酸和丙酮)是肝脏细胞中脂肪氧化分解的中间产物,并最终被转移至脑、心脏等器官氧化供能。健康人体血液中,酮体含量少;糖代谢紊乱时,血液中酮体增加导致酸中毒,出现神志不清等症状。下列相关分析不正确的是A.酮体可从组织液转移至血浆中B.脂肪氧化分解生成酮体发生在内环境中C.血液中酮体过量可导致内环境pH偏低D.酮体可缓解脑组织利用葡萄糖障碍导致的脑细胞供能不足
二、选择题:每小题给出的四个选项中有一个或多个符合题目要求。13.如图是细胞直接与内环境进行物质交换示意图,⑤处的箭头表示血液流动的方向。下列说法正确的是A.若③为胰岛B细胞,饭后半小时⑤处的胰岛 素浓度低于①处B.若③为脑细胞,⑤处的氧气浓度低于①处, 而CO2的浓度相反C.若③为骨骼肌细胞,饭后五小时⑤处的血糖浓度高于①处D.若③为组织细胞,氨基酸形成蛋白质的过程中产生水
14.抽血检查是常见的疾病检查项目,成人一般采用静脉采血,婴幼儿可采用指尖采血。有的血项指标能体现内环境的某些成分含量,可反映机体的健康状况。如图为人体内环境示意图,请据图分析,下列说法正确的是A.静脉采血和指尖采血所得检样中的液体成分均 为图中的④和①B.血项指标可包括血红蛋白、血糖、血脂、激素、抗体、尿素和呼吸酶等C.CO2从②中产生扩散到④中至少需要通过10层磷脂分子D.血检能反映健康状况是由于②需要的营养物质和产生的代谢废物依赖 血液运输
15.(2024·日照高三模拟)液体疗法是指通过补充(或限制)某些液体以维持机体体液平衡的治疗方法。临床上,常用5%葡萄糖溶液(血浆等渗溶液)、10%葡萄糖溶液、5%NaHCO3溶液等进行输液治疗。下列叙述正确的是A.注射5%葡萄糖溶液会导致细胞外液渗透压升高B.治疗低血糖时,10%葡萄糖溶液主要为机体提供能量C.治疗酸中毒时,5%NaHCO3溶液能够维持机体的酸碱平衡D.液体疗法能维持机体正常的体液含量和理化性质的相对稳定
第八单元 第45课时 其他植物激素-2025年高考生物大一轮复习课件: 这是一份第八单元 第45课时 其他植物激素-2025年高考生物大一轮复习课件,文件包含第八单元第45课时其他植物激素pptx、第八单元第45课时其他植物激素教师版docx、第八单元第45课时其他植物激素学生版docx等3份课件配套教学资源,其中PPT共60页, 欢迎下载使用。
第八单元 第44课时 植物生长素-2025年高考生物大一轮复习课件: 这是一份第八单元 第44课时 植物生长素-2025年高考生物大一轮复习课件,文件包含第八单元第44课时植物生长素pptx、第八单元第44课时植物生长素教师版docx、第八单元第44课时植物生长素学生版docx等3份课件配套教学资源,其中PPT共60页, 欢迎下载使用。
新高考生物一轮复习课件 第八单元 第1课 人体的内环境与稳态(含解析): 这是一份新高考生物一轮复习课件 第八单元 第1课 人体的内环境与稳态(含解析),共60页。PPT课件主要包含了核心概念·自查,组织液,溶质微粒,无机盐,蛋白质,Cl-,35~745,物质交换,协调一致,成分和理化性质等内容,欢迎下载使用。

