[二模][化学]山东省泰安市宁阳县2024年中考试题(解析版)
展开1.本试卷分第I卷(选择题)和第Ⅱ卷(非选择题)两部分满分100分,考试时间60分钟。
2.答卷时按要求将第I卷、第Ⅱ卷中的答案填涂在答题纸上。
3.考试结束时将第I卷、第Ⅱ卷、答题纸分别整理,按要求分别上交。
相对原子质量:
第I卷(选择题 共40分)
一、选择题(本题包括20小题,每小题2分,共40分。每小题只有一个选项符合题意。)
1. 下列物质变化过程中,只发生了物理变化的是
A. 石油制成布料B. 用盐酸除去铁架台上的铁锈
C. 干冰用于舞台烟雾D. 米饭在人体中消化成葡萄糖
【答案】C
【解析】
【详解】A、石油制成布料,有新物质生成,发生化学变化,不符合题意;
B、用盐酸除去铁架台上的铁锈,铁锈的主要成分是氧化铁,盐酸与氧化铁反应生成氯化铁和水,有新物质生成,发生化学变化,不符合题意;
C、干冰是指固体二氧化碳,二氧化碳易升华吸热,使水蒸气液化,用于舞台烟雾,没有新物质生成,发生物理变化,符合题意;
D、米饭在人体中消化成葡萄糖,有新物质生成,发生化学变化,不符合题意;
故选:C。
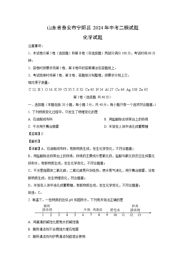
2. 常温下,一些物质的近似pH如图所示,下列有关说法正确的是
A. 鸡蛋清的碱性比肥皂水的碱性强
B. 厕所清洁剂不会腐蚀大理石地面
C. 厕所清洁剂与炉具清洁剂能混合使用
D. 胃酸过多的人可适当多食用一些鸡蛋清
【答案】D
【解析】
【详解】A、鸡蛋清的pH比肥皂水的小,则肥皂水的碱性比鸡蛋清的碱性强,故A不符合题意;
B、厕所清洁剂的pH小于7,显酸性,能和大理石地面中的碳酸钙反应,故B不符合题意;
C、厕所清洁剂显酸性,炉具清洁剂显碱性,则厕所清洁剂不能与炉具清洁剂能混用,故C不符合题意;
D、鸡蛋清的pH大于7,显弱碱性,胃酸过多的人可适当多食用一些鸡蛋清,故D符合题意。
故选D。
3. 硒有“长寿元素”“天然解毒剂”等美誉。如图所示,甲是硒原子结构示意图,乙是硒元素在元素周期表中的信息。下列相关说法不合理的是
A. 硒元素的原子序数为34B. 硒原子在化学反应中易得到电子
C. 硒原子的相对原子质量为78.96 gD. 硒元素是一种非金属元素
【答案】C
【解析】
【详解】A、元素周期表单元格中,左上角的数字表示原子序数,则硒元素的原子序数为34,该选项说法合理;
B、硒原子最外层电子数为6,大于4,在化学变化中易得到电子,该选项说法正确;
C、相对原子质量的单位为“1”,而不是“g”,该选项说法不正确;
D、硒为“石”字旁,属于非金属元素,该选项说法正确。
故选C。
4. “赏诗词之美、寻文化之根、铸民族之魂”。从化学视角对成语、俗语、诗词的解释错误的
A. “花气袭人知骤暖,鹊声穿树喜新晴”——温度升高,分子运动加快
B. “曾青得铁则化为铜”体现了我国湿法冶金技术的应用
C. “釜底抽薪”通过降低可燃物的着火点米灭火
D. “松叶堪为酒,春来酿几多?”指清香的酒来自于粮食缓慢氧化
【答案】C
【解析】
【详解】A、花气袭人知骤暖,是因为花香中含有的分子是在不断运动,向四周扩散,使人们闻到花香,且温度升高,分子运动加快,故A解释正确;
B、“曾青得铁则化铜”是硫酸铜与铁发生置换反应生成铜和硫酸亚铁,体现了我国湿法冶金技术的应用,故B解释正确;
C、“釜底抽薪”含义是抽去锅底下的柴火,清除可燃物,达到灭火的目的,着火点是物质的固有属性,一般不能改变,故C解释错误;
D、“松叶堪为酒,春来酿几多?”一句中涉及到酿酒,酒是以大米、高粱等粮食为原料,经过长时间的发酵而来的,整个过程是一个缓慢氧化反应,故D解释正确;
故选:C。
5. 化学学科核心素养是中国学生发展核心素养在化学课程中的具体化。下列有关知识理解正确的是
A. 化学观念:可以添加合适的催化剂,将水转化成汽油以节约石油资源
B. 科学思维:燃烧需要同时满足燃烧的三个条件,故灭火也需同时破坏燃烧的三个条件
C. 科学探究与实践:向某水样中加入适量肥皂水,振荡,出现大量泡沫,则该水样是软水
D. 科学态度与责任:都是空气污染物,排放到空气中都会形成酸雨,应控制排放
【答案】C
【解析】
【详解】A、化学观念:根据质量守恒定律,反应前后元素的种类不变,水中含氢、氧元素,汽油中含碳、氢元素,因此不能把水转化成汽油,故错误;
B、科学思维:燃烧需要同时满足燃烧的三个条件(可燃物、与氧气接触、温度达到可燃物的着火点),只要破坏燃烧三个条件中的任何一个条件即可达到灭火的目的,故错误;
C、科学探究与实践:向某水样中加入适量肥皂水,振荡,出现大量泡沫,则该水样是软水,故正确;
D、科学态度与责任:NO2、SO2、CO都是空气污染物,应控制排放,其中NO2、SO2排放到空气中会形成酸雨,CO不会形成酸雨。故错误。
故选C
6. 分类法是化学学习的重要方法。下列说法不正确的是
A. 生石灰、烧碱、浓硫酸都可用作干燥剂
B. 水、氮气、二氧化碳均由分子构成
C. 都属于铵态氮肥
D. 纯金、青铜、不锈钢都属于金属材料
【答案】C
【解析】
【详解】A、生石灰是氧化钙的俗称,氧化钙能与水反应生成氢氧化钙,可作干燥剂,烧碱和浓硫酸均具有吸水性,均可用作干燥剂,不符合题意;
B、水和二氧化碳均是由非金属元素组成的化合物,氮气属于气态非金属单质,它们均由分子构成,不符合题意;
C、硝酸铵和硫酸铵均含铵根离子,均属于铵态氮肥,尿素含N、P、K中的氮元素,属于氮肥,但是不属于铵态氮肥,符合题意;
D、纯金属于纯金属,青铜是铜锡合金,不锈钢是铁碳合金,它们均属于金属材料,不符合题意。
故选C。
7. 实验室按如图步骤配制100 g质量分数为15%的氯化钠溶液,下列说法错误的是
A. 配制溶液的正确操作顺序为CBDEA
B. 图A中玻璃棒的作用与过滤时玻璃棒的作用一致
C. 用量筒取水时俯视读数,会造成溶液溶质质量分数偏高
D. 所需氯化钠固体的质量为15 g,量取水的体积是85 mL
【答案】B
【解析】
【详解】A、首先计算需要的溶质、溶剂质量,然后取用溶质氯化钠即操作C,之后使用天平精准称量一定质量的溶质即操作B,将称取的溶质倒入烧杯中即操作D,然后使用量筒精准量取溶剂水的体积进行溶解溶质即操作E,最后使用玻璃棒搅拌加速氯化钠溶解即操作A,配制溶液的正确操作顺序为CBDEA,不符合题意;
B、图A中玻璃棒的作用搅拌加速氯化钠溶解,过滤时玻璃棒的作用是避免待过滤液体洒出漏斗外,符合题意;
C、用量筒取水时俯视读数,会造成溶剂质量偏小,造成溶液溶质质量分数偏高,不符合题意;
D、配制100 g质量分数为15%的氯化钠溶液,所需氯化钠固体的质量为,量取水的体积是,不符合题意;
故选B。
8. 元素化合价和物质类别是研究物质的两个重要维度。下图为碳元素的部分“价类二维图”。下列说法不正确的是
A. a点对应的物质可能是
B. b代表的物质可以是金刚石,硬度大,可用于切制玻璃
C. c点对应的物质可用于工业炼铁
D. d代表的物质是二氧化碳,能使澄清石灰水变浑浊
【答案】D
【解析】
【详解】A、a点对应的物质是含-4价碳元素的有机物,CH4为有机物,且其中碳元素化合价为-4价,故a点对应的物质可能是 CH4,故A说法正确;
B、b代表的物质是碳单质,可以是金刚石,硬度大,可用于切制玻璃,故B说法正确;
C、c点对应的物质是含有+2价碳元素的氧化物,即为CO,一氧化碳具有还原性,可用于工业炼铁,故C说法正确;
D、d代表的物质是含有+4价碳元素的酸,即为H2CO3,故D说法错误;
故选:D。
9. 下表中对宏观事实的微观解释,不合理的是
A. AB. BC. CD. D
【答案】A
【解析】
【详解】A、根据化学反应前后元素种类不变,水通电产生氢气和氧气,说明水中含有氢元素和氧元素,错误;
B、每个一氧化碳分子中有一个碳原子和一个氧原子,每个二氧化碳分子中有一个碳原子和两个氧原子,两者化学性质不同是因为分子构成不同,正确;
C、根据经典酸碱理论,酸溶液中的阳离子全部都是氢离子,使酸具有相似的化学性质,正确;
D、铵态氮肥中有铵根离子,碱性物质中因为呈碱性,溶液中有氢氧根离子,铵根离子能和氢氧根离子反应生成氨气和水,降低铵态氮肥的肥效,正确。
故选:A。
10. 从海水中制备纯碱和金属镁的流程如图,下列说法错误的是
A. 流程I依次向粗盐水中加入过量溶液、溶液和适量稀盐酸去除杂质
B. 流程Ⅱ先吸氨气是使溶液呈碱性,有利于吸收二氧化碳
C. 上述流程涉及四种基本反应类型
D. 流程Ⅱ中,相同温度下的溶解度小于先结晶析出,析出晶体后剩余溶液中溶质不止一种
【答案】C
【解析】
【详解】A、氢氧化钙和碳酸钠加入粗盐水中能够形成氢氧化物沉淀和碳酸盐沉淀,过滤后加入盐酸,除去多量的碳酸钠和生成的氢氧化钠,达到除杂的目的,正确;
B、氨气在水中的溶解性更大,能够使溶液呈碱性,吸收更多二氧化碳,保证产率,正确;
C、碳酸氢钠受热分解生成碳酸钠、水和二氧化碳,氯化镁电解生成镁和氯气,这两个反应都是一种物质生成多种物质,属于分解反应;
酸碱盐之间的反应,是两种化合物相互交换成分生成两种新的化合物的反应,属于复分解反应;
氨气与水反应生成一水合氨,两种物质反应生成一种物质,属于化合反应;
置换反应是单质和化合物生成另一种单质和另一种化合物,流程中没有涉及置换反应,错误;
D、碳酸氢钠在溶液中先析出,说明剩余溶液是碳酸氢钠的饱和溶液,溶液中至少含有碳酸氢钠和未析出的氯化铵,正确。
故选:C。
11. 某食品保鲜剂以淀粉、二氧化硅为载体,吸附酒精制作而成,保鲜原理是酒精挥发,在食品周围形成一定浓度的气体保护层,下列说法错误的是
A. 淀粉属于糖类B. 酒精挥发时分子体积变大
C. 中的化合价为D. 酒精不充分燃烧会产生
【答案】B
【解析】
【详解】A、淀粉是糖类的一种,淀粉属于糖类,故A正确;
B、酒精挥发时,分子间的间隔增大,而不是分子体积变大,故B错误;
C、氧元素显-2价,设硅元素的化合价是x,根据在化合物中正负化合价代数和为零,可得:x+(-2)×2=0,则x=+4价,故C正确;
D、酒精由碳、氢、氧元素组成,完全燃烧生成二氧化碳和水,不完全燃烧会生成一氧化碳,故D正确。
故选:B。
12. 为了测定液化气中丙烷(C3H8)在氧气不足时燃烧产物,将一定量的丙烷和氧气置于一个封闭的容器中引燃,测得反应前后各物质的质量如下表:
下列判断正确的是
A. 表中a的值为5.6B. X可能是该反应的催化剂
C. X可能含有氢元素D. X只含碳元素
【答案】A
【解析】
【详解】A、反应前物质的总质量为4.4 g+12.8 g=17.2 g;反应后物质的总质量为7.2 g+4.4 g+a g。根据反应前后,物质的总质量不变且容器为密闭容器可知:7.2 g+4.4 g+a g=17.2 g。则a=5.6,故A 正确;
B、物质X在反应前的质量为零,反应后的质量为5.6 g;应为生成物,故B不正确。
C、根据质量守恒定律可知:反应前后元素的质量不变。反应前氢元素的质量即丙烷中氢元素的质量为;反应后水中氢元素的质量为;二者相等,所以X中没有氢元素,故C不正确;
D、根据质量守恒定律可知:反应前后元素的质量不变。反应前碳元素的质量即丙烷中碳元素的质量为;反应后二氧化碳中碳元素的质量为;X中含碳元素的质量为3.6 g—1.2 g=2.4 g<5.6 g,X中不可能只含碳元素,故D不正确。故选A。
13. 分离、提纯、除杂、鉴别是基本的实验技能,如表实验设计能达到实验目的的是
A. AB. BC. CD. D
【答案】B
【解析】
【分析】
【详解】A、氢氧化钠和二氧化碳反应生成碳酸钠和水,和一氧化碳不反应,不但没有除去杂质,反而除去了原物质,该选项不能达到实验目的;不符合题意;
B、分别加入等量的水,不能溶解的是碳酸钙,温度升高的是氢氧化钠,温度降低的是硝酸铵,温度无明显变化的是氯化钠,该选项能够达到实验目的,符合题意;
C、加入过量K2CO3溶液,碳酸钾和氢氧化钙反应生成碳酸钙沉淀和氢氧化钾,除去氢氧化钙带入过量的碳酸钾,该选项不能达到实验目的,不符合题意;
D、加入足量稀硫酸,铁与稀硫酸反应生成硫酸亚铁和氢气,铜与稀硫酸不反应,充分反应后,过滤得到硫酸亚铁和铜、洗涤、干燥得到铜,不能达到分离目的,该选项不能达到实验目的,不符合题意。
故选:B。
14. 如图是a、b、c三种固体物质的溶解度曲线,下列有关说法正确的是
A. t2 ℃时,将25 g乙加入到50 g水中,充分溶解,所得溶液中溶质与溶液的质量比是1:3
B. t3 ℃时,在等质量的甲、乙、丙三种物质饱和溶液中,所含溶剂最多的是甲
C. 若将组成在N点的丙溶液转化为M点的丙溶液,可采用的方法是增加溶剂或降低温度
D. t1 ℃时,将甲、乙、丙三种物质的饱和溶液升温到t3 ℃,所得溶液的溶质质量分数由大到小的顺序是乙>丙>甲
【答案】D
【解析】
【详解】A、t2 ℃时,乙物质的溶解度是40 g,所以将25 g乙加入到50 g水中,充分溶解,所得溶液中溶质与溶液的质量比是:20 g:70 g=2:7,故说法错误;
B、t3 ℃时,丙物质的溶解度最小,所以在等质量的甲、乙、丙三种物质饱和溶液中,含溶剂最多的是丙,故说法错误;
C、若要将组成在N点的丙溶液转化为M点的丙溶液,温度不变,溶液由饱和变成不饱和,可采用的方法是增加溶剂,故说法错误;
D、t1 ℃时,乙物质的溶解度大于甲物质的溶解度,升高温度,甲、乙物质不会析出晶体,丙物质会析出晶体,应该按照t3 ℃时的溶解度进行计算,所以t1 ℃时,将甲、乙、丙三种物质的饱和溶液升温到t3 ℃,所得溶液的溶质质量分数由大到小的顺序是乙>丙>甲,故说法正确。
故选D。
15. 纳米高性能Fe3O4可以实现高效催化分解水,其反应历程如下图所示。下列说法正确的是
A. 反应历程中只有铁元素的化合价有变化
B. 过程①中能量转换是化学能转化为太阳能
C. 反应②的化学方程式为:
D. 理论上反应36 g水,可生成32 g氧气
【答案】D
【解析】
【详解】A、反应历程中除了铁元素的化合价有变化,氢元素的化合价也有变化,即水中氢元素+1价变为氢气(单质中元素为0价)中氢元素0价,说法错误;
B、过程①中能量转换是太阳能转化为化学能,说法错误;
C、反应②的化学方程式为:,说法错误;
D、总反应化学方程式,该反应可读作:每36份质量的水在Fe3O4催化、光照条件下完全反应生成4份质量的氢气和32份质量的氧气,则理论上反应36 g水,可生成32 g氧气,说法正确;
故选D。
16. 化学兴趣小组设计如图所示的装置测定空气中氧气的含量,胶头滴管中的水滴入生石灰一段时间后,试管内的白磷(白磷的着火点为 40 ℃)开始燃烧,待白磷熄灭并冷却至室温后打开弹簧夹。下列关于该实验的说法错误的是
A. 试管中的细沙可防止试管炸裂
B. 胶头滴管中的水和注射器中的水作用不同
C. 若实验测得氧气的体积分数偏低,可能是试管中白磷过量
D. 若注射器中的水最终减少了10 mL,说明空气中氧气的体积分数约为 20%
【答案】C
【解析】
【详解】A、白磷燃烧放热,试管中的细沙可防止试管受热不均而炸裂,正确。
B、胶头滴管中的水用于和生石灰反应,生石灰和水反应放热,可引燃白磷。注射器内的水用于测量反应后试管中减少气体的体积,作用不同。正确。
C、白磷过量是正确操作,保证将氧气完全消耗,不会导致实验测得氧气的体积分数偏低。错误。
D、注射器中的水最终减少了10 mL,说明试管内消耗的气体的体积为10 mL,即氧气是10 mL,则空气中氧气的体积分数约为,正确。
故选:C。
17. 向一定质量的和的混合溶液中加入锌粉,充分反应后,过滤,得到一定温度下的滤液(不饱和)和滤渣,向滤渣中加入稀盐酸,有气泡生成。下列有关说法中,不合理的是
A. 滤液中一定有和B. 滤液可能为蓝色溶液
C. 滤渣质量一定小于D. 滤渣中一定有单质铜、单质铁
【答案】B
【解析】
【分析】金属活动性:Mg>Zn>Fe>Cu,向一定质量的硫酸镁、硝酸亚铁、硝酸铜的混合溶液中加入锌粉,锌先与硝酸铜反应生成硝酸锌和铜,待硝酸铜完全反应后,锌与硝酸亚铁反应生成硝酸锌和铁,锌和硫酸镁不反应,充分反应后,过滤,得到一定温度下的滤液(不饱和)和滤渣,向滤渣中加入稀盐酸,有气泡生成,说明滤渣中一定含铁,则硝酸亚铁和锌发生了反应,则硝酸铜已经完全反应。
【详解】A、由分析可知,硝酸铜已经完全反应,锌和硝酸铜、硝酸亚铁反应生成了硝酸锌,硫酸镁不参与反应,故滤液中一定含硫酸镁、硝酸锌,故滤液中一定含镁离子和锌离子,不符合题意;
B、由分析可知,硝酸铜已经完全反应,滤液不可能是蓝色溶液,符合题意;
C、锌与硝酸铜反应:,65份质量的锌置换出64份质量的铜,固体质量减小,锌与硝酸亚铁反应:,65份质量的锌置换出56份质量的铁,固体质量减小,故滤渣质量一定小于a g,不符合题意;
D、由分析可知,锌一定与硝酸铜反应生成了铜,锌一定与硝酸亚铁反应生成了铁,故滤渣中一定含有单质铜、单质铁,不符合题意。
故选B。
18. 如图四个图像中能正确反应其对应实验操作的是
A. ①服用胃舒平[主要成分是氢氧化铝]治疗胃酸过多,胃液值的变化
B. ②将等质量的镁粉和铝粉分别与足量等浓度的稀硫酸反应
C. ③某温度,向一定量饱和硝酸钾溶液中加入硝酸钾晶体
D. ④向硫酸镁和硫酸的混合溶液中逐渐加入氢氧化钠溶液
【答案】B
【解析】
【详解】A、服用胃舒平[主要成分是氢氧化铝]治疗胃酸过多:胃液含有盐酸,呈酸性,pH<7,氢氧化铝与胃酸(盐酸)反应生成氯化铝和水,胃液酸性减弱,pH逐渐变大,但是反应后,胃液还是呈酸性,不会变为中性和碱性,不符合题意;
B、将等质量的镁粉和铝粉分别与足量等浓度的稀硫酸反应,镁比铝活泼,反应速率快,镁与稀硫酸反应:,铝与稀硫酸反应:,相对原子质量:,故最后铝生成氢气的质量大,符合题意;
C、某温度,向一定量饱和硝酸钾溶液中加入硝酸钾晶体,硝酸钾溶液已经饱和,不能继续溶解硝酸钾,溶质质量分数不会发生变化,不符合题意;
D、向硫酸镁和硫酸的混合溶液中逐渐加入氢氧化钠溶液,氢氧化钠先与硫酸反应生成硫酸钠和水,待硫酸完全反应后,硫酸镁和氢氧化钠反应生成氢氧化镁和硫酸钠,故一开始无沉淀生成,后生成沉淀的质量逐渐增大,待完全反应后,不再变化,不符合题意。
故选B。
19. 某固体混合物中含有NaOH、Na2SO4、NH4NO3、MgSO4四种物质中的两种或多种,取少量固体混合物进行如图所示的实验:(设过程中所有发生的反应都恰好完全进行)
下列分析正确的是
A. 气体M是NH3,滤液B中存在:
B. 固体混合物中只含有NaOH、NH4NO3
C. 固体混合物中可能含有Na2SO4
D. 固体混合物中一定不含Na2SO4、MgSO4
【答案】C
【解析】
【分析】向固体混合物中加水后加热生成气体M,滤液A和沉淀C,M能使湿润的红色石蕊试纸变蓝,则M为氨气,混合物中含氢氧化钠和硝酸铵,沉淀C为氢氧化镁,则混合物中含有硫酸镁,硫酸镁和氢氧化钠生成氢氧化镁和硫酸钠,滤液A加适量氯化钡生成无色滤液B,和白色沉淀D,则D为硫酸钡沉淀,无色滤液B为氯化钠,因反应生成硫酸钠,故无法判断混合物中是否含有硫酸钠。
【详解】A、由以上分析知,气体M是NH3,因过程中所有发生的反应都恰好完全进行,硫酸根离子已完全生成硫酸钡沉淀,故滤液B中不存在硫酸根离子,选项错误;
B、由以上分析知,固体混合物中一定含有NaOH、NH4NO3、MgSO4,可能含有Na2SO4,选项错误;
C、由以上分析知,固体混合物中可能含有Na2SO4,选项正确;
D、固体混合物中一定含MgSO4,可能含Na2SO4,选项错误。
故选C。
20. 对所学知识进行归纳总结,是提高学习效率的有效方法。下列归纳总结完全正确的是
A. AB. BC. CD. D
【答案】D
【解析】
【详解】A、①氧气可以支持呼吸,可以用于医疗急救,正确;②生石灰与水反应放热,会生成碱,不能食用,不能做补钙剂,错误;③液氮温度低,作血液制品冷藏运输的制冷剂,正确,不符合题意;
B、重金属能使蛋白质变性使人中毒,人误食重金属盐中毒后,服用鸡蛋清可减轻毒性,正确;②皮肤沾上浓氢氧化钠溶液,立即用大量水冲洗,再涂上硼酸溶液,正确;③夜间发现液化气泄漏,不能打开开关等,可能会爆炸,错误,不符合题意;
C、①氢能源由于制氢困难和储氢困难,目前没有广泛使用,错误;②可燃冰主要成分是甲烷,将成为未来新能源,正确;③高硫煤做燃料会产生二氧化硫导致酸雨,错误。不符合题意;
D、①水垢的主要成分是碳酸钙和氢氧化镁,均能与酸性物质反应,厨房里可用食醋清除水垢,正确;②活性炭具有吸附性,用活性炭吸附冰箱中的异味,正确;③点燃并闻气味区分棉线和羊毛线,产生烧纸气味的是棉线,产生烧焦羽毛气味的是羊毛线,正确,符合题意。
故选:D。
第Ⅱ卷(非选择题 共60分)
二、简答题(本题包括3小题,共24分。)
21. 2024年政府工作报告指出要继续抓好“三农”工作,推进乡村全面振兴。请回答下列问题:
(1)富硒小麦、富硒大米等深受人们喜爱,硒元素是人体必需的___________(填“常量”或“微量”)元素。粮食在种植过程中需施用一种化肥硝酸钾(KNO3),硝酸钾属于___________(填“氮肥”“磷肥”“钾肥”或“复合肥”)。
(2)某农作物适合在pH为5.5~6.5的土壤中生存,若该农场土壤pH为4.5~5.5,则可撒入适量_______进行改良。
(3)农业上常用15%的食盐水来选种,现有15 kg质量分数为25%的氯化钠溶液,欲稀释为15%的氯化钠溶液,需要加入水的质量为___________kg。
(4)“绿色化学”助力乡村振兴。“绿色化学”特点之一是“零排放”,一定条件下,一氧化碳和氢气可以按照不同比例反应,只生成一种产物就能实现“零排放”,这种产物可能是___________(填字母序号)。
A. 甲酸(CH2O2)B. 乙酸乙酯(C4H8O2)
C. 乙醇(C2H6O)D. 甲醇(C2H4O)
【答案】(1)①. 微量 ②. 复合肥
(2)熟石灰 (3)10 (4)D
【解析】
【小问1详解】
硒元素是人体必需的微量元素;硝酸钾(KNO3)含有钾元素和氮元素,属于复合肥;
【小问2详解】
若该农场土壤pH为4.5~5.5,呈酸性,则可撒入适量熟石灰进行改良;
【小问3详解】
设需要加入水的质量为,,解得;
【小问4详解】
一氧化碳中碳、氧元素的原子个数比=1:1;
A、由甲酸化学式(CH2O2)可知,甲酸中碳、氧元素的原子个数比=1:2,不符合生成有机物的特点,故选项不符合题意;
B、由乙酸乙酯化学式(C4H8O2)可知,乙酸乙酯碳、氧元素的原子个数比=2:1,不符合生成有机物的特点,故选项不符合题意;
C、由乙醇(C2H6O)化学式可知,乙醇中碳、氧元素的原子个数比=2:1,不符合生成有机物的特点,故选项不符合题意;
D、由甲醇(CH4O)化学式可知,甲醇中碳、氧元素的原子个数比=1:1,符合生成有机物的特点,故选项符合题意;
答案:D。
22. 2030年前实现“碳达峰”,2060年实现“碳中和"是我国实现绿色发展的重要目标。的捕集、封存及资源化利用是日前化学研究的热点。
(1)“碳捕集并封存”被认为是目前减缓全球变暖最经济可行的方式。
①实验室用澄清石灰水检验也是“捕集” 的过程。但根据溶液知识,不宜采用澄清石灰水“捕集” ,原因是________。
②氢氧化钠溶液吸收没有明显现象,利用图1装置进行实验,先后将溶液全部快速推入,即可判断两物质发生了反应。同时用压强传感器测得一段时间内压强变化如图2所示。下列说法正确是________(填序号)。
A.先推入的是盐酸
B.C点表示与反应恰好停止
C.D点压强比初始瓶内压强大,此时瓶内二氧化碳气体的量比初始多
D.若盐酸足量,最终压强比初始压强小,原因可能是有部分二氧化碳溶于水
(2)“碳封存”是将(气态)压入地下或注入到海底深处,以液态的形式封存。加压“封存”过程中,分子的________(填“大小”或“间隔”)将减小。
(3)实现“碳中和”主要有两条途径:一是节能减排,二是转化吸收。
①下列措施不符合节能减排理念的是________(填字母序号)。
A.开发使用新能源
B.节约用电,绿色出行
C.全面禁止使用化石燃料
D.尽量减少使用塑料袋
②科学家利用新型催化剂将二氧化碳转化为甲醇(),甲醇是重要的化工原料,深加工后可作为一种新型清洁燃料:该化学反应的微观过程如图所示,以下说法正确的是_______(填字母序号)
A.该反应涉及到3种氧化物
B.该反应的化学方程式为:
C.该反应实现了由无机物到有机物的转化
D.该反应不仅可以减少“碳排放”,还能获得比较理想的能源
【答案】(1)①. 氢氧化钙微溶于水,溶液过稀吸收效果不好 ②. D
(2)间隔 (3)①. C ②. CD
【解析】
【小问1详解】
氢氧化钙微溶于水,澄清石灰水中氢氧化钙浓度不大,吸收二氧化碳效果不好,故填:氢氧化钙微溶于水,溶液过稀吸收效果不好;
A、第一次推入溶液后,装置内压强下降,说明该物质能与二氧化碳反应,氢氧化钠溶液能和二氧化碳反应生成碳酸钠和水,先推入是氢氧化钠溶液,错误;
B、B点压强恰好下降到最低,是氢氧化钠和二氧化碳恰好完全反应的点,错误;
C、氢氧化钠和二氧化碳反应生成碳酸钠和水,碳酸钠和盐酸反应能够将吸收的二氧化碳再释放出来,反应中二氧化碳的量是不改变的,没有发生能够生成更多二氧化碳的反应,压强大于初始气压是因为推入液体会占体积,压缩气体,错误;
D、若盐酸足量,最终压强比初始压强小,二氧化碳能溶于水且与水反应,原因可能是有部分二氧化碳溶于水,正确;
故填:D;
【小问2详解】
加压“封存”过程中,CO2分子的间隙减小,分子本身大小不变,故填:间隔;
【小问3详解】
①A、开发新能源能减少化石燃料使用,减少二氧化碳的排放,正确;
B、电能部分是由化石燃料产生的,节约用电能够减少二氧化碳的排放,正确;
C、化石燃料仍旧是目前使用的主要能源,不能禁止使用,可以合理使用提高利用率,错误;
D、塑料是由石油产生的,减少塑料袋的使用,减少化石燃料的消耗,正确;
故填:C;
②图中可知,反应物是二氧化碳和氢气,生成物是甲醇和水;
A、氧化物是指由两种元素组成,其中一种元素是氧元素的化合物,二氧化碳和水属于氧化物,共2种,错误;
B、方程式没有配平,应该是,错误;
C、有机物是含有碳元素的化合物,除了二氧化碳、一氧化碳、碳酸盐等;二氧化碳和氢气属于无机物,甲醇属于有机物,该过程完成了无机物向有机物的转化,正确;
D、该过程将二氧化碳转化成了甲醇,减少了二氧化碳的排放,甲醇是新型清洁能源,正确;
故填:CD。
23. 碲()广泛用于彩色玻璃和陶瓷工艺。用某工业废渣(主要含有、还含少量的)为原料制备碲的一种工艺流程如图。
已知:微溶于水,易溶于较浓的氢氧化钠溶液、硫酸溶液、盐酸等。
(1)类比与的反应,写出“碱浸”时发生反应的化学方程式:_______。
(2)“沉碲”时,缓慢加入硫酸,并不断搅拌。此时发生两个化学反应,反应的化学方程式分别为、,为生成沉淀需控制溶液的在之间,其原因是_______。
(3)滤液1中的溶质是_______(填化学式)。
(4)“还原”时,在溶液中通入,反应生成碲和两种常见的酸,则该反应的化学方程式是_______。
【答案】(1)
(2)防止酸性过强,导致继续与酸反应致使碲元素损失
(3)
(4)
【解析】
【小问1详解】
二氧化碳与氢氧化钠反应生成碳酸钠和水,故类比二氧化碳与氢氧化钠的反应,“碱浸”时发生反应为TeO2和氢氧化钠反应生成Na2TeO3和水,该反应的化学方程式为:;
【小问2详解】
TeO2易溶于较浓氢氧化钠溶液、硫酸溶液、盐酸等,故为生成TeO2沉淀需控制溶液的 pH 在 4.5~5.0 之间,其原因是:防止酸性过强,导致TeO2继续与酸反应致使碲元素损失;
【小问3详解】
“沉碲”时,缓慢加入硫酸,并不断搅拌。此时发生两个化学反应:,,硫酸过量,故滤液1中的溶质是:Na2SO4、H2SO4;
【小问4详解】
“还原”时,在 TeCl4 溶液中通入 SO2 ,反应生成碲和两种常见的酸,根据质量守恒定律,化学反应前后,元素的种类不变,酸中一定含氢元素,故水参与了反应,反应物中含Te、Cl、H、S、O,生成物中含Te,故生成物中还应含Cl、H、S、O,故生成的酸是盐酸和硫酸,该反应的化学方程式为:。
三、实验题(本题包括2小题,共26分。)
24. 化学是一门以实验为基础的科学。请根据以下实验图示回答相关问题:
I.图装置可用于实验室制取气体。
(1)利用注射器可检查装置甲的气密性,将活塞缓慢向内推,若观察到_______则证明气密性良好。
(2)若气体M只能选用装置乙收集,推测M具有的性质有_______(填数字序号)。
①密度比空气大
②密度比空气小
③能与溶液反应
④有毒或对空气有污染
(3)实验室用装置丙制取,多孔塑料板上放的药品是_______(填名称),用装置丁收集,气体应从_______(填“m”或“n)端通入。组装一套与丙装置具有相同功能的发生装置,应选用戊图中的仪器b、f_______(填字母)。
Ⅱ.用图的自制“制氧机”制备
【资料】过碳酸钠加水溶解会分解生成和;易溶于水。
【操作】在左瓶中依次加入适量水、过碳酸钠和二氧化锰。
【现象】左瓶中黑色粉末翻腾、液体浑浊,瓶壁温热;右瓶水中导管口有气泡冒出。
【评价】
(4)①左瓶中的二氧化锰可通过_______洗涤、烘干等操作回收:
②右瓶中水的作用是_______(填字母)。
A.可以观测是否有氧气输出
B.可以观测氧气输出的速率
Ⅲ.图可验证二氧化碳与水反应生成了酸。
(5)将二氧化碳不断通入一定量的水中,利用传感器采集到的数据如图所示,烧杯内溶液变小的原因是_______(用化学方程式解释)。
【答案】(1)长颈漏斗中液面上升,形成稳定的水柱
(2)①③④
(3)①. 大理石或石灰石 ②. n ③. d、e、g
(4)①. 过滤 ②. A、B
(5)
【解析】
【小问1详解】
利用注射器可检查装置甲的气密性,将活塞缓慢向内推,锥形瓶内压强增大,可将液体压回长颈漏斗,若观察到长颈漏斗中液面上升,形成稳定的水柱,则证明气密性良好;
【小问2详解】
若气体M只能选用装置乙收集,气体从长管通入,说明该气体的密度比空气大,且该气体需要被碱液吸收,说明能与NaOH溶液反应,说明该气体有毒或对空气有污染,为了防止气体污染空气,所以用氢氧化钠溶液吸收,故推测M具有的性质有①③④;
【小问3详解】
实验室用装置丙制取 CO2 ,多孔塑料板上放的药品是石灰石或大理石,
用装置丁收集 CO2 ,二氧化碳密度比空气大,则气体应从n端通入;
丙装置,当打开止水夹时,液面上升到多孔塑料板以上,与固体试剂接触,开始反应;当关闭止水夹时,产生的气体无法排出,在U形管上半部分聚积,管内气压增大,使液面降到多孔塑料板以下,使反应物相互分离,反应停止,故该装置能通过止水夹的开关来控制液体与固体的接触和分离,从而控制反应的发生和停止,组装一套与丙装置具有相同功能的发生装置,应选用图中的仪器b、f、d、e、g;
【小问4详解】
①二氧化锰难溶于水,则左瓶中的二氧化锰可通过过滤、洗涤、烘干等操作回收;
②氧气不易溶于水,则可通过观测是否有气泡产生,判断是否有氧气输出,也可以通过产生气泡的快慢,判断氧气的输出速率,故选;AB;
【小问5详解】
烧杯内溶液pH变小是因为二氧化碳和水反应生成碳酸,碳酸显酸性,使溶液的pH变小,化学方程式为:。
25. 酸、碱、盐是三类重要的物质。了解它们的性质是化学重要的学习内容。
【查阅资料】
①与的化学性质相似。
②溶液呈碱性,溶液、溶液呈中性。
【探究一】探究酸碱中和反应
将氢氧化钾溶液与稀硫酸混合,观察不到明显现象,为证明氢氧化钾溶液与稀硫酸发生了反应,进行了以下实验。
(1)通过图1所示实验,观察到溶液_______,证明氢氧化钾溶液与稀硫酸发生了化学反应。图2中c点所示溶液中所含溶质是_______(填化学式)。
(2)实验中测得反应混合溶液的温度变化如图3所示,说明稀硫酸与氢氧化钾溶液发生的反应是_______(填“放热”或“吸热”)反应。图2中B点表示的含义是_______。
【探究二】探究久置的氢氧化钾的成分并测定其成分的含量。
【活动一】探究久置的氢氧化钾的成分
(3)请用化学方程式解释变质的原因是_______。
【猜想假设】
(4)猜想I:只含;猜想Ⅱ:含和;猜想Ⅲ:_______。
(5)请完善下面表格。
【反思交流】
(6)步骤②中加入过量溶液的作用是_______。
【活动二】测定久置的氢氧化钾中的质量分数。
两位同学共同做了如图所示的测定实验,利用天平测得实验数据记录如表:
【实验分析】
(7)试通过分析上表中的数据计算出样品中的质量分数为_______(精确到0.1%)。
【答案】(1)①. 红色变成无色 ②.
(2)①. 放热 ②. 氢氧化钾溶液和稀硫酸恰好完全反应
(3)
(4)只含
(5)①. 有气泡产生 ②. 1 ③. 产生白色沉淀 ④. 溶液不变色/无明显现象
(6)检验并完全除去碳酸钾
(7)
【解析】
【小问1详解】
氢氧化钾溶液显碱性能使酚酞试液变红,向氢氧化钾溶液中滴加酚酞试液,氢氧化钾溶液变红,逐滴滴加稀硫酸,边滴边搅拌,观察到溶液红色变色无色,氢氧化钾消失了,证明氢氧化钾溶液与稀硫酸发生了化学反应。图2中c点溶液显酸性,溶质有硫酸,氢氧化钾与硫酸反应生成硫酸钠和水,c点所示溶液中所含溶质是、。
【小问2详解】
实验中测得反应混合溶液的温度变化如图3所示,氢氧化钾与稀硫酸反应过程中溶液温度升高,说明稀硫酸与氢氧化钾溶液发生的反应是放热反应。图2中B点是反应过程中温度最高的点,氢氧化钾和稀硫酸反应是放热反应,B点表示的含义是氢氧化钾溶液和稀硫酸恰好完全反应。
【小问3详解】
氢氧化钾能与空气中的二氧化碳反应生成碳酸钾和水而变质,该反应化学方程式:。
【小问4详解】
猜想I:只含,氢氧化钾没有变质;
猜想Ⅱ:含和,氢氧化钾部分变质;
猜想Ⅲ:只含,氢氧化钾全部变质。
【小问5详解】
①碳酸钾能与盐酸反应生成二氧化碳而产生气泡,氢氧化钾与盐酸反应生成氯化钾和水,没有气泡,故取少量样品于试管中,加入足量的稀盐酸,有气泡产生,证明有碳酸钾,则猜想1不成立;
②碳酸钾能与氯化钡反应生成碳酸钡沉淀,氢氧化钾和氯化钡不反应,另取少量样品于试管中,加水溶解,加入过量的氯化钡溶液,振荡,静置,产生白色沉淀,说明有碳酸钾;向所得溶液中加入无色酚酞溶液,溶液不变色,说明没有氢氧化钾,则猜想3成立。
【小问6详解】
步骤②中加入过量溶液,氯化钡溶液与碳酸钠溶液反应生成碳酸钡沉淀和氯化钠,作用是检验并完全除去碳酸钾。
【小问7详解】
解:设样品中的质量为,生成二氧化碳的质量=10.0 g+241.2 g-249.0 g=2.2 g
样品中碳酸钾的质量分数=
答:样品中碳酸钾的质量分数69.0%。
四、计算题(本题包括2小题,共10分。)
26. 甲醇是一种无色、有特殊香味、易挥发的液体。已知甲醇由碳、氢、氧三种元素组成,其中氢元素的质量分数为12.5%,氧元素的质量分数为50%;一个甲醇分子中含有1个氧原子。回答下列问题:
(1)甲醇的相对分子质量是_______。
(2)一个甲醇分子中含氢原子的个数是______。
【答案】(1)32;(2)4
【解析】
【详解】根据题意,氧的相对原子质量为16,一个甲醇分子中含有1个氧原子,甲醇分子中氧元素的质量分数为50%,因此甲醇分子的相对分子质量为32;氢元素的质量分数为12.5%,则甲醇分子中氢元素的相对质量为,则氢原子个数,因此氢原子的个数为4。
27. 某课外小组同学为了测定石灰石中碳酸钙的质量分数,取某地石灰石样品25.0 g于烧杯中,将100 g稀盐酸分4次加入烧杯中,充分反应后(杂质不与稀盐酸反应),测得剩余固体的质量记录如下。
请计算:
(1)X的值为_________。
(2)所用盐酸的溶质质量分数(写出计算过程)。
【答案】(1)93.4
(2)解:设所用盐酸的溶质质量为x。
答:所用盐酸的溶质质量分数为14.6%。
【解析】
【小问1详解】
由第一次加入盐酸可以推出,每加25 g盐酸,可以生成二氧化碳25 g+25 g-47.8 g=2.2 g,根据第四次加入盐酸100 g,生成二氧化碳100 g+25 g-118.4 g=6.6 g,说明第三次加入盐酸就已经将碳酸钙完全反应,所以X 的值为75 g+25 g-6.6 g=93.4 g。
【小问2详解】
详解见答案。
选项
事实
解释
A
水通电产生氢气和氧气
水中含有氢分子和氧分子
B
一氧化碳和二氧化碳化学性质不同
分子的构成不同
C
酸具有相似的化学性质
酸溶液中都含有氢离子
D
铵态氨肥和碱性物质不能混用
铵根离子和氢氧根离子会发生反应
物质
丙烷
氧气
水
二氧化碳
X
反应前质量/g
4.4
12.8
0
0
0
反应后质量/g
0
0
7.2
4.4
a
组别
实验目的
实验设计
A
除去CO2中混有的少量CO
通过足量NaOH溶液后,干燥,收集气体
B
签别CaCO3、NaOH、NaCl、NH4NO3
分别加入等量的水,观察并感知温度变化
C
提纯混有少量Ca(OH)2的KOH溶液
加入过量K2CO3溶液,振荡、静置、过滤
D
分离铜粉和铁粉的混合物
加入足量稀硫酸充分反应后,过滤、洗涤、干燥
A.化学与医药
B.化学与安全
①用氧气进行医疗急教
②用生石灰做补钙剂
③用液氮作血液制品冷藏运输的制冷剂
①人误食重金属盐中毒后,服用鸡蛋清可减轻毒性
②皮肤沾上浓氢氧化钠溶液,立即用大量水冲洗,再涂上硼酸溶液
③夜间发现液化气泄漏立即开灯寻找泄漏源
C.化学与能源
D.化学与生活
①氢能源是一种广泛使用的能源
②可燃冰将成为未来新能源
③倡导大量使用高硫煤做燃料
①厨房里可用食醋清除水垢
②用活性炭吸附冰箱中的异味
③点燃并闻气味区分棉线和羊毛线
实验操作步骤
实验现象
实验结论
①取少量样品于试管中,加入足量的稀盐酸
有_______产生
猜想_______不正确
②另取少量样品于试管中,加水溶解,加入过量的溶液,振荡,静置
_______
猜想Ⅲ正确
③取②中上层清液,滴加无色酚酞溶液
_______
称量项目
质量
样品
10.0
装样品前装置(含浓硫酸+稀硫酸)
241.2
反应后装置+装置内所有药品
249.0
次数
1
2
3
4
加入稀盐酸质量/g
25
25
25
25
烧杯中混合物总质量/g
47.8
70.6
X
118.4
45,2024年山东省泰安市宁阳县中考二模化学试题: 这是一份45,2024年山东省泰安市宁阳县中考二模化学试题,共12页。试卷主要包含了分类法是化学学习的重要方法等内容,欢迎下载使用。
45,2024年山东省泰安市宁阳县中考二模化学试题: 这是一份45,2024年山东省泰安市宁阳县中考二模化学试题,共12页。试卷主要包含了分类法是化学学习的重要方法等内容,欢迎下载使用。
2024年山东省泰安市宁阳县中考二模化学试题: 这是一份2024年山东省泰安市宁阳县中考二模化学试题,共12页。

