2024年中考真题—安徽省化学试题(解析版)
展开一、选择题(本大题包括12小题,每小题1分,共12分。每小题的4个选项中只有1个符合题意)
1. 下列展示我国古法酿酒的工序中,以发生化学变化为主的是
A. 捣碎酒曲B. 谷曲混合
C. 发酵成酒D. 泉水勾兑
【答案】C
【解析】
【详解】A、捣碎酒曲过程中是将酒曲物理性地破碎成更小的碎片,以便在后续的酿酒过程中更好地发挥作用,没有新物质的生成,属于物理变化,不符合题意;
B、谷曲混合过程中是将谷物(如大米、小麦等)与酒曲混合在一起,没有新物质的生成,属于物理变化,不符合题意;
C、发酵成酒过程中酒曲中的微生物会分解谷物中的糖类,产生酒精和二氧化碳等新物质,有新物质的生成,属于化学变化,符合题意;
D、泉水勾兑过程中是将不同批次或不同口感的酒进行混合,以达到特定的风味或标准,没有新物质的生成,属于物理变化,不符合题意。
故选C。
2. 某校开展“采摘节”劳动实践活动,同学们收获了大豆、花生等作物。下列说法错误的是
A. 大豆中含有丰富的蛋白质
B. 花生可用来获取油脂
C. 劳动时人体所需的能量主要来自维生素
D 劳动出汗后应适当补充无机盐
【答案】C
【解析】
【详解】A、大豆中含有丰富的蛋白质,A正确;
B、花生富含油脂,可用来获取油脂,B正确;
C、劳动时人体所需的能量主要来自糖类,C错误;
D、劳动出汗后导致人体流失部分无机盐,应适当补充无机盐,D正确。
故选:C。
3. 加快推动生态环境质量改善,建设美丽中国。下列有关说法错误的是
A. 禁止使用化肥和农药,防止水体污染
B. 推广新能源汽车,减少汽车尾气排放
C. 发展废旧电池回收技术,促进资源循环利用
D. 提升石油化工水平,实现绿色低碳转型
【答案】A
【解析】
【详解】A、合理使用化肥和农药,防止水体污染。A错误;
B、推广新能源汽车,减少化石燃料使用,节约化石能源,减少汽车尾气排放。B正确;
C、发展废旧电池回收技术,减少污染,保护环境,节约资源,促进资源循环利用。C正确;
D、提升石油化工水平,充分利用二氧化碳,降低二氧化碳排放,实现绿色低碳转型。D正确。
综上所述:选择A。
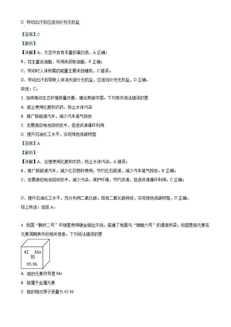
4. 我国“鹊桥二号”中继星使用镀金钼丝天线,搭建了地面与“嫦娥六号”的通信桥梁。如图是钼元素在元素周期表中的相关信息。下列说法错误的是
A. 钼的元素符号是M
B. 钼属于金属元素
C. 钼的相对原子质量为95.96
D. 1个M2+中含有的电子数为44
【答案】D
【解析】
【详解】A、据元素周期表的一格可知,钼的元素符号是M。A正确;
B、钼是金字旁,属于金属元素。B正确;
C、据元素周期表的一格可知,元素名称正下方的数字表示相对原子质量,钼的相对原子质量为95.96。
D、据元素周期表的一格可知,钼的原子序数是42,在原子中,原子序数=质子数=电子数,所以1个M中含有的电子数为42。1个M失去2个电子形成1个M2+,所以1个M2+中含有的电子数为42-2=40。D错误。
综上所述:选择D。
5. 在“粗盐中难溶性杂质的去除”实验活动中,溶解、过滤和蒸发三个步骤都需要用到的仪器是
A. 酒精灯B. 漏斗
C 蒸发皿D. 玻璃棒
【答案】D
【解析】
【详解】A、酒精灯用于加热,在蒸发操作中用来加热溶液。在溶解、过滤中不能用到。A不符合题意;
B、漏斗在过滤时使用,在溶解和蒸发中不能用到。B不符合题意;
C、蒸发皿用于溶液的蒸发,在溶解、过滤中不能用到。C不符合题意;
D、溶解操作中用玻璃棒搅拌,加速溶解;过滤时用玻璃棒引流;蒸发时用玻璃棒搅拌,防止局部温度过高,造成液滴飞溅。即溶解、过滤和蒸发三个步骤都需要用到的仪器是玻璃棒。D符合题意。
综上所述:选择D。
6. 端午时节,粽叶飘香。粽叶中的异荭草苷(C21H20O11)具有抗菌、抗病毒、增强免疫力等作用。下列关于异荭草昔的说法错误的是
A. 属于有机物B. 由52个原子构成
C. 由碳、氢、氧三种元素组成D. 有益于人体健康
【答案】B
【解析】
【详解】A、根据异荭草苷化学式可知,异荭草苷含碳化合物,属于有机物,说法正确, 不符合题意;
B、异荭草苷是由异荭草苷分子构成,1个异荭草苷分子是由21个碳原子、20个氢原子和11个氧原子构成,总共是21+20+11=52个原子,说法错误,符合题意;
C、根据异荭草苷化学式可知,异荭草苷由碳、氢、氧三种元素组成,说法正确, 不符合题意;
D、题目中提到异荭草苷具有抗菌、抗病毒、增强免疫力等作用,有益于人体健康,说法正确, 不符合题意。
故选B。
7. 青藏高原积雪冰川广布,冰雪融水是江河源头的重要补给水源。下列说法正确的是
A. 水结冰时,水分子不再运动B. 冰融化时,水分子种类发生了变化
C. 冰升华时,水分子间的间隔增大D. 冰与水混合得到混合物
【答案】C
【解析】
【详解】A、水结冰时,水分子在永不停息的做无规则运动,错误;
B、冰融化时,水分子种类没有发生变化,只是水分子的间隙改变,错误;
C、冰升华时,水分子间的间隔增大,正确;
D、冰与水是水的两种不同状态,冰与水混合得到的物质是由同种物质组成,属于纯净物,错误。
故选C。
阅读下列材料,完成下列小题。
杭州亚运会开幕式主火炬的燃料——“零碳甲醇(CH3OH)”备受瞩目,这是全球首次对“零碳甲醇”的实践应用。目前,该燃料已广泛应用在船舶、汽车等领域。“零碳甲醇”是利用焦炉气中的副产品氧气和从工业尾气中捕捉的二氧化碳在一种纳米催化剂的作用下反应得到的,其微观示意图如图。
8. 有关该反应的说法,正确的是
A. 反应物均为单质B. 丁的化学式为H2O
C. 参加反应的甲与乙的质量比为3∶1D. 反应前后“纳米催化剂”的性质不变
9. 有关“零碳甲醇”的说法,错误的是
A. 能替代汽油作为汽车燃料B. 燃烧过程中伴随着能量变化
C. 完全燃烧时不产生二氧化碳D. 生产过程实现了二氧化碳的资源化利用
【答案】8. B 9. C
【解析】
【8题详解】
A、反应物是氢气和二氧化碳,二氧化碳是由碳、氧元素组成的纯净物,是化合物,错误;
B、化学反应前后原子的种类和数目不变。反应前后C、H、O 原子的数目分别为1、6、2。反应后丙中C、H、O原子的个数为1、4、1,则丁中有2H、1O,所以丁的化学式为H2O,正确;
C、反应的化学方程式为,所以参加反应的甲与乙的质量比为(2×3):44≠3:1,错误;
D、“纳米催化剂”是该反应的催化剂,反应前后质量和化学性质不变,物理性质可能改变,错误;
故选B
【9题详解】
A、甲醇是可燃物,根据“目前,该燃料已广泛应用在船舶、汽车等领域”可知,能替代汽油作为汽车燃料。不符合题意;
B、燃烧放热,将化学能转化为热能等,燃烧过程中伴随着能量变化。不符合题意;
C、甲醇含有碳元素,完全燃烧时产生二氧化碳。符合题意;
D、反应原料有二氧化碳,所以生产过程实现了二氧化碳的资源化利用。不符合题意;
故选C。
10. 如图是我国西汉青铜雁鱼灯及其示意图。灯油燃烧时,烟气通过鱼身和雁颈导入雁体内水中,减少对室内空气的污染。下列说法错误的是
A. 该灯使用的青铜是一种金属材料B. 产生烟尘的原因是灯油不完全燃烧
C. 转动灯罩隔绝空气,可使灯火熄灭D. 水能吸收烟尘,还能吸收一氧化碳
【答案】D
【解析】
【详解】A、金属材料包括纯金属及合金,青铜是合金,属于金属材料。A正确;
B、灯油不完全燃烧产生碳粒等烟尘。B正确;
C、清除可燃物,隔绝空气,使温度降到着火点以下,都能达到灭火目的,所以转动灯罩隔绝空气,可使灯火熄灭。C正确;
D、由于一氧化碳难溶于水,所以水不能吸收一氧化碳。D错误。
综上所述:选择D。
11. 根据实验操作及现象,下列结论中正确的是
A. AB. BC. CD. D
【答案】B
【解析】
【详解】A、将燃着的木条伸入盛有无色气体的集气瓶中,木条熄灭,说明该气体不支持燃烧,有可能是CO2、N2、稀有气体等,不一定是CO2,A错误;
B、将打磨后的铝丝浸入硫酸铜溶液中,铝丝上附着红色固体,证明铝能将硫酸铜中的铜置换出来,说明铝的金属活动性比铜强,B正确;
C、酚酞溶液遇碱变红,遇中性或酸性溶液不变色,向白醋中滴加酚酞溶液,溶液不变色,说明白醋呈酸性或中性,C错误;
D、向镁粉中加入稀盐酸,产生大量气泡,说明镁粉与稀盐酸反应产生气体,D错误。
故选:B。
12. 某实验小组按图a装置验证质量守恒定律,一段时间后,发现锥形瓶内部分固体变为红棕色。实验过程中瓶内物质或元素质量变化与图b相符的是
A. 铁粉的质量B. 氮气的质量C. 氧元素的质量D. 固态物质的质量
【答案】A
【解析】
【详解】A、食盐水中的铁粉生锈,铁粉的质量将随时间的增加而减少,锥形瓶中氧气反应完,铁粉的质量不变。A符合题意;
B、食盐水中的铁粉生锈过程中,氮气不参与反应,氮气的质量不变。B不符合题意;
C、食盐水中的铁粉生锈过程中,氧气转化到铁锈中,氧元素的质量不变。C不符合题意;
D、原固态物质是铁粉,生锈后固态物质变为铁锈,固态物质的质量先增加后不变。D不符合题意。
综上所述:选择A。
二、非选择题(本大题包括5小题,共28分)
13. 茶叶是我省重要的经济作物之一,茶园土壤的酸碱性会对茶叶品质产生重要影响。某兴趣小组测定了某地茶园土壤的酸碱性并提出改良方案。
查阅资料:茶树最适宜生长在pH为5.0~5.5的土壤中
【任务一】测定土壤酸碱性
(1)将土壤样品与蒸馏水按1∶5的质量比在烧杯中混合,充分搅拌后静置,测得上层清液的pH为4。用pH试纸测定该溶液pH的操作是在玻璃片上放一小片pH试纸,______。
【任务二】调查土壤呈酸性的原因
(2)经调查发现,长期过量施用一些氮肥是土壤呈酸性的原因之一。请写出一种氮肥的化学式______。
【任务三】改良土壤酸碱性
(3)牛牛同学认为将适量熟石灰加入土壤,可中和其酸性。写出熟石灰与酸(以硫酸为例)反应的化学方程式______。
(4)农业上常用白云石粉改良土壤酸碱性。为研究白云石粉掩埋深度对土壤酸碱性的影响,该小组在同一块土地的三个不同区域开展实验。50天后,测得等量白云石粉掩埋深度与土壤pH的关系如图所示。根据图中信息,你认为茶农将白云石粉掩埋的最适宜深度是______(填字母序号)。
A. 0~10cmB. 10~20cmC. 20~30cm
【答案】(1)用玻璃棒蘸取少量上层清液滴在干燥的pH试纸上,与标准比色卡比对
(2)NH4Cl等 (3) (4)C
【解析】
【小问1详解】
用pH试纸测定未知溶液的pH时,正确的操作方法为用玻璃棒蘸取少量待测液滴在干燥的pH试纸上,与标准比色卡对比来确定pH。不能把pH试纸直接伸入待测溶液中,以免污染待测液。所以操作是在玻璃片上放一小片pH试纸,用玻璃棒蘸取少量上层清液滴在干燥的pH试纸上,与标准比色卡对。
【小问2详解】
只含氮磷钾三种元素中氮元素的肥料是氮肥,常见的氮肥有NH4Cl等。
【小问3详解】
熟石灰氢氧化钙和硫酸反应生成硫酸钙和水,化学方程式为。
【小问4详解】
改良土壤酸碱性,则最终pH越接近7则改良后的土壤越接近中性,改良效果越好。所以茶农将白云石粉掩埋的最适宜深度是20~30cm。此时土壤pH最接近7。故选C。
14. 甲烷是一种较清洁的能源。小彦同学在实验室制取甲烷并验证其组成。
(1)装置甲可用于制取甲烷,还可以制取氧气,用该装置制取氧气的化学方程式为______。
(2)实验前,用图乙所示方法检查装置气密性时,如果气密性良好,很快会出现的现象是______(填字母序号)。
A. B. C.
(3)甲烷难溶于水,密度比空气的小,实验室收集甲烷的方法是______(写1种即可)。
(4)用装置丙验证甲烷的组成时,为保证安全,点燃前应先验纯。下列能证明甲烷中含有碳、氢元素的现象有______(填字母序号)。
A. 火焰呈淡蓝色
B. 干燥的烧杯壁出现水雾
C. 倒转烧杯,加入少量澄清石灰水,振荡后溶液变浑浊
【答案】(1) (2)A
(3)排水法或向下排空气法 (4)BC
【解析】
【小问1详解】
甲是固体加热型装置,且试管口没有棉花,可用于氯酸钾制取氧气,氯酸钾在二氧化锰催化及加热条件下,反应生成氯化钾和氧气,化学方程式为。
【小问2详解】
检查装置气密性,先将导管放入水中,然后用手捂住试管,手使试管内气体温度升高,气压变大,如装置气密性良好,则气体从短管口逸出,会很快看到导管口有气泡冒出。故选A。
【小问3详解】
甲烷难溶于水,则实验室可以使用排水法收集甲烷。密度比空气的小,则可以使用向下排空气法收集甲烷。
【小问4详解】
甲烷燃烧生成二氧化碳和水,化学反应前后元素的种类不变,二氧化碳中含有碳元素,水中含有氢元素,所以验证生成二氧化碳和水则可说明甲烷中含有碳、氢元素。水蒸气遇冷凝结为水滴,所以干燥的烧杯壁出现水雾可说明生成水,证明甲烷中有氢元素。倒转烧杯,加入少量澄清石灰水,振荡后溶液变浑浊,说明生成二氧化碳,可证明甲烷中有碳元素。
故选BC。
15. 碳酸锂(Li2CO3)是制备新能源汽车电池的重要原料。我国盐湖卤水中主要含有氯化锂、氯化钠、硫酸镁等溶质,一种以化学沉淀法从卤水中生产碳酸锂的工艺如图:
回答下列问题:
(1)步骤①发生反应的化学方程式为______。
(2)步骤②操作a名称是______。
(3)步骤③中加入草酸钠,其中草酸根(C2O)的化合价是-2价,则草酸钠的化学式为______。
(4)滤液2中含有LiCl,步骤④中生成Li2CO3的反应类型是______。
(5)该工艺中用到的氧化物有______(写1种即可)。
【答案】(1)CaO + H2O = Ca(OH)2
(2)过滤 (3)Na2C2O4
(4)复分解反应 (5)生石灰(氧化钙)或水
【解析】
【小问1详解】
步骤①发生的反应是氧化钙与水反应生成氢氧化钙,反应的化学方程式为CaO + H2O = Ca(OH)2;
【小问2详解】
步骤②操作a能固体与液体分离,其名称是过滤;
【小问3详解】
钠元素显+1价,草酸根()的化合价是-2价,书写化学式时,一般正价的写在左边,负价的写在右边,根据化合物中各元素化合价代数和为零,草酸钠的化学式为:Na2C2O4;
【小问4详解】
滤液2中含有LiCl,步骤④中生成Li2CO3的反应是碳酸钠与氯化锂相互交换成分生成碳酸锂和氯化钠,该反应是由两种化合物相互交换成分生成两种化合物的反应,属于复分解反应;
【小问5详解】
氧化物是由两种元素组成,其中一种元素是氧元素的化合物,该工艺中用到的生石灰(氧化钙)、水都是由两种元素组成,其中一种元素是氧元素的化合物,属于氧化物。
16. 我国化学家侯德榜发明的侯氏制碱法,开创了世界制碱工业的新纪元。制碱工艺中的关键反应为:NaCl+CO2+NH3+H2O=NaHCO3↓+NH4Cl。室温(20℃)下,某兴趣小组在实验室利用如图装置模拟该反应。
已知:
①20℃时,几种盐的溶解度如表;
②氨气极易溶于饱和食盐水,形成的溶液呈碱性。
(1)为配制饱和食盐水,应向100g水中至少加入______gNaCl固体。
(2)仪器a的名称是______,装置D的作用是______。
(3)装置A制取的CO2中会混有HCl,用饱和NaHCO3溶液吸收HCl的化学方程式为______。
(4)为使CO2在装置C中能充分吸收,可采取的措施是______。
充分反应后,装置C中有晶体析出。为分析晶体产生的原因,兴趣小组继续开展探究。
查阅资料:一定条件下,可溶性物质的溶解存在限度,当相应离子浓度过大时,可溶性物质会部分结晶析出。
(5)装置C中析出的晶体主要成分是NaHCO3而不是NH4Cl原因是______。
(6)装置C中的物质过滤后得到的滤液在工业上称为母液。侯氏制碱法通过向母液中加入食盐,使NH4Cl结晶析出,析出晶体的原因是______。
【答案】(1)36.0
(2) ①. 试管 ②. 产生氨气,防止倒吸
(3)
(4)先打开装置D分液漏斗活塞,再打开装置A分液漏斗活塞
(5)相同条件下,生成NaHCO3溶解度比NH4Cl的小,以晶体形式析出
(6)增大Cl-浓度,生成氯化铵更多,所以氯化铵结晶析出
【解析】
【小问1详解】
根据20℃时,几种盐的溶解度表可知,20℃时NaCl的溶解度是36.0g,即20℃时100g水中溶解36.0gNaCl固体达到饱和状态,所以为配制饱和食盐水,应向100g水中至少加入36.0gNaCl固体。故填:36.0。
【小问2详解】
据图可知,仪器a是试管;由于氨气极易溶于饱和食盐水,为防止倒吸,用装置D产生氨气。故填:试管;产生氨气,防止倒吸。
【小问3详解】
饱和NaHCO3溶液与HCl反应生成氯化钠、水和二氧化碳,化学方程式为。
故填:。
【小问4详解】
由于氨气极易溶于饱和食盐水,形成的溶液呈碱性,碱性溶液能充分吸收二氧化碳。所以为使CO2在装置C中能充分吸收,可采取的措施是先打开装置D分液漏斗活塞,再打开装置A分液漏斗活塞。故填:先打开装置D分液漏斗活塞,再打开装置A分液漏斗活塞。
【小问5详解】
由于相同条件下,生成NaHCO3溶解度比NH4Cl的小,以晶体形式析出,所以装置C中析出的晶体主要成分是NaHCO3而不是NH4Cl。故填:相同条件下,生成NaHCO3溶解度比NH4Cl的小,以晶体形式析出。
【小问6详解】
一定条件下,可溶性物质的溶解存在限度,当相应离子浓度过大时,可溶性物质会部分结晶析出。所以增大Cl-浓度,生成氯化铵更多,所以氯化铵结晶析出。故填:增大Cl-浓度,生成氯化铵更多,所以氯化铵结晶析出。
17. 《天工开物》记载了锡的冶炼方法:入砂(指锡砂)数百斤,丛架木炭亦数百斤,鼓鞲(指鼓入空气)熔化,用铅少许,(锡)沛然流注。其反应原理为C+SnO2Sn+CO2↑。
(1)炼锡时加入少许铅形成合金,产物更易熔化流出,原因是______。
(2)现有151kg含SnO220%的锡砂,理论上可以炼出锡的质量是多少(写出计算过程)?
【答案】(1)合金的熔点降低
(2)解:设理论上可以炼出锡的质量是。
答:理论上可以炼出锡的质量是23.8kg。
【解析】
【小问1详解】
由于炼锡时加入少许铅形成合金,合金的熔点降低,所以产物更易熔化流出。故填:合金的熔点降低。
【小问2详解】
详见答案。选项
实验操作
现象
结论
A
将燃着的木条伸入盛有无色气体的集气瓶中
木条熄灭
该气体一定是CO2
B
将打磨后的铝丝浸入硫酸铜溶液中
铝丝上附着红色固体
铝的金属活动性比铜强
C
向白醋中滴加酚酞溶液
溶液不变色
白醋呈酸性
D
向镁粉中加入稀盐酸
产生大量气泡
该反应放出热量
物质
NaCl
NaHCO3
NH4Cl
溶解度/g
36.0
9.6
37.2
2024年安徽省中考真题化学真题(原卷版+解析版): 这是一份2024年安徽省中考真题化学真题(原卷版+解析版),共20页。试卷主要包含了选择题,非选择题等内容,欢迎下载使用。
2024年安徽省中考真题化学试题及答案: 这是一份2024年安徽省中考真题化学试题及答案,共3页。
2023年安徽省中考化学真题及答案解析: 这是一份2023年安徽省中考化学真题及答案解析,文件包含精品解析2023年安徽省中考化学真题解析版docx、精品解析2023年安徽省中考化学真题原卷版docx等2份试卷配套教学资源,其中试卷共23页, 欢迎下载使用。

