高考物理一轮复习第十三章机械振动与机械波光电磁波与相对论第讲机械波练习含解析新人教版
展开
这是一份高考物理一轮复习第十三章机械振动与机械波光电磁波与相对论第讲机械波练习含解析新人教版,共6页。试卷主要包含了选择题,非选择题等内容,欢迎下载使用。
1.(2023·河北衡水一中月考)如图所示,S为在水面上振动的波源,M、N是水面上的两块挡板,其中N板可以上下移动,两板中间有一狭缝,此时测得A处水面没有明显振动,为使A处水面也能发生明显振动,可采用的方法是( B )
A.使波源的频率增大
B.使波源的频率减小
C.移动N使狭缝的间距增大
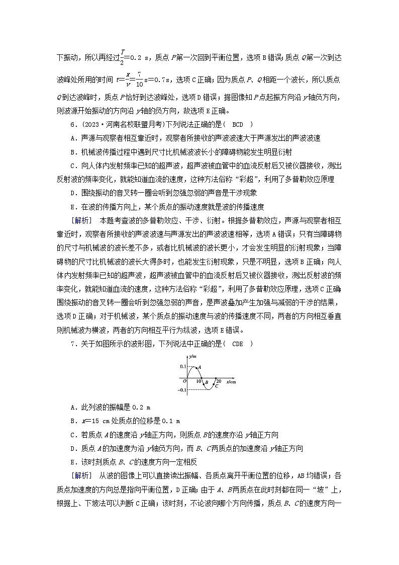
D.在不移动M板的情况下,不能使A处发生明显振动
[解析] 本题考查波的衍射现象。波发生明显衍射现象的条件为孔缝的宽度或障碍物的尺寸跟波长相差不多,或者比波长更小,故移动N使狭缝的距离减小或使波源的频率减小都可以使衍射现象更加明显,选项A、C、D错误,B正确。
2.(2023·山西运城月考)如图所示,S1、S2是振幅均为A的两个水波波源,某时刻它们形成的波峰和波谷分别由实线和虚线表示。则( C )
A.两列波在相遇区域发生干涉
B.a处质点振动始终减弱,b、c处质点振动始终加强
C.此时a、b、c处各质点的位移是xa=0,xb=-2A,xc=2A
D.a、b、c处各质点随着水波飘向远处
[解析] 本题考查波的干涉现象。由题图可知,两列波的波长不同,波速由介质决定,则两列波的波速相同,根据v=λf可知,两列波的频率不同,故两列波不会发生干涉,只是叠加,选项A错误;两列波不会发生干涉,所以振动不是始终加强或减弱的,选项B错误;波叠加时,各个质点的位移等于各个波单独
传播时引起位移的矢量和,故xa=A-A=0,xb=-A-A=-2A,xC=A+A=2A,选项C正确;波传播时,各个质点只是在各自的平衡位置附近振动,并不随波迁移,选项D错误。
3.(2023·北京理综)如图所示,一列简谐横波向右传播,P、Q两质点平衡位置相距0.15 m。当P运动到上方最大位移处时,Q刚好运动到下方最大位移处,则这列波的波长可能是( B )
A.0.60 m B.0.30 m
C.0.20 m D.0.15 m
[解析] 本题考查机械波的相关知识。由题意知,P位于波峰时,Q位于波谷,故两点平衡位置间距0.15 m=eq \f(λ,2)+nλ(n=0,1,2,…),所以波长λ=eq \f(0.30,1+2n)m(n=0,1,2,…),当n=0时,λ=0.30 m,故选项B正确。
4.(2023·山东淄博一模)汽车无人驾驶技术已逐渐成熟,最常用的是ACC自适应巡航控制系统,它可以控制无人车在前车减速时自动减速、前车加速时自动跟上去。汽车使用的传感器主要是毫米波雷达,该雷达会发射和接收调制过的无线电波,再通过因波的时间差和多普勒效应造成的频率变化来测量目标的相对距离和相对速度。若该雷达发射的无线电波的频率为f,接收到的回波的频率为f′,则( C )
A.当f′=f时,表明前车一定做匀速直线运动
B.当f′=f时,表明前车一定处于静止状态
C.当f′>f时,表明前车正在减速行驶
D.当f′f,接收到的频率增大,说明两车距离减小,表明前车在减速行驶,故C正确;当f′
相关试卷
这是一份高考物理一轮复习单元检测卷14机械振动机械波光电磁波与相对论选修
这是一份人教版高考物理一轮复习第13章机械振动与机械波光电磁波与相对论第3讲光的折射全反射课时练含答案
这是一份高考物理一轮复习第13章机械振动与机械波光电磁波与相对论限时检测含答案,共10页。试卷主要包含了选择题,非选择题等内容,欢迎下载使用。

