四川省雅安中学、石棉中学2023-2024学年高一下学期5月月考生物试题(Word版附解析)
展开1.本试卷分选择题和非选择题两部分,共100分。考试时间75分钟。
2.请将各题答案填写在答题卡上。
3.本试卷主要考试内容:人教版必修2第1章~第4章。
一、选择题:本题共20小题,每小题2分,共40分。在每小题给出的四个选项中,只有一项是符合题目要求的。
1.《本草纲目》记载豌豆“其苗柔弱宛宛,故得豌名”。豌豆在遗传学研究中是一种重要的实验材料。下列有关叙述错误的是( )
A.孟德尔利用豌豆作为杂交实验的材料是他获得成功的原因之一
B.豌豆杂交实验中需要去雄的个体是父本,提供花粉的个体是母本
C.人工杂交传粉实验中对豌豆授粉后,仍需要对豌豆进行套袋处理
D.豌豆具有多对易于区分的相对性状,便于对实验数据统计分析
2.诸葛菜是十字花科的一年生或二年生草本植物,因其常在农历的二月开出蓝紫色花朵而被人们称为二月蓝,常用名为二月兰。已知二月兰花瓣的波浪状弯曲对圆润平整为显性,现要不断提高二月兰的花瓣波浪状弯曲品种中纯合子的比例,可采取的方法是( )
A.让花瓣波浪状弯曲的二月兰不断自交
B.让花瓣波浪状弯曲的二月兰不断杂交
C.让花瓣波浪状弯曲的二月兰不断测交
D.让花瓣波浪状弯曲的二月兰随机传粉
3.小麦茎基腐病是一种普遍且危害较大的病害,可由某种真菌X感染引起。小麦是否抗茎基腐病受到一对等位基因的控制。育种人员让抗茎基腐病的小麦自交得F1,F1中抗茎基腐病易感染茎基腐病=3:1,让F1中抗茎基腐病的小麦自交得到F2。若用真菌X去感染F2,则F2中不被感染的小麦所占比例为( )
A.2/3B.3/4C.4/5D.5/6
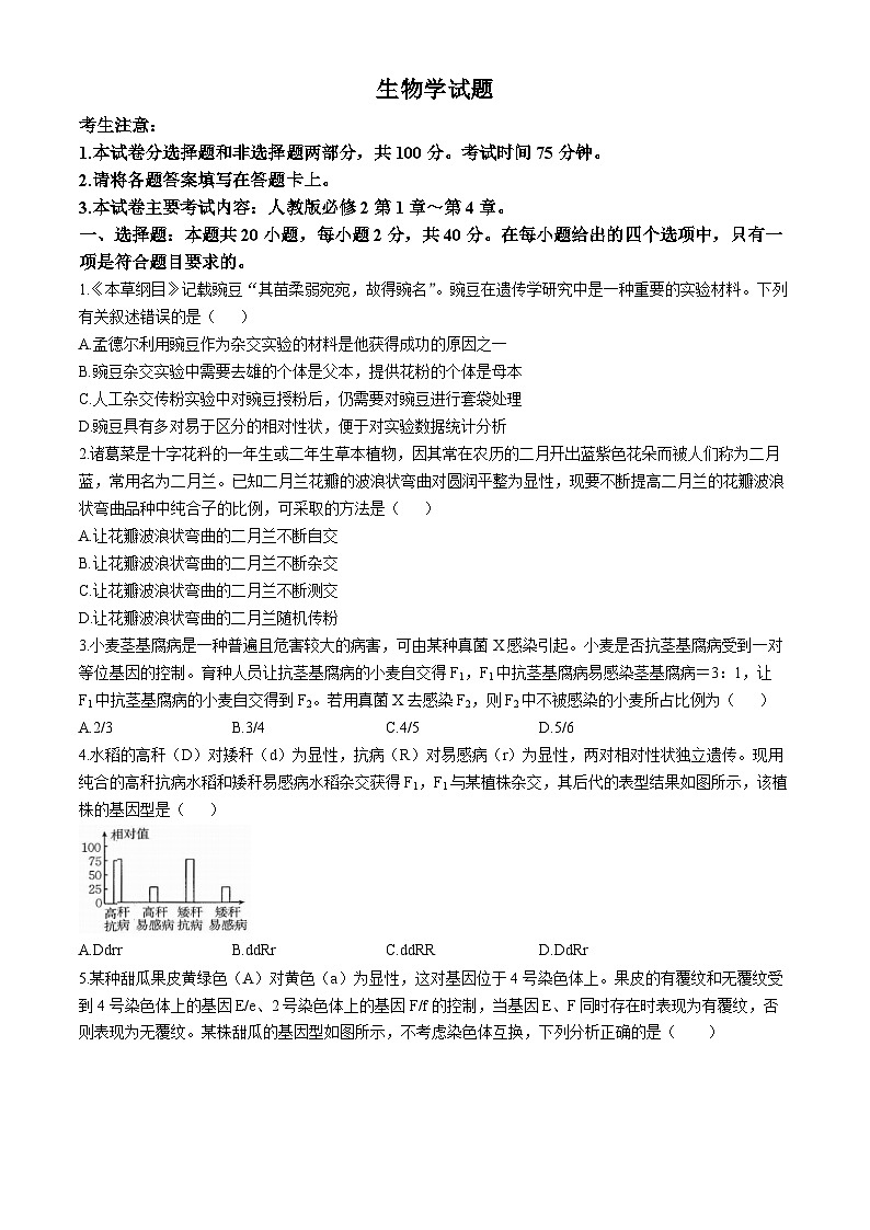
4.水稻的高秆(D)对矮秆(d)为显性,抗病(R)对易感病(r)为显性,两对相对性状独立遗传。现用纯合的高秆抗病水稻和矮秆易感病水稻杂交获得F1,F1与某植株杂交,其后代的表型结果如图所示,该植株的基因型是( )
A.DdrrB.ddRrC.ddRRD.DdRr
5.某种甜瓜果皮黄绿色(A)对黄色(a)为显性,这对基因位于4号染色体上。果皮的有覆纹和无覆纹受到4号染色体上的基因E/e、2号染色体上的基因F/f的控制,当基因E、F同时存在时表现为有覆纹,否则表现为无覆纹。某株甜瓜的基因型如图所示,不考虑染色体互换,下列分析正确的是( )
A.该株甜瓜会产生8种配子B.该株甜瓜的表型是黄绿色无覆纹
C.该株甜瓜自交,子代有4种表型D.该株甜瓜自交,子代有9种基因型
6.果蝇某条染色体上一些基因的位置如图所示。由图分析,下列叙述错误的是( )
A.此图可说明一条染色体上可以有多个基因,且呈线性排列
B.图中的各个基因都是有遗传效应的DNA片段
C.朱红眼基因和深红眼基因为一对等位基因
D.可用正反交实验确定该果蝇白眼基因是位于常染色体上还是X染色体上
7.某性原细胞进行正常的减数分裂,分裂过程中产生的细胞不可能含有两条X染色体的是( )
A.减数分裂Ⅰ的初级卵母细胞B.减数分裂Ⅰ的初级精母细胞
C.减数分裂Ⅱ的次级卵母细胞D.减数分裂Ⅱ的次级精母细胞
8.玉米植株的B/b和D/d为两对等位基因且相关基因无致死现象。某基因型为BbDd的玉米植株产生的雌、雄配子的种类及其比例均为Bd:BD:bd:bD=4:1:1:4,已知少数细胞发生了染色体互换。下列有关这两对基因在染色体上的位置的说法,正确的是( )
A.B/b与D/d位于两对同源染色体上B.B和D位于同一条染色体上
C.B和d位于同一条染色体上D.无法判断这两对基因的位置关系
9.某单基因遗传病的遗传方式和红绿色盲的相同,正常情况下,不属于该遗传病特点的是( )
A.致病基因位于X染色体上B.患者家族中会出现隔代遗传的现象
C.女性患者的父母均为该病患者D.患者中男性多于女性
10.人类某遗传病的致病基因为a。研究人员对图1所示某家族成员1~6号分别进行该对等位基因的检测,电泳得到的条带如图2所示。下列相关叙述错误的是( )
图1 图2
A.由图可推测,致病基因a位于X染色体上
B.用这种技术检测成员7号,出现两条条带的概率为50%
C.成员8号的基因型为XAY
D.若人群中有一患该病的女子,则可推测其父亲和儿子可能均患该病
11.某校实验小组同学重做了肺炎链球菌转化实验,他们将去除绝大部分糖类、蛋白质和脂质的S型细菌提取物分别进行不同的处理后,加入含有R型活菌的培养基中,处理条件如表所示。其中不能够观察到两种菌落的是( )
A.甲组B.乙组C.丙组D.丁组
12.用放射性同位素标记T2噬菌体的某种成分后,将其与大肠杆菌混合培养,定时取样、搅拌、离心,并检测沉淀物中的放射性强度,结果如图所示。下列叙述正确的是( )
A.实验中选择的放射性同位素可以是35S或32P
B.实验中被标记的成分是T2噬菌体的DNA或蛋白质
C.实际操作中搅拌不充分会导致ab段的放射性强度减小
D.bc段放射性强度减小是大肠杆菌细胞破裂所致
13.真核细胞的DNA分子复制时可观察到多个复制泡(DNA上正在复制的部分,如图所示)。据图推测,DNA分子具有多个复制泡的原因是( )
A.边解旋边复制B.半保留复制C.单向复制D.多起点复制
14.沃森和克里克构建了DNA双螺旋结构模型,下列有关DNA的叙述错误的是( )
A.碱基特定的排列顺序构成了DNA的特异性
B.组成不同DNA分子的脱氧核苷酸种类相差很大
C.在不同的双链DNA分子中A+G与T+C的比值恒定
D.在不同的双链DNA分子中A+T与G+C的比值具有多样性
15.下图是真核生物中与遗传有关的结构示意图,下列相关叙述错误的是( )
A.1条染色体含有1个或2个DNA分子
B.基因存在于细胞核、线粒体、叶绿体等结构中
C.1个DNA分子上可含有多个基因
D.DNA复制时,子链的延伸方向是3’→5’
16.真核生物的一个mRNA分子结合多个核糖体进行翻译的过程如图所示。下列相关叙述正确的是( )
A.图中核糖体是沿mRNA的5’端向3’端移动的
B.图中不同核糖体合成的肽链的氨基酸顺序不同
C.图中mRNA的碱基组成和排列顺序与其模板链完全相同
D.tRNA进入核糖体与mRNA上的终止密码子结合,翻译停止
17.TATA框是多数真核生物基因首端的一段DNA序列,其碱基序列为TATAATAAT。在转录生成mRNA前,先由转录因子TFⅡ-D蛋白和TATA框结合,形成稳定的复合物,然后由RNA聚合酶依据模板链进行转录。下列说法正确的是( )
A.TATA框的DNA片段转录出的mRNA碱基序列是ATATTATTA
B.RNA聚合酶结合模板链后,可催化游离的脱氧核苷酸与子链相连
C.RNA聚合酶催化打开DNA双链碱基对之间的氢键
D.阻止TFⅡ-D蛋白与TATA框结合,mRNA的合成会增多
18.Y基因中的部分碱基C在DNA甲基化酶的作用下发生了甲基化修饰,导致细胞中的Y蛋白含量减少。下列叙述正确的是( )
A.DNA甲基化会引起Y基因中脱氧核苷酸序列的改变
B.DNA甲基化后会导致Y基因的表达受到抑制
C.DNA甲基化引起的Y蛋白含量减少不会遗传给后代
D.抑制DNA甲基化酶的活性有利于DNA甲基化
19.DNA复制的部分过程如图所示,下列叙述错误的是( )
A.催化前导链延伸的DNA聚合酶移动方向与解旋酶移动方向相同
B.催化后随链延伸的DNA聚合酶移动方向与解旋酶移动方向相反
C.新合成的DNA分子一条链为前导链,一条链为后随链
D.图示过程体现了DNA分子复制具有边解旋边复制的特点
20.PER蛋白是一类转录调节因子,它在生物钟的调控中起着重要的作用,其在细胞中的合成过程如图所示。下列叙述正确的是( )
A.①和②过程都发生在细胞核中B.催化①和②过程的酶主要来自细胞核
C.①过程需要RNA聚合酶的参与D.②和③过程都需要tRNA的参与
二、非选择题:本题共5小题,共60分。
21.(12分)果蝇的棒状眼和圆眼受到一对等位基因B/b的控制。某实验室选择棒状眼雌果蝇和圆眼雄果蝇为亲本进行杂交实验,如表所示。不考虑染色体互换等异常情况和X、Y染色体同源区段的情况,回答下列问题:
(1)根据表中实验分析,棒状眼和圆眼这对相对性状的显隐性关系是______,判断依据是______。
(2)若基因B/b位于常染色体上,则甲组实验中的亲本棒状眼雌果蝇和圆眼雄果蝇的基因型分别是______、______。若让乙组实验中的子代棒状眼果蝇相互交配,子代中的棒状眼果蝇所占比例是______。
(3)为判断基因B/b是否位于X染色体上,实验人员提出统计乙组实验中棒状眼和圆眼在雌雄果蝇中的比例来推断。若统计结果是______,则说明基因B/b位于X染色体上。为了进一步验证该结论,从甲组实验的子代果蝇中选择合适的材料进行杂交实验,写出实验方案:______,再根据统计子代的表型及比例来判断。
22.(12分)现有未被15N标记DNA(14N/14N-DNA)的大肠杆菌,将其放在含15N的培养液中繁殖。下图是DNA复制示意图,a链和b链是DNA的母链,c链和d链是DNA复制产生的子链。回答下列问题:
(1)大肠杆菌DNA复制时需要模板、原料、能量和酶等基本条件,其中所需要的原料是______。结合图中信息分析,所需要的A酶、B酶分别是______、______。
(2)大肠杆菌在含15N的培养液中繁殖一代得到的子代DNA分子中,含14N的DNA分子所占比例为______,图中4条DNA链(a~d)中,碱基序列相同的是______。
(3)大肠杆菌的DNA分子有碱基X个,其中胞嘧啶有m个,在培养液中复制n代,第n次复制时需要消耗腺嘌呤______个。
23.(12分)某双链DNA分子的其中一条链某区域的碱基序列如图所示。据图回答下列问题:
5’-CTGGATC-3’
(1)请写出该DNA分子另一条链对应区域的碱基序列:______。该区域DNA片段含有的氢键数为______。
(2)若该DNA分子共有200个碱基对,其中A为60个,则G占总碱基数的百分比为______。若该DNA分子为链状结构,则含有______个游离的磷酸基团。
(3)甲、乙同学欲利用塑料片、不同颜色的橡皮泥、牙签等材料制作DNA双螺旋结构模型。DNA双螺旋结构的“骨架”是______,同一条单链上相邻的C和G通过______(用“—”连接相关物质表示)进行连接。若甲同学制作的DNA双螺旋结构模型的其中一条链的A、T、C、G数分别为4、3、6、8,乙同学制作的DNA双螺旋结构模型的其中一条链的A、T、C、G数分别为5、5、4、7,则甲同学制作的DNA双螺旋结构模型的稳定性______(填“>”或“<”)乙同学制作的。
24.(12分)某雌雄异株的植物的性别决定方式为XY型,该植物茎的高度由等位基因A、a控制,花的颜色有红色和白色,由等位基因B、b控制。科研人员用高茎红花植株和矮茎白花植株作亲本进行正、反交实验,所得F1均表现为高茎红花。再让F1雌雄植株进行杂交,F2表型及比例为高茎红花:高茎白花:矮茎红花:矮茎白花=7:1:3:1。不考虑基因位于X、Y染色体的同源区段,回答下列问题:
(1)分析上述杂交实验结果,该植物茎的高度和花的颜色的显性性状分别是______,控制这两对相对性状的基因A/a、B/b的位置关系是______。
(2)科研人员认为两对相对性状的遗传都不属于伴性遗传,作出该判断的依据是______。
(3)已知该植物通过受精作用得到的各种基因型的受精卵均能正常发育。F2出现异常比例,科研人员认为是基因型为______的雄配子异常导致的。为探究该原因是否成立,科研人员让F1高茎红花植株与F2矮茎白花植株进行正、反交实验。若以F1高茎红花植株为父本进行正交实验时结果为______,进行反交实验时结果为______,则说明该原因成立。
25.(12分)脊髓灰质炎病毒是一种单股正链RNA(+RNA)病毒(由RNA和蛋白质组成),能与人体口、咽和肠道等上皮细胞膜上的受体结合,整个病毒通过包膜的形式进入人体细胞。病毒进入人体细胞后的复制途径如图所示。回答下列问题:
(1)脊髓灰质炎病毒进入人体细胞的方式为______,当病毒的+RNA进入宿主细胞后,开始合成RNA复制酶,该过程的场所是宿主细胞的______(填细胞器)。d过程的碱基互补配对方式与b过程的______(填“完全相同”或“不完全相同”)。
(2)人体细胞中的RNA一般以单链的形式存在,当形成双链时,容易被细胞内的酶降解。科研人员发现,脊髓灰质炎病毒在宿主细胞内的增殖主要在囊泡内进行,推测原因可能是______。
(3)实验室常将人体癌细胞用作实验材料,______(填“能”或“不能”)利用噬菌体侵染细菌实验的原理和方法,通过用脊髓灰质炎病毒侵染某癌细胞系来探究脊髓灰质炎病毒的遗传物质是RNA还是蛋白质,其原因是______。
生物学试题参考答案
1.B【解析】豌豆杂交实验中需要去雄的个体是母本,提供花粉的个体是父本,B项错误。
2.A【解析】二月兰不断自交,其花瓣波浪状弯曲品种中纯合子的比例不断提高,A项符合题意。
3.D【解析】假设该性状受等位基因A/a控制,F1中抗茎基腐病的小麦基因型有1/3AA、2/3Aa,其自交得到的F2中不被感染的小麦所占比例为1/3AA+(2/3)×(3/4)A_=5/6,D项符合题意。
4.B【解析】F1的基因型为DdRr,与某植株杂交,后代中高秆:矮秆=1:1,抗病:易感病=3:1,可推出该植株基因型为ddRr,B项符合题意。
5.D【解析】该株甜瓜会产生4种配子,A项错误。该株甜瓜的表型是黄绿色有覆纹,B项错误。该株甜瓜自交,子代存在有覆纹黄绿色、无覆纹黄绿色、无覆纹黄色3种表型,C项错误。
6.C【解析】朱红眼基因和深红眼基因属于非等位基因,C项错误。
7.B【解析】减数分裂Ⅰ的初级精母细胞进行分裂会发生同源染色体的分离,产生的细胞不可能含有两条X染色体,B项符合题意。
8.C【解析】由Bd:BD:bd:bD=4:1:1:4可知,基因B和基因d位于同一条染色体上,基因b和基因D位于同一条染色体上,同源染色体的非姐妹染色单体发生互换后,产生BD和bd两种配子,C项符合题意。
9.C【解析】女性患者的父亲为该病患者,母亲可能患该病,也可能表型正常,C项符合题意。
10.C【解析】成员8号的基因型不确定,可能为XAY或XaY,C项错误。
11.D【解析】使R型细菌发生转化的是S型细菌的DNA,表中甲组未处理,乙组和丙组没有加DNA酶,都可以发生转化,因此能够观察到两种菌落,D项符合题意。
12.D【解析】根据图可知,随着培养时间的延长,沉淀物中的放射性强度先增大后减小,说明标记的是T2噬菌体的DNA,实验中选择的放射性同位素是32P,A、B项错误。搅拌不充分不会影响ab段的放射性强度,C项错误。bc段放射性强度减小是大肠杆菌细胞破裂,子代噬菌体被释放,并通过离心分布到了上清液中所致,D项正确。
13.D【解析】DNA分子复制时可观察到多个复制泡是因为DNA分子是多起点进行复制的,D项符合题意。
14.B【解析】不同的DNA分子都由4种脱氧核苷酸组成,B项错误。在不同的双链DNA分子中A+G与T+C的比值为1,C项正确。在不同的双链DNA分子中A+T与G+C的比值具有多样性,D项正确。
15.D【解析】DNA复制时,子链的延伸方向是5’→3’。
16.A【解析】据图可知,5’端核糖体上合成的肽链较短,3’端核糖体上合成的肽链较长,表明核糖体是沿mRNA的5’端向3’端移动的,A项正确。图中的核糖体结合在同一条mRNA上,合成的肽链的氨基酸顺序相同,B项错误。终止密码子没有对应的tRNA,D项错误。
17.C【解析】RNA聚合酶结合模板链后,可催化游离的核糖核苷酸与子链相连,B项错误。阻止TFⅡ-D蛋白与TATA框的结合,mRNA的合成会减少,D项错误。
18.B【解析】DNA甲基化不会引起基因中脱氧核苷酸序列的改变,A项错误。DNA甲基化引起的性状改变属于表观遗传,可遗传给后代,C项错误。抑制DNA甲基化酶的活性不利于DNA甲基化,D项错误。
19.C【解析】DNA分子的复制方式为半保留复制,新合成的DNA分子保留了原先的一条母链,新合成了一条子链,C项错误。
20.C【解析】①过程为转录,主要发生在细胞核中;②过程为翻译,主要发生在细胞质的核糖体上,需要tRNA的参与;③过程是肽链的盘曲折叠过程,不需要tRNA的参与。A、D项错误。
21.(1)棒状眼对圆眼为显性(1分) 乙组实验中,棒状眼雌、雄果蝇相互交配,子代出现性状分离(2分)
(2)Bb(1分) bb(1分) 8/9(2分)
(3)棒状眼雌果蝇:棒状眼雄果蝇:圆眼雄果蝇=2:1:1(2分) 让甲组实验中的子代棒状眼雄果蝇和圆眼雌果蝇交配(3分)
【解析】(1)根据乙组实验结果可知,棒状眼雌、雄果蝇相互交配,子代出现性状分离,因此棒状眼对圆眼为显性。(2)若基因B/b位于常染色体上,则甲组亲本棒状眼雌果蝇(Bb)和圆眼雄果蝇(bb)交配,子代雌、雄果蝇中棒状眼(Bb)和圆眼(bb)的比例均为1:1。乙组子代棒状眼果蝇(1/3BB、2/3Bb)相互交配,后代圆眼果蝇所占比例为(2/3)×(2/3)×(1/4)=1/9,因此后代棒状眼果蝇所占比例为8/9。(3)若基因B/b位于X染色体上,则甲组亲本棒状眼雌果蝇(XBXb)和圆眼雄果蝇(XbY)交配,子代雌果蝇为棒状眼(XBXb)和圆眼(XbXb),雄果蝇为棒状眼(XBY)和圆眼(XbY),让甲组子代棒状眼雌、雄果蝇相互交配,乙组实验的子代果蝇中雌果蝇(XBXB、XBXb)均为棒状眼,雄果蝇为棒状眼(XBY)、圆眼(XbY)。可选择甲组实验的子代中的棒状眼雄果蝇(XBY)和圆眼雌果蝇(XbXb)相互交配来进一步验证。
22.(1)4种脱氧核苷酸(2分) DNA聚合酶(2分) 解旋酶(2分)
(2)1(2分) a链和d链或b链和c链(2分)
(3)2n-1×[(X-2m)/2](2分)
【解析】(2)14N/14N-DNA复制时以15N标记的脱氧核苷酸为原料,复制一代得到的DNA分子均为14N/15N-DNA,含14N的DNA分子所占比例为1。图中a~d四条链中,a与d、b与c的碱基序列相同。(3)DNA分子有碱基X个,胞嘧啶m个,因此腺嘌呤有(X-2m)/2个,第n次复制时增加2n-1个DNA分子,需要消耗2n-1×[(X-2m)/2]个腺嘌呤。
23.(1)3’-GACCTAG-5’(2分) 18(2分)
(2)35%(2分) 2(1分)
(3)排列在外侧的交替连接的脱氧核糖和磷酸(2分) 脱氧核糖—磷酸—脱氧核糖(2分)>(1分)
【解析】(1)该区域DNA片段中A—T对数为3,C—G对数为4,因此氢键数为(2×3)+(3×4)=18。(2)该DNA分子共有200个碱基对,其中A为60个,因此G为140个,G占总碱基数的百分比为(140÷400)×100%=35%。(3)甲同学制作的模型中A—T对数为7,C—G对数为14,氢键数为56,乙同学制作的模型中A—T对数为10,C—G对数为11,氢键数为53,因此甲同学制作的DNA双螺旋结构模型的稳定性大于乙同学制作的。
24.(1)高茎、红色(顺序不能交换,2分) 基因A/a、B/b位于非同源染色体上(2分)
(2)亲本植株进行正交和反交的实验结果是一致的,与性别无关联(2分)
(3)Ab(2分) 高茎红花:矮茎白花:矮茎红花=1:1:1(2分) 高茎红花:高茎白花:矮茎白花:矮茎红花=1:1:1:1(2分)
【解析】(1)亲本高茎红花植株和矮茎白花植株进行正、反交实验,F1均表现为高茎红花,可判断高茎、红色是显性性状。F1高茎红花植株自交,F2的比例为7:1:3:1,是9:3:3:1的变式,因此基因A/a、B/b的遗传遵循自由组合定律,两对等位基因位于非同源染色体上。(3)根据F2中高茎红花植株和高茎白花植株的比例异常推测可能是基因型为Ab的雄配子异常所致。选择F1高茎红花植株(AaBb)和F2矮茎白花植株(aabb)进行正、反交实验,若该观点正确,则正交实验时,F1高茎红花植株(AaBb)为父本,产生的雄配子的基因型及比例是AB:aB:ab=1:1:1,因此正交实验结果是高茎红花:矮茎白花:矮茎红花=1:1:1。反交实验时,F1高茎红花植株(AaBb)为母本,产生的雌配子的基因型及比例是AB:Ab:aB:ab=1:1:1:1,反交实验结果是高茎红花:高茎白花:矮茎白花:矮茎红花=1:1:1:1。
25.(1)胞吞(2分) 核糖体(2分) 完全相同(2分)
(2)脊髓灰质炎病毒复制时,+RNA与-RNA会形成双链结构,在囊泡内进行复制,可以避免被宿主细胞内的酶降解(2分)
(3)不能(2分) 脊髓灰质炎病毒侵入人体癌细胞时,整个病毒(RNA和蛋白质)会一起进入人体癌细胞,无法确定放射性来源,无法区别RNA和蛋白质(2分)
【解析】(1)由题意可知,脊髓灰质炎病毒能与人体口、咽和肠道等上皮细胞膜上的受体结合,整个病毒通过包膜的形式进入人体细胞,说明脊髓灰质炎病毒进入人体细胞的方式为胞吞。当病毒的+RNA进入宿主细胞后,开始合成RNA复制酶,绝大多数的酶是蛋白质,其合成场所是核糖体。(2)人体细胞内的酶能够降解双链RNA,脊髓灰质炎病毒复制时,+RNA与-RNA会形成双链结构,在囊泡内进行复制,可以避免被宿主细胞内的酶降解。(3)脊髓灰质炎病毒侵入人体癌细胞的方式是胞吞,病毒的蛋白质和RNA会一起进入人体癌细胞,导致无法确定放射性是来源于RNA还是来源于蛋白质。
组别
甲组
乙组
丙组
丁组
处理条件
未处理
加蛋白酶
加RNA酶
加DNA酶
组别
亲本
子代的表型及比例
甲
棒状眼雌果蝇×圆眼雄果蝇
棒状眼雌果蝇:圆眼雌果蝇:棒状眼雄果蝇:圆眼雄果蝇=1:1:1:1
乙
甲组子代的棒状眼雌、雄果蝇相互交配
棒状眼:圆眼=3:1
2024雅安中学、石棉中学高一下学期5月月考试题生物含解析: 这是一份2024雅安中学、石棉中学高一下学期5月月考试题生物含解析,共9页。试卷主要包含了请将各题答案填写在答题卡上,本试卷主要考试内容,水稻的高秆,某种甜瓜果皮黄绿色,人类某遗传病的致病基因为a等内容,欢迎下载使用。
四川省雅安中学、石棉中学2023-2024学年高一下学期5月月考生物试卷(含答案): 这是一份四川省雅安中学、石棉中学2023-2024学年高一下学期5月月考生物试卷(含答案),共14页。试卷主要包含了单选题,实验探究题,读图填空题等内容,欢迎下载使用。
四川省雅安市雅安中学2023-2024学年高一上学期1月月考生物试题(Word版附解析): 这是一份四川省雅安市雅安中学2023-2024学年高一上学期1月月考生物试题(Word版附解析),共19页。试卷主要包含了请将各题答案填写在答题卡上,本试卷主要考试内容等内容,欢迎下载使用。

