2023-2024学年四川省广安市华蓥中学高二(下)月考数学试卷(5月份)(含答案)
展开一、单选题:本题共8小题,每小题5分,共40分。在每小题给出的选项中,只有一项是符合题目要求的。
1.已知离散型随机变量ξ的分布列如下表,则其数学期望E(ξ)=( )
A. 1B. 0.2C. 2.8D. 3
2.红外体温计的工作原理是通过人体发出的红外热辐射来测量体温的,有一定误差.用一款红外体温计测量一位体温为36.9所示的人时,显示体温X服从正态分布N(36.9,0.05n),若X的值在(36.6,37.2)内的概率约为0.9973,则n的值约为( )
参考数据:若X~N(μ,σ2),则P(|X−μ|<3σ)≈0.9973.
A. 4B. 5C. 6D. 7
3.若函数f(x)=csx,则f′(π4)+f(π4)的值为( )
A. 0B. −1C. 1D. 2
4.若(x+1x)n展开式的二项式系数之和为64,则展开式的常数项为( )
A. 10B. 20C. 30D. 120
5.若C8m=C83,则m=( )
A. 3或5B. 3C. 5D. 以上答案均不对
6.设函数f(x)的图象如图,则函数y=f′(x)的图象可能是下图中的( )
A.
B.
C.
D.
7.若函数f(x)=ex−(a−1)x+1在[0,1]上单调递减,则实数a的取值范围是( )
A. (e+1,+∞)B. [e+1,+∞)C. (e−1,+∞)D. [e−1,+∞]
8.已知a=8ln6,b=7ln7,c=6ln8,则a,b,c的大小关系为( )
A. b>c>aB. c>b>aC. a>c>bD. a>b>c
二、多选题:本题共3小题,共18分。在每小题给出的选项中,有多项符合题目要求。
9.下列问题属于排列问题的是( )
①从10个人中选2人分别去种树和扫地
②从10个人中选2人去扫地
③从班上30名男生中选出5人组成一个篮球队
④从数字5,6,7,8中任取两个不同的数作幂运算
A. ①B. ②C. ③D. ④
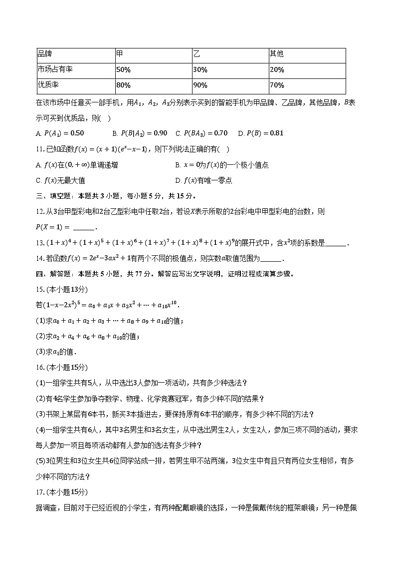
10.假设某市场供应的智能手机中,市场占有率和优质率的信息如表:
在该市场中任意买一部手机,用A1,A2,A3分别表示买到的智能手机为甲品牌、乙品牌,其他品牌,B表示可买到优质品,则( )
A. P(A1)=0.50B. P(B|A2)=0.90C. P(BA3)=0.70D. P(B)=0.81
11.已知函数f(x)=(x+1)(ex−x−1),则下列说法正确的有( )
A. f(x)在(0,+∞)单调递增B. x=0为f(x)的一个极小值点
C. f(x)无最大值D. f(x)有唯一零点
三、填空题:本题共3小题,每小题5分,共15分。
12.从3台甲型彩电和2台乙型彩电中任取2台,若设X表示所取的2台彩电中甲型彩电的台数,则P(X=1)= ______.
13.(1+x)4+(1+x)5+(1+x)6+(1+x)7+(1+x)8+(1+x)9的展开式中,含x2项的系数是______.
14.若函数f(x)=2ex−3ax2+1有两个不同的极值点,则实数a取值范围为______.
四、解答题:本题共5小题,共77分。解答应写出文字说明,证明过程或演算步骤。
15.(本小题13分)
若(1−x−2x2)5=a0+a1x+a2x2+⋯+a10x10.
(1)求a0+a1+a2+a3+⋯+a8+a9+a10的值;
(2)求a2+a4+a6+a8+a10的值;
(3)求a1的值.
16.(本小题15分)
(1)一组学生共有5人,从中选出3人参加一项活动,共有多少种选法?
(2)有4名学生参加争夺数学、物理、化学竞赛冠军,有多少种不同的结果?
(3)书架上某层有6本书,新买3本插进去,要保持原有6本书的顺序,有多少种不同的方法?
(4)一组学生共有6人,其中3名男生和3名女生,从中选出男生2人,女生2人,参加三项不同的活动,要求每人参加一项且每项活动都有人参加的选法有多少种?
(5)3位男生和3位女生共6位同学站成一排,若男生甲不站两端,3位女生中有且只有两位女生相邻,有多少种不同的方法?
17.(本小题15分)
据调查,目前对于已经近视的小学生,有两种配戴眼镜的选择,一种是佩戴传统的框架眼镜;另一种是佩戴角膜塑形镜,这种眼镜是晚上睡觉时佩戴的一种特殊的隐形眼镜(因其在一定程度上可以减缓近视的发展速度,所以越来越多的小学生家长选择角膜塑形镜控制孩子的近视发展),A市从该地区小学生中随机抽取容量为100的样本,其中因近视佩戴眼镜的有24人(其中佩戴角膜塑形镜的有8人,其中2名是男生,6名是女生).
(1)若从样本中选一位学生,已知这位小学生戴眼镜,那么,他戴的是角膜塑形镜的概率悬多大?
(2)从这8名跟角膜塑形镜的学生中,选出3个人,求其中男生人数X的期望与方差;
(3)若将样本的频率当做估计总体的概率,请问,从A市的小学生中,随机选出20位小学生,记其中佩戴角膜塑形镜的人数为Y,求恰好Y=5时的概率(不用化简)及Y的方差.
18.(本小题17分)
已知函数f(x)=x2+alnx.
(1)当a=−2时,求函数f(x)在点(e,f(e))处的切线方程;
(2)当a=−2时,求函数f(x)的极值;
(3)若g(x)=f(x)+2x在[1,+∞)上是单调增函数,求实数a的取值范围.
19.(本小题17分)
已知函数f(x)=2lnxx+a(x2−1).
(Ⅰ)当a=0时,求f(x)的极值;
(Ⅱ)当a=1时,求f(x)在[1,+∞)上的最小值;
(Ⅲ)若f(x)在(1,e)上存在零点,求a的取值范围.
答案和解析
1.【答案】D
【解析】【分析】
本题考查离散型随机变量的期望,属于基础题.
根据离散型随机变量的分布列的性质可求得m,再利用期望公式求解即可.
【解答】
解:由题意得,0.2+m+0.6=1,解得m=0.2,
E(ξ)=1×0.2+2×0.2+4×0.6=3.
故选:D.
2.【答案】B
【解析】解:∵体温X服从正态分布N(36.9,0.05n),
∴μ=36.9,σ2=0.05n,
∵X的值在(36.6,37.2)内的概率约为0.9973,P(|X−μ|<3σ)≈0.9973,
∴P(36.9−3σ
∴0.05n=0.01,解得n=5.
故选:B.
根据已知条件,结合正态分布的对称性,即可求解.
本题主要考查正态分布的对称性,属于基础题.
3.【答案】A
【解析】解:因为f(x)=csx,所以f′(x)=−sinx,
则f′(π4)+f(π4)=−sinπ4+csπ4=− 22+ 22=0,
故选:A.
求出函数的导数,然后令x=π4代入计算即可.
本题考查了导数的运算性质,考查了学生的运算能力,属于基础题.
4.【答案】B
【解析】【分析】
本题考查二项展开式的特定项与特定项的系数,属于基础题.
根据展开式的二项式系数之和为2n求出n,再利用通项公式即可求解.
【解答】
解:依题2n=64,
∴n=6.
Tr+1=C6rx6−rx−r=C6rx6−2r,
令6−2r=0,
∴r=3,
常数项:T4=C63=20,
故选B.
5.【答案】A
【解析】解:∵C8m=C83,
∴m=3或m+3=8,解得m=3或5.
故选:A.
结合组合数公式,即可求解.
本题主要考查组合数公式,属于基础题.
6.【答案】D
【解析】解:由函数f(x)的图象可知,函数有两个极值点,
故导函数y=f′(x)的图象应有两个零点,
即与x轴有两个交点,故可排除A、B,
又由函数在(−∞,0)上单调递增,
可得导函数f′(x)>0,即图象在x轴上方,
结合图象可排除C,
故选:D.
由题意可知,导函数y=f′(x)的图象应有两个零点,且在区间(−∞,0)上导函数f′(x)>0,结合选项可得答案.
本题考查函数的单调性和导函数的正负的关系,属基础题.
7.【答案】B
【解析】【分析】
本题主要考查用函数的导数来研究函数的单调性,当为增函数时,导数恒大于或等于零,当为减函数时,导数恒小于或等于零,属于基础题.
先求导数,再由“在[0,1]内单调递减”,转化为导数小于或等于零,在[0,1]上恒成立求解.
【解答】
解:∵f(x)=ex−(a−1)x+1在[0,1]上递减,
∴f′(x)=ex−(a−1)≤0,在[0,1]上恒成立,
∴a≥ex+1在[0,1]上恒成立,
∵y=ex+1在[0,1]上为增函数,
∴y≤e+1,
∴a≥e+1,
故选:B.
8.【答案】D
【解析】解:设函数g(x)=(14−x)lnx,x≥6,
g′(x)=−lnx+14x−1,
又因为函数y=−lnx+14x−1在[6,+∞)单调递减,
∴g′(x)≤g′(6)=−ln6+146−1,
∵ln6>ln 27=32ln3>32,
∴g′(x)≤g′(6)=−ln6+146−1<−32+146−1<0,
∴函数g(x)=(14−x)lnx(x≥6)单调递减,
∴g(6)>g(7)>g(8),
∴a>b>c.
故选:D.
构造函数g(x)=(14−x)lnx,x≥6,利用导数求得单调性,即可比较大小.
本题考查了构造函数比较大小,考查了运算能力,属于中档题.
9.【答案】AD
【解析】解:根据题意,依次分析选项:
对于①,从10个人中选2人分别去种树和扫地,选出的2人有分工的不同,故有顺序,是排列问题,
对于②,从10个人中选2人去扫地,选出的2人没有顺序,是组合问题,
对于③,从班上30名男生中选出5人组成一个篮球队,选出的5人没有顺序,是组合问题,
对于④,从数字5,6,7,8中任取两个不同的数作幂运算,顺序不一样,计算结果也不一样,是排列问题.
故选:AD.
根据题意,由排列、组合的定义分析选项,综合即可得答案.
本题考查排列数公式的应用,属于基础题.
10.【答案】ABD
【解析】【分析】
本题主要考查条件概率公式,全概率公式,属于中档题.
根据已知条件,结合条件概率公式,以及全概率公式即可求解.
【解答】
解:由题中表格可得,P(A1)=50%,P(A2)=30%,P(A3)=20%,故A正确,
P(B|A1)=80%,P(B|A2)=90%,P(B|A3)=70%,故B正确,
P(BA3)=P(A3)P(B|A3)=20%×70%=0.14,故C错误,
P(B)=P(A1)P(B|A1)+P(A2)P(B|A2)+P(A3)P(B|A3)=50%×80%+30%×90%+20%×70%=0.81,故D正确.
故选:ABD.
11.【答案】ABC
【解析】解:对于A,C:因为f(x)=(x+1)(ex−x−1),
所以f′(x)=ex−x−1+(x+1)(ex−1)=(x+2)ex−2x−2,
令g(x)=(x+2)ex−2x−2,
g′(x)=ex+(x+2)ex−2=(x+3)ex−2,
令h(x)=(x+3)ex−2,
h′(x)=ex+(x+3)ex=(x+4)ex,
所以在(−∞,−4)上,h′(x)<0,h(x)单调递减,
在(−4,+∞)上,h′(x)>0,h(x)单调递增,
所以h(x)min=h(−4)=(−4+3)e−4=−e−4<0,
h(−1)=(−1+3)e−1−2=2e−1−2<0,
h(0)=3e0−2=1>0,
x→−∞时,h(x)→−∞,
所以在(−1,0)上存在x0,使得h(x0)=0,
所以在(−∞,x0)上,h(x)<0,g′(x)<0,g(x)单调递减,
在(x0,+∞)上,h(x)>0,g′(x)>0,g(x)单调递增,
因为x0∈(−1,0),且g(0)=(0+2)e0−2×0−2=0,
所以g(x)在(0,+∞)上单调递增,则g(x)>g(0)=0,
所以在(0,+∞)上,f′(x)>0,f(x)单调递增且f(x)无最大值,故A正确,C正确;
由上可知在(x0,0)上,g(x0)
所以x=0为f(x)的一个极小值点,故B正确;
对于D:令f(x)=0得(x+1)(ex−x−1)=0,
所以x+1=0或ex−x−1=0,
所以x=−1或x=0,
所以函数f(x)零点不是唯一的,故D错误,
故选:ABC.
对于A,C:求导分析f(x)的单调性,即可得出A,C是否正确;
对于B:由f(x)的单调性,即可得出B是否正确;
对于D:令f(x)=0得(x+1)(ex−x−1)=0,即x=−1或x=0,即可判断D是否正确.
本题考查导数的综合应用,解题中需要理清思路,属于中档题.
12.【答案】35
【解析】解:X=1表示的结果是抽取的2台彩电有甲型和乙型彩电各一台,
故所求概率P(X=1)=C31C21C52=35.
故答案为:35.
利用古典概型的概率公式结合组合的知识求解.
本题考查了古典概型的概率公式,属于基础题.
13.【答案】116
【解析】解:因为(1+x)n(n≥2,n∈N*)的二项展开式的通项公式为Tr+1=Cnr⋅1n−r⋅xr=Cnr⋅xr,r=0,1,2,⋅⋅⋅,n,
在(1+x)4+(1+x)5+(1+x)6+(1+x)7+(1+x)8+(1+x)9的展开式中,
令r=2,则含x2项的系数为C42+C52+C62+C72+C82+C92=6+10+15+21+28+36=116.
故答案为:116.
利用二项展开式的通项公式,找出含有x2的项,即可求得x2项的系数.
本题考查的知识点:二项式的展开式,组合数,主要考查学生的运算能力,属于基础题.
14.【答案】(e3,+∞)
【解析】解:依题意得f′(x)=2ex−6ax=0有2个不同的实数根,
则a=ex3x(x≠0)有2个不同的实数根,
可转化为y=a的图象与y=ex3x(x≠0)的图象有两个交点求a的取值范围问题,
令g(x)=ex3x(x≠0),则g′(x)=ex(x−1)3x2,
x>1时,g′(x)>0,0
g(x)=ex3x(x≠0)的图象如下图,
所以在(−∞,0)上无极值,
在(0,+∞)上g(x)的最小值为g(1)=e3,
若函数f(x)=2ex−3ax2+1有两个不同的极值点,因此a>e3.
故答案为:(e3,+∞).
由f′(x)=0有两个不同的实数根列方程,分离常数a,利用构造函数法,结合导数求得a的取值范围.
本题主要考查利用导数研究函数的极值,属于中档题.
15.【答案】解:(1)令x=1,则a0+a1+a2+a3+⋯+a8+a9+a10=(1−1−2)5=−32,①
(2)令x=−1,则a0−a1+a2−a3+⋯+a8−a9+a10=(1+1−2)5=0,②
令x=0,则a0=1,
①+②2=a0+a2+a4+a6+a8+a10=−16,
∴a2+a4+a6+a8+a10=−16−a0=−16−1=−17;
(3)(1−x−2x2)5=(1−2x)5(1+x)5=a0+a1x+a2x2+⋯+a10x10,
即a1为含x项的系数,为C50(−2x)0×C51x+C51(−2x)1×C50x0=5x+(−10x)=−5x,
则a1=−5.
【解析】(1)令x=1代入等式求出结果;
(2)令x=−1代入等式,再结合第一问等式组成方程组求出结果;
(3)先变形(1−x−2x2)5=(1−2x)5(1+x)5,再求含x项的系数即可.
本题考查的知识要点:二项式的展开式,赋值法,配对问题在展开式中的应用,主要考查学生的理解能力和计算能力,属于中档题.
16.【答案】解:(1)一组学生共有5人,从中选出3人参加一项活动,共有C53=10种选法;
(2)争夺数学竞赛冠军有4种,争夺物理竞赛冠军有4种,争夺化学竞赛冠军有4种,
因此共有4×4×4=64种不同的结果;
(3)插入第一本书,有7种插法,插入第二本书,有8种插法,插入第三本书,有9种插法,
因此共有7×8×9=504种不同的方法;
(4)一组学生共有6人,其中3名男生和3名女生,从中选出男生2人,女生2人,共有C32⋅C32=9种选法,
再将选出的4人按照人数比为2:1:1分成3组,有C42=6种分法,
再将已经分好的3组人分给3项不同的活动,有A33=6种,所以共有9×6×6=324种选法;
(5)先排三位男生,有A33=6种排法,然后从三名女生中任取两名捆在一起,有C32A22=6种,
然后把捆在一起的整体与剩下的一名女生插入到男生旁边4个位置的2个位置,有A42=12种,
故3位女生中有且只有两位女生相邻的排法有6×6×12=432种,
又男生甲不在两端,其中甲在两端的情况有2A22×C32A22×A32=144种,
故满足题意的排法有432−144=288种.
【解析】(1)直接根据组合的概念可求出结果;
(2)根据分步乘法计数原理列式可求出结果;
(3)根据分步乘法计数原理列式可求出结果;
(4)先选后排可求出结果;
(5)利用间接法、捆绑法、插空法可求出结果.
本题考查了分步乘法计数原理和间接法、捆绑法、插空法的应用,属于中档题.
17.【答案】解:(1)设“这位小学生佩戴眼镜”为事件A,“这位小学生佩戴的眼镜是角膜塑形镜”为事件B,
所以P(B|A)=P(AB)P(A)=,
所以若从样本中选一位学生,已知这位小学生戴眼镜,则他戴的是角膜塑形镜的概率是13.
(2)依题意可知:其中男生人数X的所有可能取值分别为:0,1,2,
则P(X=0)=C63C83=2056=514,P(X=1)=26C21CC83=3056=1528,P(X=2)=16C22CC83=656=328,
∴X的分布列为:
∴E(X)=0×514+1×1528+2×328=34,
D(X)=(0−34)2×514+(1−34)2×1528+(2−34)2×328=45112.
(3)由题意可知Y~B(20,0.08),
∴P(Y=5)=C205×0.085×(1−0.08)15,D(Y)=20×0.08×0.92=1.472.
【解析】(1)由条件概率公式计算即可得解;
(2)由题意可得X的所有可能取值分别为:0,1,2,分别求出对应的概率,即可得分布列,从而求出期望与方差;
(3)由已知可得Y~B(20,0.08),由二项分布的概率和方差公式计算即可得解.
本题主要考查了条件概率的概率公式,考查了离散型随机变量的期望和方差,考查了二项分布的概率公式和方差公式,属于中档题.
18.【答案】解:(1)当a=−2时,f(x)=x2−2lnx,定义域为(0,+∞),
f′(x)=2x−2x=2x2−2x,所以函数f(x)在点(e,f(e))处的切线的斜率为f′(e)=2e2−2e,
又f(e)=e2−2,
所以函数f(x)在点(e,f(e))处的切线方程为y−(e2−2)=2e2−2e(x−e),
即y=2e2−2ex−e2.
(2)f′(x)=2x−2x=2x2−2x,令f′(x)=0,解得x=1,
当x∈(0,1)时,f′(x)<0,当x∈(1,+∞)时,f′(x)>0,
所以f(x) 在(0,1)上是减函数,在(1,+∞)上是增函数,
所以f(x)在x=1处取得极小值是f(1)=12−2ln1=1,无极大值.
(3)因为g(x)=f(x)+2x=x2+2x+alnx在[1,+∞)上是单调增函数,
所以g′(x)=2x−2x2+ax=2x3+ax−2x2≥0在[1,+∞)上恒成立,
即a≥2x−2x2在[1,+∞)上恒成立,
因为h(x)=2x−2x2在[1,+∞)上为单调递减函数,
所以当x=1时,h(x)=2x−2x2取得最大值,即h(1)=0,
所以a∈[0,∞).
【解析】(1)利用导数的几何意义函数f(x)在点(e,f(e))处的切线的斜率为f′(e)=2e2−2e,又f(e)=e2−2,由直线的点斜式可得切线方程;
(2)利用f′(x)的正负讨论f(x)的单调性,即可求得函数f(x)的极值;
(3)由g(x)在[1,+∞)上是单调增函数,所以g′(x)≥0在[1,+∞)上恒成立,则a≥2x−2x2在[1,+∞)上恒成立,又h(x)=2x−2x2在[1,+∞)上为单调递减函数,所以h(1)=0,可得a≥0.
本题主要考查利用导数研究函数的单调性,最值和切线方程,属于中档题.
19.【答案】解:(Ⅰ)当a=0时,f(x)=2lnxx,定义域(0,+∞),f′(x)=2−2lnxx2,
令f′(x)=0,则x=e,x变化时,f′(x),f(x)的变化情况如下表:
则f(x)极大值=f(e)=2e,f(x)没有极小值;
(Ⅱ)当a=1时,f(x)=2lnxx+(x2−1),定义域[1,+∞),
则f′(x)=2−2lnxx2+2x=2(1−lnx+x3)x2,
令g(x)=1−lnx+x3,定义域[1,+∞),则g′(x)=−1x+3x2=3x3−1x>0,
则g(x)在[1,+∞)上是增函数,则g(x)min=g(1)=2,所以f′(x)>0,
即f(x)在[1,+∞)上是增函数,则f(x)min=f(1)=0;
(Ⅲ)f(x)=2lnxx+a(x2−1),定义域:(1,e),f′(x)=2−2lnxx2+2ax=2(1−lnx+ax3)x2,
令g(x)=ax3−lnx+1,定义域:(1,e),g′(x)=3ax2−1x=3ax3−1x,
①当a=0时,由(1)知f(x)在(1,e)上是增函数,f(x)>f(1)=0,不合题意;
②当a>0时,y=2lnxx在(1,e)上是增函数,y=a(x2−1)在(1,e)上是增函数,
则f(x)在(1,e)上是增函数,f(x)>f(1)=0,不合题意,
③当a<0时,g′(x)<0,则g(x)在(1,e)上是减函数,则g(x)
则f(x)极大值=f(x0)>f(1)=0,只需f(e)=2e+a(e2−1)<0,即a<−2e3−e,
综上,a的取值范围是(−1,−2e3−e).
【解析】(Ⅰ)对f(x)求导,判断f(x)的单调,再求出f(x)的极值即可;
(Ⅱ)对f(x)求导,判断f(x)的单调,再求出f(x)的最值即可;
(Ⅲ)根据f(x)的导数,对a进行分类,结合函数的单调性和极值,求出a的取值范围.
本题考查了利用导数研究函数的单调性与最值,由函数的零点求参数的取值范围,考查了转化思想和分类讨论思想,属难题.ξ
1
2
4
P
0.2
m
0.6
品牌
甲
乙
其他
市场占有率
50%
30%
20%
优质率
80%
90%
70%
X
0
1
2
P
514
1528
328
x
(0,e)
e
(e,+∞)
f′(x)
+
0
−
f(x)
↗
2e
↘
x
(1,x0)
x0
(x0,e)
f′(x)
+
0
−
f(x)
↗
极大值f(x0)
↘
四川省华蓥中学2023-2024学年高二下学期4月月考数学试题: 这是一份四川省华蓥中学2023-2024学年高二下学期4月月考数学试题,共4页。
四川省华蓥中学2023-2024学年高二下学期开学考试数学试题: 这是一份四川省华蓥中学2023-2024学年高二下学期开学考试数学试题,共4页。
129,四川省广安市华蓥中学2023-2024学年高二下学期开学考试数学试题: 这是一份129,四川省广安市华蓥中学2023-2024学年高二下学期开学考试数学试题,共16页。试卷主要包含了 直线的倾斜角大小, 已知直线与圆,则等内容,欢迎下载使用。

