【期中复习】七年级下册道德与法治期中测试卷(一)
展开学校:___________姓名:___________班级:___________考号:___________
一、选择题
1.科学研究发现,就数学而言,男生在空间想象、抽象概括、创新意识方面优于女生;女生在数据处理、运算求解、应用意识方面优于男生。这一研究结果表明,男生和女生( )
①各自拥有自身的性别优势 ②性别差异太大,应各自为政
③真诚欣赏对方,相互学习 ④相互取长补短,不断完善自己
A.①②③B.①②④C.①③④D.②③④
【答案】C
【详解】本题考查对男女生的性别差异的认识和理解。①③④:依据教材知识,男生女生的生理性别特征是与生俱来的。对于青春期特有的生理变化,我们应平静而欣然地接受。可以帮助我们了解自己与异性的不同特点,学会如何塑造自我形象,如何与异性相处;性别刻板印象也可能在某种程度上影响我们自身潜能的发挥。我们在接受自己生理性别的同时,不要过于受性别刻板印象的影响。故①③④说法正确;②:各自为政的说法是错误的,故排除;故本题选C。
2.在生活中不仅有正面情感体验,也可能面临负面感受。疫情期间,许多人宅在家里,生活变得越来越无聊,生活也变得越来越焦虑。对此正确的认识是( )
①要学会承受一些负面感受 ②负面感受对我们的成长是坏事
③负面情感会丰富人生阅历 ④负面情感对我们的成长没意义
A.①②B.③④C.②④D.①③
【答案】D
【详解】生活中某些负面的情感体验尽管不那么美好,但对我们的成长也有意义。负面情感体验可以丰富我们的人生阅历,使我们的生命变得更加饱满丰盈。学会承受一些负面感受,善于将负面情感转变为成长的助力,也可以让我们从中获得美好的情感体验,不断成长。①③说法正确,符合题意。②④观点绝对化,是错误的。故选D。
3.2022年6月12日人民网报道浙江义乌几名男子凌晨吃完饭后主动帮店家收了餐桌椅、还做了清洁的事迹,这来源于老板舒女士的视频分享,引众多网友纷纷点赞。转载视频分享有利于( )
①保证每个人都能积极无私奉献社会
②传递美好的情感和生命的正能量
③弘扬社会正气,彻底杜绝社会不正之风
④我们获得美好的情感体验,使我们的生命更有力量
A.①②B.②③C.③④D.②④
【答案】D
【详解】本题考查传递情感正能量。①:“保证”观点绝对化,是错误的,故排除①;②④:依据教材知识,江义乌几名男子凌晨吃完饭后主动帮店家收了餐桌椅、还做了清洁的行为被老板转载分享,有利于传递美好的情感和生命正能量;有利于我们获得美好的情感体验,使我们的生命更有力量,故②④说法正确;③:“彻底杜绝”观点绝对化,是错误的,故排除③;故本题选D。
4.古语“漫卷诗书喜欲狂”“风声鹤唳,草木皆兵”“怒发冲冠”“哀民生之多艰”分别表达的情绪是( )
A.喜惧哀怒B.怒喜哀惧C.喜惧怒哀D.喜怒哀惧
【答案】C
【详解】“漫卷诗书喜欲狂”意思是:随手卷起诗书,全家欣喜若狂,表达的情绪是喜;“风声鹤唳,草木皆兵”意思是:听到风声和鹤叫声,都疑心是追兵,把草和树木都当做了敌人的兵将,形容人在极度惊慌时疑神疑鬼,表达的情绪是惧;“怒发冲冠”意思是:愤怒得头发直竖,把帽子都顶起来了,形容愤怒到了极点,表达的情绪是怒;“哀民生之多艰”意思是:哀叹人民的生活是多么的艰难,表达的情绪是哀;选项C正确,选项ABD对应错误。本题选C。
5.李想在心情不好时,总爱和同学一起打球;陈雯在考试时感到紧张,就会反复做深呼吸。
他们调节情绪的方法分别是( )
A.转移注意、放松训练B.转移注意、改变认知评价
C.转移注意、合理宣泄D.合理宣泄、改变认知评价
【答案】A
【详解】本题考查调节情绪的方法。ABCD:依据教材知识,通过和同学一起打球调节情绪,属于转移注意;考试时通过反复深呼吸调节情绪, 属于放松训练,故A说法正确;BCD说法错误;故本题选A。
6.一位哲人说过:“人是能思想的苇草。”只有当思想日渐成熟,我们才能真正长大。步入青春期,我们应该
①敢于对不合理的事说“不”,敢于挑战权威
②对事情有自己的看法,对与自己意见不符的统统说“不”
③对事情有独到的见解,同时接纳他人合理、正确的意见
④有质疑的勇气,并且在表达自己观点的时候能够考虑他人的感受
A.①②③B.①②④C.①③④D.②③④
【答案】C
【详解】题干中强调人是能思想的苇草,强调了人思想的重要性,这就区别于人不同于其他生物,人的生命具有独特性,要培养培养批判精神,敢于对不合理的事说“不”,敢于挑战权威,对事情有独到的见解,同时接纳他人合理、正确的意见,有质疑的勇气,并且在表达自己观点的时候能够考虑他人的感受,①③④是正确的选项;②选项与自己意见不符,不一定错误,排除。故选C。
7.调查表明:人类疾病50%至80%与不良心态、恶劣情绪有关。这说明
A.负面情绪会影响人的身体健康B.情绪对人的身体产生不利影响
C.身体健康影响人的情绪D.疾病会影响人的消极情绪
【答案】A
【详解】本题主要考查学生对负面情绪的认识和理解。人生路漫漫,有喜也有悲。该喜则喜,该悲则悲,我们要学会正确对待自己的各种情绪感受。保持积极的心态,享受喜悦和快乐,让我们的青春生活更加美好。适度的负面情绪,可以帮助我们适应突发事件,但持续的处于负面情绪状态,则可能危害我们的身心健康,A符合题意。BCD不符合题意,排除。故选A。
8.古人云:“流水之声可以养耳,青禾绿草可以养目,观书绎理可以养心,弹琴学字可以养脑。”这充分说明休闲的功效有
①要找到适合自己的休闲方式
②能获得精神上的慰籍,放松紧张的心情
③能解除体力上的疲劳,恢复生理的平衡
④要做到科学、合理、有度
A.①②③④B.①②③C.②③D.①④
【答案】C
【详解】本题考查对休闲的认识。②③:“流水之声可以养耳,青禾绿草可以养目,观书绎理可以养心,弹琴学字可以养脑。”表明休闲可以使人获得精神上的慰藉,放松心情,解除疲劳,恢复生理的平衡等,②③说法正确;①④:说法不属于休闲的功效,是做法,不符合题意;故本题选C。
9.进入青春期,我们的生理心理都发生了变化。青春带着一份特殊的邀约,款款而来。面对青春的邀约,我们应该( )
①悦纳生理变化,感受青春美好
②直面心理矛盾,学会自我调节
③精心掩饰缺点,追求完美形象
④懂得“行己有耻”,追求“止于至善”
A.①②③B.①②④C.①③④D.②③④
【答案】B
【详解】本题考查正确面对青春期的生理变化、心理矛盾,“行己有耻”,“止于至善”。①②④:面对青春的邀约,我们应该悦纳生理变化 ,正确面对心理矛盾,学会自我调节,还要懂得“行己有耻”,追求“止于至善”的境界,①②④说法正确;③:不能掩饰缺点,要改正缺点;完美形象说法绝对化,③说法错误;故本题选B。
10.美国NBA一位富有传奇色彩的篮球教练曾率领他的球队赢得了30多个赛季的胜利。有一次,他的球队连胜了27场后输了球,他却依然高兴地说:“好极了!现在我们可以集中精力赢球而不用担心输球了。”这位教练的态度表明了
A.他故意掩饰内心不快的情绪
B.输球导致他情绪反常,应该伤心的事却令他感到高兴
C.他运用合理发泄法来调节情绪
D.他能够用积极乐观的情绪对待一时的失败
【答案】D
【详解】本题考查对情绪的理解。情绪是可以调控的,我们可以通过心理调节等多种方式来调控自己的情绪。“好极了,现在我们可以集中精力赢球而不用担心输球了”这位教练的态度表明了他能用积极乐观的情绪对待一时的失败,D说法正确。AB观点错误,C说法在题干中没有体现。故选D。
11.下列对同学们行为的评价不正确的是( )
A.按照老师的要求认真完成作业,有不懂的问题及时问老师——这是培养批判性思维的表现
B.利用假期多做一些公益活动一这是青春的探索与实践
C.“勿以恶小而为之,勿以善小而不为”——这是追求止于至善境界的表现
D.敢于打破常规,追求生活的新奇与浪漫一一这是勇于创造的表现
【答案】A
【详解】本题考查批判性思维、青春创造、止于至善等。A:按照老师的要求认真完成作业,有不懂的问题及时问老师,体现了勤学好问,没有体现批判思维,故A说法错误,但符合题意;B:利用假期多做一些公益活动,这是青春的探索与实践,故B说法正确,但不符合题意;C:“勿以恶小而为之,勿以善小而不为”,这是追求止于至善境界的表现,故C说法正确,但不符合题意;D:敢于打破常规,追求生活的新奇与浪漫,这是勇于创造的表现,故D说法正确,但不符合题意;故本题选A。
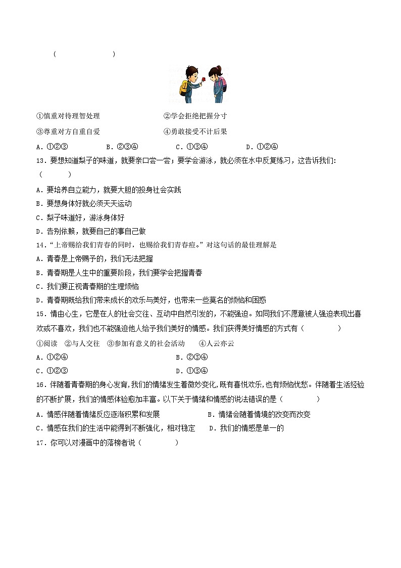
12.对下图漫画《青春情感》中男女生的情感认识正确的是 ( )
①慎重对待理智处理 ②学会拒绝把握分寸
③尊重对方自重自爱 ④勇敢接受不计后果
A.①②③B.②③④C.①③④D.①②④
【答案】A
【详解】本题以漫画为素材考查异性情感。青春期对异性的好感是正常现象,但是我们要慎重对待理智处理;尊重对方自重自爱;学会拒绝把握分寸。所以①②③说法符合题意;④说法错误,是没有处理好青春期萌动的表现。故选A。
13.要想知道梨子的味道,就要亲口尝一尝;要学会游泳,就必须在水中反复练习,这告诉我们:( )
A.要培养自立能力,就要大胆的投身社会实践
B.要想身体好就必须天天运动
C.梨子味道好,游泳身体好
D.告别依赖,就要自己的事自己做
【答案】A
【详解】此题旨在考查学生对自立的认识,题文中的观点强调了实践的重要性,启示我们要培养自立能力,就要大胆投身社会实践,A观点正确;BC没有正确理解题意,观点错误;D不符合题意;所以正确答案选A。
14.“上帝赐给我们青春的同时,也赐给我们青春痘。”对这句话的最佳理解是
A.青春是上帝赐予的,我们无法把握
B.青春期是人生中的重要阶段,我们要学会把握青春
C.我们要正视青春期的生理烦恼
D.青春期既给我们带来成长的欢乐与美好,也带来一些莫名的烦恼和困惑
【答案】D
【详解】本题考查对青春的认识。D:依据题文描述,随着青春期的来临,我们的生理出现了变化,我们要学会正确面对。题文中,“上帝赐给我们青春”,这说明了青春是美好的,我们要珍惜青春;“赐给我们青春痘”,这就说明了青春期也会有烦恼,我们要学会正确处理。所以D符合题意;A:青春是可以把握的,故A说法错误;BC:说法正确,但与题意不符,故应排除;故本题选D。
15.情由心生,它是在人的社会交往、互动中自然引发的,不能强迫。如同我们不愿意被人强迫表现出喜欢或不喜欢,我们也不能强迫他人给予我们美好的情感。我们获得美好情感的方式有( )
①阅读 ②与人交往 ③参加有意义的社会活动 ④人云亦云
A.①②④B.②③④C.①②③D.①③④
【答案】C
【详解】本题考查对获得美好情感的方式的理解。①②③:情由心生,美好的情感是在人的社会交往、互动中自然引发的,不能强迫。我们可以通过阅读、与人交往、参与有意义的社会活动等方式获得美好的情感。故①②③说法正确;④:我们不应该人云亦云,故④说法错误;故本题选C。
16.伴随着青春期的身心发育,我们的情绪发生着微妙变化,既有喜悦欢乐,也有烦恼忧愁。伴随着生活经验的不断扩展,我们的情感体验愈加丰富。以下关于情绪和情感的说法错误的是( )
A.情感伴随着情绪反应逐渐积累和发展
B.情绪会随着情境的改变而改变
C.情感在我们的生活中能得到不断强化,相对稳定
D.我们的情感是单一的
【答案】D
【详解】本题考查我们对情绪与情感的相关知识的理解和掌握情况,主要考查学生的理解运用能力。依据所学知识,情感伴随着情绪反应逐渐积累和发展,相对稳定;情绪会随着情境的改变而变化。所以A、B、C均是对情感与情绪的正确认识,与题意不符,故应排除;我们的情感是复杂多样的,D的说法错误,符合题意,本题选择D。
【点睛】本题考查的知识点是情绪与情感。情感与情绪紧密相关,伴随着情绪反应逐渐积累和发展,情感与情绪也有区别,情绪是短暂的、不稳定的,情感逐渐积累的、稳定的,二者都是复杂的。
17.你可以对漫画中的落榜者说( )
A.维护我们的合法权益B.落榜是人生最大的挫折
C.让负面情感伴随一生成长D.将负面情感转为成长的助力
【答案】D
【详解】观察漫画内容,落榜者产生了悲伤的情绪,所以我们应该对他说要保持积极乐观的情绪,将负面情感转为成长的助力,D观点正确;漫画重落榜者的合法权益没有受到侵犯,A观点不合题意;落榜是人生的挫折,但不是最大的挫折,B观点错误;生活中的负面情感会带来不舒服,不愉快的负面感受,不能让负面情感伴随一生成长,C观点错误,所以本题选择D答案。
非选择题
18.辨析题:结合如图漫画,小葵同学认为,异性同学之间朦胧的情感是真正的爱情,学校不应该采取措施治理中学生早恋。小葵的观点正确吗?请说明理由。
【答案】 小葵的观点是不正确的。理由:①相遇青春,我们心中开始萌发一些对异性朦胧的情感。这是青春成长中的正常现象。在与异性交往的过程中,我们会因为对异性的欣赏、对美好的向往而愉悦,也容易把这种欣赏和向往理解为爱情。其实,这并不是真正的爱情。②爱情需要具有爱他人的能力,这种能力包含自我的成熟、道德的完善,也包含对家庭的责任。爱情需要彼此深入了解,需要一定的物质基础和共同的生活理想,是强烈、稳定、专一的感情。真正的爱情包含尊重、责任、珍惜、平等和自律。因此,与异性同学交往,我们应该内心坦荡,言谈得当,举止得体,面对生活中可能出现的朦胧的情愫,我们应该慎重对待,理智处理。
【详解】此题是一道辨析题,旨在考查学生对易错易混点的把握情况,综合运用所学知识分析说明问题的能力,落实情感态度和价值观目标,具有一定开放性,难度值中等。解答此类问题,要注意按照题目的要求,先亮明自己的观点,再分析说明原因。根据所学知识,在青春成长中,我们萌发一些对异性朦胧的情感,是一种正常现象。但是这种朦胧的情感并不是真正的爱情。因此材料中小谭的观点是错误的。我们可以从正确认识青春期的朦胧的情感、这种情感不是真正的爱情、什么是真正的爱情的角度说明原因。最后也可以说明怎样对待青春期朦胧的情感。只要学生运用的知识正确,说明的层次清楚、言之有理即可。
19.在拥抱青春中成长
【青春的邀约】高尔基说:“要爱惜自己的青春!世界上再没有比青春更美好的了,再没有比青春更珍贵的了!”进入青春期后,我们惊奇的发现自己和他人身体和生理的变化。同时我们的成长中还伴随着思维的批判性。对此,我们要悦纳这个时期的生理变化,还要培养批判精神。
(1)面对青春期的生理变化,你打算如何应对这种青春的邀约?
(2)我们的成长中还伴随着思维的批判性。在生活中我们为什么要培养这种精神?
【青春的证明】徐梦桃,32岁,从事自由式滑雪空中技巧项目整整20年。在世界杯、世界锦标赛上,夺冠如麻,总共拿到过27个第一的世界名将,唯一的心愿就只剩下北京冬奥金牌,历经前三届冬奥会失利痛苦,上届平昌冬奥会一度准备退役的她,因为热爱最终选择坚守,终于在北京冬奥会上圆梦成功。
(3)向圆梦北京冬奥会的徐梦桃学习,我们应如何拥有飞翔的力量,助力青春成长?
【答案】(1)①我们要正视身体的变化,欣然接受青春花蕾的绽放。②不因自己的生理变化而自卑,是我们对自己的尊重;不嘲弄同伴的生理变化,是我们对同伴的尊重。
(2)批判精神有助于我们发现问题、提出问题,并从不同角度去思考问题,探索解决方案;能调动我们的经验,激发我们新的学习动机,促使我们解决问题,改进现状。
(3)对于刚刚步入青春的我们,有很多梦想等着我们去实现,美好的未来需要我们去创造。激荡的青春活力,自信青春热情,自强青春态度,会给我们飞翔的翅膀,助力青春成长!
【详解】(1)本题考查如何正确对待青春期的生理变化,结合课本知识进行回答。
(2)本题考查为什么要培养这种精神,结合课本知识进行回答。
(3)本题考查如何助力青春成长,结合课本知识进行回答。
20.[青春的证明]
每个人青春都如约而至,青春的我们,乐于实践,敢于尝试,希望证明自己:但青春并不意味着肆意放纵,总有一些规则不能违反,总有一些基本界限不能逾越。因为孔子说过:“行己有耻”。然而青春的状态是“止于至善”的,因为青春充满力量,充满榜样,充满方向,要做到“不因碌碌而为而羞耻,不因虚度年华而悔恨”,那么你的青春的燃烧是值得的。
(1)请问什么是“行己有耻”?
(2)结合材料谈谈青少年应该怎么才能成为一个“行己有耻”的人?
(3)结合材料和所学知识,谈谈你打算如何让自己的青春做到“止于至善”?
【答案】(1)“行己有耻”意思是说,一个人行事,凡自己认为可耻的就不去做。
(2)①“行己有耻”需要我们有知耻之心,不断提高辨别“耻”的能力。②“行己有耻”要求我们树立底线意识,触碰道德底线的事情坚决不做,违反法律的事情坚决不做。③“行己有耻”更需要我们磨砺意志,拒绝不良诱惑,不断增强自控力。
(3)①从点滴小事做起,积少成多,积善成德。②在生活中寻找“贤”,将他们作为榜样。③“止于至善”要求我们养成自我省察的习惯,检视自身的不足,不盲目自责,积极调整自己,通过自省和慎独,端正自身行为。
【详解】(1)本题考查“行己有耻”的含义,可结合教材知识作答。
(2)本题考查怎样做到“行己有耻”,可结合教材知识作答。
(3)本题考查如何让自己的青春做到“止于至善”,可结合教材知识作答。
21.【做情緒的主人】
情境一 炎热的教室里,两位学生的手里各有半杯水,甲学生说;“可惜我只有半杯水了!"乙学生却说:“啊,我还有半杯水!”
情境二 一次小组讨论时,一位学生说:“人的情緒丰富多彩。月有阴睛圆缺,人有喜怒哀惧,青春期情绪不需调控。”
情境三 人生就像一张磁盘,烦恼可以删除,快乐可以拷贝;心理的健康就像一道菜,酸、甜、苦、辣、咸,全由自己来调适。
(1)情境一中的两个学生分别表现出了什么情绪?两人对同一件事情为什么会有不同的情绪表现?
(2)情境二中这位学生的观点是否正确?简述理由。
(3)删除烦恼,拷贝快乐,青少年应怎样调适这道“菜”来拥有健康的心理?
【答案】(1)①第一位学生表现出的是一种负面情绪,第二位学生表现出的是一种正面情绪。②因为情绪受多方面因素的影响,与个人的态度是紧密相连的。一个积极乐观的人,往往会有更多的积极健康的情绪表现。
(2)情境二中的这位学生的观点是错误的。青春期的情绪特点体现了青春的活力,它带给我们不同的感受。善于激发正面的情绪感受,可以让我们的生活更加绚烂。青春期的情绪也会给我们带来烦恼和担忧。要学会积极面对自己的情绪。
(3)拥有健康的心理可以积极调节情绪,如改变认知评价、懂得注意转移、学会合理宣泄、进行放松训练。
【分析】考点考查:情绪的相关知识。
能力考查:调动和运用知识、描述和阐述事物。
核心素养:健全人格。
【详解】(1)小问1第一步:审设问,明确主体、作答范围及作答角度。本题的设问主体为公民,需要运用情绪的种类有关知识,从分析类习题的角度进行作答。第二步:审材料,提取关键词,链接教材知识。关键词①:可惜我只有半杯水了!→负面情绪。关键词②:啊,我还有半杯水!→正面情绪。第三步:整合信息,组织答案。
小问2本题考查影响情绪的因素,可以结合教材知识作答。
(2)第一步:读题,提炼辩题。观点:人的情绪丰富多彩。月有阴睛圆缺,人有喜怒哀惧,青春期情绪不需调控。第二步:根据所学知识和材料信息,判断观点错误。论据①:青春期的情绪特点体现了青春的活力,它带给我们不同的感受。论据②:青春期的情绪也会给我们带来烦恼和担忧。要学会积极面对自己的情绪。第三步:整合信息,组织答案。
(3)本题考查合理调节情绪,可以结合教材知识作答。
【期中讲练测】统编版八年级下册道德与法治道德与法治期中考模拟测试卷(一).zip: 这是一份【期中讲练测】统编版八年级下册道德与法治道德与法治期中考模拟测试卷(一).zip,文件包含期中复习讲练测八年级下册道德与法治考模拟测试卷一原卷版docx、期中复习讲练测八年级下册道德与法治考模拟测试卷一解析版docx等2份试卷配套教学资源,其中试卷共20页, 欢迎下载使用。
统编版道德与法治七年级下册期中复习题(二)(含答案): 这是一份统编版道德与法治七年级下册期中复习题(二)(含答案),共4页。试卷主要包含了选择题,非选择题等内容,欢迎下载使用。
统编版道德与法治七年级下册期中复习题(一)(含答案): 这是一份统编版道德与法治七年级下册期中复习题(一)(含答案),共4页。试卷主要包含了选择题,非选择题等内容,欢迎下载使用。

