第九章静电场第48课时观察电容器的充、放电现象2025高考物理二轮专题
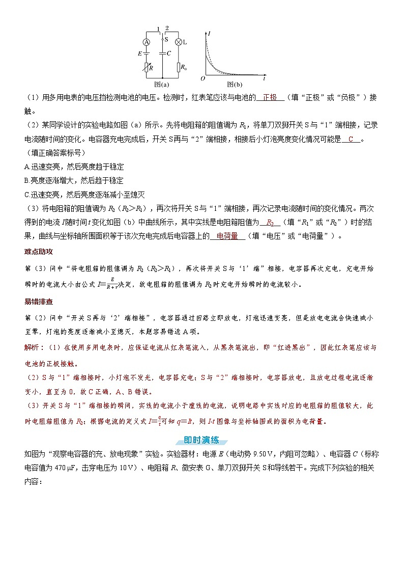
展开【典例1】 (2023·新课标卷22题)在“观察电容器的充、放电现 象”实验中,所用器材如下:电池、电容器、电阻箱、定值电阻、小 灯泡、多用电表、电流表、秒表、单刀双掷开关以及导线若干。
(1)用多用电表的电压挡检测电池的电压。检测时,红表笔应该与 电池的 (填“正极”或“负极”)接触。
(2)某同学设计的实验电路如图(a)所示。先将电阻箱的阻值调为 R1,将单刀双掷开关S与“1”端相接,记录电流随时间的变 化。电容器充电完成后,开关S再与“2”端相接,相接后小灯 泡亮度变化情况可能是 。(填正确答案标号)
(3)将电阻箱的阻值调为R2(R2>R1),再次将开关S与“1”端相 接,再次记录电流随时间的变化情况。两次得到的电流I随时间t 变化如图(b)中曲线所示,其中实线是电阻箱阻值为 (填“R1”或“R2”)时的结果,曲线与坐标轴所围面积等于 该次充电完成后电容器上的 (填“电压”或“电荷 量”)。
如图为“观察电容器的充、放电现象”实验。实验器材:电源E(电动势9.50 V,内阻可忽略)、电容器C(标称电容值为470 μF,击穿电压为10 V)、电阻箱R、微安表G、单刀双掷开关S和导线若干。完成 下列实验的相关内容:
(1)按照图甲的电路图,把图乙中的器材连接成完整的实验电路。
答案:见解析图解析:按照图甲的电路图,实物图如图。
(2)实验步骤:步骤①将开关S打到1,给电容器C充电,观察微安表G的示数变 化直到读数稳定;步骤②先打开手机视频录制软件,再将开关S打到2位置,观察 并用视频记录电容器C的放电过程中微安表G的示数变化情况;步骤③断开开关S,查阅视频,记录0~160 s内,微安表G的读 数随时间变化的数据;步骤④在坐标纸上以时间t为横轴,微安表G的读数I为纵轴,描 点作出I-t 图像,如下图丙。
①电容器放电过程电流的变化规律为:放电电流逐渐 (选填“增大”“减小”或“不变”),放电电流随时间的变 化率逐渐 (选填“增大”“减小”或“不变”);
②图丙中,图像与横轴所包围的面积为86格,则可求得该电容 器的电容值为 μF 。(保留2位有效数字)
(4)步骤①中,微安表G的读数稳定时,并不为0,始终保持在12 μA,出现这种现象的原因是电容器 (选填“短路”或 “漏电”)。
解析:步骤①中,微安表G的读数稳定时,并不为0,始终 保持在12 μA,出现这种现象的原因是电容器漏电。
【典例2】 (2023·山东高考14题)电容储能已经在电动汽车,风、 光发电,脉冲电源等方面得到广泛应用。某同学设计图甲所示电路, 探究不同电压下电容器的充、放电过程,器材如下:
电容器C(额定电压10 V,电容标识不清);
电源E(电动势12 V,内阻不计);
电阻箱R1(阻值0~99 999.9 Ω);
滑动变阻器R2(最大阻值20 Ω,额定电流2 A);
电压表V(量程15 V,内阻很大);
发光二极管D1、D2,开关S1、S2,电流传感器,计算机,导线若干。
探究不同电压下电容器的充、放电过程。
a.分压式控制电路控制电容器的充电电压。
b.在电容器的充电或放电的I-t图像中,图线与t轴包围的面积等 于充电完成后电容器上的电荷量或电容器的放电量。
c.二极管的单向导电性。
a.根据I-t图像,通过数小方格的个数(多于半格的记为1,少于 半格的舍去)方法计算充电结束后,电容器存储的电荷量。
(1)按照图甲连接电路,闭合开关S1,若要升高电容器充电电压, 滑动变阻器滑片应向 (填“a”或“b”)端滑动。
(2)调节滑动变阻器滑片位置,电压表表盘如图乙所示,示数 为 V(保留1位小数)。
(3)继续调节滑动变阻器滑片位置,电压表示数为8.0 V时,开关S2 掷向1,得到电容器充电过程的I-t图像,如图丙所示。借鉴“用 油膜法估测油酸分子的大小”实验中估算油膜面积的方法,根 据图像可估算出充电结束后,电容器存储的电荷量为 C(结果保留2位有效数字)。
3.7×10-3
(4)本电路中所使用电容器的电容约为 F(结果保留2 位有效数字)。
(5)电容器充电后,将开关S2掷向2,发光二极管 (填“D1” 或“D2”)闪光。
在测定电容器电容值的实验中将电容器、电压传感器、阻值为3 kΩ的 电阻R、电源、单刀双掷开关按图甲所示电路图进行连接。先使开关S 与1端相连,电源向电容器充电,充电完毕后把开关S掷向2端,电容 器放电,直至放电完毕。实验得到的与电压传感器相连接的计算机所 记录的电压随时间变化的u-t曲线,如图乙所示,图丙为由计算机对图 乙进行数据处理后记录的“峰值”及曲线与时间轴所围的“面积”。
(1)根据图甲所示的电路,观察图乙可知:充电电流与放电电流方 向 (选填“相同”或“相反”),大小都随时间 (选填“增加”或“减小”)。
解析:由题图甲、乙可知,充电和放电时R两端的电势相反,说明流过R的电流方向相反;电压均随时间减小,说明电流均随时间减小。
(2)该电容器的电容值为 F。(结果保留两位有效 数字)
(3)某同学认为:仍利用上述装置,将电压传感器从电阻两端改接 在电容器的两端,也可以测出电容器的电容值。请你分析并说 明该同学的说法是否正确。
巧学 妙解 应用
1. (2022·北京高考9题)利用如图所示电路观察电容器的充、放电现 象,其中E为电源,R为定值电阻,C为电容器,A为电流表,V为 电压表。下列说法正确的是( )
解析: 充电过程中,随着电容器C两极板电荷 量的积累,电路中的电流逐渐减小,电容器充电结 束后,电流表示数为零,A错误;充电过程中,随 着电容器C两极板电荷量的积累,电压表测量电容 器两端的电压,电容器两端的电压迅速增大,电容 器充电结束后,最后趋于稳定,B正确;电容器放 电过程的I-t图像如图所示,可知电流表和电压表的 示数不是均匀减小至0的,C、D错误。
2. 如图为研究电容器充、放电现象的实验电路图,开始电容器不带电。实验开始时,首先将开关S合向1,这时观察到灵敏电流计G有短暂的示数,这说明电路中有电流流过,这个过程叫作 ,经过这一过程,电容器的两极板就会带上等量的异种电荷,其上极板带 (选填“正”或“负”)电荷,电路稳定后灵敏电流计G的示数为零。当把开关S由1合向2时,有 (选填“自左向右”或“自右向左”)流过灵敏电流计G的短暂电流,这个过程叫 。
解析:将开关S合向1,电源与电容器连通,电路中有电流流过,说 明电源在给电容器储存电荷,这一过程叫作充电;经过这一过程, 电容器的两极板就会带上等量的异种电荷,其上极板带正电荷;当 把开关S由1合向2时,从电势高的正极板能形成电流流到电势低的 负极板,则有自右向左流过灵敏电流计G的短暂电流,这个过程叫 放电。
3. 图甲是一种测量电容器电容的实验电路图,实验是通过对高阻值电 阻放电的方法,测出电容器充电至电压U时所带电荷量Q,从而求 出待测电容器的电容C。某同学在一次实验时的情况如下:
(1)在图乙中画出i-t图像;
答案:见解析图解析:用平滑的曲线连接,作出图像如图所示。
(2)图乙中图线与横坐标轴所围成面积的物理意义是 ;
解析:由ΔQ=I·Δt知,电荷量为i-t图像与横坐标轴所包围的面积,则图乙中图线与横坐标轴所围成面积为电容器在开始放电时所带的电荷量。
电时电容器所带的电荷量
(3)该电容器电容为 F(结果保留2位有效数字);
(4)若某同学实验时把电压表接在E、D两端,则电容的测量值比 它的真实值 (选填“偏大”“偏小”或“相 等”)。
解析:若把电压表接在E、D两端,则电容器在放电时,有一部分电荷量会从电压表中通过,从而使得通过电流表的电荷量小于电容器的带电荷量,从而使电容的测量值比它的真实值偏小。
4. 电容器是一种重要的电学元件,在电工、电子技术中应用广泛。使 用图甲所示电路观察电容器的充、放电过程。电路中的电流传感器 与计算机相连,可以显示电路中电流随时间的变化关系。图甲中直 流电源电动势E=8 V,实验前电容器不带电。先使S与“1”端相连 给电容器充电,充电结束后,使S与“2”端相连,直至放电完毕。 计算机记录的电流随时间变化的i-t曲线如图乙所示。
(1)图乙中阴影部分的面积S1 (选填“>”“<”或 “=”)S2;
解析:题图乙中阴影面积S1和S2分别表示充电和放电中 电容器上的总电荷量,所以两者相等。
(2)计算机测得S1=1 203 mA·s,则该电容器的电容为 F (保留两位有效数字);
(3)由甲、乙两图可判断阻值R1 (选填“>”“<”或 “=”)R2。
5. 某实验小组利用如下器材测量电容器的电容:直流稳压电源、待测 电容器(额定电压12 V)、定值电阻R1=120 Ω、定值电阻R2=80 Ω、电流传感器、数据采集器和计算机、单刀双掷开关S、导线若 干。实验过程如下:
①将定值电阻R1等器材按图甲连接电路后,将开关S与1端连接,电 源向电容器充电;
②将开关S与2端连接,测得电流随时间变化的i-t曲线如图乙所示;
③用R2替换R1后,重复上述实验步骤①②,测得电流随时间变化的 i-t曲线如图丙中的某条虚线所示。
两次实验中电源的输出电压相同,请回答下列问题:
(1)电源的输出电压为 V。利用计算机软件测得图乙中i-t曲线与两坐标轴所围的面积为54 mA·s,则电容器的电容为 F。
(2)用R2替换R1后,电流随时间变化的i-t曲线应该是图丙中的 (选填“b”“c”或“d”),判断的依据是 。
解析:用R2替换R1后,电流随时间变化的i-t曲线应该是题图丙中的c,因为两次实验中电源的输出电压相同,充电完成时电容器两端电压相同,电荷量相同,则用R2替换R1后,放电初始电流增大,电荷量不变,即图线与横坐标轴所围面积不变,则图线应该是虚线c。
6. 某实验小组利用图(a)所示电路测量一电容器的电容,实验器 材有:待测电容器(电容标称值C0=1 000 μF)、6节干电池、 定值电阻R、电压传感器、电流传感器、计算机、单刀双掷开关 S、导线若干。
请回答下列问题:(1)按图(a)连接实物电路。先将开关S从2端拨至1端,电源对 电容器充电;再将开关S拨至2端,电容器放电。传感器将信 息即时输入计算机,屏幕上显示出如下图(b)所示的电流I、 电压U随时间t变化的I-t图线、U-t图线,则曲线 (选填 “①”“②”“③”“④”)表示电容器充电过程的U-t图 线,曲线 (选填“①”“②”“③”“④”)表示电 容器放电过程的I-t图线。
解析:充电过程,电压逐渐增大,且增大得越来越慢,故充电过程电压随时间变化的图线为①;放电过程电压逐渐变小,减小得越来越慢,电容器放电,放电电流与充电电流方向相反,电流逐渐变小,且减小得越来越慢,故放电过程电流随时间变化的图像为④。
(2)已知每节干电池的电动势为1.6 V,为了完成上述实验,至少需要将 节干电池串联作为电源。
7. 在“观察电容器的充、放电现象”实验中,(1)用如图1所示的电容器做实验,电容器外壳上面标明的“10 V”的含义是 。
解析:电容器外壳上面标明的“10 V”的含义是电容器的额定电压为10 V,故选B。
(2)把干电池、电阻箱、电容器、微安表、开关连成如图2所示的 实验电路,闭合开关,观察到微安表指针偏转情况为 。
解析:闭合开关,电容器将充电,随着电容器所带电荷 量逐渐增大,其两端电压逐渐增大,充电电流逐渐减小,所 以此过程中微安表的指针会迅速偏转到某一刻度,然后逐渐 减小,故选D。
(3)电流传感器可以像电流表一样测量电流,不同的是反应比较 灵敏,可以和计算机相连直接显示电流与时间的变化图像。 按如图3所示电路图连接好实验电路,开关S与2接通待充电完 成后,开关S与1接通,电容器通过电阻放电,通过电阻R的电 流方向为 (选填“向左”或“向右”)。电流传感 器将电流信息传入计算机,显示出电流随时间变化的I-t图像 如下图4所示。根据图像估算出电容器放电过程中全部释放的电 荷量为 C(保 留三位有效数字)。
3.12×10-3(3.04×10-3~3.20×10-3均可)
解析:根据电源正负极位置可知电容器充电后上极板带正电,所以其放电时通过电阻R的电流方向为向右。I-t图像与坐标轴所围的面积表示电容器放电过程中全部释放的电荷量,由题图可知q=nI0t0=39×0.2×10-3×0.4 C=3.12×10-3 C。
第41讲 观察电容器的充、放电现象(练习)(解析版)—高中物理: 这是一份第41讲 观察电容器的充、放电现象(练习)(解析版)—高中物理,共13页。试卷主要包含了、单刀双掷开关S和导线若干等内容,欢迎下载使用。
第41讲 观察电容器的充、放电现象(讲义)(解析版)—高中物理: 这是一份第41讲 观察电容器的充、放电现象(讲义)(解析版)—高中物理,共12页。
新高考物理一轮复习讲义第8章 静电场 实验十 观察电容器的充、放电现象 (含解析): 这是一份新高考物理一轮复习讲义第8章 静电场 实验十 观察电容器的充、放电现象 (含解析),文件包含人教版物理九年级全册同步精品讲义153串联和并联原卷版doc、人教版物理九年级全册同步精品讲义153串联和并联教师版doc等2份试卷配套教学资源,其中试卷共35页, 欢迎下载使用。

