2024年四川省宜宾市中考化学真题(无答案)
展开(考试时间:60分钟,全卷满分:100分)
注意事项:
1.答题前,务必将自己的姓名、座位号、准考证号填写在答题卡指定的位置并将答题卡背面座位号对应标号涂黑。
2.答选择题时,务必使用2B铅笔将答题卡上对应题目的答案标号涂黑,如需改动,用橡皮擦擦干净后,再选涂其它答案标号。
3.答非选择题时,务必使用0.5毫米黑色签字笔,将答案书写在答题卡规定的位置上。
4.所有题目必须在答题卡规定的位置上作答,在试卷上答题无效。
可能用到的相对原子质量:
一、选择题:包括14个小题,每小题3分,共42分。在每小题给出的四个选项中,只有一项是符合题目要求的。
1.中国空间站首次进行“太空养鱼”实验。在实验中,金鱼藻为斑马鱼提供呼吸所需的( )
A. B. C. D.
2.宜宾成功入选2024年中国十大“美好宜居”城市。下列做法利于城市宜居的是( )
A.推广使用电动汽车 B.随意丢弃废旧电池 C.任意排放工业废水 D.大量使用塑料口袋
3.在“粗盐中难溶性杂质的去除”实验步骤中,需要使用漏斗的是( )
A.称量 B.溶解 C.过滤 D.蒸发
4.下列有益于青少年身体健康的饮食习惯是( )
A.常喝碳酸饮料 D.常食高盐食物 C.常吃新鲜蔬菜 D.常食霉变食物
5.水是一种宝贵的自然资源。下列净化水的操作中,净化程度最高的是( )
A.沉淀 B.吸附 C.消毒 D.蒸馏
6.化肥对提高农作物的产量具有重要作用。下列物质属于钾肥的是( )
A. B. C. D.
7.我国科学家研制出目前世界上最薄的光学晶体——转角氮化硼晶体。硼元素在元素周期表中的信息如图。下列有关硼元素的说法错误的是( )
A.原子序数为5 B.属于非金属元素 C.元素符号为B D.相对原子质量为
8.下列化学用语表示错误的是( )
A.2个氮气分子: B.二氧化氮的化学式:
C.硫原子的结构示意图: D.3个硫酸根离子:
9.四川人有食用大蒜的习惯。大蒜辣素()是大蒜的成分之一,下列关于大蒜辣素的说法正确的是( )
A.由四种元素组成 B.由19个原子构成
C.属于氧化物 D.其中氢、硫元素的质量比为
10.某反应的微观示意图如下。下列说法错误的是( )
A.对应物质的化学式是 B.该反应前后原子总数不变
C.该反应前后分子总数不变 D.参加该反应的与的个数比为
11.某学习小组为了探究不同金属导电性强弱,进行了下图所示的实验。在金属片横截面积、长度相同的情况下,测得电流数据如下表。下列说法错误的是( )
A.导电性: B.三种金属中,片电阻最大
C.设计并联电路的目的是控制变量 D.利用图中仪器,改为串联电路也可得出相同结论
12.由下列实验操作和现象得出的结论错误的是( )
A.A B.B C.C D.D
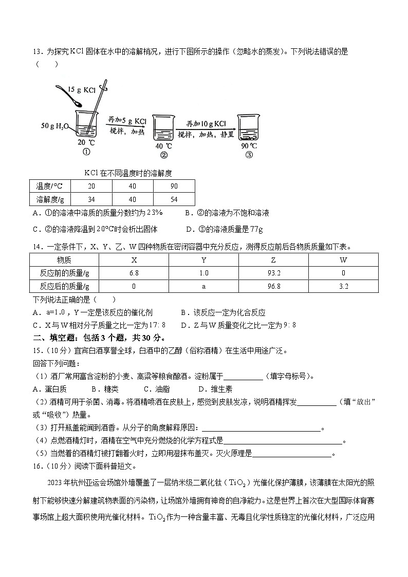
13.为探究固体在水中的溶解梢况,进行下图所示的操作(忽略水的蒸发)。下列说法错误的是( )
在不同温度时的溶解度
A.①的溶液中溶质的质量分数约为 B.②的溶液为不饱和溶液
C.②的溶液降温到时会析出固体 D.③的溶液质量是
14.一定条件下,X、Y、乙、W四种物质在密闭容器中充分反应,测得反应前后各物质质量如下表。
下列说法正确的是( )
A.,Y一定是该反应的催化剂 B.该反应一定为化合反应
C.X与W相对分子质量之比一定为 D.Z与W质量变化之比一定为
二、填空题:包括3个题,共30分。
15.(10分)宜宾白酒享誉全球,白酒中的乙醇(俗称酒精)在生活中用途广泛。
回答下列问题:
(1)酒厂常用富含淀粉的小麦、高粱等粮食酿酒。淀粉属于___________(填字母标号)。
A.蛋白质 B.糖类 C.油脂 D.维生素
(2)酒精可用于杀菌、消毒。将酒精喷洒在皮肤上,感觉到皮肤发凉,说明酒精挥发___________(填“放出”或“吸收”)热量。
(3)打开瓶盖能闻到酒香。从分子的角度解释原因:_________________________________。
(4)点燃酒精灯时,酒精在空气中充分燃烧的化学方程式是_________________________________。
(5)当燃着的酒精灯被打翻着火时,立即用湿抹布盖灭。灭火原理是______________________。
16.(10分)阅读下面科普短文。
2023年杭州亚运会场馆外墙覆盖了一层纳米级二氧化钛()光催化保护薄膜,该薄膜在太阳光的照射下能够快速分解建筑物表面的污染物,让场馆外墙拥有神奇的自净能力。这是世界上首次在大型国际体育赛事场馆上超大面积使用光催化材料。作为一种含量丰富、无毒且化学性质稳定的光催化材料,广泛应用于降解有机污染物、分解水制氢、还原等领域。
由于只在紫外光区有催化作用,因此需要通过改变形态、掺杂非金属或金属(铁、铂、金等)等方法,使能在可见光区有催化作用,以提高催化效果。目前,改变形态的方法有:通过喷雾、球磨等物理技术制备纳米管状、颗粒状的,或让与在高温下反应生成表面积更大且具有特殊孔隙的空心球。当中掺杂非金属或金属时,掺入物质的类型、掺入的量会对其光催化效果产生不同影响。掺杂不同比例石,墨氦化碳()的纳米光催化分解水时,产生质量随时间变化关系如下图。
在今后的研究中,科研人员将不断探索和完善相关工艺,使带来更多经济与社会效益。
回答下列问题:
(1)中钛元素的化合价是___________。
(2)氮化碳()属于___________(填“单质”或“化合物”)。
(3)光催化分解水制氢的化学方程式是_________________________________。与电解水制氢相比,该方法的优点是______________________(答出一点即可)。
(4)下列关于的说法正确的是___________(填字母标号)。
A.改变形态的方法均属于物理方法
B.掺杂石墨氮化碳越多,光催化分解水效果越好
C.与掺杂铁相比,掺杂金()会提高生产成本
D.光催化还原有利于实现“碳中和”目标
17.(10分)
二水合氯化钙()可用于食品加工、制药等领域。工业上以石灰石(主要成分为,含少量和等杂质)为原料生产的主要流程如下图。
已知:时,和完全转化为沉淀。
问答下列问题:
(1)将石灰石粉碎的目的是______________________。
(2)“酸溶”时,发生的反应属于___________(填基本反应类型)。
(3)“滤渣”的成分有和___________(填化学式)。
(4)“系列操作”依次为蒸发浓缩、___________、过滤,得到晶体。
(5)若用的浓盐酸制得,则浓盐酸中的利用率是___________。(的相对分子质为147)
三、实验与探究题:包括2个题,共20分。
18.(10分)化学是一门以实验为基础的科学。选择下图中的部分仪器完成高锰酸钾固体制取氧气的实验。
回答下列问题:
(1)仪器B的名称是______________________。
(2)加热时需垫陶土网(或石棉网)的仪器是___________(填字母标号)。
(3)高锰酸钾固体制取氧气的化学方程式是______________________。
(4)该实验应选择的仪器有___________(填字母标号,不重复选用仪器)。
(5)用制取的进行铁丝燃烧实验:点燃系在光亮的螺旋状细铁丝底端的火柴后,迅速插入盛满的集气瓶中,观察到火柴剧烈燃烧,但细铁丝未燃烧,细铁丝未燃烧的原因是_________________________________。
19.(10分)某实验小组将稀盐酸逐滴加入溶液中,观察到先无气泡,过一段时间后产生气泡。
[问题提出]为什么滴入稀盐酸没有立即产生气泡?
[实验探究]借助数字化实验进行探究。一定温度下,用的稀盐酸与饱和溶液反应,装置如图1所示。随稀盐酸逐滴加入,充分搅拌,采集到溶液的随滴入稀盐酸体积的变化关系如图2所示。实验中发现A~B段对应烧杯中无气泡产生,B点后逐渐有气泡冒出,C点后几乎无气泡。
图1 图2
[查阅资料]溶液的约为8.2。
[实验分析]
(1)图2中A点对应溶液的颜色是___________。
(2)“液滴数传感器”采集的坐标数据是___________。
(3)随着稀盐酸滴入,溶液__________(填“增大”“不变”或“减小”)。
(4)图2中D点对应溶液中含有的溶质有___________(填化学式)。
[实验结论]
(5)稀盐酸滴入溶液,反应分两段进行。
A~B段:反应的化学方程式是______________________。
B~C段:A~B段的生成物继续与稀盐酸反应转化为逸出。
四、计算题:共8分。
20.(8分)
某火力发电厂为防止燃煤烟气中的排出后污染环境,选择使用石灰石进行烟气脱疏,这个过程中会发生化学反应:。
回答下列问题:
(1)大量排放引起的环境问题是___________。
(2)X是______________________(填化学式)。
(3)若火力发电厂每天燃煤产生,通过以上反应进行烟气脱硫,每天至少需要消耗的质量是多少t?(写出计算过程)电流表
电流表示数/A
1.7
1.5
1.0
选项
实验操作
实验现象
实验结论
A
将氢氧化钠固体放在表面皿上,露置于空气中
固体表面逐渐潮湿
氢氧化钠固体具有吸水性
B
向某溶液中滴加紫色石蕊溶液
溶液变红
该浴液呈酸性
C
将一根用砂纸打磨过的铝丝浸入硫酸铜溶液一段时间
铝丝表而出现红色固体,溶液蓝色变浅
金网活动性:
D
向盛有半瓶水的锥形瓶中滴入一滴红墨水,投入几块活性炭,振荡
浴液的红色褪去
活性炭具有吸附性
温度/
20
40
90
溶解度/g
34
40
54
物质
X
Y
Z
W
反应前的质量/g
6.8
1.0
93.2
0
反应后的质量/g
0
a
96.8
3.2
2024年四川省宜宾市中考化学真题: 这是一份2024年四川省宜宾市中考化学真题,共6页。
_2022年四川省宜宾市中考化学真题及答案: 这是一份_2022年四川省宜宾市中考化学真题及答案,共18页。
2023年四川省宜宾市中考化学真题及答案解析: 这是一份2023年四川省宜宾市中考化学真题及答案解析,文件包含精品解析2023年四川省宜宾市中考化学真题解析版docx、精品解析2023年四川省宜宾市中考化学真题原卷版docx等2份试卷配套教学资源,其中试卷共27页, 欢迎下载使用。

