四川省绵阳市南山中学2024届高三下学期5月模拟预测化学试题(Word版附解析)
展开一、选择题:本题共13个小题,每小题6分,共78分。在每小题给出的四个选项中,只有一项是符合题目要求的。
1. 化学与生产、生活、社会密切相关。下列有关说法正确的是
A. 制白砂糖时用活性炭脱色属于化学变化
B. 杭州亚运会使用的运动场地防滑涂层——石墨烯属于有机高分子材料
C. 港珠澳大桥使用高性能富锌底漆防腐,依据的是外加电流的保护法
D. 北京冬奥会采用氢能源汽车代替燃油车,有利于“碳达峰”、“碳中和”战略的实施
2. 表示阿伏伽德罗常数的值,下列说法不正确的是
A 常温常压下,11.2L氦气原子个数小于
B 0.1ml硫酸氢钠晶体含有阳离子
C. 78g过氧化钠与足量充分反应,转移电子数为
D. 标准状态下,21gDF含有的质子数为
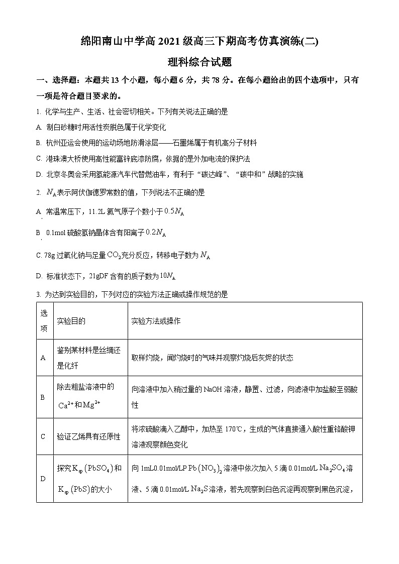
3. 为达到实验目的,下列对应的实验方法正确或操作规范的是
A. AB. BC. CD. D
4. 布洛芬具有抗炎、镇痛、解热作用,但口服该药对胃、肠道有刺激性,可以对该分子进行如图所示修饰。下列说法错误的是
A. 甲的分子式为
B. 甲和乙都能与氢氧化钠溶液发生反应
C. 乙分子苯环上的二氯代物有4种同分异构体
D. 甲分子中最多有8个碳原子共平面
5. W、X、Y、Z是原子序数依次增大的短周期主族元素,其中W、X元素形成的气体能使湿润红色石蕊试纸变蓝,Z最外层电子数是Y最外层电子数的3倍。下列说法正确的是
A. 离子半径:Z>Y>X>W
B. 上述四种元素中Y可能是非金属元素
C. Y、Z最高价氧化物对应的水化物一定能相互反应
D. X、Y形成的化合物不一定是离子化合物
6. 以锂硫电池(电池的总反应为)为电源,电解含的废水制备硫酸和化肥的原理如图(不考虑其他杂质离子的反应)。下列说法正确的是
A. a为锂硫电池的负极
B. 电解池中膜2是阳离子交换膜
C. 锂硫电池每消耗2.8g锂,理论上M室产生1.12L气体(标准状况)
D. 电解一段时间后,原料室中溶液的pH会下降
7. 溶液滴定溶液时,、各含磷元素微粒的和的关系如图。下列说法中正确的是
A. ①为的与的关系
B. b点时,溶液中
C. 的
D. d点时,溶液中存在着
三、非选择题:共174分。第22~32题为必考题,每个试题考生都必须作答。第33~38题为选考题,考生根据要求作答。
(一)必考题:共129分。
8. 一种以钌矿石[主要含Ru(CO3)2还含少量的Al2O3、FeO、MgO、SiO2和CaO等]为原料制备钌(Ru)的流程如图,回答下列问题:
已知:①常温下,Ksp(CaF2)=1.5×10-10,Ksp(MgF2)=7.4×10-11,≈2.7,≈3.9
②离子浓度等于或低于1×10-5ml•L-1时,则认为该离子已被完全除去。
(1)气体A的成分为______,滤液1中溶质为______。
(2)“沉铁”的离子方程式为______。
(3)“软化”时,溶液中钙离子和镁离子的浓度分别为0.01ml•L-1和0.02ml•L-1,常温下取2.0L该滤液,使其中Ca2+、Mg2+沉淀完全,则至少需要加入NaF的物质的量为______。
(4)“灼烧”时Ar的作用是______。
(5)产生相同量的钌,方案1中消耗H2与方案2中产生CO2的物质的量比值为______;从安全角度分析,方案2优于方案1,其理由是______。
9. 碱式碳酸铜在烟火、农药、颜料、杀菌剂等方面应用广泛。
Ⅰ.碱式碳酸铜的制备
(1)步骤ⅱ是在搅拌下将固体混合物分多次缓慢加入热水中,反应温度控制在70℃~80℃。
①步骤ⅱ中发生的化学反应方程式为_____。
②原料中必须过量的原因是在反应中提供碱性环境,其水溶液呈碱性的原因_____(用离子方程式表示)。
③步骤ⅱ中反应温度低于80℃的原因是_____。
(2)在步骤(ⅲ)的实验过程中,涉及三种固液分离的方法,分别是倾析法过滤(把上层清液直接倾入另一容器中,让沉淀尽可能留在烧杯内)、趁热过滤与减压过滤,最终制得蓝绿色固体。该实验流程中会使用到的下列装置有_____(填序号);
Ⅱ.碱式碳酸铜的检验
同学们设计了如图装置,针对制得的蓝绿色固体进行检验。
(3)D装置加热前,需要首先打开活塞K,用A装置制取适量,点燃D处酒精灯。C中盛装的试剂应是_____;
(4)若蓝绿色固体的组成为,实验能观察到的现象是:D中现象为_____,E中现象为_____,F中现象为_____。
(5)同学们查阅文献得知:,,经讨论认为用代替来定量测定蓝绿色固体的化学式会更好,其原因是_____(填序号);
a.的碱性比强
b.吸收等量生成的的质量大于,测量误差小
c.相同条件下,的溶解度明显大于
d.溶解度大于,能充分吸收
(6)若蓝绿色固体的组成为。取干燥后的蓝绿色固体10.84g,煅烧至完全分解后得到8.00g固体,测得F中干燥后的沉淀质量为7.88g[F中已改为溶液,的相对分子质量为197]。则该蓝绿色固体的化学式为_____。
10. CO、等烟道气对环境有污染,需经处理后才能排放,处理含CO、烟道气的一种方法是将其在催化剂作用下转化为单质: 。回答下列问题:
(1)已知CO燃烧热为,的燃烧热为。则上述反应的_____。
(2)其他条件相同、催化剂不同时发生上述反应。的转化率随反应温度的变化如图1所示。和NiO作催化剂均能使的转化率达到最高,不考虑催化剂价格因素,选择的主要优点是_____。
(3)在容积为2L的密闭容器中,充入2mlCO和1ml,在一定条件下发生上述反应,平衡后改变下列条件能使上述反应的速率增大,且平衡向正向移动的是_____(填字母)。
a.选用更高效的催化剂 b.升高温度
c.及时分离出 d.增加CO的浓度
(4)在密闭容器中,充入2mlCO和1ml,发生上述反应,的平衡转化率随温度、压强的变化如图2所示。
①压强、、由小到大的关系是_____。
②B点对应条件下_____[对于反应,,x为物质的量分数,列出计算式即可]。
③A点和C点压强平衡常数之比_____(用含、的式子表示)。(用分压代替浓度,分压=总压×物质的量分数)。
(5)烟气中常含有大量和等大气污染物,需经净化处理后才能排放。除去燃煤产生的废气中的的过程如图3所示。
①一般情况下,过程Ⅰ与过程Ⅱ相比能耗更高的是_____(填“Ⅰ”或“Ⅱ”)。
②过程Ⅱ利用电化学装置吸收另一部分,使Cu再生,该过程中阳极的电极反应式为_____。
(二)选考题:共45分。请考生从2道物理题、2道化学题、2道生物题中每科任选一题作答。如果多做,则每科按所做的第一题计分。
【化学——选修3:物质结构与性质】
11. 配合物在化学实验中有重要的作用,可以作为催化剂、反应中间体、反应物等参与反应,从而改变反应速率和反应路径
(1)基态Ti原子的价层电子轨道表示式为_____。
(2)区分晶态和非晶态最可靠的科学方法是_____,与光气反应可用于制取四氯化钛,的空间构型为_____。
(3)一种由形成的一种配合物丁二酮缩邻氨基酚钛,是高性能的聚烯烃催化剂,其结构如图。
①组成配合物的第二周期元素中,第一电离能由大到小的顺序为_____,其中碳原子的杂化方式为_____。
②该配合物中心离子是_____,配位数为_____。
(4)已知配合物的稳定性:,其原因是_____。
(5)一种由Mg和Fe组成的储氢材料的结构属立方晶系,晶胞参数为,晶胞如图所示(氢未标出)。
①以晶胞参数为单位长度建立的坐标系可以表示晶胞中各原子的位置,称为原子的分数坐标,如A点原子的分数坐标为,B点原子的分数坐标为,则C点原子的分数坐标为_____。
②该结构中,H原子以正八面体的配位模式有序分布在Fe的周围,H原子与Fe原子之间的最短距离等于晶胞参数的,晶胞密度为_____(列出计算式,设阿伏加德罗常数的值为)。
【化学——选修5:有机化学基础】
12. 药物Q能阻断血栓形成,它的一种合成路线如下所示。
已知:i.
ii.R′CHOR′CH=NR″
(1)的反应方程式是_____。
(2)B的分子式为,E的结构简式是_____。
(3)M→P的反应类型是_____。
(4)M能发生银镜反应。M分子中含有的官能团是_____。
(5)J的结构简式是_____。
(6)W是M的同分异构体,写出一种符合下列条件的W的结构简式:_____。
i.属于芳香化合物
ii.W可水解,可以发生银镜反应。
(7)Q的结构简式是,也可经由P与Z合成。已知:,合成Q的路线如下(无机试剂任选),写出X、Y的结构简式:_____。
选项
实验目的
实验方法或操作
A
鉴别某材料是丝绸还是化纤
取样灼烧,闻灼烧时的气味并观察灼烧后灰烬的状态
B
除去粗盐溶液中和
向溶液中加入稍过量的NaOH溶液,静置、过滤,向滤液中加盐酸至弱酸性
C
验证乙烯具有还原性
将浓硫酸滴入乙醇中,加热至170℃,生成的气体直接通入酸性重铬酸钾溶液观察颜色变化
D
探究和的大小
向1mL0.01ml/LP溶液中依次加入5滴0.01ml/L溶液、5滴0.01ml/L溶液,若先观察到白色沉淀再观察到黑色沉淀,则
2024届四川省绵阳市涪城区南山中学高三下学期模拟预测理综试题-高中化学(原卷版+解析版): 这是一份2024届四川省绵阳市涪城区南山中学高三下学期模拟预测理综试题-高中化学(原卷版+解析版),共10页。试卷主要包含了选择题,非选择题等内容,欢迎下载使用。
四川省绵阳市南山中学2023-2024学年高一下学期期末模拟化学试题(Word版附答案): 这是一份四川省绵阳市南山中学2023-2024学年高一下学期期末模拟化学试题(Word版附答案),共8页。试卷主要包含了选择题,填空题等内容,欢迎下载使用。
四川省绵阳市某中学2024届高三下学期“超越杯”考试化学试题(Word版附解析): 这是一份四川省绵阳市某中学2024届高三下学期“超越杯”考试化学试题(Word版附解析),文件包含四川省绵阳市某中学2024届高三下学期“超越杯”考试化学试题Word版含解析docx、四川省绵阳市某中学2024届高三下学期“超越杯”考试化学试题Word版无答案docx等2份试卷配套教学资源,其中试卷共28页, 欢迎下载使用。

