东莞麻涌中学、塘厦中学、七中、济川中学四校联考高二下学期5月期中考试生物含解析
展开考试时间75分钟 满分100分
第Ⅰ卷
一、单项选择题(本大题共16小题,1-12小题每题2分,13-16小题每题4分,共40分。在每小题给出的四个选项中,只有一项是符合题目要求的。)
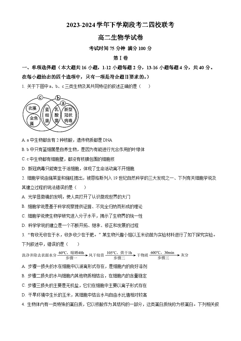
1. 关于下图中a、b、c三类生物及其共同特征的叙述正确的是( )
A. a中生物都含有2种核酸,遗传物质都是DNA
B. b中只有蓝细菌是自养生物,是因为有能进行光合作用的叶绿体
C. c中生物都有细胞壁,都没有核膜包围的细胞核
D. 新冠病毒只能寄生于活细胞,体现了生命活动离不开细胞
2. 细胞学说由施莱登和施旺提出,被恩格斯列入19世纪自然科学的三大发现之一、下列有关细胞学说及其建立过程的说法错误的是( )
A. 光学显微镜的发明,使人类打开了认识微观世界的大门
B. 细胞学说是基于科学观察提供证据、不完全归纳而形成的理论
C. 细胞学说使生物学研究进入分子水平,揭示了生物界的统一性
D. 科学学说的建立是一个不断开拓、继承、修正和发展的过程
3. “有收无收在于水,收多收少在于肥。”某生物兴趣小组以玉米幼苗为实验材料进行了如下探究实验。下列叙述中,错误的是( )
A. 步骤一损失的水在细胞中以游离形式存在,是细胞内的良好溶剂
B. 步骤二损失的水与细胞内其他物质相结合,在细胞内的含量稳定
C. 步骤三损失的主要是无机盐,它们在细胞中主要以离子形式存在
D. 干旱环境中生长的玉米,其细胞中结合水与自由水比值相对较高
4. 生物体内有一类特殊的蛋白质,它以核酸作为其结构的一部分,这类蛋白质统称为核蛋白。下列相关叙述不正确的是( )
A. 氨基酸和核苷酸分别是蛋白质和核酸的单体
B. 核酸在蛋白质的生物合成中不发挥作用
C. 核糖体、染色质和端粒都可称为核蛋白
D. 蛋白质在核酸的生物合成中发挥作用
5. 细胞各种膜结构间相互联系和转移的现象称为“膜流”,下列有关“膜流”的叙述正确的是( )
A. 细胞质中与RNA 合成有关的酶进入细胞核中与“膜流”有关
B. 大肠杆菌也可通过“膜流”现象实现细胞膜成分的更新
C. 乙酰胆碱的释放、质壁分离和吞噬细胞摄取抗原都体现“膜流”现象
D. 唾液淀粉酶的合成与分泌过程中,高尔基体作为“膜流”的枢纽
6. 下列关于细胞器的说法,正确的是( )
A. 人的成熟红细胞有较多的线粒体,有利于有氧呼吸
B. 蓝细菌的细胞中有较多的叶绿体,有利于光合作用
C. 胰腺细胞中有较多核糖体,有利于胰蛋白酶的合成
D. 液泡中有较多的色素,有利于捕获并转化太阳光能
7. 完整的核糖体由大、小两个亚基组成。如图为真核细胞核糖体大、小亚基的合成、装配及运输过程示意图,相关叙述错误的是( )
A. 核糖体蛋白进出细胞核需通过核孔
B. 细胞的遗传信息储存于DNA中
C. 核糖体蛋白是在核仁中合成的
D. 核糖体亚基在细胞核中装配完成后由核孔运出
8. 《书经》中的“若作酒醴,尔惟曲蘖”提到酿酒必须要用酒曲。酒曲富含酵母菌等多种微生物,经水浸泡活化后投入蒸熟的米即可用于酿酒。下列叙述错误的是( )
A. 酒曲经水浸泡活化有利于提高酶的活性和酵母菌的代谢
B. 酿酒过程中,待蒸熟的米冷却后才能加入酒曲
C. 酿酒应定期打开坛盖,促进酵母菌的增殖
D. 酿酒过程中“先有水”原因是酵母菌进行有氧呼吸产生水
9. “当归补血汤”是出自《内外伤辨惑论》的中药配方,主要组成中药是当归和黄芪,具有一定的补气生血的功效。科研人员想利用现代生物技术将当归与黄芪进行体细胞杂交,培育过程如图所示。下列叙述正确的是( )
A. 过程①需要用纤维素酶或胰蛋白酶获得原生质体
B. 过程④和⑤的培养基中植物激素的种类和比例相同
C. 过程②结束后,原生质体融合代表植物体细胞杂交成功
D. 过程②可以用聚乙二醇或高Ca2+-高pH诱导融合
10. 治疗性克隆对解决供体器官缺乏和器官移植后免疫排斥反应具有重要意义,具体流程如下图所示,下列叙述正确的是( )
A. 个体A提供的卵母细胞通常是初级卵母细胞
B. 胚胎干细胞可以来自囊胚中的滋养层细胞
C. 若将图中获得的组织器官移植至个体A,不会发生免疫排斥反应
D. 胚胎移植是胚胎工程中获得后代的唯一方法
11. 科学家利用蛋白质工程技术将水蛭素(一种可用于预防和治疗血栓的蛋白质)第47位的天冬酰胺替换为赖氨酸,显著提高了它的抗凝血活性,流程图如下。已知天冬酰胺对应的密码子为AAU、AAC,赖氨酸对应的密码子为AAA、GUA等。下列叙述错误的是( )
A. 上图的操作流程是从预期的水蛭素功能出发的
B. 在这项替换研究中目前可行的直接操作对象是基因
C. 上图中大分子物质a和b的单体序列均是唯一的
D. 用蛋白质工程可生产基因工程所不能生产的蛋白质
12. 转基因抗虫棉的安全性问题是社会关注的热点,下列叙述正确的是( )
A. 需要积极推广转基因抗虫棉,这样能够杀死啃食棉花的所有昆虫
B. 若保证抗虫基因均来自于自然界,则培育出的转基因抗虫棉不会有安全问题
C. 转基因抗虫棉周围种植非转基因棉花,可有效降低棉铃虫抗性基因的突变率
D. 将目的基因导入棉花体细胞的叶绿体中,可防止花粉传播造成的基因污染
13. 阿胶被称为“中药三宝之一”,是利用驴皮为主要原料熬制而成,因含有大量的胶原蛋白尾暗红的凝胶状,对于贫血,营养不良等有明显的疗效,下列有关分析正确的有( )
A. 驴胶能用于治疗贫血,营养不良等症状是因为驴胶中含有Fe、Zn、Ca等微量元素,并能为人体提供多种必需氨基酸
B. 驴皮熬制出来的驴胶显凝胶状,说明驴皮细胞中含量最多的化合物是蛋白质
C. 驴皮细胞内的某种蛋白质含有n条肽链,由m个氨基酸参与合成,则该蛋白质至少含有m个N原子
D. 驴的遗传物质是DNA,而原核生物的遗传物质是DNA或者RNA
14. 野生型菌株X能在基本培养基上生长,亮氨酸缺陷型突变株无法合成亮氨酸,只能在完全培养基上生长。下图是运用影印培养法(一种类似“盖章”的接种方法,使一系列培养皿的相同位置上能出现相同菌落)纯化亮氨酸缺陷型突变株的部分流程图,1~5为菌落。下列叙述不正确的是( )
A. 该实验通过稀释涂布平板法把菌液接种到培养基A上
B. 培养基A是基本培养基,培养基B是完全培养基
C. 可从培养基A中挑取菌落3、5进行纯化培养
D. 若要影印多个平板,要注意“盖章”的方向不能改变
15. 我国科学家成功实现了使用化学小分子将人成体细胞重编程为多潜能干细胞(hCiPS细胞),过程如下图。研究还证明了抑制过度的炎症反应对于该过程中人体细胞重新获得中间可塑态至关重要。下列叙述正确的是( )
从成纤维细胞到hCIPS细胞的化学重编程示意图
A. 来自于病人的hCiPS细胞,移植回病人体内后可避免免疫排斥反应
B. 研究使用的化学小分子能够增强细胞增殖能力和上调所有基因表达水平
C. 增强炎症信号通路可促进高度分化的细胞中去分化相关基因的激活,提升细胞可塑性
D. 研究者通过hCiPS成功诱导出了造血干细胞和神经干细胞,这证明了hCiPS具有全能性
16. 为提高大豆对磷元素的吸收能力,研究人员利用农杆菌转化法将水稻的耐低磷基因OsPTF转移到大豆植株中,下图为重组Ti质粒上T-DNA的序列结构示意图。下列相关叙述不正确的是( )
A. 以水稻RNA为模板通过逆转录及PCR扩增可获得大量OsPTF基因
B. RNA聚合酶与启动子I识别并结合后,启动抗除草剂基因的转录
C. 可通过含除草剂的选择培养基筛选含有目的的基因大豆愈伤组织
D. 用EcRI、BamHI双酶切重组Ti质粒后,经电泳分离至少得到两条带
第II卷(非选择题)
二、非选择题(共5题,共60分)
17. “抗蛇毒血清”的生产过程是将减毒处理的蛇毒注射至马的体内,重复几次后,从马的血清中获得“抗蛇毒血清”,中和蛇毒的物质主要是抗体。图1为免疫细胞内“抗蛇毒血清”抗体的合成及分泌过程,图2为免疫细胞内损伤的线粒体和错误折叠的蛋白质降解过程。回答下列问题:
(1)“抗蛇毒血清”中抗体化学本质是______,该类物质可用______试剂鉴定。抗体合成和分泌依次经过哪些细胞结构:核糖体→________(用序号和箭头表示)
(2)由图1可知,细胞内存在丰富的膜结构,共同构成细胞的______,细胞内各组分间可以通过_____相互转化,体现了生物膜的结构特点是________。抗体从④处分泌到细胞外_____(需要/不需要)载体蛋白的协助。
(3)据图2分析,损伤的线粒体和错误折叠的蛋白质会被包裹形成______,该结构再与溶酶体融合,溶酶体中的_______将吞噬泡中的物质降解。细胞在溶酶体的参与下降解自身物质的过程称为自噬。自噬体内物质被降解后,可为细胞维持生存提供基本原料和能量,由此推测当细胞内养分不足时,细胞的“自噬作用”会_________(填“增强”或“减弱”)。
18. 近年来,水环境中发现的不同程度的抗生素残留,不仅威胁水生生物的生存,还会损害微生物的生态平衡。氧氟沙星(OFL)(C18H2OFN3O4)是一种人工合成的广谱抗菌的氟喹诺酮类药物,某实验小组成功地从废水环境样品中分离得到能降解OFL的菌株A.筛选分离的操作过程如图所示。回答下列问题:
(1)利用细菌处理去除废水中抗生素,这种方法的不足之处是_____,因此需要筛选抗生素优势降解菌株。
(2)筛选能够降解OFL的菌株时,富集培养基中需要加入_____作为唯一碳源或氮源。
(3)过程Ⅲ所利用的接种方法是______,与平板划线法不同的是,此方法还可以用于______。过程Ⅱ中的总稀释次数为8次,在过程Ⅲ中,可以每隔24h统计一次菌落的数目,选取菌落数目稳定时的记录作为结果,三个培养基中长出的菌落数量分别是145、163、154,故推测A中细菌的数量为_______个/mL。
(4)该实验小组欲进一步探究初始OFL浓度对菌株A降解OFL能力的影响,请帮助其设计实验并写出实验思路_______。
19. 图1是从动物体内获得相关组织,分散成单个细胞后,模拟体内环境,使其继续生长、增殖的技术过程图解,图2利用胚胎工程培育“试管牛”的基本过程图解。请据图回答问题:
(1)动物细胞工程的基础是_______,此过程在无菌条件下,取出动物组织块剪碎,用培养液漂洗。然后用______酶等处理,形成分散的悬浮细胞。
(2)动物细胞培养和植物组织培养的原理和目的不同:动物细胞培养的原理是______,目的是获得大量的细胞;植物组织培养的原理是______,目的是获得新个体。
(3)受精卵是胚胎发育的开端,要具备受精能力,图中的卵细胞须达到的时期是:______,而精子需经过______过程才能和卵细胞结合。
(4)若要获得遗传物质完全相同的两个新个体,可对发育到_____阶段的早期胚胎进行胚胎分割,在胚胎进行分割时,要注意将内细胞团均等分割。图2中过程A称为_______,其实质是早期胚胎在相同生理环境条件下空间位置的转移。在操作前要对良种母牛和普通母牛用激素进行____处理,早期胚胎能在受体内正常存活的免疫学基础是________。
20. 为降低乳腺癌治疗药物的副作用,科研人员尝试在单克隆抗体技术的基础上,构建抗体药物偶联物(ADC),过程如下图1所示。
(1)本实验中小鼠注射特定抗原应取自____,图中诱导细胞融合时需要采用_________诱导法、聚乙二醇融合法或电融合法等方法诱导。
(2)图中步骤②得到的细胞杂交瘤细胞具有_____的特点,之后必须经过步骤③______才能筛选得到符合要求的杂交瘤细胞。
(3)研究发现,ADC在患者体内的作用如图2所示。
据图分析,ADC中抗体的作用是_______,药物的作用是______,与直接使用药物进行化疗杀伤肿瘤细胞相比, ADC药物能够降低乳腺癌治疗药物副作用的原因是_______。
21. 某科研小组欲用图1所示的质粒构建人胰岛素基因表达载体,让其在大肠杆菌中表达出人胰岛素前体物质,对人胰岛素基因所在的DNA片段进行测序,发现其两端附近无限制酶EcRI、BamHI的酶切位点。已知人胰岛素基因表达时以②链为模板,且其3'端存在启动子,图1所示质粒上的ampR为氨苄青霉素抗性基因,telR为四环素抗性基因。请回答下列问题:
(1)可采用_______来获得人胰岛素基因,这一方法需要先针对人胰岛素基因两端的序列来设计引物对。这一方法获得的产物一般通过______进行鉴定,若鉴定发现其中有许多种相对分子质量比人胰岛素基因小的DNA片段,则原因可能是______(答出一点)。
(2)为保证人胰岛素基因能正确连接到用限制酶EcRI和BamHI处理的图1所示质粒上,且利用表达载体上的启动子在受体菌中以②链为模板进行转录,则应在配对到①链的引物5'端添加6个碱基,序列为5'-_______-3'。
(3)图1质粒上的ampR和tetR一般充当基因表达载体上的标记基因,其作用是______。利用质粒上的标记基因,结合微生物的培养,可以淘汰只转入质粒的大肠杆菌而获得被成功转入人胰岛素基因表达载体的受体菌,则应将重组载体导入经________处理后的________(填“不抗氨苄青霉素”“不抗四环素”或“不抗氨苄青霉素和四环素”)的受体大肠杆菌中。2023-2024学年下学期段考二四校联考高二生物学试卷
考试时间75分钟 满分100分
第Ⅰ卷
一、单项选择题(本大题共16小题,1-12小题每题2分,13-16小题每题4分,共40分。在每小题给出的四个选项中,只有一项是符合题目要求的。)
1. 关于下图中a、b、c三类生物及其共同特征的叙述正确的是( )
A. a中生物都含有2种核酸,遗传物质都是DNA
B. b中只有蓝细菌是自养生物,是因为有能进行光合作用的叶绿体
C. c中生物都有细胞壁,都没有核膜包围细胞核
D. 新冠病毒只能寄生于活细胞,体现了生命活动离不开细胞
【答案】D
【解析】
【分析】具有细胞结构的生物含有两种核酸,遗传物质是DNA;没有细胞结构的病毒只含一种核酸,遗传物质是含有的核酸种类。
【详解】A、a中生物有细菌和新型冠状病毒,病毒没有细胞结构,只含有一种核酸,新型冠状病毒属于RNA型病毒,遗传物质是RNA,A错误;
B、蓝细菌是原核生物,没有叶绿体,能进行光合作用是因为其含有能进行光合作用的藻蓝素和叶绿素,其属于自养生物,B错误;
C、c中衣藻和金鱼藻是真核生物,都有细胞壁,都有以核膜为界限的细胞核,C错误;
D、新冠病毒只能寄生在活细胞中生存,体现了生命活动离不开细胞,D正确。
故选D。
2. 细胞学说由施莱登和施旺提出,被恩格斯列入19世纪自然科学的三大发现之一、下列有关细胞学说及其建立过程的说法错误的是( )
A. 光学显微镜的发明,使人类打开了认识微观世界的大门
B. 细胞学说是基于科学观察提供证据、不完全归纳而形成的理论
C. 细胞学说使生物学研究进入分子水平,揭示了生物界的统一性
D. 科学学说的建立是一个不断开拓、继承、修正和发展的过程
【答案】C
【解析】
【分析】细胞学说主要由德国科学家施莱登和施旺建立,后来魏尔肖对细胞学说进行了补充,细胞学说揭示了细胞统一性和生物体结构的统一性,内容包括:
1、细胞是一个有机体,一切动植物都由细胞发育而来,并由细胞和细胞产物所构成。
2、细胞是一个相对独立的单位,既有它自己的生命,又对与其他细胞共同组成的整体的生命起作用。
3、新细胞可以从老细胞产生。
【详解】A、借助显微镜,人们看到了许多肉眼看不到的小生物。所以,光学显微镜的发明,使人类打开了认识微观世界的大门,A正确;
B、在众多前人观察和思维的启发下,德国植物学家施莱登和动物学家施旺运用不完全归纳法提出细胞学说,因此细胞学说的建立是理论和科学实验的结合,结论是可靠的,B正确;
C、细胞学说使人们对生命的认识由器官组织水平进入细胞水平,并为后来进入分子水平打下基础,C错误;
D、细胞学说的建立过程离不开众多科学家的参与、推动,也离不开科学技术手段的发展和支持,显微镜的发明和改进,在细胞学说建立过程中发挥了重要作用;科学学说的建立过程是一个不断开拓、继承,修正和发展的过程,D正确。
故选C。
3. “有收无收在于水,收多收少在于肥。”某生物兴趣小组以玉米幼苗为实验材料进行了如下探究实验。下列叙述中,错误的是( )
A. 步骤一损失的水在细胞中以游离形式存在,是细胞内的良好溶剂
B. 步骤二损失的水与细胞内其他物质相结合,在细胞内的含量稳定
C. 步骤三损失的主要是无机盐,它们在细胞中主要以离子形式存在
D. 干旱环境中生长的玉米,其细胞中结合水与自由水比值相对较高
【答案】C
【解析】
【分析】细胞内的水以自由水和结合水的形式存在,其中自由水是主要的存在形式,结合水是细胞结构的重要组成成分;自由水是细胞内良好的溶剂,是化学反应的介质,自由水还参与化学反应,自由水自由移动对于运输营养物质和代谢废物具有重要作用;自由水与结合水并不是一成不变的,可以相互转化,自由水与结合水比值越高细胞代谢越旺盛,抗逆性越弱,反之亦然。
【详解】A、自由水以游离的形式存在,是细胞内的良好溶剂,容易失去,玉米幼苗在晾晒过程中损失的主要是自由水,A正确;
B、结合水是细胞内与其他物质相结合的水,是细胞的重要成分,不容易损失,含量稳定,烘干过程中损失的主要是结合水,B正确;
C、构成细胞的有机物容易燃烧,步骤三损失的是构成细胞的有机物,步骤三剩余的灰分为无机盐,C错误;
D、结合水和自由水的比值与生物的抗逆性有关,在干旱环境中生活的玉米结合水与自由水比值较高,抗逆性强,D正确。
故选C。
4. 生物体内有一类特殊的蛋白质,它以核酸作为其结构的一部分,这类蛋白质统称为核蛋白。下列相关叙述不正确的是( )
A. 氨基酸和核苷酸分别是蛋白质和核酸的单体
B. 核酸在蛋白质的生物合成中不发挥作用
C. 核糖体、染色质和端粒都可称为核蛋白
D. 蛋白质在核酸的生物合成中发挥作用
【答案】B
【解析】
【分析】多糖(淀粉、糖原和纤维素)、蛋白质、核酸等生物大分子都是由许多单体连接而成的,因而被称为多聚体。
【详解】A、蛋白质和核酸都是大分子物质,分别由氨基酸和核苷酸连接而成多聚体,A正确;
B、蛋白质的合成是由核酸中的基因控制的,过程中还需要三种RNA参与,核酸在蛋白质的生物合成中发挥了重要作用,B错误;
C、核糖体是由RNA和蛋白质组成,染色质主要由DNA和蛋白质组成,端粒是DNA—蛋白质复合体,均可称为核蛋白,C正确;
D、核酸的生物合成中需要蛋白质类的酶的催化,D正确。
故选B。
5. 细胞的各种膜结构间相互联系和转移的现象称为“膜流”,下列有关“膜流”的叙述正确的是( )
A. 细胞质中与RNA 合成有关的酶进入细胞核中与“膜流”有关
B. 大肠杆菌也可通过“膜流”现象实现细胞膜成分的更新
C. 乙酰胆碱的释放、质壁分离和吞噬细胞摄取抗原都体现“膜流”现象
D. 唾液淀粉酶的合成与分泌过程中,高尔基体作为“膜流”的枢纽
【答案】D
【解析】
【分析】分泌蛋白的合成与分泌过程:附着在内质网上的核糖体合成蛋白质→内质网进行粗加工→内质网“出芽”形成囊泡→高尔基体进行再加工形成成熟的蛋白质→高尔基体“出芽”形成囊泡→细胞膜。
【详解】A.RNA与合成有关的酶即RNA聚合酶,其在细胞质中的核糖体上合成,而后通过核孔进入细胞核,不存在膜流现象,A错误;
B.真核细胞中含有细胞膜、细胞器膜和核膜等多种生物膜,普遍存在“膜流”现象;而大肠杆菌属于原核细胞,只有细胞膜一种生物膜,不存在“膜流”现象,B错误;
C.乙酰胆碱属于神经递质,由囊泡运输,囊泡的膜和细胞膜融合,以胞吐的方式把神经递质运输到突触间隙,存在“膜流”现象,质壁分离和吞噬细胞摄取抗原不存在膜结构间的相互转移,不存在膜流现象,C错误;
D.唾液淀粉酶的化学本质是分泌蛋白,合成与分泌过程中存在“膜流”现象,而高尔基体作为“膜流”的枢纽,D正确。
故答案为D。
6. 下列关于细胞器的说法,正确的是( )
A. 人的成熟红细胞有较多的线粒体,有利于有氧呼吸
B. 蓝细菌的细胞中有较多的叶绿体,有利于光合作用
C. 胰腺细胞中有较多核糖体,有利于胰蛋白酶的合成
D. 液泡中有较多的色素,有利于捕获并转化太阳光能
【答案】C
【解析】
【分析】细胞在生命活动中时刻发生着物质和能量的复杂变化。细胞内部就像一个繁忙的工厂,在细胞质中有许多忙碌不停的“部门”,这些“部门”都有一定的结构,如线粒体、叶绿体、内质网、高尔基体、溶酶体、核糖体等,它们统称为细胞器。
【详解】A、人的成熟红细胞中没有细胞器,A错误;
B、蓝细菌是原核细胞,可以进行光合作用,但没有叶绿体,B错误;
C、核糖体是蛋白质合成的场所,胰腺细胞中有较多的核糖体,有利于胰蛋白酶的合成,C正确;
D、液泡中的色素不是光合色素,不能捕获并转化太阳光能,D错误。
故选C。
7. 完整的核糖体由大、小两个亚基组成。如图为真核细胞核糖体大、小亚基的合成、装配及运输过程示意图,相关叙述错误的是( )
A. 核糖体蛋白进出细胞核需通过核孔
B. 细胞的遗传信息储存于DNA中
C. 核糖体蛋白是在核仁中合成的
D. 核糖体亚基在细胞核中装配完成后由核孔运出
【答案】C
【解析】
【分析】题意分析,核糖体由rRNA和蛋白质组成,分为大亚基和小亚基,大亚基、小亚基分别在细胞核中形成,经过核孔复合体出细胞核进行组装。
【详解】A、核糖体蛋白是大分子,进出细胞核需通过核孔,该过程需要消耗能量,A正确;
B、DNA是细胞生物的遗传物质,因此,细胞的遗传信息储存于DNA的碱基排列顺序中,B正确;
C、核糖体蛋白都是在核糖体中合成的,C错误;
D、核糖体亚基在细胞核中装配完成后由核孔运出,在细胞溶胶进行组装,D正确。
故选C。
8. 《书经》中的“若作酒醴,尔惟曲蘖”提到酿酒必须要用酒曲。酒曲富含酵母菌等多种微生物,经水浸泡活化后投入蒸熟的米即可用于酿酒。下列叙述错误的是( )
A. 酒曲经水浸泡活化有利于提高酶的活性和酵母菌的代谢
B. 酿酒过程中,待蒸熟的米冷却后才能加入酒曲
C. 酿酒应定期打开坛盖,促进酵母菌的增殖
D. 酿酒过程中“先有水”原因是酵母菌进行有氧呼吸产生水
【答案】C
【解析】
【分析】家庭制作米酒利用的是酵母菌发酵原理,酵母菌在有氧和无氧的条件下都能生活,有氧条件下,酵母菌把葡萄糖分解成二氧化碳和水,释放出较多的能量;无氧条件下,酵母菌则把葡萄糖分解成二氧化碳和酒精,释放出较少的能量。
【详解】A、酒曲浸水后酵母菌得到更多的水分,新陈代谢增强,有利于提高酶的活性和酵母菌的代谢,产生大量能量使酵母菌进行繁殖,A正确;
B、刚蒸熟的糯米温度很高,高温会破坏或杀死酒曲中的酵母菌,故待蒸熟的米冷却后才能加入酒曲,B正确;
C、酿酒过程应保持无氧环境,使酵母菌进行无氧呼吸产生酒精,且为避免杂菌污染,不能打开坛盖,C错误;
D、制作过程中,酵母菌先进行有氧呼吸分解有机物,产生水和二氧化碳,故酿酒过程中“先有水”,D正确。
故选C。
9. “当归补血汤”是出自《内外伤辨惑论》的中药配方,主要组成中药是当归和黄芪,具有一定的补气生血的功效。科研人员想利用现代生物技术将当归与黄芪进行体细胞杂交,培育过程如图所示。下列叙述正确的是( )
A. 过程①需要用纤维素酶或胰蛋白酶获得原生质体
B. 过程④和⑤的培养基中植物激素的种类和比例相同
C. 过程②结束后,原生质体融合代表植物体细胞杂交成功
D. 过程②可以用聚乙二醇或高Ca2+-高pH诱导融合
【答案】D
【解析】
【分析】1、植物体细胞杂交技术:就是将不同种的植物体细胞原生质体在一定条件下融合成杂种细胞,并把杂种细胞培育成完整植物体的技术。
2、植物体细胞杂交过程分析:(1)诱导融合的方法:物理法包括离心、振动、电刺激等,化学法一般是用聚乙二醇(PEG)作为诱导剂;(2)细胞融合完成的标志是新的细胞壁的生成; (3)植物体细胞杂交的终点是培育成杂种植株,而不是形成杂种细胞就结束;(4)杂种植株的特征:具备两种植物的遗传特征,原因是杂种植株中含有两种植物的遗传物质。
3、分析题图可知,①表示获取原生质体,②表示诱导原生质体融合,③表示获得杂种细胞,④表示去分化过程,⑤表示再分化获得杂种植物。
【详解】A、过程①需要用纤维素酶和果胶酶获得原生质体,A错误;
B、过程④和⑤的培养基中植物激素的种类和比例不相同,B错误;
C、过程②结束后,细胞融合完成的标志是新的细胞壁的生成,即新的细胞壁生成代表植物体细胞杂交成功,C错误;
D、过程②表示人工诱导原生质体融合,方法可以分为两大类—物理法和化学法。物理法包括电融合法、离心法等;化学法包括聚乙二醇(PEG)融合法、高Ca2+—高pH融合法等,D正确。
故选D。
10. 治疗性克隆对解决供体器官缺乏和器官移植后免疫排斥反应具有重要意义,具体流程如下图所示,下列叙述正确的是( )
A. 个体A提供的卵母细胞通常是初级卵母细胞
B. 胚胎干细胞可以来自囊胚中的滋养层细胞
C. 若将图中获得的组织器官移植至个体A,不会发生免疫排斥反应
D. 胚胎移植是胚胎工程中获得后代的唯一方法
【答案】D
【解析】
【分析】治疗性克隆是指利用克隆技术产生特定的细胞、组织和器官,用它们来修复或替代受损的细胞、组织和器官,从而达到治疗疾病的目的。细胞的全能性是指细胞经分裂、分化后,仍具有产生完整有机体或分化成其他各种细胞的潜能和特性。由图可知,①为将供体(患者)细胞的细胞核注入去核卵母细胞,②为早期胚胎培养。
【详解】A、个体A提供的卵母细胞通常是指减数第二次分裂中期的细胞,即次级卵母细胞,A错误;
B、胚胎干细胞一般是来自囊胚中的内细胞团细胞,B错误;
C、由图可知,个体B提供细胞核,分化形成的组织器官的性状主要受个体B 的遗传物质决定,因此,将获得的组织器官移植至个体A,可能会发生免疫排斥反应,C错误;
D、由于胚胎发育不同时期需要不同培养条件,并且目前尚无全体外胚胎培养技术,因此目前胚胎移植是胚胎工程中获得后代 的唯一方法,D正确。
故选D。
11. 科学家利用蛋白质工程技术将水蛭素(一种可用于预防和治疗血栓的蛋白质)第47位的天冬酰胺替换为赖氨酸,显著提高了它的抗凝血活性,流程图如下。已知天冬酰胺对应的密码子为AAU、AAC,赖氨酸对应的密码子为AAA、GUA等。下列叙述错误的是( )
A. 上图的操作流程是从预期的水蛭素功能出发的
B. 在这项替换研究中目前可行的直接操作对象是基因
C. 上图中大分子物质a和b的单体序列均是唯一的
D. 用蛋白质工程可生产基因工程所不能生产的蛋白质
【答案】C
【解析】
【分析】蛋白质工程:指以蛋白质分子的结构规律及其生物功能的关系作为基础,通过基因修饰或基因合成,对现有蛋白质进行改造,或制造一种新的蛋白质,以满足人类的生产和生活的需求。
【详解】A、据图分析,通过分析预期的水蛭素功能推导出蛋白质的结构,进而明确氨基酸序列,最终确定基因中碱基对的排列顺序,A正确;
B、蛋白质的改造工程直接改变的是控制蛋白质合成所对应的基因,B正确;
C、基因a的基本单位是四种脱氧核苷酸,b是mRNA基本单位是四种核糖核苷酸,因此大分子物质a和b的单体序列均不是唯一的,C错误;
D、基因工程是利用已有的基因生产蛋白质,而蛋白质工程师通过改造基因从而获得原本没有的蛋白质,因此用蛋白质工程可生产基因工程所不能生产的蛋白质,D正确。
故选C。
12. 转基因抗虫棉的安全性问题是社会关注的热点,下列叙述正确的是( )
A. 需要积极推广转基因抗虫棉,这样能够杀死啃食棉花的所有昆虫
B. 若保证抗虫基因均来自于自然界,则培育出的转基因抗虫棉不会有安全问题
C. 转基因抗虫棉周围种植非转基因棉花,可有效降低棉铃虫抗性基因的突变率
D. 将目的基因导入棉花体细胞的叶绿体中,可防止花粉传播造成的基因污染
【答案】D
【解析】
【分析】转基因生物的安全性问题:食物安全(滞后效应、过敏源、营养成分改变)、生物安全(对生物多样性的影响)、环境安全(对生态系统稳定性的影响)。
【详解】A、种植抗虫棉可以减少农药的使用量,保护环境,但转基因植物可能会与野生植物杂交,造成基因污染,可能会对生物多样性构成潜在的风险和威胁,故种植转基因抗虫棉应适度,并采取合适的措施,A错误;
B、抗虫基因虽然来自自然界,但由于插入宿主细胞的位置是随机的等原因,培育出的抗虫棉仍可能存在安全问题,B错误;
C、基因突变可以自发突变,且具有不定向性,突变频率与环境没有直接关系,因此在转基因棉田周围种植非抗虫棉,不能降低棉铃虫抗性基因的突变率,C错误;
D、将目的基因导入受体细胞的叶绿体中,因为叶绿体的遗传是细胞质遗传,卵子中可能存在该叶绿体,所以可防止花粉传播造成的基因污染,D正确。
故选D。
13. 阿胶被称为“中药三宝之一”,是利用驴皮为主要原料熬制而成的,因含有大量的胶原蛋白尾暗红的凝胶状,对于贫血,营养不良等有明显的疗效,下列有关分析正确的有( )
A. 驴胶能用于治疗贫血,营养不良等症状是因为驴胶中含有Fe、Zn、Ca等微量元素,并能为人体提供多种必需氨基酸
B. 驴皮熬制出来的驴胶显凝胶状,说明驴皮细胞中含量最多的化合物是蛋白质
C. 驴皮细胞内的某种蛋白质含有n条肽链,由m个氨基酸参与合成,则该蛋白质至少含有m个N原子
D. 驴的遗传物质是DNA,而原核生物的遗传物质是DNA或者RNA
【答案】C
【解析】
【分析】1、组成细胞的元素大约有20多种,C、H、O、N、P、S、K、Ca、Mg等属于大量元素,Fe、Mn、B、Zn、M、Cu属于微量元素,其中C是最基本的元素;不同生物体的组成元素大体相同,但是含量差别较大。
2、组成细胞的化合物包括无机物和有机物,无机物包括水和无机盐,有机物包括蛋白质、脂质、糖类和核酸,鲜重含量最多的化合物是水,干重含量最多的有机物是蛋白质。
【详解】A、Ca是大量元素,A错误;
B、细胞中含量最多的化合物是水,其次是蛋白质,B错误;
C、驴皮细胞内的某种蛋白质含有n条肽链,由m个氨基酸参与合成,由于每个氨基酸至少含一个氨基,即一个N原子,脱水缩合形成肽链的过程中不消耗N原子,因此该蛋白质至少含有m个N原子,C正确;
D、驴的遗传物质是DNA,原核生物的遗传物质也是DNA,D错误。
故选C。
14. 野生型菌株X能在基本培养基上生长,亮氨酸缺陷型突变株无法合成亮氨酸,只能在完全培养基上生长。下图是运用影印培养法(一种类似“盖章”的接种方法,使一系列培养皿的相同位置上能出现相同菌落)纯化亮氨酸缺陷型突变株的部分流程图,1~5为菌落。下列叙述不正确的是( )
A. 该实验通过稀释涂布平板法把菌液接种到培养基A上
B. 培养基A是基本培养基,培养基B是完全培养基
C. 可从培养基A中挑取菌落3、5进行纯化培养
D. 若要影印多个平板,要注意“盖章”的方向不能改变
【答案】B
【解析】
【分析】图中可以看出,培养基B中缺少了3、5两个菌落,说明培养基B中缺乏了亮氨酸导致3和5两个菌落微生物无法生长,因此B是基本培养基。
【详解】A、培养基A上菌落均匀分布,因此该实验通过稀释涂布平板法把菌液接种到培养基A上,A正确;
B、由题干可知,亮氨酸缺陷型突变株无法在基本培养基上生长,但是可以在完全培养基上生长,与A相比,B中缺少了3、5两个菌落,说明3、5菌落即是亮氨酸缺陷型突变株繁殖而来的,A为完全培养基,B为基本培养基,B错误;
C、由图可知,3和5菌落是亮氨酸缺陷型突变株生长繁殖形成,因此从培养基A中挑取菌落3、5进行纯化培养即可获得亮氨酸缺陷型突变株,C正确;
D、若要影印多个平板,要注意“盖章”的方向不能改变,防止菌落位置不一致,无法进行比较,D正确。
故选B。
15. 我国科学家成功实现了使用化学小分子将人成体细胞重编程为多潜能干细胞(hCiPS细胞),过程如下图。研究还证明了抑制过度的炎症反应对于该过程中人体细胞重新获得中间可塑态至关重要。下列叙述正确的是( )
从成纤维细胞到hCIPS细胞的化学重编程示意图
A. 来自于病人的hCiPS细胞,移植回病人体内后可避免免疫排斥反应
B. 研究使用的化学小分子能够增强细胞增殖能力和上调所有基因表达水平
C. 增强炎症信号通路可促进高度分化的细胞中去分化相关基因的激活,提升细胞可塑性
D. 研究者通过hCiPS成功诱导出了造血干细胞和神经干细胞,这证明了hCiPS具有全能性
【答案】A
【解析】
【分析】细胞的全能性是指细胞经分裂和分化后,仍具有产生完整有机体或分化成其他各种细胞的潜能和特性。hCiPS细胞是使用化学小分子将人成体细胞重编程得到的多潜能干细胞,该过程中,细胞的分化程度降低,分裂能力增强。
【详解】A、来自于病人自身的hCiPS细胞,重新移植回病人体内后,可避免免疫排斥反应,提高成功率高,A正确;
B、化学小分子诱导产生多潜能干细胞(hCiPS细胞),细胞分化程度变低,细胞增殖能力增强,有些基因的表达水平会上调,但并不是所有基因表达水平上调,B错误;
C、由题干“抑制过度的炎症反应对于该过程中人体细胞重新获得中间可塑态至关重要”可知:增强炎症信号通路不利于细胞去分化相关基因的激活,C错误;
D、hCiPS为多潜能干细胞,但利用hCiPS仅仅诱导出造血干细胞和神经干细胞,不能证明其全能性,D错误。
故选A。
16. 为提高大豆对磷元素的吸收能力,研究人员利用农杆菌转化法将水稻的耐低磷基因OsPTF转移到大豆植株中,下图为重组Ti质粒上T-DNA的序列结构示意图。下列相关叙述不正确的是( )
A. 以水稻RNA为模板通过逆转录及PCR扩增可获得大量OsPTF基因
B. RNA聚合酶与启动子I识别并结合后,启动抗除草剂基因的转录
C. 可通过含除草剂的选择培养基筛选含有目的的基因大豆愈伤组织
D. 用EcRI、BamHI双酶切重组Ti质粒后,经电泳分离至少得到两条带
【答案】B
【解析】
【分析】基因工程的基本操作程序:1、目的基因的获取:①从基因文库中获取,②人工合成(反转录法和化学合成法),③PCR技术扩增目的基因;2、基因表达载体的构建①启动子:是一段有特殊结构的DNA片段,位于基因的首端,是RNA聚合酶识别和结合的部位,能驱动基因转录出mRNA,最终获得所需的蛋白质;②终止子:也是一段有特殊结构的DNA片段,位于基因的尾端;③标记基因的作用:是为了鉴定受体细胞中是否含有目的基因,从而将含有目的基因的细胞筛选出来。常用的标记基因是抗生素基因;(3)基因表达载体的构建;3、将目的基因导入受体细胞;4、目的基因的检测和表达(1)首先要检测转基因生物的染色体DNA上是否插入了目的基因,方法是采用DNA分子杂交技术;(2)其次还要检测目的基因是否转录出mRNA,方法是用标记的目的基因作探针与mRNA杂交;(3)最后检测目的基因是否翻译成蛋白质,方法是从转基因生物中提取蛋白质,用相应的抗体进行抗原--抗体杂交;(4)有时还需进行个体生物学水平的鉴定。如转基因抗虫植物是否出现抗虫性状。
【详解】A、以水稻RNA为模板通过逆转录可以合成cDNA,然后再以cDNA为模板利用PCR扩增可获得大量OsPTF基因,A正确;
B、识图分析可知,抗除草剂基因位于启动子2的后面,因此RNA聚合酶与启动子2识别并结合后,启动抗除草剂基因的转录,B错误;
C、由于图中T-DNA的序列中含有目的基因和抗除草剂基因,故可通过含除草剂的选择培养基筛选含有目的的基因大豆愈伤组织,C正确;
D、用EcRI、BamHI双酶切重组Ti质粒后,会得到三种片段:含有耐低磷基因OsPTF的片段、含有除草剂基因的片段和只含启动子I的片段,因此经电泳分离至少得到两条带,即含耐低磷基因OsPTF的片段和含有除草剂基因的片段,D正确。
故选B。
第II卷(非选择题)
二、非选择题(共5题,共60分)
17. “抗蛇毒血清”的生产过程是将减毒处理的蛇毒注射至马的体内,重复几次后,从马的血清中获得“抗蛇毒血清”,中和蛇毒的物质主要是抗体。图1为免疫细胞内“抗蛇毒血清”抗体的合成及分泌过程,图2为免疫细胞内损伤的线粒体和错误折叠的蛋白质降解过程。回答下列问题:
(1)“抗蛇毒血清”中的抗体化学本质是______,该类物质可用______试剂鉴定。抗体合成和分泌依次经过哪些细胞结构:核糖体→________(用序号和箭头表示)
(2)由图1可知,细胞内存在丰富的膜结构,共同构成细胞的______,细胞内各组分间可以通过_____相互转化,体现了生物膜的结构特点是________。抗体从④处分泌到细胞外_____(需要/不需要)载体蛋白的协助。
(3)据图2分析,损伤的线粒体和错误折叠的蛋白质会被包裹形成______,该结构再与溶酶体融合,溶酶体中的_______将吞噬泡中的物质降解。细胞在溶酶体的参与下降解自身物质的过程称为自噬。自噬体内物质被降解后,可为细胞维持生存提供基本原料和能量,由此推测当细胞内养分不足时,细胞的“自噬作用”会_________(填“增强”或“减弱”)。
【答案】(1) ①. 蛋白质##免疫球蛋白 ②. 双缩脲 ③. ①→②→④
(2) ①. 生物膜系统 ②. 囊泡 ③. 具有一定的流动性 ④. 不需要
(3) ①. 吞噬泡 ②. 水解酶 ③. 增强
【解析】
【分析】图1中①为内质网,②为高尔基体,③为线粒体,④为细胞膜。
【小问1详解】
抗体是由浆细胞产生并分泌的蛋白质(免疫球蛋白),蛋白质可以与双缩脲试剂发生紫色反应。抗体首先在核糖体上合成,形成的肽链进入内质网中进行初步加工,然后再通过囊泡的形式将肽链转移到高尔基体进一步加工使之具有生物学活性,最后蛋白质被囊泡包裹与细胞膜融合,通过胞吐的方式将其分泌到胞外,整个过程中需要线粒体提供能量。综上所述可知抗体合成和分泌依次经过:核糖体→①(内质网)→②(高尔基体)→④(细胞膜)。
【小问2详解】
图1为真核细胞,真核细胞内所有的生物膜,包括核膜、细胞器膜和细胞膜,统称为生物膜系统,各组分间如内质网和高尔基体之间可通过囊泡相互转化,该过程发生膜的融合,体现生物膜具有一定的流动性。抗体分泌到胞外属于胞吐,胞吐过程需要消耗能量,但不需要载体蛋白协助。
【小问3详解】
错误折叠的蛋白质和损伤的线粒体会被泛素标记,被标记的物质或结构与自噬受体结合被包裹形成吞噬泡,吞噬泡与溶酶体进行膜融合,溶酶体中含有多种水解酶,可将吞噬泡内的错误折叠的蛋白质和损伤的线粒体进行降解。当细胞内养分不足时,细胞的“自噬作用”会增强,以补充细胞维持生存所需的基本原料和能量。
18. 近年来,水环境中发现的不同程度的抗生素残留,不仅威胁水生生物的生存,还会损害微生物的生态平衡。氧氟沙星(OFL)(C18H2OFN3O4)是一种人工合成的广谱抗菌的氟喹诺酮类药物,某实验小组成功地从废水环境样品中分离得到能降解OFL的菌株A.筛选分离的操作过程如图所示。回答下列问题:
(1)利用细菌处理去除废水中的抗生素,这种方法的不足之处是_____,因此需要筛选抗生素优势降解菌株。
(2)筛选能够降解OFL的菌株时,富集培养基中需要加入_____作为唯一碳源或氮源。
(3)过程Ⅲ所利用的接种方法是______,与平板划线法不同的是,此方法还可以用于______。过程Ⅱ中的总稀释次数为8次,在过程Ⅲ中,可以每隔24h统计一次菌落的数目,选取菌落数目稳定时的记录作为结果,三个培养基中长出的菌落数量分别是145、163、154,故推测A中细菌的数量为_______个/mL。
(4)该实验小组欲进一步探究初始OFL浓度对菌株A降解OFL能力的影响,请帮助其设计实验并写出实验思路_______。
【答案】(1)抗生素会抑制细菌的生长繁殖
(2)OFL (3) ①. 稀释涂布平板法 ②. 统计样品中活菌的数目 ③. 1.54×1011
(4)设置含一系列OFL浓度的培养基,分别接种等量的菌株A,检测OFL的降解程度
【解析】
【分析】1、稀释涂布平板法:将待测样品制成均匀系列稀释液,尽量使样品中的微生物细胞分散开,使成单个细胞存在,再取一定稀释度、一定量的稀释液接种到平板中,使其均匀分布于平板中的培养基内。
2、平板划线法:把混杂在一起的微生物或同一微生物群体中的不同细胞,用接种环在平板表面上作多次由点到线的划线稀释而获得较多独立分布的单个细胞,并让其成长为单菌落的方法。
【小问1详解】
抗生素会抑制细菌的生长繁殖,所以利用细菌处理去除废水中的抗生素时,需要筛选抗生素优势降解菌株。
【小问2详解】
筛选能够降解OFL的菌株时,富集培养基中需要加入OFL来作为唯一碳源,以抑制不能利用OFL的菌体生长。
【小问3详解】
过程Ⅲ取0.1mL菌液进行接种,可在培养基上形成均匀分布菌落,因此利用的接种方法是稀释涂布平板法,与平板划线法相比,此方法还可以用于统计样品中活菌的数目,选取菌落数目稳定时的记录作为结果;过程Ⅱ中的总稀释次数为8次,稀释倍数为108,三个培养基中长出的菌落数量分别是145、163、154,A中细菌的数量为(145+163+154)÷3×108÷0.1=1.54×1011个/mL。
【小问4详解】
欲进一步探究初始OFL浓度对菌株A降解OFL能力的影响,自变量是初始OFL浓度,因变量是菌株A的降解效果,因此可设置含一系列的OFL浓度的培养基,分别接种等量的菌株A,检测OFL的降解程度。
19. 图1是从动物体内获得相关组织,分散成单个细胞后,模拟体内环境,使其继续生长、增殖的技术过程图解,图2利用胚胎工程培育“试管牛”的基本过程图解。请据图回答问题:
(1)动物细胞工程的基础是_______,此过程在无菌条件下,取出动物组织块剪碎,用培养液漂洗。然后用______酶等处理,形成分散的悬浮细胞。
(2)动物细胞培养和植物组织培养的原理和目的不同:动物细胞培养的原理是______,目的是获得大量的细胞;植物组织培养的原理是______,目的是获得新个体。
(3)受精卵是胚胎发育的开端,要具备受精能力,图中的卵细胞须达到的时期是:______,而精子需经过______过程才能和卵细胞结合。
(4)若要获得遗传物质完全相同的两个新个体,可对发育到_____阶段的早期胚胎进行胚胎分割,在胚胎进行分割时,要注意将内细胞团均等分割。图2中过程A称为_______,其实质是早期胚胎在相同生理环境条件下空间位置的转移。在操作前要对良种母牛和普通母牛用激素进行____处理,早期胚胎能在受体内正常存活的免疫学基础是________。
【答案】(1) ①. 动物细胞培养 ②. 胰蛋白酶、胶原蛋白酶
(2) ①. 细胞增殖 ②. 细胞的全能性
(3) ①. 减数第二次分裂中期 ②. 获能
(4) ①. 桑椹胚或囊胚 ②. 胚胎移植 ③. 同期发情 ④. 受体对移入子宫的外来胚胎基本上不发生免疫排斥反应
【解析】
【分析】图2是通过胚胎工程培育试管牛的过程,包括卵母细胞的采集和培养、精子的采集和获能、体外受精、早期胚胎培养和胚胎移植等过程,因此图中A表示胚胎移植。
【小问1详解】
动物细胞工程的基础是动物细胞培养,动物细胞培养时需要用胰蛋白酶、胶原蛋白酶处理,使其分离成单个细胞。
【小问2详解】
动物细胞培养的原理是细胞增殖,目的是获得大量的细胞;植物组织培养的原理是细胞的全能性,目的是获得新个体。
【小问3详解】
体外受精时,卵母细胞需要培养到减数第二次分裂中期才具备受精能力。精子需经过获能处理过程才能和卵细胞结合。
【小问4详解】
对早期胚胎进行分割可获得遗传物质完全相同的两个新个体。胚胎分割的时期一般是桑椹胚或囊胚时期。
对囊胚期进行分割时需要将内细胞团均等分割。过程A属于胚胎移植,实质是早期胚胎在相同生理环境条件下空间位置的转移。为了提高移植的胚胎成活率,需要对良种母牛(供体)和普通母牛(受体)用激素进行同期发情处理。早期胚胎之所以能在受体内正常存活,是因为受体对移入子宫的外来胚胎基本上不发生免疫排斥反应,从而为胚胎移植的成功提供了理论依据,这是胚胎移植成功的免疫学基础。
20. 为降低乳腺癌治疗药物的副作用,科研人员尝试在单克隆抗体技术的基础上,构建抗体药物偶联物(ADC),过程如下图1所示。
(1)本实验中小鼠注射的特定抗原应取自____,图中诱导细胞融合时需要采用_________诱导法、聚乙二醇融合法或电融合法等方法诱导。
(2)图中步骤②得到的细胞杂交瘤细胞具有_____的特点,之后必须经过步骤③______才能筛选得到符合要求的杂交瘤细胞。
(3)研究发现,ADC在患者体内的作用如图2所示。
据图分析,ADC中抗体的作用是_______,药物的作用是______,与直接使用药物进行化疗杀伤肿瘤细胞相比, ADC药物能够降低乳腺癌治疗药物副作用的原因是_______。
【答案】(1) ①. 人的乳腺癌细胞 ②. 病毒
(2) ①. 既能迅速大量增殖又能产生抗体 ②. 克隆化培养和抗体检测
(3) ①. 与肿瘤细胞特异性结合,将药物带到肿瘤细胞 ②. 诱发肿瘤细胞凋亡而杀伤肿瘤细胞 ③. 不能识别正常细胞且不会让正常细胞凋亡,实现对肿瘤细胞的选择性杀伤
【解析】
【分析】单克隆抗体制备流程:先给小鼠注射特定抗原使之发生免疫反应,之后从小鼠脾脏中获取已经免疫的B淋巴细胞;诱导B细胞和骨髓瘤细胞融合,利用选择培养基筛选出杂交瘤细胞;进行抗体检测,筛选出能产生特定抗体的杂交瘤细胞;进行克隆化培养,即用培养基培养和注入小鼠腹腔中培养;最后从培养液或小鼠腹水中获取单克隆抗体。
【小问1详解】
本实验为了降低乳腺癌治疗药物的副作用而制备单克隆抗体,小鼠注射的特定抗原应取自人的乳腺癌细胞。步骤①是动物细胞融合过程,常用的方法包括PEG融合法、电融合法和灭活病毒诱导法等。
【小问2详解】
图中步骤②得到的杂交瘤细胞既能迅速大量增殖又能产生抗体,之后必须经过步骤③克隆化培养和抗体检测才能筛选得到符合要求的杂交瘤细胞。
【小问3详解】
抗体能与抗原发生特异性结合,因此ADC中抗体的作用是与肿瘤细胞特异性结合,将药物带到肿瘤细胞;药物可诱发肿瘤细胞凋亡而杀伤肿瘤细胞,与直接使用药物进行化疗杀伤肿瘤细胞相比, ADC药物不能识别正常细胞且不会让正常细胞凋亡,实现对肿瘤细胞的选择性杀伤,因此能够降低乳腺癌治疗药物副作用。
21. 某科研小组欲用图1所示的质粒构建人胰岛素基因表达载体,让其在大肠杆菌中表达出人胰岛素前体物质,对人胰岛素基因所在的DNA片段进行测序,发现其两端附近无限制酶EcRI、BamHI的酶切位点。已知人胰岛素基因表达时以②链为模板,且其3'端存在启动子,图1所示质粒上的ampR为氨苄青霉素抗性基因,telR为四环素抗性基因。请回答下列问题:
(1)可采用_______来获得人胰岛素基因,这一方法需要先针对人胰岛素基因两端的序列来设计引物对。这一方法获得的产物一般通过______进行鉴定,若鉴定发现其中有许多种相对分子质量比人胰岛素基因小的DNA片段,则原因可能是______(答出一点)。
(2)为保证人胰岛素基因能正确连接到用限制酶EcRI和BamHI处理的图1所示质粒上,且利用表达载体上的启动子在受体菌中以②链为模板进行转录,则应在配对到①链的引物5'端添加6个碱基,序列为5'-_______-3'。
(3)图1质粒上的ampR和tetR一般充当基因表达载体上的标记基因,其作用是______。利用质粒上的标记基因,结合微生物的培养,可以淘汰只转入质粒的大肠杆菌而获得被成功转入人胰岛素基因表达载体的受体菌,则应将重组载体导入经________处理后的________(填“不抗氨苄青霉素”“不抗四环素”或“不抗氨苄青霉素和四环素”)的受体大肠杆菌中。
【答案】(1) ①. PCR技术 ②. 琼脂糖凝胶电泳 ③. 胰岛素基因纯度不够
(2)GGATCC (3) ①. 用以检测目的基因是否导入受体细胞 ②. Ca2+ ③. 不抗氨苄青霉素和四环素
【解析】
【分析】基因工程技术的基本步骤:(1)目的基因的获取:方法有从基因文库中获取、利用PCR技术扩增和人工合成。(2)基因表达载体的构建:是基因工程的核心步骤。(3)将目的基因导入受体细胞:根据受体细胞不同,导入的方法也不一样。(4)目的基因的检测与鉴定。
【小问1详解】
可采用PCR技术来获得人胰岛素基因,这一方法需要先针对人胰岛素基因两端的序列来设计引物对。这一方法获得的产物一般通过琼脂糖凝胶电泳进行鉴定,若鉴定发现其中有许多种相对分子质量比人胰岛素基因小的DNA片段,则可能是胰岛素基因纯度不够,PCR扩增时形成了非目的片段。
【小问2详解】
人胰岛素基因表达时以②链为模板,且其3'端存在启动子,图1所示质粒上的ampR为氨苄青霉素抗性基因,telR为四环素抗性基因,为保证人胰岛素基因能正确连接到用限制酶EcRI和BamHI处理的图1所示质粒上,且利用表达载体上的启动子在受体菌中以②链为模板进行转录,应在配对到①链的引物5'端添加BamHI识别序列,添加的6个碱基序列为5'-GGATCC-3'。
【小问3详解】
图1质粒上的ampR和tetR一般充当基因表达载体上的标记基因,其作用是用以检测目的基因是否导入受体细胞。利用质粒上的标记基因,结合微生物的培养,可以淘汰只转入质粒的大肠杆菌而获得被成功转入人胰岛素基因表达载体的受体菌,则应将重组载体导入经钙离子处理后的不抗氨苄青霉素和四环素的受体大肠杆菌中,以利用质粒上的标记基因筛选得到导入成功的受体细胞。
2024合肥百花中学等四校联考高二下学期5月期中考试生物含答案: 这是一份2024合肥百花中学等四校联考高二下学期5月期中考试生物含答案,共8页。试卷主要包含了如图是植物组织培养过程的简图等内容,欢迎下载使用。
广东省东莞市麻涌中学2023-2024学年高一下学期4月月考生物试题(原卷版+解析版): 这是一份广东省东莞市麻涌中学2023-2024学年高一下学期4月月考生物试题(原卷版+解析版),文件包含广东省东莞市麻涌中学2023-2024学年高一下学期4月月考生物试题原卷版docx、广东省东莞市麻涌中学2023-2024学年高一下学期4月月考生物试题解析版docx等2份试卷配套教学资源,其中试卷共26页, 欢迎下载使用。
广东省东莞市东莞市麻涌中学2023-2024学年高二下学期4月月考生物试题(原卷版+解析版): 这是一份广东省东莞市东莞市麻涌中学2023-2024学年高二下学期4月月考生物试题(原卷版+解析版),文件包含广东省东莞市东莞市麻涌中学2023-2024学年高二下学期4月月考生物试题原卷版docx、广东省东莞市东莞市麻涌中学2023-2024学年高二下学期4月月考生物试题解析版docx等2份试卷配套教学资源,其中试卷共27页, 欢迎下载使用。

