河北省沧州市孟村回族自治县2023-2024学年八年级下学期期末语文试题
展开
这是一份河北省沧州市孟村回族自治县2023-2024学年八年级下学期期末语文试题,共16页。试卷主要包含了 下列说法有误的一项是, 写出空缺部分, 阅读下面诗歌,回答问题, 解释下列句中加点的词, 用现代汉语翻译下面的句子等内容,欢迎下载使用。
本试卷共8页。总分100分,考试时间70分钟。
第一部分(1~3题22分)
1. 八年级开展“我心中的民俗风情画卷”学习交流活动,请你阅读下面同学们摘录的部分文字资料,完成后面的问题。
[甲]古人们为了在漫长的冬季消磨时间,从冬至开始,用每日涂红花瓣,或填充描红笔画的形式,记录时间的流逝,数九过冬,这便是“九九消寒”的习俗。
[乙]春节,是中华大地上一年之中最盛大的节日,其他节日都是单项的,过的是“日”,而春节是综合的,过的是“年”,且犹嫌不够,叫“过大年”。同时,各地也都有“拜大年”的风俗,一般从初二开始,人们依照礼数,挟带礼物,出外拜年。
[丙]有些农彦,可以远溯至数千年前,如“大树之下无丰草,大块之间无美苗”便出自距今两千余年的汉朝桓宽的《盐铁论》中“茂林之下无丰草,大块之间无美苗”一句。
(1)给上面[甲][乙]两段文字中加点的词语注音。
①流逝_______ ②礼数________
(2)[乙][丙]两段文字中,各有一个错别字,请找出来并加以改正。
①_____应改为_____ ②_____应改为_____
(3)在《现代汉语词典》中查到了“溯”字有两个义项,你认为该字在[丙]段文字中的意思是( )
A. 逆着水流的方向走B. 往上推求或回想
【答案】(1) ①. liú shì ②. lǐ shù
(2) ①. 挟 ②. 携 ③. 彦 ④. 谚 (3)B
【解析】
【小问1详解】
本题考查注音。
①流逝:liú shì,像流水一样迅速消逝。
②礼数:lǐ shù,指礼节,礼貌的等级。
【小问2详解】
本题考查字形辨析。
①携带:xié dài,意思是随身带着,照顾,帮助。
②农谚:nóng yàn,有关农业生产的谚语。试卷源自 每日更新,更低价下载,欢迎访问。【小问3详解】
本题考查字义辨析。
溯至:追溯到的意思,溯本求源,知道结果找寻原因的意思。溯:往上推求或回想。
故选B。
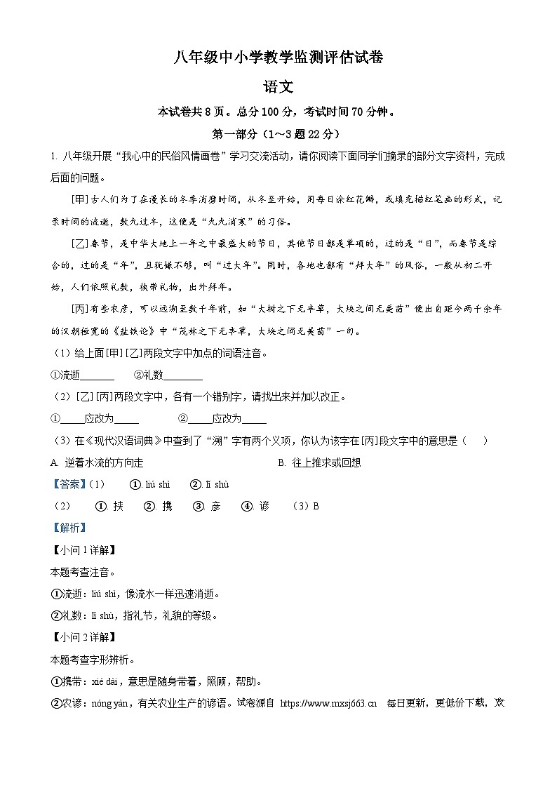
2. 我市某初中学校学生会拟组织一次以“低碳生活,保护环境”为主题的综合实践活动,请你根据下列相关要求回答问题。
(1)下面是该校学生在网上收集的近二十年来全国环境污染治理投资总额及所占GDP比重的统计图,请你就此写出两条结论。
(2)该校准备邀请某教授到学校作一次“低碳生活,从我做起”的专题讲座,下面是邀请函的初稿,在格式和语言表达上有4处情误,请找出并改正。
邀请函
XX教授:
为提高学生的环保意识,我校学生会将组织开展以“低碳生活,保护环境”为主题的综合实践活动。我们深知您在生态环保方面颇有研究,特地邀请您下周在我校学术报告厅有幸为全校学生作“低碳生活,从我做起”的专题讲座,敬请按时来校。
X年X月X日
XX中学学生会
【答案】(1)示例:①近二十年来全国环境污染治理投资总额逐年上升,越来越多。②近二十年来全国环境污染治理投资总额及所占GDP比重除2010年左右波动较大,其他时间基本平稳稍有上升。
(2)①缺少问候语加上“您好”。②“有幸”用词不当删去。③把“敬请按时来校”改为“敬请光临”。④署名格式不对应把先写署名后写年月日。
【解析】
【详解】(1)本题考查图文转换能力,也考查语言表达的能力。解答本题的关键是认真观察图表,找到关键信息,然后进行归纳,从而得出答案。本题从图的内容和提示的文字看到表示全国环境污染治理投资总额的数据越来越大,GDP比重图有波动但不大。据此可得出结论。
(2)本题考查邀请函修改的能力,重点考查格式、语言得体的能力。①邀请函应在称呼下加上问候语 “您好”。②“有幸”是一个谦虚,用在句中不恰当,应删去。③“敬请按时来校”中的“按时来校”用在邀请函中,不恰当,应改为“光临”。④应先署名再写年月日。
3. 下列说法有误的一项是( )
A. 《回延安》这首诗用陕北民歌“信天游”的形式写成,使用了富有地方色彩的词语,展示出浓郁的陕北风情。
B. 《安塞腰鼓》是我国当代作家刘成章写的一篇抒情散文,文中大量地运用排比、比喻和反复的修辞手法,使语言气势充沛,节奏鲜明,感情强烈。
C. 利奥波德的《大雁归来》像一首抒情诗,抒发了对大雁的喜爱之情。面对大雁的联合观念,人类应该自愧不如。
D. 《诗经》是我国最早的一部诗歌总集,收录了从东周初年至战国时期五百多年的诗歌305篇,又称《诗三百》。
【答案】D
【解析】
【详解】试题分析:《诗经》是我国最早的一部诗歌总集,收录了“西周初年至春秋中叶时期五百多年的诗歌305篇”,不是“东周初年至战国时期”。故答案为D。
第二部分(4~20题78分)
一.古诗文阅读
(一)古诗文默写(8分)
4. 写出空缺部分
(1)__________,在城阙兮。(《诗经·郑风》)
(2)青树翠蔓,__________,参差披拂。(《小石潭记》)
(3)《关雎》中表达主人公相思绵长、难以入眠的诗句是__________,__________。
(4)《送杜少府之任蜀州》诗中一扫离别的千古愁云,给人以积极向上力量,成为历代传唱的诗句是__________,__________。
(5)我们在读诗时会发现许多诗都有诗序,比如《桃花源记》就是《桃花源诗》的序。品读《桃花源诗》时我们看到“俎豆犹古法,衣裳无新制。童孺纵行歌,斑白欢游诣”与《桃花源记》中的“__________,男女衣着,__________。黄发垂髫,并怡然自乐”所描绘的景象十分相似。
【答案】 ①. 挑兮达兮 ②. 蒙络摇缀 ③. 悠哉悠哉 ④. 辗转反侧 ⑤. 海内存知己 ⑥. 天涯若比邻 ⑦. 其中往来种作 ⑧. 悉如外人
【解析】
【详解】本题考查名句名篇默写。默写题作答时,一要透彻理解诗文内容;二要认真审题,找出符合题意的诗文句子;三是答题内容要准确,做到不添字、不漏字、不写错字。
本题中注意“兮、缀、悠、哉、侧、己、涯、邻、作、悉”等字的正确书写。
(二)古代诗歌阅读(8分)
5. 阅读下面诗歌,回答问题。
木瓜
诗经·卫风
投我以木瓜①,报之以琼琚②。匪③报也,永以为好④也!
投我以木桃,报之以琼瑶。匪报也,永以为好也!
投我以木李,报之以琼玖。匪报也,永以为好也!
(《先秦诗鉴赏辞典》.上海辞书出版社,1998年12月版)
【注释】① 投:赠。木瓜:一种有香气的椭圆形的瓜,可食用。后文木桃、木李皆为果名,可食用。② 琼琚(jū):与下文的“琼瑶”、“琼玖”都泛指美丽的佩玉。③ 匪:同“非”。④ 好:爱。
(1)《诗经》按所配乐曲的性质分成____、____、____三类,我们课文中《关雎》和《蒹葭》这两首诗都属于其中的“______”,都是当时的民歌。
(2)从本诗的内容来看,应是写男女互赠信物以定情的诗;“投”字用得也非常精当,既是“扔”,又像是“送”,像无意扔去,写出了女子赠物时的 的心情。
(3)下列说法不正确的一项是( )
A. 本诗采用四言,句式上形成一种跌宕有致的韵味,在吟咏时易取得声情并茂的效果。
B. 本诗内容和劳动的场景结合很紧密,这可以从投给“我”的东西得到应证。
C. “你赠给我果子,我回赠你美玉”,与“投桃报李”不同,回报的东西价值远高于受赠的东西,体现了主人公对情意的珍视。
D. 本诗是现今传诵最广的《诗经》名篇之一,诗中生发出的成语“投木报琼” 比喻相互赠答,礼尚往来。
【答案】(1) ①. 风 ②. 雅 ③. 颂 ④. 风
(2)羞涩 (3)A
【解析】
【小问1详解】
本题考查文学常识。
由题目中的信息可知,《诗经》分为不同的部分,这些部分是按照所配乐曲的性质来区分的。具体来说,分为“风”、“雅”、“颂”三类。其中,“风”是指各地方的民间歌谣,反映了各地的风土人情和民俗习惯,包括十五国风,共一百六十篇,大多数是民歌。“雅”分为“大雅”和“小雅”,是周人的正声雅乐,共一百零五篇,多为贵族祭祀之诗歌,祈丰年、颂祖德。“颂”则是宗庙祭祀的舞曲歌辞,内容多为歌颂祖先的功业,共四十篇。
题目中提到《关雎》和《蒹葭》两首诗,它们都是《诗经》中的作品,且都表现了民间情感。根据《诗经》的分类标准,它们属于“风”这一部分,因为它们都是当时的民歌,反映了人们的日常生活和情感。因此,我们可以确定《关雎》和《蒹葭》属于“风”。
【小问2详解】
本题考查词句的理解和赏析。
首先,从诗歌的内容来看,它描述的是男女之间互赠信物来定情的场景。在古代,男女之间的情感表达往往比较含蓄,尤其是女性,她们在表达爱意时更为羞涩和谨慎。
其次,诗中的“投”字用得非常精妙。它不仅仅是简单的“扔”或“送”,而是有一种轻盈、无意的感觉,仿佛女子是在不经意间将木瓜、木桃或木李投向男子。这种看似无意的举动,实际上恰恰反映了女子内心的羞涩和紧张。她可能想要更直接地表达自己的情感,但又担心过于直接会显得不够矜持,因此选择了这种间接而含蓄的方式。
再者,从诗歌的重复句式“匪报也,永以为好也!”可以看出,男女双方互赠信物并不是简单的礼尚往来,而是有着更深层的意义——他们希望通过这种方式来表达对彼此的爱意,并承诺永远相爱。这种情感是真挚而热烈的,但同时也是含蓄而羞涩的。
综上所述,填写“羞涩”这一词语能够准确地反映出女子在赠物时的心情,也符合整首诗所表达的情感氛围。
【小问3详解】
本题考查诗歌内容的理解和赏析。
A.有误。该诗没有用《诗经》中最典型的句式——四字句。作者有意无意地用这种五言和三言夹杂的句式,能够造成一种跌宕有致的韵味,在歌唱时易于取得声情并茂的效果。
故选A。
(三)
阅读下面的文言文,完成下列小题。
龙井①题名记
秦观②
元丰二年,中秋后一日,余自吴兴来杭,东还会稽③。龙井有辨才大师,以书邀余入山。比出郭,日已夕,航湖至普宁④,遇道人参寥,问龙井所遣篮舆⑤,则曰:“以不时至,去矣。”
是夕,天宇开霁⑥,林间月明,可数毫发。遂弃舟,从参寥策杖并湖而行。出雷峰⑦,度南屏,濯足于惠因涧⑧,入灵石坞,得支径上风篁岭,憩于龙井亭,酌泉据石而饮之。自普宁凡经佛寺十五,皆寂不闻人声,道旁庐舍,灯火隐显,草木深郁,流水激激悲鸣,殆非人间之境。行二鼓,始至寿圣院,谒辨才于朝音堂,明日乃还。
【注释】①龙井:地名。在今杭州市西风篁岭上,附近产茶。②秦观:宋代著名词人。文中“辨才”“参寥”两位僧人都是他的朋友。③会稽:今浙江绍兴。④普宁:与下文“寿圣院”都是寺名。⑤篮舆:竹轿。⑥霁:雨后放晴。⑦雷峰:与下文“南屏”“灵石坞”都是山名。⑧惠因涧:山涧名。
6. 解释下列句中加点的词。
(1)以书邀余入山( ) (2)比出郭,日已夕( )
(3)濯足于惠因涧( ) (4)谒辨才于朝音堂( )
7. 用现代汉语翻译下面的句子。
是夕,天宇开霁,林间月明,可数毫发。
8. 作者为什么有“殆非人间之境”的感叹?请结合第二段画线处内容简要分析。
【答案】6 ①. (1)书信 ②. (2)等到 ③. (3)洗、洗涤 ④. (4)拜访
7. 这天晚上,天气雨后放晴,树林间月光很明亮,(连)头发都能数清。
8. 隐显的灯火、蓊郁的草木和悲鸣的急流所组成的夜景出奇优美、幽寂,让作者赏心悦目,内心沉静、澄明,故而情不自禁地发出“殆非人间之境”的感叹。
【解析】
【6题详解】
试题分析:考查文言实词。先要大致了解文章内容,弄清句子的意思,根据句意和对文言常用词的掌握来判断字词义。解释时要注意辨析词义和用法的变化,根据语境判断字词义。此题多古今异义词,如“比”:等到。所以千万不要以今释古。“濯”作为生僻字,理解好上下文内容是作答的关键。
点睛:文言实词意义推断。看语境,文言文实词含义丰富,大多都存在一词多义现象,要想对其进行准确的界定、理解,需要我们借助上下文的语境进行推断。看字形,汉字中多为会意字和形声字,因此我们可以借助汉字的形旁来忖度实词的含义。看语法,根据汉语语法知识,主语、宾语大多由名词、代词充当,谓语大多由形容词、动词充当,定语由名词、代词充当,状语由副词充当。依据它们所处的语法位置,推知它的词性,进而推知它的意义。
【7题详解】
试题分析:本题考查学生对文言句子的翻译能力。翻译文言语句是文言文阅读的必考题。文言语句的翻译一般有两种方法,直译和意译,中考时常采用直译。直译讲究字字落实,特别是关键词语的意思必须要呈现出来。文言语句的翻译首先要知道文言词语的意思,把词语放到语境中,根据上下文推断也不失是一种较好的方法。注意“是”“霁”“数”等字词的翻译。
【8题详解】
试题分析:分析概括作者在文中的观点态度。要想捕捉材料信息,就得首先理解全文,扫清文字障碍,疏通文意,读懂内容,这是归纳概括的前提和基础。在准确理解词意、句意、段意的基础上,梳理各句之间的内在联系,依据题干要求提取重要信息。总之要仔细阅读原文,根据文中所描写景色分析即可。注意分析文章的景情关系。
译文:元丰二年,中秋节第二天,我从吴兴去杭州,(然后)再向东赶回会稽。龙井(这个地方)有位辨才大师,用书信邀请我到(龙井)山中去。等到出了城,太阳已经西沉,(我)取水道航行到普宁寺,碰到了道人参寥,问(他)龙井是否有可供遣使、雇佣的竹轿 ,(参寥)说:“(你)来得不是时候,(轿子)已经离开了。”
这天晚上,天气雨后放晴,树林间月光很明亮,(连)头发都能数清。于是(我)离开船,跟着参寥拄着拐杖沿着湖边慢走。(我们)过了雷峰塔,渡过南屏一带,在惠因涧洗脚,进入灵石坞,发现一条小路(就沿着它)爬到了风篁岭,在龙井亭休息,斟起泉水,(背)靠着山石便喝了起来。从普宁(到龙井亭)总共经过了十五座佛寺,都十分寂静,听不到人的声音。路边的屋舍,灯火若隐若现,草木长得葱葱,水流得很急,发出悲怆的声响,这大概不是人间有的地方。(我们继续)前行(到了)二更天,才到寿圣院,在朝音堂拜见辨才大师,第二天便回去了。
二.现代文阅读
(一)
笑,不苦口的良药
梁姗姗
①医学研究证明,笑具有激活人体某些基因的功能。人们通常认为,基因是恒定不变的。但事实上很多基因常常处于休眠状态,或者没有积极地制造蛋白质,通过某种形式的刺激,可以把它们唤醒,笑就是其中一种刺激。
②斯坦福大学研究人员曾经对心脏病患者做了一次测试。研究人员首先找来20名心脏病患者,观看半小时分别取自喜剧和悲剧的两部影片片段,两次观看的间隔时间在 8 个小时。然后,通过超声波测量患者肱动脉的血液流速,结果 20 人中有14人在看过令人痛苦的电影片段后,血流速度放缓,但在观看电影中的搞笑片段后,有 19 人血流加速。最后,对患者进行的心电图测试表明,患者观看悲剧电影时对心脏血流速度产生的影响,类似于做心算的影响;而观看喜剧电影相当于进行了一次有氧运动。
③人生来就会笑,但很少有人知道,人持续大笑 100 次,对心脏的血液循环和肺功能的锻炼,相当于划 10 分钟船的运动效果。只要发笑,嘴角和颧骨部位的肌肉便跟着运动,将嘴和两眼向上提拉。这种面部按摩,可以阻止面部线条下坠。每笑一声,从面部到腹部约有 80 块肌肉参与运动,不仅具有减少皱纹的功效,还是一种有效的减肥方式。笑,不正是一种保持青春的美容操吗?
④不仅如此,笑还是一种最为简单而有效的健身运动。开怀大笑时,随着呼吸肌群的运动,使胸腔和支气管先后扩张,增强了换气量和血氧饱和度,有助于心脏供氧。笑作为一种有效的深呼吸运动,已被越来越多的人们所认识。大笑伴随着腹部肌群的起伏,又是一种极好的腹肌运动。腹肌在大笑中强烈地收缩和震荡,不仅有助于把血液挤入胸腔静脉,改善心肌供血,对胃、肠、肝、脾、胰等脏器也是一种极好的按摩。一张一弛之间,使劳累的肌肉在运动中得以放松。
⑤生活需要笑声,的确,每一个人都需要放缓脚步,静观周围美好的事物,凝神谛听大自然的天籁,让绷紧的脸庞舒缓,皱紧的眉宇打开,让微笑在脸上绽放,才能融解人们彼此之间的冰霜和风寒。引人发笑或是接受别人开的玩笑,这意味着你掌握了社会密码,它可以帮助你解决争端,使别人接受你的想法,从而更好地融入集体。通过微笑促进人类心理健康,在人与人之间传递愉悦与友善,增进社会和谐。
⑥笑虽然不用花钱买,不必向人借,却需要“投入”。常和爱笑的人相处,置身其中立马受到感染;注意搜集整理引人发笑的笑话、幽默等资料,品味其间自是忍俊不禁;只要有时间,尽可能去欣赏喜剧、相声之类让人发笑的艺术,使自己多笑几声。
⑦朋友,今天你微笑了吗?
(摘选自《大众科学》,有删改)
【注释】①肱:gōng 胳膊上从肩到肘的部分,也泛指胳膊。 ②颧:huán 眼睛下边两腮上面突出的骨头。
9. 为什么说“笑”是“不苦口良药”?请结合全文说说理由。
10. 第③段划线句除列数据外,还用了哪种说明方法?请具体说说它的作用。
11. 请从说明文语言的角度,分析下面句中加点词语的表达效果。
(1)每笑一声,从面部到腹部约有80 块肌肉参与运动
(2)笑,不正是一种保持青春的美容操吗?
12. 下面对文章内容理解正确的一项是 ( )
A. 基因不是恒定不变的,只不过常常处于休眠状态。人体基因通过某种形式的刺激,可以把它们唤醒,笑就是其中一种刺激。
B. 腹肌在大笑中强烈地收缩和震荡,犹如一张一弛的按摩,使劳累的肌肉在运动中得以放松。
C. 大笑时,随着呼吸肌群的运动,使支气管和胸腔先后扩张,增强了换气量和血氧饱和度。
D. 因为笑能融解人们彼此之间的冰霜和风寒,所以微笑就会在脸上绽放。
【答案】9. 笑,是一种保持青春的美容操,是一种最为简单而有效的健身运动,通过微笑能促进人类心理健康。
10. 作比较的说明方法,把“大笑100次的锻炼效果” 与“划10分钟船的运动效果”作比较,强调了“大笑”的运动效果。
11. (1)“约”即“大约”,说明这里的“80块肌肉”是一个估计的数字,体现了说明文语言的准确性。(2)这里运用比喻(打比方),将“笑”比作“美容操“,生动形象地说明了笑具有保持青春美丽的作用,体现了说明文语言的生动性。 12. B
【解析】
【分析】
【9题详解】
考查筛选信息。根据第③段中的“笑,不正是一种保持青春的美容操吗?”可得:笑,是一种保持青春的美容操。根据第④段中的“不仅如此,笑还是一种最为简单而有效的健身运动”可得:笑是一种最为简单而有效的健身运动。根据第⑤段中的“通过微笑促进人类心理健康,在人与人之间传递愉悦与友善,增进社会和谐”可得:通过微笑能促进人类心理健康。
【10题详解】
考查说明方法。第③段画线句中除了列举了准确的数据,还把“大笑100次的锻炼效果” 与“划10分钟船的运动效果”作了对比,这是作比较的说明方法。通过鲜明的比较,突出强调了大笑的运动效果。表现了笑的积极作用。
【11题详解】
无考查说明文的语言,应从准确性和生动性两个角度来赏析。
(1)“约”表示估计,在句中表示的是“有80 块肌肉参与运动”只是一种大致的估计,其中“80 块”的并不是一个准确的数字。体现了说明文语言的准确性。
(2)从修辞的角度来看,“美容操”是比喻,把笑比作美容操,也可以理解为打比方的说明方法。美容操可以让人变得更加健康,更加漂亮。笑就如同美容操,具有保持青春美丽的作用。比喻的运用,增强了文章的生动性,激发了读者的阅读兴趣。
【12题详解】
A.根据第①段中的“人们通常认为,基因是恒定不变的”可知,本项“基因不是恒定不变的”表述有误;
C.根据第④段中的“使胸腔和支气管先后扩张”可知,本项“使支气管和胸腔先后扩张”表述有误;
D.根据第⑤段中的“让微笑在脸上绽放,才能融解人们彼此之间的冰霜和风寒”可知本项因果颠倒;
故选B。
(二)
阅读张者的小说《山前该有一棵树》,完成下面小题。
山前该有一棵树
张者
①这是一个神秘的矿区,一个荒山秃岭寸草不生的地方,只有满山的砾石,是不适合人类居住的地方。
②可是,由于找到了一种神秘的石头,兵团突然从三个建制团中抽调了近千人,集结到了这里。人们给它起一个名字:506矿。
③我们这些孩子就跟随着父母上了矿山,一个简陋的学校就在山前用石头搭建了起来。每天的上课铃声让正在开矿的父母们十分安心,只是他们开山的炮声却让我们十分惊恐。在炮声隆隆中上课,飞石砸在房顶上,如天神的战鼓。教语文的胡老师正领读课文《曹刿论战》:“一鼓作气,再而衰,三而竭……”听到房顶的咚咚声,我们有一种身临其境的感觉,大家就会心一笑。胡老师也笑,望望房顶说,三而竭了,没事了。同学们就哄堂大笑。
④胡老师是一个大学教授,右派,发配到新疆就成了我们的小学老师。他坚持让我们每周写一篇作文,他在命题作文前常常给我们讲故事,启发我们,让我们了解外面的大千世界,然后望着窗外随意给我们出作文题目。比方:《苦泉水》《矿山人物之一》《矿山人物之二》等等。当他望着远方的戈壁和漫山遍野的石头让我们写《树》时,我们不干了。
⑤有同学就喊,胡老师,我们山上连一棵树都没有,怎么写?胡老师就说,回家问问父母吧。
⑥于是,在第二周的作文讲评中,同学们就写了很多不一样的树。有村口的大榕树,有门前的大槐树,有坝子上的黄桷树。我爸给我讲了老家的大桑树。他边讲边咽着口水,说起了小时候吃桑葚的故事,那些黑紫的甜蜜安慰了他童年的饥饿和贫困。父母们都是来自五湖四海,为了屯垦戍边来到了新疆,原来他们每一个人心中都有一棵树,而每一种树都寄托着他们的乡愁。
⑦胡老师望着我们,又望望窗外,然后,给我们讲了一些关于新疆树的故事。老师讲到一个叫左宗棠的清朝人,抬着棺材收复新疆,沿途栽下了柳树,叫左公柳。老师还讲到了胡杨树……
⑧我们是从山下绿洲来的,那里就有树。有婀娜多姿的沙枣树,还有高高的白杨树。老师所说的胡杨树也有,有一棵最茁壮的胡杨树就生长在胜利渠边上。水罐车从胜利渠给我们拉淡水,会从那棵孤独的胡杨树边路过。那棵茂密的胡杨树孤独地生长着,在夏季它给我们带来一片巨大的绿荫,到了秋天,它那金黄的叶子展开来照亮了荒原。
⑨那次关于树的作文课,让我们想起了那棵胡杨树,大家就齐声喊,把那棵胡杨树移到我们山前吧,让我们回家能找到路。
⑩胡老师说:“山上没有水,树不能活。”
⑪同学们喊:“山上没有树,人不能活。”
⑫大家七嘴八舌地说,我们可以喝山上的苦泉水,用山下拉来的甜水浇灌。胡老师眼眶有些红,下课时他没有和我们告别,就独自走了。
⑬终于在一个春天,要移那棵胡杨树了。胡老师让同学们坐上了水罐车,下山去看移树的过程,让同学们好好观察,要写作文。
⑭那棵胡杨树只有一些似是而非的萌芽,孤零零地站在那里,没有夏天的雄壮和秋天的美丽。大人们沿着它的四周挖了一个大圆圈,然后那圆圈越挖越深,挖了一个很大的坑。树根终于露了出来,大人们就用稻草绳把带土的根部绑成了一个大圆球,再然后用撬杠和拖拉机拉动大圆球,让它滚上大爬犁。
⑮胡杨树被运上山后,就栽在我们学校操场中央。它高高地耸立着,成了上山者的路标。坐在教室里依窗而望,也能看到它伟岸而又粗壮的树干。栽树的时候全矿的人都来了,那简直就是一个节日。人们眼巴巴地望着从水罐车内放出的甜水浇灌它,用舌头舔着自己干裂的嘴唇。
⑯一口水只能解一时之渴,一棵树却能带来永远的绿荫。
(节选自《收获》2021年第3期,有删改)
13. 阅读文章④~⑮段,完成下面的填空。
14. 品读下列句子中两个“活”字的含义。
(1)胡老师说:“山上没有水,树不能活。”
含义:____________________________
(2)同学们喊:“山上没有树,人不能活。”
含义:__________________________
15. 小说成功塑造了胡老师的形象,请结合原文相关内容进行分析。
16. 文题《山前该有一棵树》“该”是应该,意味着应该有一棵树,根据文章内容说说你对“该”字的理解。
【答案】13. ①. 心有抗拒(我们不干、不愿意等均可) ②. 描写父母记忆中的树 ③. 提出要移植胡杨树 ④. 满心喜欢、欣慰
14. ①. “活”指“存活”,表现了环境的恶劣,突出了树的珍贵。 ②. “活”指“生活”,写出了人们对情感寄托的需求,突出了树的重要。
15. 根据第③段“在炮声隆隆中上课,飞石砸在房顶上,如天神的战鼓”“胡老师也笑,望望房顶说,三而竭了,没事”可知,胡老师是个乐观幽默的人,还能够引导学生学以致用,与学生和谐相处。
根据第⑬段中的“胡老师让同学们坐上了水罐车,下山去看移树的过程,让同学们好好观察,要写作文”可知,胡老师富有教育智慧,懂得让学生们在生活中、实践中获得成长。
根据第⑫段中“胡老师被我们打动了,眼眶有些红,下课时他没有和我们告别,就独自走了”可知,他是出去找矿上的领导想办法,好实现孩子们山上有树的愿望。由此可以看出,他是一个关爱学生,默默付出的人。
根据第④段中的“胡老师是一个大学教授,右派,发配到新疆就成了我们的小学老师。我们这些在绿洲出生的新疆兵团人的二代,通过胡老师了解到外面的大千世界”可知,他有丰富的学识,用他的学识让孩子们了解到外面的大千世界。
同样联系这句话可知,胡老师本是大学教授,因为是右派,被发配到我们这里做了小学老师,但他没有因为自身的不幸遭遇而丧失对生活的热情。他用心授课,让孩子们了解到外面的世界,千方百计说服矿上的领导移植胡杨树。这说明他有坚强、昂扬向上的精神。
16. ①山上寸草不生,到处都是光秃秃的,树能带给人们绿荫。②有了树,就有了绿色,有了生机和希望;③在远离故乡的父辈眼中,树是故乡的代表,是终生难舍的乡愁的寄托。④树代表着希望,代表着对美好生活的向往,是人们力量的源泉,是精神导向的坐标。
【解析】
【13题详解】
本题考查文章内容的理解和概括。
根据文章第⑤段“有同学就喊,胡老师,我们山上连一棵树都没有,怎么写?”可以概括出,当胡老师布置以“树”为主题的作文时,我们的反应是心有抗拒的。因为在我们生活的矿区,山上确实连一棵树都没有,这使得我们觉得无法完成这篇作文,所以产生了抗拒的情绪。由此可以概括为:心有抗拒。
根据文章第⑥段“于是,在第二周的作文讲评中,同学们就写了很多不一样的树。有村口的大榕树,有门前的大槐树,有坝子上的黄桷树”可以概括出,在胡老师的引导下,我们开始描写父母记忆中的树。这些树与父母的家乡、过去的生活紧密相连,让我们对树有了更深的理解和感受。由此可以概括:描写父母记忆中的树。
根据文章第⑨段“那次关于树的作文课,让我们想起了那棵胡杨树,大家就齐声喊,把那棵胡杨树移到我们山前吧,让我们回家能找到路”可以概括出,在对树有了更深的理解和感受后,我们提出了要移植胡杨树的想法。这反映出我们对树的渴望,希望能在矿区看到绿色的生机。由此可以概括:提出要移植胡杨树。
根据文章第⑮段“胡杨树被运上山后,就栽在我们学校操场中央。它高高地耸立着,成了上山者的路标。坐在教室里依窗而望,也能看到它伟岸而又粗壮的树干”以及“一口水只能解一时之渴,一棵树却能带来永远的绿荫”可以概括出,当胡杨树被成功移植到校园后,我们满心喜欢和欣慰。这棵树不仅成为了我们学校的标志,也为我们带来了绿色的生机和希望。由此可以概括:满心喜欢、欣慰。
【14题详解】
本题考查词句的理解和分析。
(1)在这句话中,“活”的含义是“存活”。胡老师的话出现在文章的第⑩段,他明确指出,由于山上没有水,树木无法在这里生存下来。这个“活”字,直接关联到树木的生存条件,强调了树木在缺乏水源的环境中无法存活的事实。通过这一描述,我们不仅可以看到环境的恶劣,更能体会到树木在这种环境中的珍贵和稀缺。
(2)在这句话中,“活”的含义是“生活”。同学们的话出现在文章的第⑪段,他们强调山上如果没有树木,人们的生活就会受到影响,甚至无法继续。这里的“活”字,更多是指人们的生活状态和情感需求。树木不仅给环境带来绿色,也是人们情感寄托的对象,没有树的山,就如同没有生活气息的地方,人们会因此感到失落和不适。因此,这个“活”字突出了树木在人们生活中的重要性和不可或缺的地位。
【15题详解】
本题考查人物形象分析。
根据文章第③段“在炮声隆隆中上课,飞石砸在房顶上,如天神的战鼓。胡老师也笑,望望房顶说,三而竭了,没事”可以概括出,胡老师是一个乐观且幽默的人。在炮火连天的恶劣环境中,他依然能保持乐观的心态,用幽默的方式化解紧张的气氛,引导学生将所学知识运用到实际生活中,展现出了他乐观幽默的性格特点。
根据文章第⑬段“胡老师让同学们坐上了水罐车,下山去看移树的过程,让同学们好好观察,要写作文”可以概括出,胡老师具有教育智慧。他不仅注重课堂教学,还注重实践教学,让学生亲自去体验移树的过程,从而增强学生对生活的理解和感悟,提高他们的写作水平。这种教学方式体现出了胡老师的教育智慧和对学生成长的关心。
根据文章第⑫段“胡老师被我们打动了,眼眶有些红,下课时他没有和我们告别,就独自走了”可以概括出,胡老师是一个关爱学生、默默付出的人。当听到学生们的愿望时,他深受触动,决定独自去找矿上的领导想办法实现孩子们的愿望。他的默默付出和对学生们深沉的爱,让人深感敬佩。
根据文章第④段“胡老师是一个大学教授,右派,发配到新疆就成了我们的小学老师。我们这些在绿洲出生的新疆兵团人的二代,通过胡老师了解到外面的大千世界”可以概括出,胡老师学识丰富,视野开阔。尽管他遭遇了不幸,被发配到新疆做小学老师,但他依然保持着对知识的热爱和追求,用自己的学识和见识为学生们打开了一扇通向外面世界的窗户。
同样根据文章第④段“胡老师是一个大学教授,右派,发配到新疆就成了我们的小学老师……”以及胡老师努力为学生们实现愿望的行为表现,可以概括出,胡老师是一个坚强、昂扬向上的人。尽管他遭遇了人生的挫折和困境,但他依然保持着对生活的热爱和对理想的追求,用自己的行动为学生们树立了榜样。这种坚强和昂扬向上的精神风貌,让人深感敬佩。
【16题详解】
本题考查标题的含义的理解和分析。
文题《山前该有一棵树》中的“该”字,不仅是对山前应该有一棵树的简单陈述,更是蕴含着深层次的情感和期望。首先,从环境改善的角度来看,“该”字体现了人们对改变山上荒芜现状的强烈愿望。文章描述山上寸草不生,到处都是光秃秃的,而树作为自然的绿色元素,其存在能够带来绿荫,增添生机。因此,“该”字表达了对改善环境、增添生机的期盼。其次,从情感寄托的角度来看,“该”字体现了人们对树所代表的故乡情感的渴望。文章提到,父辈们远离故乡,而树成为了他们心中故乡的象征,是他们乡愁的寄托。因此,“该”字也表达了人们对美好情感、对故乡的深深眷恋和思念。最后,从精神力量的角度来看,“该”字体现了人们对树所代表的精神力量的追求。文章通过描述胡杨树被移植到校园后,给师生们带来的喜悦和欣慰,展现了树作为人们力量的源泉和精神导向的坐标的重要性。因此,“该”字也表达了对这种精神力量的追求和向往。
综上所述,“该”字在文题中不仅意味着山上应该有一棵树,更体现了人们对改善环境、表达情感、追求精神力量的强烈愿望和期盼。这个字不仅是一个简单的陈述,更是一个富有深刻内涵和情感的表达。
三. 名著阅读。(12分)
阅读材料,完成下列小题。
诗的源头是歌谣。上古时候,没有文字,只有唱的歌谣,没有写的诗。一个人高兴或悲哀的时候,常愿意将自己的心情诉说出来。日常的言语不够劲儿,便用歌来唱;一唱三叹得回肠荡气。唱叹再不够的话,手就舞起来了,脚也蹈起来了,反正要将劲儿使到了家。碰到节日,大家聚在一起酬神作乐,唱歌的机会更多。或一唱众和,或彼此竞胜。传说葛天氏的乐八章,三个人唱,拿着牛尾,踏着脚,似乎就是描写这种光景的。歌谣越唱越多,虽没有书,却存在人的记忆里。有了现成的歌儿,就可借他人的酒杯,浇自己块垒;随时拣一支合适的唱唱,也足可消愁解闷。若没有完全合适的,尽可删一些改一些,到称意为止。流行的歌谣中往往不同的词句并行不悖,就是为此。
可也有经过众人修饰,成为定本的。歌谣真可说是“一人的机锋,多人的智慧”了。
歌谣可分为徒歌和乐歌。徒歌是随口唱。徒歌新有节奏,手舞脚蹈便是帮助节奏的;可是乐歌的节奏更规律化些。到了《诗经》时代,有了琴瑟钟鼓,已是洋洋大观了。歌谣的节奏最主要的靠重叠或叫复沓;本来歌谣以表情为主,只要翻来覆去将情感表达到家就成,用不着说多余的话。重叠可以说是原始歌谣的生命,节奏也便建立在这上头。字数的均齐、韵脚的协调,是后来有了文字才发展出来的。有了这些,重叠才在诗歌里失去主要的地位。有了文字以后,才有人将那些歌谣记录下来,便是最初的写的诗了。
(选自朱自清作品有删改)
17. 这段文字出自朱自清的《______________》它是一部介绍我国______________的著作,全书共________篇。
18. 材料中,原始歌谣有哪些主要用途?
19. 如何理解歌谣是“一人的机锋,多人的智慧”?
20. 请结合材料,概括歌谣与最初的诗的不同之处。
【答案】17. ①. 经典常谈 ②. 传统文化经典 ③. 13篇
18. ①抒发情感(消愁解闷);②酬神作乐(庆祝节日);③唱和竞胜。
19. ①歌谣最初是个人心情的诉说;②集众人聚唱,歌谣增多;③经众人修饰,歌谣成为定本。
20. ①节奏要求不同:前者主要依靠重叠,后者主要依靠字数均齐、韵脚协调;②传播方式不同:前者依靠口口传唱,后者借助文字记录。
【解析】
【17题详解】
本题考查作家作品识记。
由首段“诗的源头是歌谣。上古时候,没有文字,只有唱的歌谣,没有写的诗”可知,这段文字出自朱自清的《经典常谈》,《经典常谈》是一部介绍我国传统文化经典,原名《古典常谈》,于民国三十一年二月(1942年2月)在昆明西南联合大学编著完成,1942年8月由国民图书出版社首次出版,实际见书时间是1943年5月。该书是学术性的普及读物,全书一共十三篇,每一篇都是专题研究的成果。它按照传统的经史子集的顺序,把中国古代重要文献典籍的基本知识,用简练明晓的文字加以介绍,真正做到了深入浅出。叶圣陶先生在为1980年生活·读书·新知三联书店重印本书写的序里说,全书字里行间表现出作者那种嚼饭哺人的孜孜不倦的精神。从建设精神文明、提高全民族的科学文化水平来说,当代该书无疑仍能起很好的作用。
【18题详解】
本题考查对内容的理解与概括。
由首段“一个人高兴或悲哀的时候,常愿意将自己的心情诉说出来”可知,原始歌谣的用途之一:抒发情感(消愁解闷);
由首段“碰到节日,大家聚在一起酬神作乐,唱歌的机会更多”可知,原始歌谣的用途之二:酬神作乐(庆祝节日);
由首段“或一唱众和,或彼此竞胜”可知,原始歌谣的用途之三:唱和竞胜。
【19题详解】
本题考查理解概括文章内容。
结合首段“一个人高兴或悲哀的时候,常愿意将自己的心情诉说出来。日常的言语不够劲儿,便用歌来唱”可知,一开始只是个人抒发情感,此为“一人的机锋”;
结合首段“碰到节日,大家聚在一起酬神作乐,唱歌的机会更多。或一唱众和,或彼此竞胜”可知,大家一起唱,歌谣增多;
结合首段“有了现成的歌儿,就可借他人酒杯,浇自己块垒;随时拣一支合适的唱唱,也足可消愁解闷。若没有完全合适的,尽可删一些、改一些,到称意为止。流行的歌谣中往往不同的词句并行不悖,就是为此”以及第二段“可也有经过众人修饰,成为定本的”可知,经众人修饰,最终形成歌谣的定本,此为“多人的智慧”。
据此理解概括即可。
20题详解】
本题考查理解内容。
根据材料第三段“重叠可以说是原始歌谣的生命,节奏也便建立在这上头。字数的均齐、韵脚的协调,是后来有了文字才发展出来的”可概括出“节奏要求不同:前者主要依靠重叠,后者主要依靠字数均齐、韵脚协调”;
根据选文第三段“徒歌是随口唱”“有了文字以后,才有人将那些歌谣记录下来,便是最初的写的诗了”可概括出“传播方式不同:前者依靠口口传唱,后者借助文字记录”。故事情节发展过程
我们对树的情感变化
老师布置《树》的作文
(1)________________
(2)________________
有所触动
(3)________________
心中充满渴望
胡杨树被移植到校园
(4)________________
相关试卷
这是一份河北省沧州市孟村回族自治县2023-2024学年八年级下学期期末语文试题,共16页。试卷主要包含了 下列说法有误的一项是, 写出空缺部分, 阅读下面诗歌,回答问题, 解释下列句中加点的词, 用现代汉语翻译下面的句子等内容,欢迎下载使用。
这是一份河北省沧州市孟村回族自治县2023-2024学年九年级下学期月考语文试题,共16页。试卷主要包含了 阅读下面文字,回答后面的问题, 解释下列句子中加着重号的词语, 下列对, 把下列句子翻译成现代汉语等内容,欢迎下载使用。
这是一份河北省沧州市孟村回族自治县2023-2024学年九年级下学期月考语文试题,共16页。试卷主要包含了 阅读下面文字,回答后面的问题, 解释下列句子中加着重号的词语, 下列对, 把下列句子翻译成现代汉语等内容,欢迎下载使用。

