福建省泉州第五中学2024届高三下学期适应性检测化学试题
展开
这是一份福建省泉州第五中学2024届高三下学期适应性检测化学试题,共19页。试卷主要包含了05, 下列离子方程式错误的是,02等内容,欢迎下载使用。
2024.05
考试时间75分钟 满分100分
相对原子质量:O∶16 Na∶23 Cl∶35.5 Fe∶S6 Sn∶119 Cs∶133 Bi∶209
一、选择题(每题只有一个正确答案,每题4分,共40分。)
1. 龙是中华民族精神的象征,以下与龙有关文物的叙述错误的是
A. “月白地云龙纹缂丝单朝袍”所使用丝的主要材质为蛋白质
B. “东汉玛瑙龙头雕刻品”的主要成分为硅酸盐
C. “战国青铜双翼神龙”的主要材质为铜合金
D. “龙首人身陶生肖俑”是以黏土为主要原料,经高温烧结而成
【答案】B
【解析】
【详解】A.月白地云龙纹缂丝单朝袍”所使用丝为蚕丝,主要材质为蛋白质,A项正确;
B.玛瑙的主要成分是SiO2, B项错误;
C.青铜主要材质是铜合金,C项正确;
D.陶瓷是以黏土为主要原料,经高温烧结而成,D项正确;
故答案选B。
2. 高分子Y是一种人工合成的温敏性聚肽高分子,其合成路线如图所示。下列说法正确的是
A. X与G反应时,断裂C-H键
B. X中有1个氨基和m个酰胺基
C. 一定条件下,X水解可得到E和F
D. G与X生成Y的过程中有缩聚反应发生
【答案】B试卷源自 每日更新,更低价下载,欢迎访问。【解析】
【详解】A.根据X、G、Y键线式可知,反应时,断裂C-Cl键以及G中碳碳双键的π键,A错误;
B.根据X键线式可知,X中有1个氨基和m个酰胺基,B正确;
C.一定条件下,X中的酰胺基水解可得到F,但是无法得到E,C错误;
D.G与X生成Y的过程中存在G中碳碳双键的π键断裂生成高聚物的过程,有加聚反应发生,D错误;
故选B。
3. 下列离子方程式错误的是
A. 向明矾溶液中滴加氢氧化钡溶液至沉淀质量最大:
B. 向氨水中加入少量氯化银:
C. 用惰性电极电解硫酸铜溶液:
D. 硝酸铁溶液中通入少量二氧化硫:
【答案】A
【解析】
【详解】A.向明矾溶液中滴加氢氧化钡溶液至沉淀质量最大发生的反应为明矾溶液与氢氧化钡溶液反应生成硫酸钾、四羟基合铝酸钾和硫酸钡沉淀,反应的离子方程式为,A错误;
B.过量氨水与氯化银反应生成氯化二氨合银和水,反应的离子方程式为,B正确;
C.用惰性电极电解硫酸铜溶液生成铜、硫酸和氧气,反应的离子方程式为,C正确;
D.硝酸铁溶液与少量二氧化硫反应生成硫酸铁、硫酸和一氧化氮,反应的离子方程式为,D正确;
故选A。
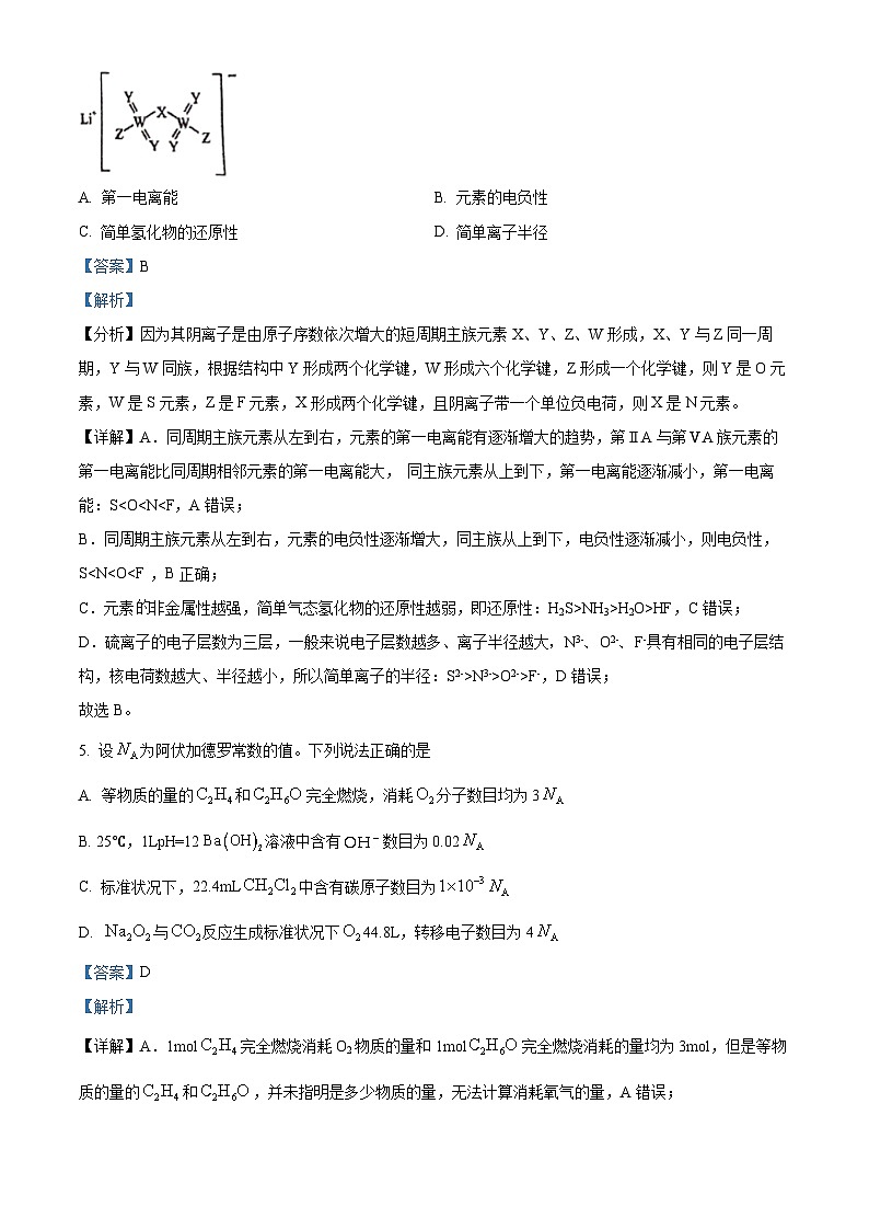
4. 某锂盐的结构如图所示,其阴离子是由原子序数依次增大的短周期主族元素X、Y、Z、W形成,X、Y与Z同一周期,Y与W同族。下列性质规律按照W、X、Y、Z依次递增是是
A. 第一电离能B. 元素的电负性
C. 简单氢化物的还原性D. 简单离子半径
【答案】B
【解析】
【分析】因为其阴离子是由原子序数依次增大的短周期主族元素X、Y、Z、W形成,X、Y与Z同一周期,Y与W同族,根据结构中Y形成两个化学键,W形成六个化学键,Z形成一个化学键,则Y是O元素,W是S元素,Z是F元素,X形成两个化学键,且阴离子带一个单位负电荷,则X是N元素。
【详解】A.同周期主族元素从左到右,元素的第一电离能有逐渐增大的趋势,第ⅡA与第ⅤA族元素的第一电离能比同周期相邻元素的第一电离能大, 同主族元素从上到下,第一电离能逐渐减小,第一电离能:SF-,D错误;
故选B。
5. 设为阿伏加德罗常数的值。下列说法正确的是
A. 等物质的量的和完全燃烧,消耗分子数目均为3
B. 25℃,1LpH=12溶液中含有数目为0.02
C. 标准状况下,22.4mL中含有碳原子数目为
D. 与反应生成标准状况下44.8L,转移电子数目为4
【答案】D
【解析】
【详解】A.1ml完全燃烧消耗O2物质的量和1ml完全燃烧消耗的量均为3ml,但是等物质的量的和,并未指明是多少物质的量,无法计算消耗氧气的量,A错误;
B.25℃,pH=12溶液中c(OH-)=0.01ml/L,1L溶液中含有OH-数目为0.01NA,B错误;
C.标况下,非气体,C错误;
D.与反应生成标准状况下44.8L,即2mlO2,转移电子数目为4,D正确;
综上所述,答案为D。
6. 油画创作通常需要用到多种无机颜料。研究发现,在不同的空气湿度和光照条件下,颜料雌黄褪色的主要原因是发生了以下两种化学反应:
下列说法正确的是
A. 和的空间结构都是正四面体形
B. 反应Ⅰ和Ⅱ中,元素和S都被氧化
C. 反应Ⅰ和Ⅱ中,参加反应的:ⅠⅡ,C错误;
D.中As为+3价,S为-2价,在经过反应Ⅰ后,As的化合价没有变,S变为+2价,则1ml失电子3×4ml=12ml;在经过反应Ⅱ后,As变为+5价,S变为+6价,则1ml失电子2×2ml+3×8ml=28ml,则反应Ⅰ和Ⅱ中,氧化转移的电子数之比为3∶7,D正确;
故选D。
7. 氯化磷酸三钠熔点67℃,常温下较稳定,受热易分解,具有良好的消杀、漂白作用,广泛用于医药、餐饮行业。某小组设计如下流程制备氯化磷酸三钠。下列叙述错误的是
A. 理论上制得的氯化磷酸三钠不超过0.3ml
B. “反应池1”中最少应加入400mL3磷酸溶液
C. “系列操作”包括蒸发浓缩、降温结晶、过滤、洗涤和高温烘干
D. 氧化磷酸三钠因含NaClO而具有消杀、漂白作用
【答案】C
【解析】
【分析】向NaOH溶液先加入磷酸,得到磷酸钠溶液和NaOH溶液,在通入氯气,生成溶液,最后通过减压蒸发,冷却结晶的方式得到。
【详解】A.n(NaOH)=4.2ml,根据Na守恒,1个中含有13个Na原子,所以则n()最多为0.3ml,A正确;
B.中,n(Na):n(P)=13:4,n(NaOH)=4.2ml,所以n(P)=1.2ml,浓度为,所以体积为400mL,B正确;
C.氯化磷酸三钠的熔点为67℃,常温下较稳定,受热易分解,所以不能高温烘干,C错误;
D.NaClO具有强氧化性,所以能够具有漂白、杀菌和消毒,D正确;
故选C。
8. 茴香油是淡黄色液体或晶体,难溶于水,易溶于有机溶剂,在水蒸气作用下易挥发,某茴香油主要成分是含有酯基的芳香族化合物。实验室提取该茴香油的流程如下:
下列说法正确的是
A. 操作A是利用沸点差异进行分离
B. 水蒸气蒸馏和减压蒸馏的原理相同
C. 有机层加入的无水可用碱石灰代替
D. 馏出液加NaCl至饱和可以提高茴香油的提取率
【答案】D
【解析】
【分析】茴香籽粉与水经水蒸气蒸馏,使挥发性成分随水蒸气馏出,馏出液加入氯化钠至饱和能降低茴香油的溶解度,便于茴香油析出分层,然后使用乙醚萃取溶液中的茴香油,分液得到含有茴香油的有机层,干燥过滤得到粗品,蒸馏得到茴香油;
【详解】A.加入乙醚萃取溶液中的茴香油,分液得到含有茴香油的有机层,利用的是茴香油在水和乙醚中的溶解度不同,以及乙醚和水的密度不同进行分离,A错误;
B.水蒸气蒸馏是将含有挥发性成分的植物原料与水共蒸馏,使挥发性成分随水蒸气馏出,减压蒸馏是通过减小体系内压强而降低液体沸点达到分离提纯的目的,两者的蒸馏条件不同,原理不同,B错误;
C.茴香油的主要成分是含有酯基的芳香族化合物,若将无水硫酸钠用碱石灰代替,茴香油会在碱石灰的作用下发生水解而无法制得茴香油,C错误;
D.向馏出液中加入氯化钠至饱和能降低茴香油的溶解度,便于茴香油析出分层,有利于提高茴香油的提取率,D正确;
故选D。
9. 羟基自由基具有很强的氧化性,能将苯酚氧化为和。我国科学家开发出如图所示装置,能实现制备氢气、处理含苯酚废水二位一体。下列说法正确的是
A. d电极的电极反应式:
B. 再生池中发生的反应:
C. a为电源负极,m为阴离子交换膜,能增强导电性
D. 气体X与Y在相同条件下的体积比为
【答案】A
【解析】
【分析】c电极发生反应V3++e-=V2+,得电子被还原,所以c是阴极,a是负极,b是正极,d是阳极,结合图示,电极反应中产生羟基自由基(·OH)和H+,没有生成氧气,电极反应: 。据此分析作答。
【详解】A.根据分析,d电极的电极反应式:,A正确;
B.题中所给反应未配平,B错误;
C.根据分析,a为电源负极,比起纯水,能增强溶液的导电性,d电极的电极反应式:,产生的H+经阳离子交换膜移向阴极,故 m为阳离子交换膜,C错误;
D.根据,产生1ml气体H2,需要消耗V2+2ml,对应c电极发生反应V3++e-=V2+,则转移电子数为2ml,根据,则产生的为2ml,根据反应,生成CO2为ml,所以两种气体体积比为1∶=7∶3,D错误;
故选A。
10. 常温下,在封闭仪器中装有溶液,现向其中缓慢注入溶液,随着溶液注入体积增加,溶液的变化如下图所示(的电离平衡常数为),关于上述实验,下列分析错误的是
A. AB段主要发生的反应为
B. BC段值降低主要是因为生成强酸
C. 水电离程度
D. 时,溶液中离子浓度大小顺序为
【答案】D
【解析】
【分析】由图可知,亚硫酸氢钠溶液体积为10mL时,溶液中发生的反应为2NaClO+NaHSO3= NaCl+HClO+Na2SO4,反应得到等浓度的氯化钠、次氯酸和硫酸钠混合溶液;亚硫酸氢钠溶液体积为20mL时,溶液中发生的反应为HClO+NaHSO3=NaCl+H2SO4,反应得到氯化钠、硫酸钠和硫酸的混合溶液;亚硫酸氢钠溶液体积为40mL时,溶液中发生的反应为H2SO4+2NaHSO3=Na2SO4+2H2SO3,反应得到氯化钠、硫酸钠和亚硫酸的混合溶液。
【详解】A.由分析可知,AB段主要发生的反应为2NaClO+NaHSO3= NaCl+HClO+Na2SO4,反应的离子方程式为,故A正确;
B.由分析可知,BC段主要发生的反应为HClO+NaHSO3=NaCl+H2SO4,则溶液pH值降低主要是因为生成了完全电离的硫酸,故B正确;
C.由分析可知,A点为次氯酸钠溶液,次氯酸根离子水解促进水的电离,B点为等浓度的氯化钠、次氯酸和硫酸钠混合溶液,次氯酸在溶液中电离出的氢离子抑制水的电离,C点为氯化钠、硫酸钠和硫酸的混合溶液,硫酸在溶液中电离出的氢离子抑制水的电离,D点为氯化钠、硫酸钠和亚硫酸的混合溶液,亚硫酸在溶液中电离出的氢离子抑制水的电离,酸溶液中氢离子浓度越大,抑制水的电离程度越大,则水电离程度大小顺序为A>B>D>C,故C正确;
D.由得失电子数目守恒可知,次氯酸钠溶液与亚硫酸氢钠溶液反应生成氯离子的物质的量与硫酸根离子的物质的量相等,则溶液pH为7时,溶液中氯离子浓度大于硫酸根离子浓度,故D错误;
故选D。
二、非选择题
11. 高纯镓广泛用于半导体、光电材料等领域。可以利用炼锌渣(主要含ZnO、CuO、、FeO和一定量的、不溶性杂质)为原料制备高纯镓,同时获得ZnS,流程如图所示:
已知:
①电解制取镓时,溶液中的氯离子会影响镓的析出。
②溶液中存在反应:。
③室温时;。
④黄钠铁矾晶体颗粒大,易沉降易过滤。
(1)的价层电子排布式为_____,1ml中含有σ键的物质的量为_____。
(2)黄钠铁矾化学式为,写出“沉铁”时的离子方程式_____。
(3)不采用调节pH的方式沉铁,可能的原因是:①直接调pH沉铁易生成胶体,不容易过滤;②_____;③_____。
(4)“还原除杂”时先向溶液中加入一定量的铜粉,反应一段时间后再向溶液中加入稍过量Zn粉,加入铜粉的目的是_____。
(5)与的各物种的分布分数随pH的变化如图所示。“调节pH=8.2”时,pH不能过高的原因是_____。
(6)已知:,。通过计算探究氨水能否溶解,反应的平衡常数为_____。
(7)在沉铁前可以加入铁氰化钾检验是否被完全氧化,若有则会观察到蓝色沉淀。该蓝色沉淀是一种铁配合物(其摩尔质量为M),其晶胞的如图[未标出,占据四个互不相你的小方体晶胞的部分)的体心。若该晶体的密度为,则和的最短距离为_____cm(设为阿伏加德罗常数的值)。
【答案】(1) ①. ②. 8ml
(2)
(3) ①. 容易生成而损失 ②. 胶体同时容易吸附而造成ZnS损失
(4)可除去,发生的反应为,CuCl难溶于水和稀酸,避免影响镓的析出
(5)当pH过高时,将转化为或,较稳定不利于ZnS生成,直接沉淀,导致产品中的ZnS中混有
(6)
(7)
【解析】
【分析】根据流程图分析,炼锌渣经过稀硫酸、H2O2溶浸过滤掉不溶性杂质、将ZnO、CuO、Fe2O3、FeO转化为Zn2+、Cu2+、Fe3+,向滤液中加入硫酸钠溶液进行沉铁,得到黄钠铁矾,溶液中的氯离子会影响镓的析出,可知金属粉末中含有Cu粉除去Cl-,以及金属粉末Zn除去Cu2+,向滤液中加入NaOH溶液调节pH为8.2,目的是将Ga3+转化为,加入Na2S溶液将Zn2+转化为ZnS,最后电解NaGa(OH)4溶液得到金属镓。
【小问1详解】
锌为30号原子,的价层电子排布式为;中,OH-中氧原子和氢原子存在键,OH-与Ga以键结合,所以1ml中含有键的物质的量为8ml,故答案为:;8ml。
【小问2详解】
“沉铁”时,加入硫酸钠生成黄钠铁矾沉淀,离子方程式为,故答案为:。
【小问3详解】
根据题中所给出的信息,不采用调节pH的方式沉铁,可能的原因是:①直接调pH沉铁易生成胶体,不容易过滤;②,完全沉淀时,,沉淀时的pH=4,与相近,因此容易生成而损失;③胶体容易吸附聚沉而造成ZnS损失,故答案为:容易生成而损失;胶体同时容易吸附而造成ZnS损失。
【小问4详解】
“还原除杂”时先向溶液中加入一定量的粉可除去,发生的反应为,难溶于水和稀酸,避免影响镓的析出,故答案为:可除去,发生的反应为,CuCl难溶于水和稀酸,避免影响镓的析出。
【小问5详解】
根据图示可得知,当过高时,将转化为或,较稳定不利于生成,直接沉淀,不利于转化为或中混有,故答案为:当pH过高时,将转化为或,较稳定不利于ZnS生成,直接沉淀,导致产品中的ZnS中混有。
【小问6详解】
假设反应平衡常数为K’,则K',故答案为:。
【小问7详解】
该晶胞图中Fe3+和Fe2+位于顶点位置,最短距离等于晶胞边长,设为xcm,则普鲁士蓝的晶胞边长为晶胞的2倍,为2xcm,晶胞体积V=(2xcm)3=8x3cm3,K+占据四个互不相邻的小立方体(晶胞的部分)的体心,所以普鲁士蓝晶胞中含有4个K+,化学式为KFe(Ⅲ)[Fe(Ⅱ)(CN)6],则晶胞的质量m=g=ρV=ρ•8x3g,解得x=,故答案为:。
12. 实验室检验溴乙烷中溴元素时,通常先使溴乙烷水解,再用溶液检验水解产物中的。
(1)写出溴乙烷与NaOH水溶液反应的化学方程式:_____。实验中判断溴乙烷是否完全水解的方法为_____。
Ⅰ.提出问题:溴乙烷和硝酸银直接混合时能否发生反应?
Ⅱ.实验探究。兴趣小组设计实验进行探究,装置如图:
溶液A:1溶液;
溶液B:1g固体溶于50mL无水乙醇中。
(2)装置中玻璃导管的作用是_____。
(3)实验1和实验2结果表明:①溴乙烷能与硝酸银水溶液直接反应,生成淡黄色沉淀(经检验,沉淀为AgBr);②_____。
(4)已知溶剂极性大有利于溴乙烷的取代反应,水的极性大于乙醇,但溴乙烷在乙醇中与硝酸银反应更快,其原因可能是_____。
(5)研究表明,溴乙烷和硝酸银直接反应生成AgBr和硝酸乙酯,硝酸乙酯可以看成硝酸和乙醇脱水酯化的产物,其结构简式为_____。
Ⅲ.应用探究:利用溴乙烷与硝酸银的反应,可以测定溴乙烷样品中溴元素的质量分数。
准确吸取(过量)的醋酸溶液于50mL的磨口玻璃瓶中,塞紧称重,用吸管小心加入一定量溴乙烷,再次塞紧称重,两次称重质量差为0.220克。将玻璃瓶置于水浴中,缓慢升温至70-80并保持1小时,冷却后将溶液移入锥形瓶中,以硫酸铁铵溶液为指示剂,用0.100ml/L的KSCN标准溶液滴定过量的,消耗KSCN溶液21.26mL(平行实验结果,已修正消耗的KSCN)。
(6)实验中以铁铵矾]配制指示剂溶液,而不是用或固体配制,原因是_____,滴定终点现象为_____。
(7)溴乙烷样品中溴元素的质量分数为(列出计算式即可)_____。
【答案】(1) ①. ②. 液体分层消失
(2)冷凝回流 (3)温度升高,反应速率增大
(4)难溶于水,在乙醇中溶解度较大,与硝酸银接触更充分(或其他合理答案)
(5)
(6) ①. 易水解,可抑制水解,会与反应 ②. 滴入最后半滴KSCN标准溶液,溶液变成红色,且半分钟内红色不褪去
(7)
【解析】
【小问1详解】
溴乙烷在NaOH溶液中水解,生成乙醇和NaBr,化学方程式为。溴乙烷为油状液体,密度大于水,不溶于水,沉在水层下方,若观察到液体分层消失,即可说明溴乙烷已经完全水解。
【小问2详解】
加热装置的过程中溴乙烷可能会因受热逸出,玻璃导管的作用为冷凝回流。
【小问3详解】
实验1和实验2可以证明溴乙烷能与硝酸银水溶液直接反应,生成AgBr,同时实验1、2反应温度不同,实验2温度更高,反应速率也更快,说明温度升高,反应速率增大。
【小问4详解】
C2H5Br难溶于水,在乙醇中的溶解度较大,而硝酸银溶液也能与乙醇互溶,加入乙醇能形成均匀的液相,使C2H5Br与硝酸银接触更充分。
【小问5详解】
硝酸乙酯可以看成是硝酸和乙醇脱水酯化后的产物,则硝酸乙酯的结构简式为。
【小问6详解】
Fe3+易水解,铵根离子水解生成氢离子,能抑制铁离子的水解,而氯化铁溶液中的氯离子会与银离子反应,因此用铁铵矾配制指示剂溶液。滴定终点时,AgNO3被全部消耗,再滴加KSCN,多余的KSCN与铁离子反应生成Fe(SCN)3,溶液变为红色,故滴定终点现象为滴入最后半滴KSCN标准溶液,溶液变成红色,且半分钟内红色不褪去。
【小问7详解】
过量AgNO3与KSCN反应消耗KSCN物质的量为0.100ml/L×21.26×10-3L,AgNO3总量为0.200ml/L×20.00×10-3L,则与溴乙烷反应生成的AgBr的物质的量为(0.200×20.00×10-3-0.100×21.26×10-3)ml,即Br的质量为(0.200×20.00×10-3-0.100×21.26×10-3)ml×80g/ml,Br的质量分数为。
13. “零碳甲醇”是符合“碳中和”属性的绿色能源。请回答下列有关问题。
(1)已知:;,(a>0,b>0)假设该反应的焓变和熵变不随温度的改变而改变,则该反应能自发进行温度范围_____K(用含a、b的代数式表示)。
(2)某温度下,用溶液吸收一定量的后,,则该溶液pOH=_____(该温度下的、、,用含a的代数式表示)。
(3)合成甲醇有两种方法。
直接法:
Ⅰ.
间接法:和通过逆水煤气反应,先合成CO后,CO和再合成甲醇。
Ⅱ.
Ⅲ.
①若利用间接工艺法合成甲醇,反应的决速步为逆水煤气反应,下列示意图中能体现上述反应体系能量变化的是_____(填字母)。
②在某催化剂下,反应Ⅲ的反应历程(图中的数据表示的仅为微粒的数目以及各个阶段微粒的相对总能量,*表示吸附在催化剂上)如图所示:
已知Ⅴ中有一种吸附在催化剂表面的物质,Ⅴ可表示为_____。
③一定温度、50bar(1bar=100kPa)恒压下,按进料气含a%、3a%(体积分数,杂质气体不反应)合成甲醇,仅发生反应Ⅰ.平衡时二氧化碳转化率为90%,则_____bar,反应的平衡常数_____(用含a的代数式表示)。
(4)甲醇、乙醇、正丙醇三种物质在温度传感器尖头处蒸发时的温度变化曲线如图,根据曲线下降的幅度和速率的快慢,可以比较分子间作用力的大小。请判断表示甲醇的曲线是_____,理由是_____。
【答案】(1)
(2)
(3) ①. A ②. 或 ③. ④.
(4) ①. ②. 甲醇的分子间作用力较小,沸点较低(合理即可,2分)
【解析】
【小问1详解】
根据∆G=∆H-T×∆S,当∆G
相关试卷
这是一份福建省泉州第五中学2024届高三下学期适应性检测化学试题,共11页。试卷主要包含了05,下列离子方程式错误的是,02等内容,欢迎下载使用。
这是一份福建省泉州第五中学2023届高三一模化学试题(含解析),共20页。试卷主要包含了单选题,工业流程题,实验题,原理综合题,结构与性质,有机推断题等内容,欢迎下载使用。
这是一份福建省泉州第一中学2023届高三毕业班适应性测试化学试题(含解析),共21页。试卷主要包含了单选题,工业流程题,实验题,原理综合题,结构与性质,有机推断题等内容,欢迎下载使用。

