所属成套资源:2024六安一中高三下学期质量检测(四)及答案(九科)
2024六安一中高三下学期质量检测(四)生物含解析
展开这是一份2024六安一中高三下学期质量检测(四)生物含解析,共11页。试卷主要包含了单选题,非选择题等内容,欢迎下载使用。
命题人:樊蕾 审题人:栾小玉
一、单选题(每题3分,共45分)
1.下列关于酶的特性及相关实验的说法,正确的是( )
A.证明“酶具有高效性”的实验中,至少要设置两个实验组
B.证明“酶具有专一性”的实验中,自变量只能是酶的种类
D.证明“酶的活性受pH影响”的实验中,底物可以选择淀粉
C.证明“酶的活性受温度影响”的实验中,需设置空白对照组
2.中国是一个农业大国,源远流长的农耕文明是孕育中华文明的母体和基础。农业谚语是我国劳动人民在农业生产实践中总结出来的农事经验。下列对农业谚语的解读,错误的是( )
A.“一挑粪进,一挑谷出”,施加有机肥可间接为植物补充CO2进而增加有机物积累
B.“处暑里的雨,谷仓里的米”,补充水分可减弱植物的光合午休进而增加有机物积累
C.“霜前霜,米如糠;霜后霜,谷满仓”,霜降前降温可减弱种子呼吸作用进而增加有机物积累
D.“春雨漫了垄,麦子豌豆丢了种”,雨水过多会减弱种子的有氧呼吸进而降低其萌发率
3.南极雌帝企鹅产蛋后,由雄帝企鹅负责孵蛋,孵蛋期间不进食。下列叙述错误的是( )
A.帝企鹅蛋的卵清蛋白中N元素的质量分数高于C元素
B.帝企鹅的核酸、多糖和蛋白质合成过程中都有水的产生
C.帝企鹅蛋孵化过程中有mRNA和蛋白质种类的变化
D.雄帝企鹅孵蛋期间主要靠消耗体内脂肪以供能
4.葡萄与爬山虎均是葡萄科常见植物,将二倍体爬山虎的花粉涂在未受粉的二倍体葡萄柱头上,可获得无子葡萄。下列叙述正确的是( )
A.爬山虎和葡萄之间存在生殖隔离
B.爬山虎花粉引起葡萄果实发生了基因突变
C.无子葡萄经无性繁殖产生的植株仍结无子果实
D.无子葡萄的果肉细胞含一个染色体组
5.某团队通过多代细胞培养,将小鼠胚胎干细胞的Y染色体去除,获得XO胚胎干细胞,再经过一系列处理,使之转变为有功能的卵母细胞。下列有关叙述错误的是( )
A.营养供应充足时,传代培养的胚胎干细胞不会发生接触抑制
B.获得XO胚胎干细胞的过程发生了染色体数目变异
C.XO胚胎干细胞转变为有功能的卵母细胞的过程发生了细胞分化
D.若某濒危哺乳动物仅存雄性个体,可用该法获得有功能的卵母细胞用于繁育
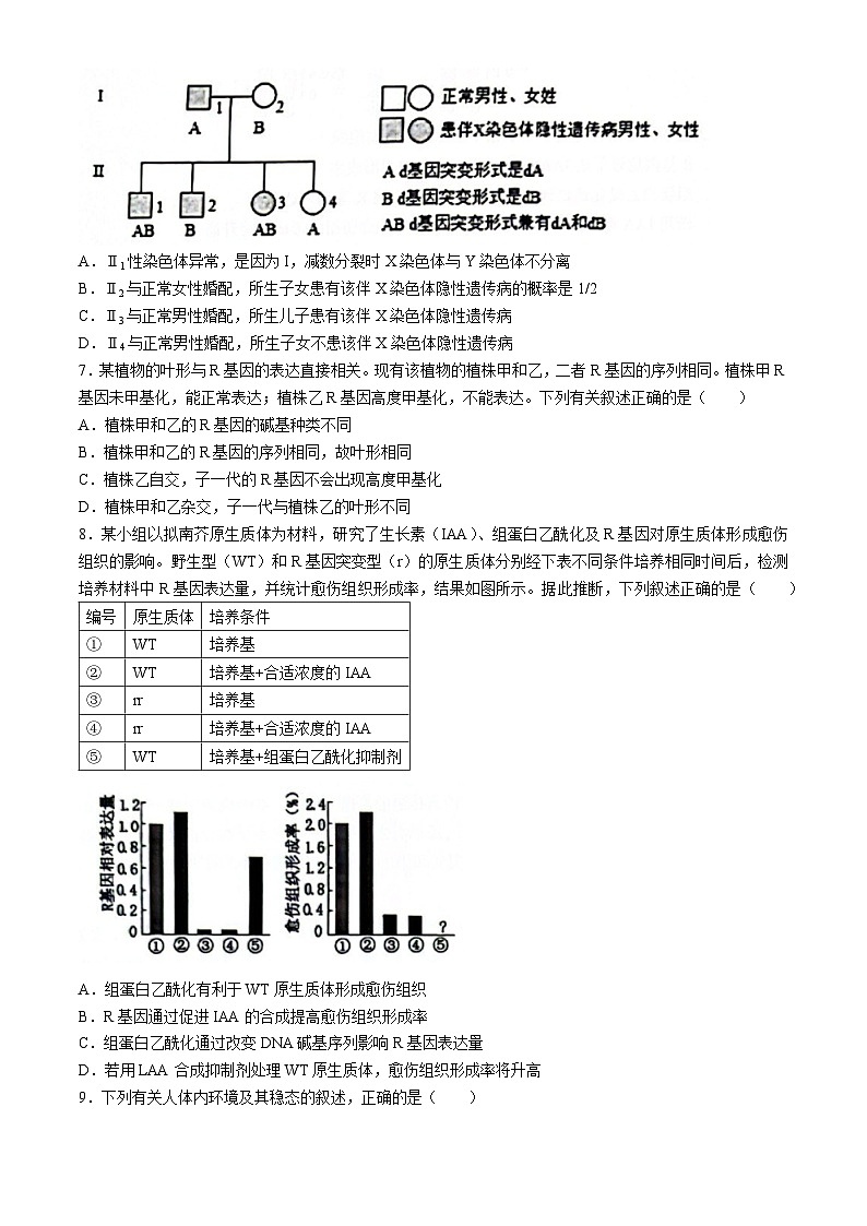
6.某伴X染色体隐性遗传病的系谱图如下,基因检测发现致病基因d有两种突变形式,记作dA与dB。Ⅱ1还患有先天性睾丸发育不全综合征(性染色体组成为XXY)。不考虑新的基因突变和染色体变异,下列分析正确的是( )
A.Ⅱ1性染色体异常,是因为I,减数分裂时X染色体与Y染色体不分离
B.Ⅱ2与正常女性婚配,所生子女患有该伴X染色体隐性遗传病的概率是1/2
C.Ⅱ3与正常男性婚配,所生儿子患有该伴X染色体隐性遗传病
D.Ⅱ4与正常男性婚配,所生子女不患该伴X染色体隐性遗传病
7.某植物的叶形与R基因的表达直接相关。现有该植物的植株甲和乙,二者R基因的序列相同。植株甲R基因未甲基化,能正常表达;植株乙R基因高度甲基化,不能表达。下列有关叙述正确的是( )
A.植株甲和乙的R基因的碱基种类不同
B.植株甲和乙的R基因的序列相同,故叶形相同
C.植株乙自交,子一代的R基因不会出现高度甲基化
D.植株甲和乙杂交,子一代与植株乙的叶形不同
8.某小组以拟南芥原生质体为材料,研究了生长素(IAA)、组蛋白乙酰化及R基因对原生质体形成愈伤组织的影响。野生型(WT)和R基因突变型(r)的原生质体分别经下表不同条件培养相同时间后,检测培养材料中R基因表达量,并统计愈伤组织形成率,结果如图所示。据此推断,下列叙述正确的是( )
A.组蛋白乙酰化有利于WT原生质体形成愈伤组织
B.R基因通过促进IAA的合成提高愈伤组织形成率
C.组蛋白乙酰化通过改变DNA碱基序列影响R基因表达量
D.若用LAA合成抑制剂处理WT原生质体,愈伤组织形成率将升高
9.下列有关人体内环境及其稳态的叙述,正确的是( )
A.静脉滴注后,药物可经血浆、组织液到达靶细胞
B.毛细淋巴管壁细胞所处的内环境是淋巴和血浆
C.体温的改变与组织细胞内的代谢活动无关
D.血浆渗透压降低可使红细胞失水皱缩
10.下列关于种群的叙述,正确的是( )
A.利用性引诱剂捕杀部分雄虫将间接改变种群的年龄结构
B.年龄结构为增长型的种群,其密度大于年龄结构为衰退型的种群
C.对于特定的种群而言,其环境容纳量是固定不变的
D.“J”形增长的种群,其种群的增长速率是固定不变的
11.气候变暖使某地的欧洲白头翁提早开花,而为其传粉的蜜蜂并未提前孵化,且成年蜜蜂也未开始采蜜,造成该植物主要传粉途径受阻。幼年蜜蜂的采蜜技巧须向成年蜜蜂学习。下列叙述错误的是( )
A.幼年蜜蜂学习采蜜技巧依赖生态系统中的信息传递
B.该地欧洲白头翁的提早开花促使其种群数量增加
C.蜜蜂采食花蜜过程中发生了生态系统的能量流动
D.调查欧洲白头翁的种群数量可采用样方法
12.科研人员调查了某人工鱼塘一年的能量流动相关数值,其中部分能量数值如下表所示,下列相关叙述中,正确的是( )
A.流经该人工鱼塘的总能量为1×107kJ
B.鱼流向分解者的能量为3×105kJ
C.鱼用于生长发育繁殖的能量为5×105kJ
D.第一营养级到第二营养级的能量传递效率为15%
13.细菌气溶胶是由悬浮于大气或附着于颗粒物表面的细菌形成的。利用空气微生物采样器对某市人员密集型公共场所采样并检测细菌气溶胶的浓度(菌落数/m3)。下列叙述错误的是( )
A.采样前需对空气微生物采样器进行无菌处理
B.细菌气溶胶样品恒温培养时需将平板倒置
C.同一稀释度下至少对3个平板计数并取平均值
D.稀释涂布平板法检测的细菌气溶胶浓度比实际值高
14.CD163蛋白是PRRSV病毒感染家畜的受体。为实时监控CD163蛋白的表达和转运过程,将红色荧光蛋白RFP基因与CD163基因拼接在一起(如下图),使其表达成一条多肽。该拼接过程的关键步骤是除去( )
A.CD163基因中编码起始密码子的序列B.CD163基因中编码终止密码子的序列
C.RFP基因中编码起始密码子的序列D.RFP基因中编码终止密码子的序列
15.2017年11月27日,世界上首个体细胞克隆猴“中中”在中国科学院神经科学研究所(上海)、脑科学与智能技术卓越创新中心的非人灵长类平台诞生。下列关于该技术的叙述,错误的是( )
A.供体细胞在移植前需要经过动物细胞培养
B.MI期的卵母细胞可以从输卵管中冲取
C.重组细胞与受精卵相似,形成后立即开始有丝分裂
D.应将重构胚移植到同种的、生理状态相同的雌性动物体内
二、非选择题(除标注外每空2分,共55分)
16.小麦的高秆对矮秆(相关基因为A/a)为显性,抗病对感病(相关基因为B/b)为显性,两对等位基因独立遗传。为培育矮秆抗病植株,现以纯合高秆抗病小麦植株与矮秆感病小麦植株为亲本进行杂交,得到F1,F1自交得F2。回答下列问题:
(1)上述培育矮秆抗病植株的育种方法为_________。若让F2中的所有矮秆抗病植株随机交配,理论上F3中出现纯合矮秆抗病植株的概率为_______。
(2)现用X射线照射高秆抗病、矮秆感病两个纯合品系的小麦幼苗,其中用________品系的小麦幼苗处理更易获得矮秆抗病植株,X射线属于_________诱变因素。该育种方法需要处理大量材料,其主要原因是_________。
(3)若研究发现,B基因和b基因转录出的mRNA除末端序列存在如图所示差异外,其他序列均相同。相对于B基因,b基因发生了碱基对的_______导致基因序列改变。图中两个mRNA翻译形成的肽链在长度上存在差异的直接原因是________。(已知终止密码子有UAA、UAG、UGA)
B基因的mRNA序列:…ACGUACGAUAGUGGCUGA
b基因的mRNA序列:…ACGUAGGAUAGUGGCUGA
17.丝瓜是一种夏季常见的瓜类,是很多人喜欢的食材。为探究丝瓜生长的最适条件,某生物实验小组将若干生理状态相同的丝瓜植株分组放在特定实验装置内,在25℃条件下(光合作用最适温度)进行相关实验。回答下列问题:
(1)分离丝瓜叶片研磨液中的光合色素时,可用_______法,该方法依据的原理是_________。
(2)已知植物呼吸作用最适温度为35℃,若将装置内的温度上升至35℃,则丝瓜植株的CO2吸收速率将______(填“上升”或“下降”)。
(3)CO2补偿点是指光合速率与呼吸速率相等时环境中的CO2浓度。若将丝瓜置于缺镁培养液中培养一段时间,其他环境条件不变,则丝瓜植株CO2,补偿点将___________(填“升高”“不变”或“降低”),原因是____________。
(4)大棚种植可以控制环境温度和光照等条件,使得人们在冬季也能吃上丝瓜。若在冬季采用大棚种植丝瓜,如何设置大棚的温度可增加丝瓜产量:_________。
18.科研人员以祁连山青海云杉林为研究对象,调查了青海云杉林乔木层和土壤层碳密度占总碳密度的比例沿海拔梯度的变化情况(如图所示),以了解祁连山青海云杉林生态系统的土壤碳库功能。回答下列相关问题:
(1)祁连山不同海拔的山坡上分布着不同的植物类群,这属于群落的__________结构。区分青海云杉林群落与其他群落的重要特征是___________。青海云杉林在调节碳循环平衡等方面发挥着重要作用,同时也是人们亲近自然的理想场所,这体现了生物多样性的___________价值。
(2)土壤碳库作为陆地碳库的重要组成部分,在维持全球碳循环平衡中扮演重要角色。若地球的碳循环平衡被打破,大气中的CO2浓度不断增加,会引起的全球性生态环境问题是___________。碳循环具有全球性的原因是____________。
(3)据图分析,乔木层碳密度占比随海拔梯度的变化情况为_________。试从环境和生物因素角度分析,海拔在2700~3300米范围内土壤层碳密度占总碳密度的比例增加的可能原因:____________。
19.人体摄入的食物过多时,过多的血糖转化为脂肪积聚在体内,可能导致肥胖的发生。瘦素是脂肪组织分泌的一种蛋白质类激素,其可引起下丘脑内饱腹中枢兴奋性增强、摄食中枢兴奋性减弱,抑制食欲的产生,进而减少人体的摄食行为。回答下列问题
(1)人进食导致血糖升高时,可刺激_______细胞分泌胰岛素,以促进组织细胞加速摄取、利用和储存葡萄糖。有些肥胖者为了减肥,持续多时不进食,此时机体补充血糖的途径主要是________,但这种减肥方式不利于身体健康,而且容易反弹。
(2)题干信息显示,人体摄食行为的调节方式是___________(填“仅神经”“仅体液”或“神经调节和体液调节”)调节。饥饿时,人产生食欲的过程________(填“属于”或“不属于”)反射。瘦素能够使两种不同的神经元分别表现为兴奋、抑制,二者表现不同的原因主要是__________。
(3)某兴趣小组现以大鼠为对象,想通过设置一个实验组别来探究X浓度的瘦素溶液对进食后胰岛素分泌量的影响,其理论上的大致思路为_________。
20.药物A是从某植物体中提取的一种蛋白质,对治疗糖尿病具有良好的疗效。某研究团队运用生物工程相关技术,利用链霉菌来生产这种药物。如图所示为培养和筛选能生产药物A的链霉菌的过程。回答下列相关问题:
(1)科学家根据药物A的氨基酸序列人工合成DNA片段,由于__________,该方法得到的DNA片段有多种可能。若要运用PCR技术从植物的“基因海洋”中扩增出药物A基因,前提是__________。将重组DNA与载体连接导入链霉菌后,需要对重组链霉菌进行检测和鉴定。判断药物A基因是否导入链霉菌常用______等技术进行检测,这属于________水平的检测。
(2)重组DNA中的P是启动子,它的作用是________;Ne基因为卡那霉素抗性基因,它的主要作用是_________。
(3)将能生产药物A的链霉菌接种到生物发酵罐中,运用发酵工程大规模生产药物A。在发酵之前要对培育的链霉菌菌种进行________,发酵过程中须监测和控制发酵罐中的_________和溶解氧量等,使发酵过程维持在适宜状态。发酵罐在使用前,必须经过严格的灭菌,如果不进行严格的灭菌,导致的后果可能是________(答出一点)等。
六安一中2024届高三年级质量检测卷
生物试卷(四)参考答案
1.A【详解】A、探究酶的高效性实验,至少要设置两个实验组,即加酶组和加无机催化剂组,A正确;
B、验证酶的专一性时,自变量是酶的种类或底物的种类,B错误;C、由于淀粉在酸性条件下会分解,因此不宜用淀粉和淀粉酶为实验材料来探究pH对酶活性的影响,C错误;D、探究酶作用的最适温度时,温度是自变量,应设置一系列温度梯度作为实验组,D错误。
2.C【详解】A、施加有机肥被土壤微生物分解,释放CO2,间接为植物补充CO2进而增加有机物积累,A正确;B、植物的光合午休是因为气温过高,蒸腾作用过强,导致气孔关闭,CO2吸收量减少引起的,补充水分可减弱植物的光合午休进而增加有机物积累,B正确;C、霜降前的降温如果过早,会导致稻谷等农作物收成不好,而霜降后的降温则对农作物有利,C错误:D、如果土壤中的水分过多,会减少土壤中的氧气含量,从而限制了有氧呼吸的进行,导致植物缺氧,最终可能降低种子的萌发率和幼苗的生长速度,D正确。
3.A【详解】A、帝企鹅蛋的卵清蛋白中N元素的质量分数低于C元素,A错误;B、核酸、糖原、蛋白质的合成都经历了“脱水缩合”过程,故都有水的产生,B正确;C、帝企鹅蛋孵化过程涉及基因的选择性表达,故帝企鹅蛋孵化过程有mRNA和蛋白质种类的变化,C正确;D、脂肪是良好的储能物质,雄帝企鹅孵蛋期间不进食,主要靠消耗体内脂肪以供能,D正确。故选A。
4.A【详解】A、生殖隔离是指在自然条件下,由于生物之间不能交配或者交配后不能产生可育后代的现象。生物之间无法交配,不能完成受精或杂种不活、杂种不育等都属于生殖隔离。将二倍体爬山虎的花粉涂在未受粉的二倍体葡萄柱头上,获得的葡萄中没有种子,则爬山虎花粉中的精子与葡萄的卵细胞没有完成受精,所以爬山虎和葡萄之间存在生殖隔离,A正确;B、涂在未受粉的二倍体葡萄柱头上的爬山虎花粉不能引起葡萄果实发生基因突变,而是促使葡萄产生生长素,促进子房发育成无子葡萄,B错误;C、这种无子葡萄是经生长素作用产生的,其细胞中遗传物质未发生改变,所以该无子葡萄经无性繁殖产生的植株在自然条件下结有子果实,C错误;D、无子葡萄的果肉细胞是由母本子房壁细胞经有丝分裂和分化形成,而母本葡萄是二倍体,所以无子葡萄的果肉细胞含二个染色体组,D错误。故选A。
5.A【详解】A、营养供应充足时,传代培养的胚胎干细胞也会发生接触抑制,A错误;B、XO胚胎干细胞中丢失了Y染色体,因而该细胞的获得过程发生了染色体数目变异,B正确;C、XO胚胎干细胞转变为有功能的卵母细胞的过程发生了细胞分化,即细胞的功能发生了特化,因而发生了细胞分化,C正确:D、若某濒危哺乳动物仅存雄性个体,可用该法,即获得有功能的卵母细胞,进而用于繁育,实现濒危物种的保护,D正确。故选A。
6.C【详解】A、由题意可知,Ⅱ患有先天性睾丸发育不全综合征(性染色体组成为XXY),且其是伴X染色体隐性遗传病的患者,结合系谱图可知,其基因型为XdAXdBY,结合系谱图分析可知,I1的基因型为XdAY,I2的基因型为XDXdB(D为正常基因),不考虑新的基因突变和染色体变异,Ⅱ1性染色体异常,是因为I1减数分裂I时同源染色体X与Y不分离,形成了XdAY的精子,与基因型为XdB的卵细胞形成了基因型为XdAXdBY的受精卵导致的,A错误;B、由A项分析可知,I1的基因型为XdAY,I2的基因型为XDXdB,则Ⅱ2的基因型为XdBY,正常女性的基因型可能是XDXD、XDXdA、XDXdB,故Ⅱ2与正常女性(基因型不确定)婚配,所生子女患有该伴X染色体隐性遗传病的概率不确定,B错误;C、由A项分析可知,I1的基因型为XdAY,I2的基因型为XDXdB,则Ⅱ3的基因型为XdAXdB,与正常男性XDY婚配,所生儿子基因型为XdAY或XdBY,均为该伴X染色体隐性遗传病患者,C正确;D、由A项分析可知,I1的基因型为XdAY,I2的基因型为XDXdB,则Ⅱ4的基因型为XDXdA,与正常男性XDY婚配,则所生子女中可能有基因型为XdAY的该伴X染色体隐性遗传病的男性患者,D错误。故选C。
7.D【详解】A、题中显示植株甲和乙的R基因的序列相同,因此所含的碱基种类也相同,A错误;B、植株甲和乙的R基因的序列相同,但植株甲R基因未甲基化,能正常表达;植株乙R基因高度甲基化,不能表达,因而叶形不同,B错误;C、甲基化相关的性状可以遗传,因此,植株乙自交,子一代的R基因会出现高度甲基化,C错误;D、植株甲含有未甲基化的R基因,故植株甲和杂交,子一代与植株乙的叶形不同,与植株甲的叶形相同,D正确。故选D.
8.A【详解】A、①和③进行对比可以看出R基因表达量高,愈伤组织形成率高,①和⑤对比,使用组蛋白乙酰化抑制剂之后,R基因的表达量下降,愈伤组织的形成率也会降低,因此推测组蛋白乙酰化有利于WT原生质体形成愈伤组织,A正确;B、图中数据无法得出R基因是通过促进IAA的合成提高愈伤组织形成率,B错误:C、图中的数据没有关于DNA碱基序列的测定,因此无法推测组蛋白乙酰化通过改变DNA碱基序列影响R基因表达量,C错误;D、①和②对比可以看出IAA能够促进愈伤组织的形成,因此若用IAA合成抑制剂处理WT原生质体,愈伤组织形成率将降低,D错误。
9.A【详解】A、静脉滴注后,药物首先进入血浆,然后通过组织液到达靶细胞,A正确:B、毛细淋巴管壁细胞所处的内环境是淋巴和组织液,B错误;C、体温的改变与机体的产热散热相关,而产热就与组织细胞内的代谢活动有关,C错误:D、血浆渗透压降低可使红细胞吸水,甚至涨破,D错误。
10.A【详解】A、使用性引诱剂诱杀雄虫是通过改变正常的性别比例使出生率下降,幼年个体减少,间接改变种群的年龄结构,A正确;B、年龄结构为增长型的种群,其种群密度不一定大于年龄结构为衰退型的种群,B错误:C、环境容纳量不是固定不变的,和环境条件的改变有关,C错误;D、“J”形增长的种群,其种群的增长速率会一直增加,增长率不变,D错误。
11.B【详解】A、幼年蜜蜂需要观察成年蜜蜂采蜜的动作来学习采蜜技巧,该过程需要依赖生态系统中的信息传递,A正确;B、气候变暖使某地的欧洲白头翁提早开花,而为其传粉的蜜蜂并未提前孵化,且成年蜜蜂也未开始采蜜,造成该植物主要传粉途径受阻,使其繁殖受到影响。因此该地欧洲白头翁的提早开花会减少其种群数量,B错误;C、蜜蜂采食花蜜过程中能量从花蜜进入蜜蜂,因此发生了生态系统的能量流动,C正确;D、欧洲白头翁为植物,可用样方法调查其种群密度,D正确。
12.C【详解】A、流经该生态系统的总能量为生产者固定的太阳能和人工投入的饵料中的能量,为(100+20)×105=1.2×107J/(m2·a),A错误;B、鱼的同化量=18-3=15×105kJ,鱼的同化量等于呼吸消耗、流向分解者、流向下一营养级的能量和未利用的能量,根据表格信息无法知道鱼未利用的能量和流向下一营养级的能量,因此,流向分解者的能量无法计算出来,B错误;C、鱼的同化量=18-3=15×105kJ,该部分能量等于呼吸消耗和用于自身生长、发育和繁殖的能量,因此鱼用于自身生长、发育和繁殖的能量为(18-3-10)×105=5×105kJ,C正确;D、表格中显示生产者固定的能量为100,鱼的同化量为18-3=15,其同化量中有一部分来自饲料,因此无法计算第一营养级到第二营养级的能量传递效率,D错误。
13.D【详解】A、为防止杂菌感染,接种前需要对培养基、培养皿、微生物采样器进行灭菌,对实验操作者的双手进行消毒,A正确;B、纯化培养时,为防止污染培养基和水分蒸发,培养皿应倒置放在恒温培养箱内培养,B正确;C、微生物计数时在同一稀释度下,应至少需要对3个菌落数目在30~300的平板进行计数,以确保实验的准确性,C正确;D、使用稀释涂布平板法对微生物计数,数值往往偏小,原因是两个或多个细胞连在一起时,在平板上只能观察到一个菌落,D错误。
14.B【详解】为实时监控CD163蛋白的表达和转运过程,则拼接在一起的红色荧光蛋白RFP基因与CD163基因都得转录和翻译,使其表达成一条多肽,因此拼接在一起的CD163基因转录形成的mRNA中不能出现终止密码子,否则红色荧光蛋白RFP基因转录形成的mRNA不能进行翻译,无法合成红色荧光蛋白,因此该拼接过程的关键步骤是除去CD163基因中编码终止密码子的序列,B符合题意,ACD不符合题意。
15.C【详解】A、供体细胞一般选用传代10代以内的细胞,供体细胞在移植前需要经过动物细胞培养,A正确:B、从输卵管中冲取的卵子已经成熟,从而获得MII期的卵母细胞,B正确;C、重组细胞需要经过物理或化学方法激活,才能使其完成细胞分裂和发育过程,C错误:D、应将重构胚移植到同种的、生理状态相同的雌性动物体内,使之继续发育为新个体,D正确。
16.(1)杂交育种 4/9
(2)矮秆感病 物理 该育种方法依据的主要原理为基因突变,基因突变具有不定向性和低频性的特点
(3)替换 与B基因相比,b基因的mRNA中提前出现了终止密码子UAG
【详解】(1)题述培育矮秆抗病植株的育种方法是将不同亲本的优良性状集合在一起,为杂交育种;F1,基因型是AaBb,自交后F2中矮杆抗病植株有aaBB和aaBb,若让F2中的所有矮秆抗病植株随机交配,
由于矮秆植株基因型为aa,因此要计算理论上F3中出现纯合矮秆抗病植株的概率,只需要考虑F3中抗
病基因纯合个体出现的概率,F2中抗病植株基因型为1/3BB、2/3Bb,B的基因频率=1/3+1/2×2/3=2/3,
则理论上F3中出现纯合矮秆抗病植株的概率为2/3×2/3=4/9。
(2)纯合高秆抗病品系(AABB)经处理需两个A基因都突变为a基因才能成为矮秆抗病植株,而矮秆感病品系(abb)经处理只要一个b基因突变为B基因就能成为矮秆抗病植株,故用X射线照射矮秆感病品系更易获得矮秆抗病植株:该育种方法属于诱变育种,X射线属于物理诱变因素;诱变育种依据的主要原理为基因突变,基因突变具有不定向性和低频性的特点,所以采用诱变育种获得所需品种时需要处理大量材料。
(3)分析题意,B基因和b基因转录出的mRNA仅有一个碱基存在差异,说明相对于B基因,b基因发生了碱基对的替换导致基因序列改变。分析可知,B基因和b基因转录出的mRNA上的终止密码子位置不同,与B基因相比,b基因对应的mRNA中终止密码子提前出现,导致翻译形成的肽链中的氨基酸数目减少。
17.(1)纸层析 色素在层析液中的溶解度不同,溶解度高的在滤纸上扩散得快
(2)下降
(3)升高 缺镁会影响叶绿素的合成,导致植株光合速率降低,而植株呼吸速率不变,为使光合速率等于呼吸速率,植株需利用更多的CO2
(4)白天将大棚温度控制在25℃,晚上则控制在较低温度下
【详解】(1)绿叶中的光合色素能溶解到层析液中,但不同色素在层析液中的溶解度不同,溶解度高的
在滤纸上扩散得快,因此可用纸层析法分离色素。
(2)植株的CO2吸收速率可反映植株的净光合速率,由题可知丝瓜光合作用、呼吸作用最适温度分别为25℃、35℃,当环境温度由25℃变为35℃时,光合速率降低,呼吸速率升高,导致植株净光合速率下降,即C02吸收速率下降。
(3)缺镁导致叶绿素合成受阻,光合速率降低,而呼吸速率不变,为使光合速率等于呼吸速率,需提高C02浓度供植株利用,故CO2补偿点升高。
(4)大棚种植中,将白天温度控制在丝瓜光合作用的最适温度,使光合作用速率最大;夜晚降低温度,抑制呼吸作用,减少有机物的消耗,从而使有机物积累量较大,提高丝瓜产量。
18.【答案】(1)水平 群落的物种组成 直接价值和间接
(2)地球气候变暖 CO2能够随着大气环流在全球范围内流动
(3)在一定范围内,随着海拔的升高,乔木层碳密度占总碳密度的比例逐渐增加,当海拔大于2700米后,随着海拔的升高,乔木层碳密度占总碳密度的比例逐渐减小 海拔在2700~3300米范围内,随着海拔的升高,气温逐渐降低,土壤中分解者的分解能力减弱,可能使土壤层碳密度增加
【详解】(1)山区不同海拔的山坡上分布着不同的植物类群,这种空间结构属于群落的水平结构。要认识一个群落,首先要分析该群落的物种组成,物种组成是区别不同群落的重要特征。青海云杉林在调节碳循环平衡等方面发挥着重要的作用,这属于生态功能,体现了生物多样性的间接价值,青海云杉林可作为人们亲近自然的场所,体现了生物多样性的直接价值;
(2)大气中的CO2浓度增加,会形成温室效应,导致气温升高。由于CO2能够随着大气环流在全球范围内流动,因此碳循环具有全球性:
(3)分析柱状图可知,在一定范围内,随着海拔的升高,乔木层碳密度占总碳密度的比例逐渐增加,当海拔大于2700米后,随着海拔的升高,乔木层碳密度占总碳密度的比例逐渐减小。海拔在2700~3300米范围内,随着海拔的升高,气温逐渐降低,土壤中分解者的分解能力减弱,可能使土壤层碳密度占总碳密度的比例增加。
19.【答案】(1)胰岛B 肝糖原分解成葡萄糖和非糖物质转化成葡萄糖
(2)神经调节和体液调节 不属于 二者细胞膜上瘦素的受体不同
(3)先检测该组大鼠正常进食并注射一定量生理盐水后胰岛素的分泌情况,一段时间后,再检测该组大鼠正常进食并注射等量X浓度的瘦素溶液后胰岛素的分泌情况,比较两次检测结果从而得出结论
【详解】(1)胰岛素是由胰岛B细胞分泌的。血糖可以通过三条途径得到补充:食物中的糖类的消化和
吸收、肝糖原分解为葡萄糖及一些非糖物质转化为葡萄糖。人持续多时不进食,则机体补充血糖的途径主要是肝糖原分解成葡萄糖和非糖物质转化成葡萄糖。
(2)分析题干信息可知,人体的摄食行为有下丘脑内饱腹中枢和摄食中枢的参与、瘦素的调节等,所以属于神经调节和体液调节。饥饿时,相关感受器感受刺激产生兴奋。传至大脑皮层产生食欲,此过程未经过完整的反射弧,不属于反射。瘦素引起不同的神经元表现不同,可能与不同神经元细胞膜上瘦素的受体不同有关
(3)想要通过一个实验组别来探究X浓度的瘦素溶液对进食后胰岛素分泌量的影响,可在注射瘦素溶液前检测该组胰岛素的分泌情况,与注射瘦素溶液后检测该组胰岛素的分泌情况形成自身前后对照。比较两次检测结果从而得出结论。
20.(1)一种氨基酸可能由多种密码子编码(密码子具有简并性) 已知药物A基因的序列PCR扩增、DNA分子杂交等 分子
(2)提供RNA聚合酶识别并结合的位点,起始转录作为标记基因用于检测目的基因是否成功转入并表达
(3)扩大培养 温度、pH等 杂菌污染导致链霉菌数量不足,药物A的产量下降
【详解】(1)科学家根据药物A的氨基酸序列人工合成DNA片段,由于一种氨基酸可能由多种密码子编码(密码子具有简并性),根据碱基互补配对原则,该方法得到的DNA片段有多种可能:若要运用PCR技术从植物的“基因海洋”中扩增出药物A基因,前提是已知药物A基因的序列,从而能设计出用于PCR扩增出该基因的引物;将重组DNA与载体连接导入链霉菌后,需要对重组链霉菌进行检测和鉴定,判断药物A基因(目的基因)是否导入链霉菌常用特异性引物对该链霉菌的DNA进行PCR扩增或制备药物A基因的DNA探针进行DNA分子杂交等技术进行检测该基因是否存在:DNA、RNA、蛋白质等分子的检测属于分子水平的检测。
(2)启动子的作用是提供RNA聚合酶识别并结合的位点,起始转录:Ne基因为卡那霉素抗性基因,与目的基因(药物A基因)拼接后一起导入到链霉菌,故其主要作用是作为标记基因用于检测目的基因是否成功转入并表达。
(3)运用发酵工程大规模生产药物A,故在发酵之前要对培育的链霉菌菌种进行扩大培养,增加菌体数量,以提高药物A的产量;适宜的生长条件有利于发酵的进行,故发酵过程中须监测和控制发酵罐中的温度、pH和溶解氧量等环境因素,使发酵过程维持在适宜状态:如果不进行严格的灭菌,导致的后果可能是杂菌污染导致链霉菌数量不足,药物A的产量下降。
编号
原生质体
培养条件
①
WT
培养基
②
WT
培养基+合适浓度的IAA
③
rr
培养基
④
rr
培养基+合适浓度的IAA
⑤
WT
培养基+组蛋白乙酰化抑制剂
种类
生产者固定
饲料投入
鱼摄入
鱼粪便
鱼呼吸
数值(×105kJ)
100
20
18
3
10
相关试卷
这是一份18,2024届安徽省六安第一中学高三下学期质量检测(三 )生物试题,共22页。试卷主要包含了选择题,非选择题等内容,欢迎下载使用。
这是一份18,2024届安徽省六安第一中学高三下学期质量检测(三 )生物试题,共22页。试卷主要包含了选择题,非选择题等内容,欢迎下载使用。
这是一份2024届安徽省六安第一中学高三下学期质量检测(三 )生物试题(学生版+教师版),文件包含2024届安徽省六安第一中学高三下学期质量检测三生物试题教师版docx、2024届安徽省六安第一中学高三下学期质量检测三生物试题学生版docx等2份试卷配套教学资源,其中试卷共32页, 欢迎下载使用。

