2024年安徽省池州市中考模拟预测化学试题
展开注意事项:
1.本卷共两部分,17小题(分“选择题12题12分”和“非选择题5题28分”)满分43分(考生得分大于或等于40分时按40分计入总成绩)。化学与物理的考试时间共120分钟.
2.试卷包括“试题卷”和“答题卷”两部分,“试题卷”共4页,“答题卷”共2页.请务必在“答题卷”上答题,在“试题卷”上答题是无效的。
3.考试结束后,请将“试题卷”和“答题卷”一并交回。
可能用到的相对原子质量:
一、选择题(本大题包括12小题,每小题1分,共12分.每小题的四个选项只有一个符合题意)
1. 下列是国家自然科学基金委员会发布的2023年“中国科学十大进展”中的4项,与化学研究范畴关联密切的是
A. 人工智能大模型为精准天气预报带来新突破
B. 玻色编码纠错延长量子比特寿命
C. 发现锂硫电池界面电荷存储聚集反应新机制
D. “拉索”发现史上最亮伽马暴的极窄喷流和十万亿电子伏特光子
【答案】C
【解析】
【详解】A、“人工智能”属于计算机研究范畴,该选项不符合题意;
B、“玻色编码纠错延长量子比特寿命”属于物理研究范畴,该选项不符合题意;
C、“发现锂硫电池界面电荷存储聚集反应新机制”属于化学研究范畴,该选项符合题意;
D、“拉索”发现史上最亮伽马暴的极窄喷流和十万亿电子伏特光子,这一项属于物理研究范畴,该选项不符合题意。
故选C。
2. 桐城市围绕“保好水、治差水、护饮水”,加强“三水统筹”改善水环境质量,下列措施与此不符合的是
A. 推进雨污分流改造B. 抑制水中所有动植物生长
C. 清淤疏浚、控源截污D. 打击长江水域非法采砂行为
【答案】B试卷源自 每日更新,不到1元,欢迎访问。【解析】
【详解】A、推进雨污分流改造,能减少水污染,该选项不符合题意;
B、不能抑制水中所有动植物生成,会破坏水的生态环境,该选项符合题意;
C、清淤疏浚、控源截污,能减少水污染,该选项不符合题意;
D、打击长江水域非法采砂行为,能减少水污染,该选项不符合题意。
故选B。
3. 2024年6月10日是我国传统节日之一端午节。端午节习俗有:吃粽子、划龙舟、佩香囊、挂艾草、喝雄黄酒。下列说法错误的是
A. 制作粽子的主料是糯米,糯米富含的主要营养素是糖类
B. 香囊中的香料不同香味也不同,不同分子的性质不同
C. 新制的雄黄酒要放在坛子里密封是因为分子在不断运动
D. 新型龙舟可采用玻璃钢为原料,玻璃钢属于金属材料
【答案】D
【解析】
【详解】A.糯米中富含淀粉,淀粉属于糖类,故选项说法正确,不符合题意;
B.香囊中的香料不同,构成香料的分子也不同,它们会散发各自不同的气味,这体现了构成它们的分子性质不同,故选项说法正确,不符合题意;
C.雄黄酒中有酒精分子,酒精分子是在不断的运动的,为防止酒精分子运动到空气中造成浪费,因此,新制的雄黄酒要放在坛子里密封,故选项说法正确,不符合题意;
D.玻璃钢,全称为玻璃纤维增强塑料,是一种由玻璃纤维增强材料和合成树脂基体组成的复合材料,故选项说法错误,符合题意;
故选D。
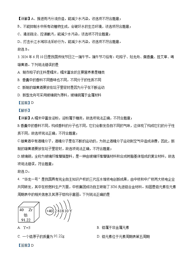
4. “华龙一号”是我国具有完全自主知识产权的三代压水堆核电创新成果,由中核和中广核两大核电企业共同研发,其中在核燃料生产方面,中核集团成功自主研制了先进锆合金材料。如图是锆元素在元素周期表中的相关信息及其原子结构示意图。下列说法正确的是
A. B. 锆属于非金属元素
C. 一个锆原子的质量为D. 锆元素位于元素周期表第五周期
【答案】D
【解析】
【详解】A、原子的质子数等于核外电子数,根据锆原子的结构示意图,有40=2+8+18+10+Y,解得Y=2,A错误;
B、锆是“金字旁”的汉字,所以锆属于金属元素,B错误;
C、根据锆元素的信息示意图,锆的相对原子质量为91.22,则1个锆原子的质量为1个碳-12原子质量的倍,由于1个碳-12原子的质量不是12g,所以一个锆原子的质量不是91.22g,C错误;
D、根据锆原子的结构示意图,锆原子核外电子层数为5,原子的核外电子层数等于对应元素的周期数,所以锆元素位于元素周期表第五周期,D正确。
故选:D。
5. 下列有关仪器用途说法错误的是
A. 量筒用作少量试剂的反应容器B. 玻璃棒用于搅拌、过滤或转移液体
C. 药匙用于取用固体药品D. 铁架台用于固定和支持各种仪器
【答案】A
【解析】
【详解】A.量筒只能用来量取一定体积的液体,不能用来作少量试剂的反应容器,故选项说法错误,符合题意;
B.玻璃棒可用于搅拌、过滤或转移液体,故选项说法正确,不符合题意;
C.药匙用于取用粉末状固体药品,故选项说法正确,不符合题意;
D.铁架台用于固定和支持各种仪器,故选项说法正确,不符合题意;
故选A。
6. 紫苏醛是紫苏油浓郁香味的主要来源,可用于多种食用香料的配制,与空气经常接触会逐渐氧化变质。下列说法中错误的是
A. 紫苏醛需密封保存
B. 一个紫苏醛分子由25个原子构成
C. 紫苏醛中氧元素的质量分数最小
D. 紫苏醛中碳元素、氢元素的质量比为
【答案】C
【解析】
【详解】A、紫苏醛与空气经常接触会逐渐氧化变质,则需要密封保存,该选项说法正确;
B、由化学式可知,1个紫苏醛中含有10+14+1=25个原子,该选项说法正确;
C、元素的质量分数=,相对分子质量一定,紫苏醛中碳、氢、氧元素的质量比为(12×10):(1×14):16=60:7:8,氢元素质量比最小,则氢元素质量分数最小,该选项说法不正确;
D、结合前面分析可知,紫苏醛中碳元素、氢元素的质量比为 60:7,该选项说法正确。
故选C。
7. 石墨是常见的碳单质。下列有关石墨说法错误的是
A. 石墨具有良好的导电性B. 石墨中碳元素显+4价
C. 石墨可用于制作铅笔芯D. 石墨常温下化学性质不活泼
【答案】B
【解析】
【详解】A.石墨具有良好的导电性,可用作电极材料,故选项说法正确,不符合题意;
B.石墨属于碳单质的一种,根据单质的化合价为零规则可知,石墨中碳元素显零价,故选项说法错误,符合题意;
C.石墨黑色固体且很软,可以用于制作铅笔芯,故选项说法正确,不符合题意;
D.石墨是由碳元素组成单质,在常温下,石墨的化学性质表现为不活泼,这是因为碳原子的核内质子数为6,最外层电子数为4,这种电子排布使得碳原子既不容易得到电子也不容易失去电子,这种稳定性使得石墨在常温下不易与其他物质发生化学反应,因此表现出不活泼的化学性质,故选项说法正确,不符合题意,故选B。
8. 下列物质中,既含有分子又含有离子的是
A. 氯化钠溶液B. 液态氮C. 硫酸铜D. 铜锌合金
【答案】A
【解析】
【详解】A、氯化钠溶液是氯化钠的水溶液,氯化钠是由钠离子和氯离子构成的,水是由水分子构成的,所以氯化钠溶液中含有氯离子、钠离子和水分子,故选项正确;
B、液态氮中含有氮气分子,只有分子,故选项错误;
C、硫酸铜是由铜离子和硫酸根离子构成的,硫酸铜中只有离子,故选项错误;
D、铜锌合金中的铜、锌均属于金属单质,分别是由铜、锌原子直接构成的,故选项错误。
故选:A。
9. 世界上每年因腐蚀而报废的金属设备和材料相当于金属年产量的。下列防止铁生锈的方法错误的是
A. 在铁护栏表面涂上一层油漆
B. 菜刀用后洗净擦干
C. 用带油的布直接擦被雨水淋湿的自行车
D. 水龙头表面镀铬
【答案】C
【解析】
【分析】铁生锈的条件是铁与氧气、水同时接触,防止铁生锈的原理是破坏铁生锈的条件。
【详解】A、在铁护栏表面涂上一层油漆,可以隔绝氧气和水,从而防止铁生锈,故A正确;
B、菜刀用后洗净擦干,可以减少与水的接触,可以防止铁生锈,故B正确;
C、用带油的布直接擦被雨水淋湿的自行车,不能完全擦干,油膜不能完全隔绝铁与氧气、水的接触,不能防止铁生锈,故C不正确;
D、水龙头表面镀铬,可以隔绝氧气和水,可以防止铁生锈,故D正确。
故选C。
【点睛】本题难度不大,主要考查铁生锈的原理,结合学过的知识和题中的信息进行分析解答即可。
10. 模型构建是化学学习的基本方法。下列建立的化学模型正确的是
A. 氯原子结构示意图B. 地壳中元素含量
C. 物质分类模型D. 酸的化学性质
【答案】D
【解析】
【详解】A、氯原子中质子数为17,核外电子数也为17,根据核外电子数排布规律可知,第1层排有2个电子,第2层排在8个电子,第3层排有7个电子,错误;
B、地壳中元素含量排列依序为氧(O)、硅(Si)、铝(Al)、铁(Fe),错误;
C、酸、碱、盐属于化合物中不同类别的物质,是并列关系,没有包含关系,错误;
D、酸可以使酸碱指示剂石蕊变色,可以和金属氧化物反应生成水和盐,可以和碱反应生成盐和水,可以和某些盐反应生成新酸和新盐,可以和活动性比氢强金属反应生成盐和氢气,不是和所有金属反应,正确。
故选D。
11. 人工光合固碳装置通过电化学手段可将二氧化碳转化为甲酸(HCOOH),该反应的微观示意图如图所示。下列说法正确的是
A. 生成的丙、丁分子个数比为1:1B. 催化剂提高了生成物质量
C. 反应物、生成物中均含有氧元素D. 该反应属于置换反应
【答案】C
【解析】
【分析】由该反应的微观示意图可知,甲为二氧化碳分子,乙为水分子,丙为甲酸分子,丁为氧分子,化学方程式为:。
【详解】A.由分析化学方程式可知,生成的丙、丁分子个数比为2:1,故选项说法错误,不符合题意;
B.催化剂能改变化学反应速率,但不能提高生成物质量,故选项说法错误,不符合题意;
C.由分析可知,该反应的反应物是CO2(含有氧元素)和H2O(含有氧元素),根据质量守恒定律的宏观实质:化学反应前后,元素种类不变可知,生成物中也一定含有氧元素,故选项说法正确,符合题意;
D.由分析化学方程式可知,该反应是两种化合物反应,生成一种单质和一种化合物,不符合置换反应“一换一”的特征,不属于置换反应,故选项说法错误,不符合题意;
故选C。
12. 逻辑推理是化学学习的一种思维方法,下面说法正确的是
A. 物质与氧气发生的反应属于氧化反应,则氧化反应一定有氧气参加
B. 溶液中有晶体析出,其溶质质量减小,则溶质的质量分数一定减小
C. 碱溶液中都含有OH-,则碱一定有相似的化学性质
D. 混合物是由不同物质组成的,则混合物中至少含有两种元素
【答案】C
【解析】
【详解】A.物质与氧气发生的反应都属于氧化反应,但氧化反应不一定都有氧气参加,因为有氧气参加时,氧气可以提供氧,使其它物质发生氧化反应,所以物质与氧气发生的反应都属于氧化反应,而可以提供氧的不一定是氧气,其他物质如氧化铁、氧化铜等也可以,所以氧化反应不一定都有氧气参加,故选项说法错误,不符合题意;
B.溶液中有晶体析出,若仍旧是同一温度下的饱和溶液,则溶质的质量分数不变,故选项说法错误,不符合题意;
C.从微观角度看,不同的碱溶液都含有OH-,因此,具有相似的化学性质,故选项说法正确,符合题意;
D.混合物是两种或两种以上物质组成,而组成混合物的物质可以是单质,也可以是化合物,不一定含有两种或两种以上的元素,同一种元素可以组成不同单质,例如:O2和O3,故选项说法错误,不符合题意,故选C。
二、非选择题(本大题包括5小题,共28分)
13. 阅读短文,回答相关问题。
日常生活中,无论是烹饪还是供暖,我们都离不开燃气的使用。多数家庭使用天然气或液化石油气。天然气主要成分是甲烷,液化石油气主要成分是丙烷和丁烷等。完全燃烧液化石油气和天然气释放的热量和产生的二氧化碳质量如图1所示。
(1)写出天然气主要成分完全燃烧的化学方程式:_______。
(2)结合图1分析用天然气替换液化石油气的意义:_______。
(3)若在相同条件下,气体体积之比等于分子数之比,管道气由液化石油气改为天然气后,灶具的调整方法是减小_______(填“燃料”或“空气”)的进气量,且报警器安装的位置应如图2中_______(填“A”或“B”)所示。
(4)下列说法正确的是_______(填字母序号)。
A. 天然气是不可再生能源
B. 使用天然气可以有效地控制温室气体的排放
C. 天然气是一种清洁能源,泄漏不具有危险性
【答案】(1)
(2)燃烧相同质量的液化石油气和天然气,天然气放出的热量较多,且产生的二氧化碳较少
(3) ①. 空气 ②. A
(4)A
【解析】
【小问1详解】
天然气的主要成分是甲烷,甲烷和氧气在点燃的条件下完全燃烧生成水和二氧化碳,其反应的化学方程式为。故填:。
【小问2详解】
由图1可知,完全燃烧相同质量的液化石油气和天然气,天然气放出的热量比液化石油气多,且产生的二氧化碳也比液化石油气少。故填:燃烧相同质量的液化石油气和天然气,天然气放出的热量较多,且产生的二氧化碳较少。
【小问3详解】
丙烷燃烧的化学方程式为,丁烷燃烧的化学方程式为,由丙烷、丁烷和甲烷燃烧的化学方程式可知丙烷燃烧时,丙烷分子和氧气分子的个数比是1:5,丁烷燃烧时,丁烷分子和氧气分子的个数比是2:13,甲烷燃烧时,甲烷分子和氧气分子的个数比是1:2,又因为在相同条件下,气体体积之比等于分子数之比,所以燃烧相同体积的丙烷、丁烷和甲烷时,甲烷消耗的氧气少,因此改为天然气后,与液化石油气等体积的天然气燃烧消耗空气的体积将减小,灶具的调整方法是减小空气的进气量。丙烷、丁烷的密度比空气大,燃烧丙烷、丁烷时,燃气泄漏报警器应该安装在下方;甲烷的密度比空气小,燃烧甲烷时,燃气泄漏报警器应该安装在上方,则管道气由液化石油气改为天然气后,报警器安装的位置应如图2中A所示。故填:①空气;②A。
【小问4详解】
A、天然气、煤。石油等能源随着使用不断减少,短时间从自然界得不到补充,因此天然气是不可再生能源,A项说法正确;
B、天然气燃烧生成二氧化碳和水,二氧化碳是“温室效应”的主要气体,所以使用天然气可以有效地控制温室气体的排放是错误的,B项说法错误;
C、天然气泄漏与空气混合时,遇明火可能发生爆炸,具有危险性,C项说法错误。
故选A。
【点睛】本题难度不大,主要考查燃料的性质和化学方程式的书写等方面的知识,书写化学方程式时要注意遵循质量守恒定律。
14. 某化学小组利用图1装置(部分装置已略去)模拟工业炼铁。实验开始时先缓缓通入一氧化碳,一段时间后加热硬质玻璃管甲,待反应完全后停止加热,仍继续通入一氧化碳直到甲冷却。
(1)实验开始时先通入后加热甲的原因是_______。
(2)在实验过程中,甲中观察到的现象是_______。
(3)写出乙中发生反应的化学方程式:_______。
(4)图1所示方框的装置丙是用于吸收,并收集;从图2(广口瓶内均为氢氧化钠溶液)中选择最合适的装置是_______(填装置字母序号)。
(5)请写出停止加热前是否需要将甲、乙装置断开以防止乙中溶液被倒吸到甲装置及其理由:_______。
【答案】(1)排净装置内的空气,防止加热时发生爆炸
(2)红色粉末变成黑色
(3)
(4)C (5)不需要,因为继续通入,乙中液体不会倒吸入甲(合理即可)
【解析】
【小问1详解】
一氧化碳具有可燃性,与空气混合遇明火或加热易发生爆炸,因此实验开始时先通入 CO 后加热甲的原因是排净装置内的空气,防止加热时发生爆炸;
【小问2详解】
甲中一氧化碳和氧化铁高温下反应生成铁和二氧化碳,可观察到的现象是红色粉末变成黑色;
【小问3详解】
乙中二氧化碳和氢氧化钙反应生成碳酸钙沉淀和水,化学方程式为:;
【小问4详解】
二氧化碳和氢氧化钠反应生成碳酸钠和水,可利用氢氧化钠吸收二氧化碳,气体要从长管通入,一氧化碳和氢氧化钠溶液不反应,可利用排氢氧化钠溶液的方法收集一氧化碳,氢氧化钠溶液需要从长管排出,故图1所示方框的装置丙是用于吸收 CO2 ,并收集 CO ,可选择C;
【小问5详解】
停止加热前不需要将甲、乙装置断开,因为停止加热后,仍继续通入一氧化碳直到甲冷却,随着一氧化碳的继续通入,乙中液体不会倒吸入甲(合理即可)。
15. 氮化铝是一种综合性能优良的新型陶瓷材料。工业上用高纯铝粉和氮气制备氮化铝的工艺流程如图所示。
(1)球磨机将铝粉进一步磨细,目的是_______。
(2)作为添加剂可促进铝的氮化。写出氯化铵中阳离子的符号:_______。
(3)在高温条件下,铝粉和氮气在氮化炉内反应的化学方程式为_______。
(4)氮化铝抗酸能力极强,但抗碱蚀能力差,它能与氢氧化钠溶液生成和能使湿润的红色石蕊变蓝的气体,其化学方程式为:,气体X的化学式为_______。
【答案】(1)增大反应物的接触面积,使反应更充分、更快
(2)
(3)
(4)
【解析】
【小问1详解】
将铝粉磨细,能增大反应物的接触面积,使反应更充分、更快。
【小问2详解】
氯化铵中的阳离子为铵根,符号为。
【小问3详解】
铝和氮气在高温条件下反应生成氮化铝,反应的化学方程式为:。
【小问4详解】
反应前后原子的种类和个数不变,等号左边有1个铝原子、1个氮原子、1个钠原子、3个氢原子和2个氧原子,等号右边除X外,有1个钠原子、1个氯原子和2个氧原子,则X中含有1个氮原子和3个氢原子,则化学式为NH3。
16. 高锰酸钾是一种重要的化工产品,它不仅是初中化学制取氧气的重要原料,在医疗上还可以用于杀菌消炎.某兴趣小组对高锰酸钾展开项目式学习。
【任务一】的物理性质
为探究高锰酸钾的溶解性,小组同学设计了如图实验。
(1)在两支试管中分别加入一小粒高锰酸钾,如图操作,观察到A试管中固体全部溶解,溶液呈_______色;B试管中固体不溶解,汽油不变色。说明物质的溶解性与_______有关。
(2)溶液中含有两种离子,小明认为溶液的颜色是的颜色,依据是_______。
【任务二】的化学性质
(3)高锰酸钾常用于实验室中制取氧气,写出该反应的化学方程式:_______。
【查阅资料】维生素C能与反应,使溶液褪色。
【实验探究】探究果蔬汁中维生素C含量
【进行实验】用几种果蔬汁完成实验,记录观察到溶液恰好褪色时所需果蔬汁的用量。
【实验结论】
(4)由上述实验现象可知,影响果蔬汁中维生素C含量的因素有_______。
(5)下列做法中能提高上述果汁中维生素C含量测量准确度的有_______(填字母序号)。
A. 减小高锰酸钾溶液质量分数B. 用管口较小的滴管
C. 将等量的果蔬汁用等量的水稀释D. 增加高锰酸钾溶液体积
(6)日常饮用橙汁时需要注意的事项是_______(写一点)。
(7)继续实验,发现猕猴桃汁中维生素C含量大于西红柿汁中维生素C含量,其实验方案为_______。
【答案】(1) ①. 紫红 ②. 溶剂的种类
(2)含钾离子的氯化钾、硫酸钾、硝酸钾溶液都是无色的(合理即可)
(3)
(4)果蔬汁的种类、温度、放置时间 (5)BCD
(6)现榨现喝,不可放置过长时间
(7)按照图中实验装置,逐滴滴加猕猴桃汁,观察到溶液恰好褪色时所需猕猴桃汁滴数少于11滴(合理即可)
【解析】
【小问1详解】
高锰酸钾溶液的颜色为紫红色;
高锰酸钾能溶于水,但不能溶于汽油中,说明同种溶质在不同溶剂中溶解性不同,即物质的溶解性与溶剂种类有关。
【小问2详解】
氯化钾、硫酸钾等溶液中也含钾离子,但溶液均无色,则说明高锰酸钾溶液的颜色是高锰酸根引起的。
【小问3详解】
高锰酸钾加热生成锰酸钾、二氧化锰和氧气,反应的化学方程式为:。
【小问4详解】
由表中内容可知,果蔬汁种类不同,所需果蔬汁用量不同,且加热或放置处理的果蔬汁所需的用量也均不同,则说明影响果蔬汁中维生素C含量的因素有果蔬汁的种类、温度、放置时间。
【小问5详解】
A、减少高锰酸钾溶液质量分数,所需果汁用量会少,会使结果更不准确,不符合题意;
B、用管口较小滴管,滴加的汁液越精确,则能提高上述果汁中维生素C含量测量的准确度,符合题意;
C、将等量的果蔬汁用等量的水稀释,则所需果汁用量会增加,能提高上述果汁中维生素C含量测量的准确度,符合题意;
D、增加高锰酸钾溶液的体积,则所需果汁用量会增加,能提高上述果汁中维生素C含量测量的准确度,符合题意。
故选BCD。
【小问6详解】
根据表中数据可知,加热后或放置后所需的果蔬汁的用量均较大,说明其中维生素C含量较低,则日常饮用橙汁时,要现榨现喝,不可放置过长时间,且不能加热。
【小问7详解】
若想证明猕猴桃汁中维生素C含量大于西红柿汁中维生素C含量,可按照图中实验装置,逐滴滴加猕猴桃汁,且观察到KMnO4 溶液恰好褪色时所需猕猴桃汁滴数会比西红柿汁的滴数少,即小于11滴。
17. 化学学习小组在实验室里加热氯酸钾和二氧化锰混合物制取氧气,完全反应后剩余固体质量为。请回答下列问题:
(1)该反应过程中,除了固体总质量减少外,减少的量还有_______(填字母序号)。
A. 二氧化锰的质量B. 氯化钾的质量C. 固体中钾元素的质量D. 固体中氧元素的质量
(2)计算原混合物中氯酸钾的质量。(写出计算过程)
【答案】(1)D (2)
由质量守恒定律可得生成氧气的质量为:
解:设原混合物中氯酸钾的质量为x。
答:原混合物中氯酸钾的质量为4.9g。
【解析】
【小问1详解】
A、二氧化锰是催化剂,不参加反应,本身质量和化学性质都不变,选项不符合题意;
B、氯化钾是生成物,在反应中质量在增加,选项不符合题意;
C、根据元素守恒,固体中钾元素的质量不变,选项不符合题意;
D、根据质量守恒定律可知,反应前后固体总质量减少,是因为生成了氧气,所以固体中氧元素的质量也减少。
故选:D。
【小问2详解】
详解见答案。实验操作
果蔬汁
果蔬汁用量/滴
鲜榨的白菜汁
12
鲜榨的橙汁
8
鲜榨的西红柿汁
11
加热后冷却至室温的新鲜西红柿汁
14
放置12小时的西红柿汁
15
2024年安徽省六安市霍邱县中考模拟预测化学试题: 这是一份2024年安徽省六安市霍邱县中考模拟预测化学试题,共4页。
2024年安徽省合肥市部分学校中考模拟预测化学试题: 这是一份2024年安徽省合肥市部分学校中考模拟预测化学试题,共2页。
2024年安徽省六安市霍邱县中考模拟预测化学试题: 这是一份2024年安徽省六安市霍邱县中考模拟预测化学试题,共3页。

