江苏省南通市2022-2023学年高一下学期期末质量监测化学试题
展开注意事项:
考生在答题前请认真阅读本注意事项及各题答题要求
1.本试卷共6页。满分为100分,考试时间为75分钟。考试结束后,请将答题卡交回。
2.答题前,请您务必将自己的姓名、学校、考试号等用书写黑色字迹的0.5毫米签字笔填写在答题卡上规定的位置。
3.请认真核对监考员在答题卡上所粘贴的条形码上的姓名、准考证号与本人是否相符。
4.作答选择题,必须用2B铅笔将答题卡上对应选项的方框涂满、涂黑;如需改动,请用橡皮擦干净后,再选涂其他答案。作答非选择题,必须用0.5毫米黑色墨水的签字笔在答题卡上的指定位置作答,在其他位置作答一律无效。
5.如需作图,必须用2B铅笔绘、写清楚,线条、符号等须加黑、加粗。
可能用到的相对原子质量:H:1 C:12 N:14 O:16 Na:23 S:32 Fe:56
选择题(共39分)
一、单项选择题:共13题,每题3分,共39分。每题只有一个选项最符合题意。
1. 科技发展离不开材料的不断更新和优化。下列有关说法正确的是
A. “天和”核心舱用的氮化硼()陶瓷属于合金材料
B. “天宫二号”卫星使用的高性能硅芯片中含有单质硅
C. “祝融号”火星车用于储能的正十一烷属于不饱和烃
D. “神舟”航天员的航天服所使用的合成纤维属于无机非金属材料
【答案】B
【解析】
【详解】A.氮化硼是性能优良的新型无极非金属材料,不属于合金材料,故A错误;
B.高性能硅芯片的主要成分是单质硅,故B正确;
C.正十一烷是饱和烷烃,不属于不饱和烃,故C错误;
D.航天服所使用的合成纤维属于有机合成高分子材料,不属于无机非金属材料,故D错误;
故选B。
2. 黑火药是中国古代四大发明之一,其爆炸反应为。下列说法正确的是
A. 位于元素周期表区B. 的价层电子轨道表示式:
C. 是极性分子D. 的电子式:
【答案】AD
【解析】
【详解】A.位于元素周期表第四周期ⅠA族,属于区,故A正确;
B.的价层电子轨道表示式: ,故B错误;
C.的结构式为O=C=O,结构对称,属于非极性分子,故C错误;
D.的电子式:,故D正确。
答案为:AD。
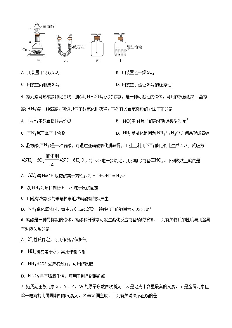
3. 实验室制取并探究其性质,下列实验装置能达到实验目的的是
A. 用装置甲制取B. 用装置乙干燥
C. 用装置丙收集D. 用装置丁验证的还原性
【答案】C
【解析】
【详解】A.Cu与浓硫酸在加热条件下反应制取二氧化硫,故用装置甲不能制取,故A错误;
B.为酸性气体,不能用碱性干燥剂进行干燥,用浓硫酸进行干燥,故不能用装置乙干燥,故B错误;
C.的密度大于空气,可以用向上排空法进行收集,故可用装置丙收集,故C正确;
D.用装置丁验证的漂白性,检验还原性用酸性高锰酸钾溶液,故D错误。
答案:C。
4. 氮元素可形成多种化合物。肼()又称联氨,是一种可燃性的液体,可用作火箭燃料。叠氮酸()是一种弱酸,可通过亚硝酸氧化肼获得。下列有关含氮微粒的说法正确的是
A. 中只含极性共价键B. 中原子的杂化轨道类型为
C. 属于离子化合物D. 易液化是因为与之间易形成氢键
【答案】B
【解析】
【详解】A.N2H4中存在N-N非极性共价键,A错误;
B.中N原子的价层电子对数为2+=3,杂化类型为sp2杂化,B正确;
C.HN3是弱酸,由分子构成,属于分子化合物,C错误;
D.NH3易液化是因为NH3分子间存在氢键,与氨气和水之间易形成氢键无关,D错误;
故答案选B。
5. 叠氮酸()是一种弱酸,可通过亚硝酸氧化肼获得,工业上利用催化氧化生成,反应为,将进一步氧化,用水吸收制备。下列说法正确的是
A. 与反应的离子方程式为
B. 以为原料制备属于氮的固定
C. 用蘸有浓氨水的玻璃棒靠近浓硝酸有白烟产生
D. 催化氧化时,每生成,转移电子的数目为
【答案】C
【解析】
【详解】A.是一种弱酸,故与反应的离子方程式为
B.氮的固定为将空气中游离态的氮转化为含氮的化合物,以为原料制备不属于氮的固定,故B错误;
C.用蘸有浓氨水的玻璃棒靠近浓硝酸,由于浓氨水、浓硝酸均有挥发性,反应生成硝酸铵固体小颗粒,有白烟产生,故C正确;
D.催化氧化时,每生成,转移电子的数目为,故D错误。
答案为:C。
6. 硝酸是一种易挥发的液体,硝酸和纤维素可发生酯化反应制备硝酸纤维。下列有关物质的性质与用途具有对应关系的是
A. 性质稳定,可用作食品保护气
B. 极易溶于水,常用作制冷剂
C. 受热易分解,可用作氮肥
D. 具有强氧化性,可用于制备硝酸纤维
【答案】A
【解析】
【详解】A.性质稳定,很难与氧气等物质反应,常用作食品保护气,故A正确;
B.易被液化,液氨气化过程中吸收大量的热,常用液氨作制冷剂,故B错误;
C.中含有植物所需的N元素,可用作氮肥,与其稳定性无关,故C错误;
D.硝酸与纤维素能发生酯化反应生成硝酸纤维,与其强氧化性无关,故D错误;
故选:A。
7. 短周期主族元素的原子序数依次增大。是地壳中含量最高的元素,是金属元素且第一电离能比同周期相邻元素大,与同主族。下列有关说法不正确的是
A. 电负性:B. 离子半径:
C. Y位于元素周期表第三周期ⅡA族D. Z最高价氧化物对应水化物的酸性比W的弱
【答案】B
【解析】
【分析】短周期主族元素的原子序数依次增大。是地壳中含量最高的元素为O,是金属元素且第一电离能比同周期相邻元素大说明Y为第三周期元素,为Mg,与同主族,Z为S,因为短周期主族元素的原子序数依次增大,W为Cl。
【详解】A.电负性O>S,A正确;
B.离子半径O2->Mg2+,B不正确;
C.Mg位于元素周期表第三周期ⅡA族,C正确;
D.S最高价氧化物对应水化物H2SO4的酸性比HClO4的弱,D正确;
故选B。
8. 在指定条件下,下列选项所示的物质间转化能实现的是
A.
B.
C.
D. (饱和溶液)
【答案】A
【解析】
【详解】A.氧化铝在冰晶石作用下熔点降低,电解熔融的氧化铝生成铝单质,单质铝与氧化铁发生铝热反应生成单质铁,A正确;
B.碳酸的酸性强于次氯酸,次氯酸钙溶液与二氧化碳反应生成次氯酸,次氯酸光照条件下分解生成氧气和HCl,无法生成氯气,B错误;
C.S在氧气中燃烧无法直接生成三氧化硫,C错误;
D.氯化钠饱和溶液中通入二氧化碳,无法生成碳酸氢钠,D错误;
故答案选A。
9. 实验室用等作原料制取少量实验流程如下:
下列说法正确的是
A. “熔融”时应先将和混合加热一段时间后再加入
B. “溶解”后的溶液中存在大量的
C. “歧化”时氧化剂与还原剂的物质的量之比为
D. 流程中可以循环使用的物质是
【答案】C
【解析】
【分析】氯酸钾在碱性条件下将二氧化锰氧化成锰酸钾,自身被还原形成氯离子,溶解后的溶液中含有大量的锰酸根、氯离子和钾离子,在酸性条件下锰酸钾发生之自身歧化反应,生成二氧化锰和高锰酸钾,流程中能够循环使用的只有二氧化锰,二氧化碳形成了碳酸钾。
【详解】A.“熔融”时应先加入,再将混合物加热,,A错误;
B.“溶解”后的溶液中存在大量的,B错误;
C.,“歧化”时氧化剂与还原剂的物质的量之比为,C正确;
D.流程中可以循环使用的物质是,D错误;
故选C。
10. 某有机物分子的结构简式如图所示。下列说法正确的是
A. 该物质与乙酸互为同系物B. 分子中含有1个手性碳原子
C. 该物质能发生加聚反应D. 分子中所有的碳原子共平面
【答案】B
【解析】
【详解】A.该物质中含有羟基,与乙酸不互为同系物,A错误;
B.分子中含有1个手性碳原子为与羧基相连的碳原子,B正确;
C.该物质能发生缩聚反应,C错误;
D.分子中的手性碳为sp3杂化,所有的碳原子不可能共平面,D错误;
故选B。
11. 根据实验操作和现象所得到的结论正确的是
A. AB. BC. CD. D
【答案】C
【解析】
【详解】A.常温下铁在浓硫酸中发生钝化,致密的氧化薄膜阻碍反应的继续进行,所以常温下,铁片投入浓硫酸中,无明显现象,故A错误;
B.二氧化硫、乙炔等也能与溴水反应使溶液褪色,则将某气体通入溴水中,溴水褪色不能说明该气体是乙烯,故B错误;
C.向乙醇中滴入少量酸性高锰酸钾溶液,振荡,溶液的紫红色逐渐褪去说明乙醇具有还原性,能与酸性高锰酸钾溶液发生氧化反应使溶液褪色,故C正确;
D.浓硝酸受热会发生分解反应生成氧气、二氧化氮和水,则红热的炭投入浓硝酸中,产生红棕色气体说明可能是浓硝酸受热发生分解反应,也可能是炭与浓硝酸发生了反应,故D错误;
故选C。
12. 通过下列实验探究与的反应。将过量的通入溶液后,将溶液分为3份并进行以下实验:
实验1:第一份溶液中加入少量溶液,溶液紫红色褪去
实验2:第二份溶液中滴加溶液,产生蓝色沉淀
实验3:第三份溶液中加入稀盐酸酸化的溶液,产生白色沉淀
下列说法正确的是
A. “实验一”中使溶液褪色的一定是
B. “实验二”说明溶液中含有,一定不含
C. “实验三”中产生的白色沉淀是
D. 与反应的离子方程式为
【答案】D
【解析】
【详解】A.二氧化硫能与高锰酸钾发生氧化还原反应使高锰酸钾溶液褪色,故实验1:第一份溶液中加入少量KMnO4溶液,溶液紫红色褪去,不一定是Fe2+,选项A错误;
B.第二份溶液中滴加K3[Fe(CN)6]溶液,产生蓝色沉淀,说明该溶液中含有Fe2+,但不能确定是否含有Fe3+,选项B错误;
C.第三份溶液中加入用稀盐酸酸化的BaCl2,产生白色沉淀,说明有生成,产生的白色沉淀是BaSO4,选项C错误;
D.根据实验现象可知,具有还原性的SO2与具有氧化性的FeCl3发生氧化还原反应,根据质量守恒和电子转移守恒,SO2与FeCl3溶液的离子方程式为: 2Fe3++SO2 + 2H2O=2Fe2+ + 4H+ +,选项D正确;
答案选D。
13. 工业上常采用溶液吸收工业尾气中的和,其原理如下:
反应Ⅰ:
反应Ⅱ:
溶液浓度越大黏稠度越高。控制其他条件不变,将和体积比为、的混合气体分别通过体积相同、浓度不同的溶液后,氮氧化物吸收率变化如图所示。下列说法不正确的是
A. 曲线Ⅰ表示体积比为的混合气体吸收率的变化
B. 当浓度高于时,吸收率下降的原因可能是黏稠度过高,不利于氮氧化物气体的吸收
C. 向体积比为的和混合气体中通入少量,可提高氮氧化物的吸收率
D. 将和混合气体通入足量溶液中完全吸收,所得溶液中
【答案】D
【解析】
【详解】A.根据反应Ⅰ和反应Ⅱ可知,体积比为1:1时吸收率远大于2:1,故曲线Ⅰ表示体积比为的混合气体吸收率的变化,A正确;
B.当浓度高于时,吸收率下降的原因可能是黏稠度过高,不利于氮氧化物气体的吸收,B正确;
C.向体积比为的和混合气体中通入少量,可以将NO氧化为NO2,可提高氮氧化物的吸收率,C正确;
D.将和混合气体通入足量溶液中完全吸收,所得溶液中,D错误;
故选D。
II 非选择题(共61分)
14. 过渡金属(等)在工业生产中有重要的作用,是化学工作者研究的对象。
(1)的结构示意图如图-1所示。
①基态的核外电子排布式为___________。
②图中与之间形成的化学键称为___________。
③能与结合成,中的键角_______中的键角(填“>”、“<”或“=”)
(2)锰元素能形成很多重要的化合物。
①锰与碘形成某种化合物的晶胞结构如图-2所示,该化合物的化学式为___________。
②能形成配合物,其配离子的结构如图-3所示(配体位于顶点)。若该配合物与足量反应生成沉淀,则化学式中的n为___________。
③三醋酸锰由硝酸锰晶体和乙酸酐反应制得。乙酸酐[]可由在一定条件下脱水形成,其结构如图-4所示,乙酸酐中所含的键数目为___________。已知羧酸是一大类含羧基()的有机酸,其酸性强弱由羧基中的羟基的极性大小决定。请解释的酸性大于的原因:___________。
【答案】(1) ①. ②. 配位键 ③. >
(2) ①. ②. 5 ③. 或 ④. 烷基是推电子基团,烷基越长推电子效应越大,使羧基中的羟基的极性越小,羧酸的酸性越弱。
【解析】
【小问1详解】
①Cu是29号元素,故其基态的核外电子排布式为:;
②提供空轨道,中的氧原子提供孤电子对,二者形成配位键;
③和分子都是sp3杂化,但水分子中的孤电子对有2对,而只有一个孤电子对,孤电子对越多,键角越小,故中的键角大于中的键角。
【小问2详解】
①由晶胞结构可看出此晶胞内有2个碘原子,8个顶点有8个Mn原子,此晶胞内Mn原子的数目为,碘原子和锰原子最简整数比为2:1,故此化合物的化学式为:。
②Mn2+形成配离子为八面体的配合物,则m=2,配位数为6,但1ml该物质与足量的硝酸银反应生成1mlAgCl沉淀,则2个Cl-中只有1个Cl-形成配位键,还有5个NH3与Mn2+形成配位键,故n=5。
③乙酸酐的结构式为: ,故乙酸酐中所含的键数目为。
的酸性大于的原因是烷基是推电子基团,烷基越长推电子效应越大,使羧基中的羟基的极性越小,羧酸的酸性越弱。
15. 以乙烯为原料,合成化合物E的途径如下:
(1)D中碳原子采取杂化方式为___________。
(2)C→D的反应类型为___________。
(3)写出B→C的化学反应方程式:___________。
(4)B与有机物X通过酯化反应生成,则X的结构简式为___________。
(5)已知:。试运用相关信息,补充完整以下合成路线流程图(补充①中的反应条件,写出有机物②、③的结构简式)。_____、_____、_______
。
【答案】(1)、
(2)加成反应 (3)HOCH2CH2OH+O22H2O+OHCCHO
(4) (5) ① , ②. ③. HOCH2COONa
【解析】
【分析】乙烯与溴单质发生加成反应生成BrCH2CH2Br;BrCH2CH2Br发生水解生成HOCH2CH2OH ;HOCH2CH2OH 发生催化氧化反应生成OHCCHO ;OHCCHO 与HCN发生加成反应生成,水解生成,据此分析解答。
【小问1详解】
D中含单键碳采用sp3杂化;-CN中C原子采用sp杂化;
【小问2详解】
由以上分析可知C到D发生加成反应;
【小问3详解】
B→C过程中HOCH2CH2OH 发生催化氧化反应生成OHCCHO ,反应方程式为:HOCH2CH2OH+O22H2O+OHCCHO;
【小问4详解】
B与有机物X通过酯化反应生成,结合酯的结构可知形成该物质的酸为乙二酸,醇为乙二醇,则X为:;
【小问5详解】
二溴甲烷在NaOH水溶液、加热条件下发生水解生成甲醛,甲醛与HCN发生加成反应生成HO-CH2CN,HO-CH2CN发生水解反应生成HO-CH2COOH,HO-CH2COOH与碳酸钠反应生成HOCH2COONa。
16. 某锌焙烧矿(含和少量等)制备铁黄()和的步骤如下:
(1)滤渣的主要成分为___________。
(2)“还原”时加入过量精矿将还原为,该反应的化学方程式为___________。
(3)检验“还原”后的滤液中是否含的试剂是___________。
(4)向“还原”后的滤液中滴加氨水,至为5.5时停止滴加,开始通氧气,生成铁黄。通入氧气过程中,溶液随时间变化如图所示,已知时,完全沉淀的,时段发生的反应为;时段,溶液明显降低,请解释原因:___________ 。
(5)若上述流程中省略“还原”步骤,则制得的不纯,可能含有的杂质是___________。
(6)请补充完整由和的混合液制备的实验方案:向混合液中滴加溶液至在3.7~5.7之间,充分反应后过滤;___________ ;边搅拌边向滤渣中滴加稀硫酸至沉淀完全溶解;将溶液蒸发浓缩,冷却结晶,过滤,干燥制得。(实验中须使用的试剂有:溶液、溶液、蒸馏水)。
已知:①当时,开始溶解。
②相关离子生成氢氧化物沉淀的如下表
【答案】(1)
(2)
(3)溶液
(4)时,发生,导致pH降低
(5)
(6)向滤液中滴加溶液至pH值在9.0~10.5之间,充分反应后过滤;用蒸馏水洗涤滤渣至最后一次洗涤液中加溶液无白色沉淀
【解析】
【分析】由题给流程可知,向锌焙烧矿中加入稀硫酸酸浸时,金属氧化物转化为可溶硫酸盐,二氧化硅与稀硫酸不反应,过滤得到含有二氧化硅的滤渣和含有可溶硫酸盐的滤液;向滤液中加入硫化锌精矿,将溶液中铁离子转化为亚铁离子,过滤得到硫和滤液;向滤液中加入氨水调节溶液pH为5.5后,通入氧气将溶液中铁离子转化为铁黄,过滤得到铁黄和滤液;滤液经蒸发浓缩、冷却结晶、过滤、洗涤、干燥得到七水硫酸锌。
【小问1详解】
由分析可知,滤渣的主要成分为二氧化硅,故答案为:SiO2;
【小问2详解】
由分析可知,还原时加入硫化锌精矿发生的反应为硫化锌与硫酸铁溶液反应生成硫酸亚铁、硫酸锌和硫,反应的化学方程式为,故答案为:;
【小问3详解】
若还原后的滤液中含有铁离子,加入硫氰化钾溶液,溶液会变为红色,则检验滤液中是否存在铁离子的试剂为硫氰化钾溶液,故答案为:KSCN溶液;
【小问4详解】
时段,溶液pH明显降低说明溶液中亚铁离子与氧气和水反应生成铁黄和氢离子,反应的离子方程式为,反应生成的氢离子使溶液的pH降低,故答案为:时,发生,导致pH降低;
【小问5详解】
由分析可知,若上述流程中省略还原步骤,溶液中的铁离子会与氨水反应生成氢氧化铁沉淀,导致铁黄中混有氢氧化铁杂质,故答案为:Fe(OH)3;
【小问6详解】
由题给信息可知,由硫酸锌和硫酸铁的混合液制备七水硫酸锌的实验方案为向混合液中滴加氢氧化钠溶液至pH在3.7~5.7之间,充分反应后过滤;向滤液中滴加氢氧化钠溶液至pH值在9.0~10.5之间,充分反应后过滤;用蒸馏水洗涤滤渣至最后一次洗涤液中加氯化钡溶液无白色沉淀生成;边搅拌边向滤渣中滴加稀硫酸至沉淀完全溶解;将溶液蒸发浓缩,冷却结晶,过滤,干燥制得七水硫酸锌,故答案为:向滤液中滴加溶液至pH值在9.0~10.5之间,充分反应后过滤;用蒸馏水洗涤滤渣至最后一次洗涤液中加溶液无白色沉淀。
17. 含氮化合物对生态环境和人类健康都有一定的影响,必须采取相应的措施来治理或加以控制。
(1)生物硝化反硝化法可将酸性废水中的氨氮转化为氮气,其原理如图-1所示。
①的空间构型为___________。
②每处理含的酸性废水,理论上消耗的物质的量为___________。
③上述生物硝化反硝化法的优点是___________。
(2)折点加氯法是将次氯酸钠投入废水中,将废水中的氨氮转化为的化学脱氮工艺。设定反应温度为,向含的酸性废水中投加时,浓度、氯胺()浓度与投入的溶液体积的关系如图-2所示。
①在酸性废水中,投入的在过程中发生的反应为。投入量在的过程中反应的离子方程式为___________。
②实验证明,弱酸性有助于提高废水中氮的脱除率,其原因是___________。
(3)腌制食品中亚硝酸盐允许残留量(以计)。为测定某咸菜中亚硝酸盐的残留量,取咸菜榨汁,经处理得无色溶液,将所得溶液转移至容量瓶并定容。取出溶液置于锥形瓶中,加入盐酸调节,再滴加至过量,待反应完成后用标准液滴定,共消耗体积为。则该市售咸菜的亚硝酸盐残留量是否符合安全标准。(写出计算过程) ______。
已知:;
【答案】(1) ①. 平面三角形 ②. (或) ③. 不产生二次污染
(2) ①. 或 ②. 酸性条件下,可转化为,氧化性增强
(3)关系式:,,,残留量,符合安全标准
【解析】
【分析】硝酸根中氮原子上只有三个σ键,为sp2杂化,空间构形为平面三角形;根据氮守恒,1ml铵根转化成1ml硝酸根,1ml硝酸根转化成氮气得到5ml电子,1ml甲醇转化为二氧化碳失去6ml电子,故每处理1ml铵根离子需要消耗ml甲醇,观察流程图可知终产物为氮气和二氧化碳,不会产生二次污染;折点加氯法是将次氯酸钠投入废水中,将废水中的氨氮转化为的化学脱氮工艺,说明终产物为氮气,故第二步反应为,实验证明,弱酸性有助于提高废水中氮的脱除率,其原因是酸性条件下,可转化为,氧化性增强。根据题意可知:,利用此关系是进行计算。
【小问1详解】
①硝酸根中氮原子上只有三个σ键,为sp2杂化,空间构形为平面三角形;
②根据氮守恒,1ml铵根转化成1ml硝酸根,1ml硝酸根转化成氮气得到5ml电子,1ml甲醇转化为二氧化碳失去6ml电子,故每处理1ml铵根离子需要消耗甲醇;
③观察流程图可知终产物为氮气和二氧化碳,不会产生二次污染。
【小问2详解】
①折点加氯法是将次氯酸钠投入废水中,将废水中的氨氮转化为的化学脱氮工艺,说明终产物为氮气,故第二步反应为;
②实验证明,弱酸性有助于提高废水中氮的脱除率,其原因是酸性条件下,可转化为,氧化性增强。
【小问3详解】
设的物质的量为n,根据题意可知:
选项
实验操作和现象
结论
A
常温下,铁片投入浓硫酸中,无明显现象
铁与浓硫酸不发生反应
B
将某气体通入溴水中,溴水褪色
该气体是乙烯
C
向乙醇中滴入少量酸性溶液,振荡,溶液的紫红色逐渐褪去
乙醇具有还原性
D
红热的炭投入浓硝酸中,产生红棕色气体
炭与浓硝酸发生了反应
离子
开始沉淀的
沉淀完全的
2.7
3.7
5.7
9.0
2022-2023学年江苏省南通市通州区金沙中学高一下学期3月质量监测化学试题: 这是一份2022-2023学年江苏省南通市通州区金沙中学高一下学期3月质量监测化学试题,文件包含江苏省南通市通州区金沙中学高一下学期3月质量监测化学试题原卷版docx、江苏省南通市通州区金沙中学高一下学期3月质量监测化学试题解析版docx等2份试卷配套教学资源,其中试卷共24页, 欢迎下载使用。
江苏省南通市2022-2023学年高二下学期期末质量监测化学试题(解析版): 这是一份江苏省南通市2022-2023学年高二下学期期末质量监测化学试题(解析版),共18页。
江苏省南通市2022-2023学年高二下学期期末质量监测化学试题及答案: 这是一份江苏省南通市2022-2023学年高二下学期期末质量监测化学试题及答案,共11页。试卷主要包含了本试卷共6页,下列有关反应的说法正确的是等内容,欢迎下载使用。

