专题12 电与磁(讲练)- 中考物理大二轮复习讲义及练习
展开知识建构3
考点一 磁现象 磁场4
【真题研析·规律探寻】 4
\l "_Tc24181" 【核心提炼·考向探究】 5
\l "_Tc4643" 【题型特训·命题预测】 6
考点二 电生磁8
【真题研析·规律探寻】 8
考法01 电生磁8
考法02 电磁铁 电磁继电器9
\l "_Tc24181" 【核心提炼·考向探究】 11
\l "_Tc4643" 【题型特训·命题预测】 11
考点三 电动机 15
【真题研析·规律探寻】 15
\l "_Tc24181" 【核心提炼·考向探究】16
\l "_Tc4643" 【题型特训·命题预测】 17
考点四 磁生电 20
【真题研析·规律探寻】 20
\l "_Tc24181" 【核心提炼·考向探究】22
\l "_Tc4643" 【题型特训·命题预测】 22
考点一 磁现象 磁场
1. (2023·江苏泰州·中考真题)关于地磁场,下列说法中正确的是( )
A.磁感线是磁场中真实存在的曲线
B.地球周围的地磁场的磁感线是从地磁S极出发回到地磁N极
C.教室里水平放置、能自由转动的小磁针静止时N极指向地理南极
D.指南针是我国古代四大发明之一,它能指南北是因为受到地磁场的作用
2. (2022·辽宁大连·中考真题)物理学是美的,许多物理现象都具有对称美、平衡美和曲线美。下列优美的曲线中,用磁感线描述磁体外部磁场正确的是( )
A.B.
C.D.
3. (2023·江苏无锡·统考中考真题)磁体旁的小磁针静止时所指的方向如图所示,请在括号中标出磁体的磁极,并标出图中磁感线的方向。
4. (2022·浙江绍兴·真题)如图,小敏用条形磁铁使铁钉竖直静止在空中,细线紧绷且质量不计。下列说法正确的是( )
A.铁钉上端被磁化成N极
B.铁钉受到的磁力与自身重力大小相等
C.桌面对石头的支持力和石头的重力是一对平衡力
D.细线对石头的拉力和石头对细线的拉力是一对相互作用力
5.(2023·湖北襄阳·中考真题)仿生学是模仿生物的一些特性,为人类发明创新提供思路和借鉴。科学家研究发现,如果把一小块磁铁绑在几只鸽子身上,这几只鸽子会惊慌失措,失去辨识方向的能力。而把差不多大小的铜块绑在另几只鸽子身上,却对它们辨识方向没有什么影响。这样可以初步推断鸽子是靠地磁场来辨识方向的。
阅读上述材料,请你回答下列问题:
(1)上文中“围绕鸽子所做的实验”科学家想探究的问题是: ;
(2)“分别把一小块磁铁和铜块绑在不同鸽子身上,观察其辨识方向的能力”,属于科学探究过程中的 (从下列选项中选填一个序号);
A.进行实验 B.猜想与假设 C.得出结论
(3)实验中选用磁铁和铜块,主要是利用它们的 这一不同物理属性(从下列选项中选填一个序号)。
A.弹性 B.导电性 C.磁性
1. 下列物体:①玻璃棒;②铜片;③铁钉;④塑料尺;⑤铅笔芯;⑥食盐水,其中属于绝缘体的有 ,能被磁化的有 (两空均选填序号)。
2.【新科技】 如图为某款运动手表和其匹配的圆形磁吸充电器,手表内和充电器内均有磁体,只有转动手表至特定的位置时,手表和充电器之间才能相互“吸附”,给手表充电。这种相互“吸附”的原理是 ,手表充电时将电能转化为 能储存在手表电池中。
第2题图 第3题图
3. 我们知道磁体周围存在磁场,磁场的方向和大小可以用磁感线的箭头和疏密程度进行描述。如图所示为某磁体一端的磁场分布,则a点处的磁场比b点处的磁场 (选填“强”或“弱”)。
4.条形磁体的磁感线如图所示,小磁针处于静止状态。请在图中标出:①磁感线点处的磁场方向;②小磁针的N极。
5. “地漏”(如图甲)是连接排水管道与室内地面的接口。“悬浮地漏”相对于传统地漏具有较多优点,如排水速度可随积水深度自动调节、在不排水时能密封管道等。
(1)若地漏不密封,排水管内臭气会扩散到室内。从微观角度解释该现象: 。
(2)磁悬浮地漏的工作原理如图乙。
①当密封盖上方无水时,在磁体B作用下,磁体A将密封盖顶起。若磁体A下端为N极,则磁体B上端为 极。
②当密封盖上方有水时,密封盖下移,开始排水。积水越多,则排水口越大,其原因是 。
6. 磁场是看不见的,但它是真实存在于磁体周围的一种特殊物质。在研究磁场的强弱和方向时,构建了磁感线模型。如图所示,我们忽略掉所画的磁感线的粗细等次要因素,抓住磁感线的 这个主要因素来描述磁场的强弱,同时用磁感线的 描述磁场的方向。图中的小磁针静止时,小磁针的左端是 (选填“N”或“S”)极。
7.磁体与磁体间的相互作用,可以不相互接触,这是因为磁体周围存在磁场。
(1)在磁体周围,磁体两极处的磁场 (选填“最强”或“最弱”);
(2)我们可以用磁感线来表示磁体周围的磁场,下列关于磁感线的说法,正确的是 ;
A.磁感线是真实存在的
B.磁感线能表示磁体周围各处磁场的强弱
C.磁感线能表示磁体周围各处磁场的方向
(3)图是某同学绘制的条形磁体周围的磁感线,请指出图中磁感线的主要错误并说明理由: 。
8. 如图所示是我国早期的指南针——司南,东汉学者王充在《论衡》中记载:“司南之杓,投之于地,其柢指南”。“柢”指的是司南长柄,司南指南北是由于它受到 的作用,司南长柄指的是地理的 极。
第8题图 第9题图
9.一块没有标注N极与S极的条形磁铁M竖直放置在电子秤上,电子秤显示出它的质量是20g,当上方用另一个条形磁铁N极接近它,N极与磁铁M上端距离为5cm 时电子秤显示25g,N极与磁铁M上端距离3cm时电子秤显示36g。
(1)磁铁M的N极在 (选填“上”或“下”);
(2)该实验探究的科学问题是 。
10. 如图1所示,当一块条形磁铁的N极慢慢靠近铁块时,a端被磁化为S极、b端为N极,磁铁的N极与铁块a端相互 。
①经查阅资料得知:铁原子中的电子围绕原子核运动或自旋时,会形成微小的环形电流【如图2(a)所示】,微小的环形电流周围存在微小的 。铁磁质内部原子中电子围绕原子核运动或自旋的方向一致且排列整齐所构成微小的区域叫做磁畴。通常情况下,各个磁畴的方向是无序的,如图2(b)所示,整个铁块对外就不显磁性。当磁体靠近铁块时,铁块内部各个磁畴方向趋于同一方向,整个铁块对外就显示出磁性,如图2(c)所示。
②有人猜测蜜蜂、家鸽等动物体内也存在磁畴,受地磁场的作用,所以它们能自行辨认地理方位。请你设计一个实验,初步推断上述观点是否合理。写出简要的实验过程: 。
考点二 电生磁
考法01 电生磁
1.(2023·陕西·中考真题)如图所示,将一根直导线架在静止小磁针的上方,并使直导线与小磁针平行,接通电路,发现小磁针偏转。关于该实验说法正确的是( )
A.该实验说明电流周围存在磁场
B.最早发现该实验现象的科学家是法拉第
C.利用该实验原理可以制成发电机
D.改变电流方向,小磁针偏转方向不变
2. (2023·四川泸州·中考真题)如图所示,请根据通电螺线管上方小磁针静止时的指向,在虚线框内用箭头标出相应的电流方向和磁场方向。
3.(2021·云南昆明·中考真题)为了探究磁场,小华做了如下实验。
(1)探究磁体周围的磁场:
①在玻璃板上均匀撒上一层铁屑,再将玻璃板放在条形磁体上方,然后 玻璃板,观察铁屑的分布情况。铁屑在磁场中被 成一个个小磁针,从而在磁场中有序地排列起来,如图甲所示;
②再在玻璃板上放一些小磁针,小磁针静止时的情况如图乙所示,黑色一端表示磁体的N极,某点小磁针 极所指的方向就是该点的 方向;
③人们仿照铁屑在磁场中排列的情况和小磁针N极的指向画出一些带箭头的曲线来形象、直观地描述磁场,物理学中把这样的曲线叫作 。
(2)探究通电螺线管周围的磁场:
①把小磁针放在螺线管四周不同的位置,通电后发现小磁针的指向如图丙所示,说明通电螺线管周围的磁场跟 磁体的磁场相似,图中 (选填“左”成“右”)端是螺线管的N极;
②对调电源的正负极重复上述实验,小磁针的指向与之前相反,说明通电螺线管的极性跟 有关,断开开关后,小磁针静止时 极指向南方。
考法02 电磁铁 电磁继电器
1. (2023·辽宁大连·中考真题)(多选题)如图是某道路限载报警器的工作原理图。电源电压不变,R1是力敏电阻,其阻值随压力的变化而变化。闭合开关S,当车的质量超过限载质量时,电磁铁吸下衔铁,电铃响。根据不同的路面,可以改变滑动变阻器滑片P的位置,来设定不同的限载质量。下列说法正确的是( )
A.电磁铁能吸下衔铁,是由于通电导体在磁场中受力
B.检测时,车的质量越大电磁铁的磁性越强
C.力敏电阻R1的阻值随压力的增大而减小
D.若要提高设定的限载质量,应将滑片P向左移动
2.(2023·宁夏·中考真题)如图甲是电接水银温度计某结构时,在水银温度计的密封玻璃管中装入一段金属丝,金属丝上端与调温相连,转动调温螺杆金属丝在管内上下移动,水银和金属丝分别与电源两极相连。有的同学制作了一个电磁铁利用此温度计及其他元件,设计了一个恒温电热器,如图乙所示,当温度升高到设定值,电热丝停止加热,温度低于设定值,电热丝开始加热,达到保持恒温的目的。
(1)水银温度计相当于电路中的 (填组成电路的元件名称);
(2)工作原理:
①当温度升高到设定值, ,电热丝停止工作;
②当温度低于设定值, ,电热丝开始工作;
(3)按照该设计组装好电路测试时发现,当温度上升,控制电路接通后,动静触点没有断开试分析原因(写出一条即可)
(4)若电热丝的额定功率为500w,正常工作10分钟产生的热量是多少?
1. 如图所示的磁悬浮地球仪,在地球仪底端有一个磁铁,在底座内部有一个金属线圈,线圈通电后,地球仪可悬浮在空中。下列说法正确的是( )
A.地球仪周围存在磁场,同时也存在磁感线
B.地球仪周围的磁场分布是均匀的
C.地球仪周围各点的磁场方向都相同
D.地球仪是利用同名磁极相互排斥的原理悬浮的
2. 下图是小聪和小明同学探究“通电螺线管的磁场方向”实验示意图。实验时,在小圆位置放置小磁针,闭合开关,画出不同位置小磁针静止时N极的指向;对调电源正负极,重复上述操作。下列说法不正确的是( )
A.小磁针的作用是指示通电螺线管周围的磁场方向
B.闭合开关,放置在a、b处的小磁针静止时N极指向相同
C.对调电源正负极,闭合开关,通电螺线管的磁场方向改变
D.通过实验可总结出通电螺线管的磁极性和电流方向的关系
3.图甲是磁悬浮台灯,灯泡内部装有磁体和半导体芯片,灯座内有如图乙所示电磁铁。灯座通电后,灯泡会悬浮在灯座上方,半导体芯片发光。下列说法正确的是( )
A.发光的半导体芯片电阻为零
B.灯泡悬浮是利用同名磁极相互排斥的原理
C.通电后电磁铁具有磁性说明磁能生电
D.通电后电磁铁的下端为S极
4.(2023·江苏宿迁·统考中考真题)在科技晚会上,小明给大家展示了一个“听话”的小瓶子,通过调节滑片,就可以让小瓶子上浮、下沉或悬停在水中,它的原理如图所示(磁铁固定在活塞上)闭合开关S后,移动滑片P,使小瓶子悬停在图示位置。对此,以下分析正确的是( )
A.电磁铁的右端为S极
B.若将滑片P向右移,小瓶子将会上浮
C.小瓶子下沉时,小瓶子中的气体密度变小
D.小瓶子上浮时,小瓶子的瓶口处受到水的压强保持不变
5. 2023年12月6日,中国流动科技馆于赣县巡展,如图所示为展品铁钉桥,给“桥墩”通电,它就能吸引铁钉,这是利用电流的 效应,铁钉又能吸引其它的铁钉,说明铁钉被 了,从而连接成一座桥。
6.(2023·湖南邵阳·统考中考真题)亮亮同学在新闻上看到“福建舰”上使用了电磁弹射装置,从网上查阅了某电磁弹射装置的原理;给线圈提供电流时产生磁场,炮弹(铁质)被磁化,受到强大的吸引力而加速运动,达到线圈中间时,迅速断电,炮弹飞出炮口(如下图)。当线圈通电时,炮弹头是 (选填“S”或“N”)极。断电后,炮弹还能继续飞行,是因为炮弹具有 。
7. 小明利用嵌入螺线管的玻璃板、电源及开关组成如图所示的电路,分别选用铁屑和小磁针“探究通电螺线管外部磁场的方向”。
(1)先在板面上均匀地洒满铁屑,闭合开关并轻敲玻璃板面,观察到铁屑分布情况如图所示,这与 磁体周围铁屑的分布情况相似。
(2)再将几个小磁针放置到螺线管的周围进行实验。
①闭合开关,螺线管周围的小磁针均发生偏转;
②对调螺线管所接电源正、负极,周围小磁针的指向也随之发生变化。这说明通电螺线管的极性与螺线管中电流的 有关;
(3)上述关系可以用安培定则来表达,由此定则可以判定如图所示的螺线管的a端为 极。
8. (2021·淄博·中考题)电与磁之间存在着相互联系,彰显物理现象的对称、统一之美。
(1)如图1所示,小雨利用干电池、导线和小磁针进行实验;
①通电后小磁针发生偏转,断电后小磁针复位。实验表明 ;
②若把图甲中的小磁针换成直导线并通电。推测:两条通电导线之间 (填“有”或“没有”)相互作用力,依据是 (填字母);
A.电磁感应现象 B.磁场对电流的作用
(2)小雨又将直导线绕成螺线管形状,在螺线管的两端各放一个小磁针,并在硬纸板上均匀地撒满铁屑。通电后观察小磁针的指向及铁屑的排列情况,如图2所示。实验结果表明:通电螺线管外部的磁场与 的磁场一样;
(3)在螺线管中插入软铁棒,制成电磁铁。下列设备中没有用到电磁铁的是 (填字母)。
A.大型发电机 B.电磁起重机 C.电炉
9.1820年,奥斯特发现了电生磁,进而,人们把导线绕在圆筒上,做成螺线管。今天,我们一起探究“通电螺线管产生的磁场”,实验设计如下:
(1)在螺线管的两端各放一个小磁针,并在硬纸板上均匀的撒满铁屑,通电后观察小磁针的指向,轻敲纸板,铁屑的排列情况如图甲所示;
(2)把小磁针放到螺线管四周不同位置,通电后小磁针静止时指向如图乙所示;
(3)通过实验,画出了通电螺线管的磁感线,根据通电螺线管的磁感线分布形状,我们发现,通电螺线管外部的磁场与 (选填“条形”或“蹄形”)磁体的磁场相似;
(4)如果我们把地球磁场比作一个通电螺线管产生的磁场,赤道比作其中一条环绕导线,则导线中电流流向应该是 (选填“自西向东”或“自东向西”);
(5)法国科学家安培认为,磁体是由许许多多小磁针定向排列构成,其宏观体现就是N极和S极,我们规定:磁场中小磁针静止时N极的指向为磁场方向,则乙图中,通电螺线管内部的磁场方向应该是 (选填“自左向右”或“自右向左”)。
10. 空气炸锅深受年轻人的喜爱,炸出的食物既美味可口,又可以通过传感器使其在各挡位之间转换,起到节能作用,其工作原理如图所示,在控制电路中,电源电压为3V,R0为热敏电阻,其阻值随温度变化的图象如图乙所示,R为滑动变阻器,电磁继电器线圈的电阻为10Ω,当继电器线圈电流达到50mA时,衔铁会被吸下,R1、R2为电加热丝,加热功率为1210W,保温功率为121W。试问:
(1)空气炸锅控制电路是利用电流的 (选填“热”或“磁”)效应工作的;当空气炸锅温度升高时,继电器磁性将 (选填“增强”、“减弱”或“不变”);当衔铁被吸下时,空气炸锅处于 (选填“加热”或“保温”)挡位;
(2)请问R2是多少 ?
(3)若滑动变阻器阻值调到30Ω时,可以设定为用来烤土豆片的最佳温度,请问这个设定温度是多少 ?
考点三 电动机
1.(2022·四川凉山·中考真题)为减少碳排放,建设绿色家园,近几年西昌大力发展电动公交车,以取代部分燃油车。关于电动车和燃油车,下列说法错误的是( )
A.电动车电动机工作时利用了磁场对电流的作用
B.电动车充电时将电能转化为化学能
C.电动车电动机将电能全部转化为机械能
D.电动车对环境的噪声污染比燃油车小
2.(2023·安徽·中考真题)图示为某电动机的原理图,EF、PQ为螺线管,abcd为电动机的线圈,为转轴。闭合开关,从O点沿转轴观察,线圈顺时针转动,则( )
A.螺线管F端为N极,P端为N极
B.螺线管F端为S极、P端为S极
C.若将电源的正负极对调,从O点沿转轴观察、线圈仍顺时针转动
D.若将电源的正负极对调,从O点沿转轴观察,线圈将逆时针转动
3.(2022·牡丹江·中考真题)【分析归纳,拓展提升】如图甲是小雪自制的小风扇,使用时发现小风扇转动,但风却向后吹。小雪设计了如图乙所示的实验,探究其原因。
(1)闭合开关,给铜棒ab通电,发现铜棒ab向右运动,这表明铜棒ab在磁场中受到 的作用;
(2)保持磁场方向不变,将电源正负极对调后接入电路,闭合开关,发现铜棒ab向左运动,这表明 ;
(3)保持电流方向不变,将磁体的两极对调,闭合开关,发现铜棒ab向右运动,这表明 ;
(4)根据实验,要改变小风扇转动方向,小雪应该 ;
(5)请列举一个和小风扇工作原理相同的用电器 。
1.巴克球又名巴基球,是一种直径约5mm的强磁铁小球,可随意组合成各种形状,是锻炼抽象思维与放松解压很好的选择,下列关于巴克球的说法正确的是( )
A.巴克球周围存在磁场,不存在磁感线
B.巴克球对放入其磁场的导体一定有力的作用
C.巴克球周围的磁场分布是均匀的
D.抛向高空的巴克球能落回地面是因为受到地磁场的作用
2. 警用无人电动巡逻车能实现自动测温、喷洒消毒液、自动报警等功能。下列说法正确的是( )
A.巡逻车通过接收人体辐射的紫外线测温
B.巡逻车匀速行驶喷洒消毒液过程中,动能不变
C.巡逻车搭载的电动机工作时将机械能转化为电能
D.巡逻车上的LED指示灯由半导体材料制成
3. 中国“探月工程”总设计师巴中籍院士吴伟仁是我们学习的榜样。如果请你协助吴院士设计一辆在月球上使用的月球车,但月球上没有大气,你准备用以下哪个作动力装置( )
A.柴油机 B.汽油机 C.空气喷气发动机 D.电动机
4.有人做了如图所示的实验:向环形塑料凹槽内注满水银,然后通过接线柱将凹槽内的水银接入电路,再在圆环中央放置一块圆柱形磁铁。闭合开关,凹槽内的水银会逆时针流动起来,则下列说法中不正确的是( )
A.水银流动的原理是磁场对通电导体有力的作用
B.若只对调电源正负极,水银将顺时针流动
C.该过程中将机械能转化为电能
D.若将串联的蓄电池再增加一节,水银的流动速度将变快
5.下图为玩具小汽车内直流电动机的结构简图,该电动机工作时将电能转化为 能和内能。如果想改变该直流电动机的转动方向,你可以采取的方法是 (写一条合理方法即可)。
6.在“通电导线在磁场中受到力”的实验中,如图,当闭合开关,有电流通过导体AB时,导体AB将会 ;如果改变电流方向,同时对调两个磁极,则通电导线受力方向 (填“会”或“不会”)改变,假如把导体AB换成线框,通电时线框将会转动起来,这是 的工作原理。
7. 福建舰是我国首次采用电磁弹射技术的航母,如图是其工作原理简图。甲板下方的直线弹射电机在通有强大电流时受到强磁场的作用而迅速加速,将飞机加速到能够起飞的速度,其中的物理原理是 ;电磁弹射的功率约为100兆瓦,弹射一架飞机的时间约为45s,则弹射一架飞机消耗的电能约为 kW•h,请你再举出与此原理相同的一种家用电器: 。
8.如图是某家用电扇的铭牌。
(1)电动机的工作原理是磁场对通电导体有 的作用;电风扇正常工作时,电能主要转化为 能;
(2)电扇底座与地面总接触面积为2.4×10-3m2,电扇静止时对水平地面的压强是多少?(g取10N/kg)
(3)电扇使用事项中明确规定:“禁止用手或其他物体阻挡叶片转动”,这是因为正常工作的电扇,如果叶片被卡住而不转动时,电能将全部转化为内能,很容易烧坏电动机线圈。已知线圈电阻为22Ω,正常工作的电扇叶片被卡住不转时,线圈中的电流为多少 ?若此状态持续1min,则线圈中电流产生的热量是多少?
9. 1820年,奥斯特在课堂上进行如图甲所示实验时有新发现。这个发现令奥斯特极为兴奋,他怀着极大的兴趣又继续做了许多实验,终于证实了电流周围存在着磁场。请根据情境,回答下列小题。
(1)奥斯特在实验中发现:在小磁针上方的导线 瞬间,磁针会发生偏转。改变导线中电流的 ,小磁针的转动方向会发生改变。
(2)将奥斯特实验中的小磁针更换成蹄形磁铁,将导体放在磁场里,如图乙所示。闭合开关,导体ab向左运动;改变导体ab中的电流方向,同时将磁铁的N、S极上下对调,闭合开关后,导体ab向 运动。实验中将 能转化为 能,日常生活中的 就是据此原理制成。
(3)实验学校生物实验小组想要研究鸡蛋的孵化,他们制作了恒温孵化箱,原理如图丙所示。热敏电阻R2安装在恒温箱内,阻值随温度升高而显著减小。
①闭合开关S1,电磁铁的上端是 极,箱内温度升高时,电磁铁磁性 (选填“增强”或“减弱”)。
②R3和R4是加热电阻,R3
(1)图1中重物上升过程经过M、N、O、P点,其速度在MN段不断增大,在NO段不变,在OP段不断减小,忽略空气阻力,则重物在( )
A.MN段动能不变 B.MN段机械能不变
C.NO段机械能增大 D.OP段重力势能减小
(2)图1中ab边所受磁场的作用力为F。把电源的正负极对调再接入电路,闭合开关,线圈abcd转至图2所示位置,则( )
A.图1中流过ab边的电流方向是从b到a
B.图1中cd边受到磁场作用力的方向与F的相同
C.图2中ab边受到磁场作用力的方向与F的相反
D.图2中cd边受到磁场作用力的方向与F的相反
考点四 磁生电
1. (2023·四川乐山·中考真题)考生进入考场前监考老师会用如图所示的手持式金属探测器进行检查。当探测器靠近金属物品时,在金属物品中产生感应电流,由此导致探测器发出警报,选项图片中与其工作原理相同的是( )
A B C D
2.(2022·大庆·中考真题)某同学利用如图所示的实验装置探究电磁感应现象,实验时开关S始终闭合且磁体保持静止,下列探究过程及结论均合理的是( )
A.导线ab保持静止,未观察到灵敏电流计指针发生偏转,说明磁不能生电
B.导线ab上下运动,未观察到灵敏电流计指针发生偏转,说明导体在磁场中运动不会产生感应电流
C.导线ab分别向左、向右运动,观察到灵敏电流计指针偏转方向不同,说明感应电流的方向与导线运动方向有关
D.磁体的S极在上时,使导线ab向左运动;N极在上时,使导线ab向右运动,观察到两次灵敏电流计指针偏转方向相同,说明感应电流的方向与磁场方向无关
3.(2023·泰州·中考题)如图所示,小明和小刚利用蹄形磁体、灵敏电流计、开关、导体AB和若干导线等器材来探究感应电流产生的条件。闭合开关,他们完成操作,将观察到的现象记入表格:
(1)分析①、②两次实验现象,小明说:“闭合电路的一部分导体在磁场中的运动方向与磁场方向垂直时,电路中就会产生感应电流。”小刚认为不准确,因为导体AB 运动时,其运动方向也与磁场方向垂直,但无感应电流;
(2)采纳小刚意见后,小明又说:“闭合电路的一部分导体在磁场中垂直切割磁感线时,电路中才会产生感应电流”,小刚认为不全面,因为导体AB 运动时,也有感应电流;
(3)从能量的角度来分析,感应电流的产生过程是将 能转化为电能;如果将图中的灵敏电流计换成 ,可以探究磁场对电流的作用。
1.1820年奥斯特发现电流磁效应。1831年法拉第发现磁可以生电,其原理如图,当导体棒切割磁感线时,可以看到电流计指针发生偏转,利用这一原理,可以制成( )
A.电热器 B.电磁起重机 C.发电机 D.电动机
第1题图 第2题图
2.【新科技】如图为一种佩戴在手腕上的“计步器”,其基本构造是在一段塑料管中密封一小块磁铁,管外绕着线圈。运动时,磁铁在管中往复运动,线圈输出不断变化的电流,从而实现计步。下列设备与“计步器”产生电流的原理相同的是( )
A.发电机 B.电动机 C.电风扇 D.电水壶
3. 【新情境】第22届世界杯在炎热的卡塔尔进行,所有场地周边都配备有一种“ElPalm凉亭”,如图所示,它装有风力涡轮机,其内部有磁铁,风进入装置带动线圈摆动可提供电能。下列实验能解释“EIPalm凉亭”发电原理的是( )
A. B.
C. D.
4.为了规范管理学生进出校门,很多学校启用了智能门禁系统,如图所示。其工作原理是校卡卡片中有一个线圈,学校门闸前方的智能读卡器会释放出磁场。卡片中的线圈在磁场变化时,会产生电流。下图中能反映读卡原理的是( )
A.B.C.D.
5. 下列实验操作不能使灵敏电流计指针偏转的是( )
A B
C D
6. 下列有关电与磁的描述,正确的是( )
A.甲图:根据安培定则,大拇指所指的那端为通电螺线管的S极
B.乙图:电磁继电器就是用永磁体控制工作电路的一种开关
C.丙图:通电线圈在磁场中受力转动,是电动机的工作原理
D.丁图:导线左右往复运动过程中,产生的感应电流方向不变
7. 如图所示,在虚线框中接人某种实验器材可以进行相关实验探究。请完成下列问题:
(1)在虚线框中接 ,可探究电磁感应现象;利用该原理可制造出 。
(2)在虚线框中接 ,可探究通电导体在磁场中受力;利用该原理可制造出 。
8. 如图,在“探究什么情况下磁可以生电”实验中:
(1)比较1、2(或1、3)实验现象可知,闭合电路的一部分导体在磁场中做 运动时,导体中就产生电流;
(2)要使感应电流方向发生改变,可采取的具体措施是: ;(选填字母)
A.使用磁性更强的磁体
B.保持磁体静止,只改变导体水平运动的方向
C.上下调换磁极,同时改变导体水平运动的方向
(3)从能量的角度来分析,感应电流的产生过程是 能转化为电能:
(4)如果将电流表换成 ,可以探究磁场对通电导体的作用。
9. 小明对电流表指针偏转的原因产生了兴趣,他在实验室找到一只可拆卸的电流表,进行了如下探究。
(1)打开外壳,观察电流表的内部结构,示意图如图所示。按照操作规范将电流表 联接入电路,通电后线圈转动,带动指针偏转;撤去磁体再次通电,指针不动。这说明电流表指针偏转的原因是通电线圈在 中受力转动,这与 的工作原理相同;
(2)若让电流从电流表的“-”接线柱流入,“+”接线柱流出,指针偏转方向会与(1)中的偏转方向 ,因此使用电流表时不能把接线柱接反;
(3)若在电流表“+”“-”接线柱之间连接一根导线,用手拨动电流表指针,导线中会产生感应电流,这种现象叫做 ,据此可制成 。
10.在跨学科实践课上,某小组开展了“设计小型风力发电系统”的项目化学习活动。下面是该小组同学交流的实践过程,请帮助完成下列内容:
【项目分解】
(1)制作小型风力发电机 (2)优化风力发电系统
【项目实施】
(1)制作小型风力发电机
经过课堂学习,我们了解到发电机和电动机中都有线圈和磁体,尝试用玩具电风扇作为风力发电机,连接成如图甲所示的电路。闭合开关,向扇叶吹风,使扇叶带动线圈转动,我们观察到了 ,说明我们的风力发电机可以发电。它是利用 现象发电的。
(2)优化风力发电系统
我们在设计的过程中考虑到无风不能发电,于是增加了太阳能电池;又考虑到风能和太阳能发电受风速、光照强度等因素的制约,不适合直接给用电器供电,于是增加了蓄电池,形成风光互补发电系统。图乙是该系统的简图,其中给出了该系统的电能转移路径,但电能的转移方向并不完整,A和B其中之一为蓄电池,另一个为用电器。请根据所给条件,在图乙中标出A的元件名称,并结合图乙说出蓄电池的工作过程及其起到的不同作用:
【项目拓展】
(3)经查阅资料,截至2023年4月,我国风电光伏发电总功率超8亿千瓦,约为36个三峡电站的总功率。某风力发电机组在风速为3m/s以下或25m/s以上时,处于空转或停机状态,实际功率为0;在风速达12m/s或以上时,发电功率保持不变。其发电功率与风速关系如下表:
某日6:00到12:00,风速与时刻关系如图丙所示(为方便计算,数据作了简化处理)则在这段时间内该风力发电机组发电 kW·h。
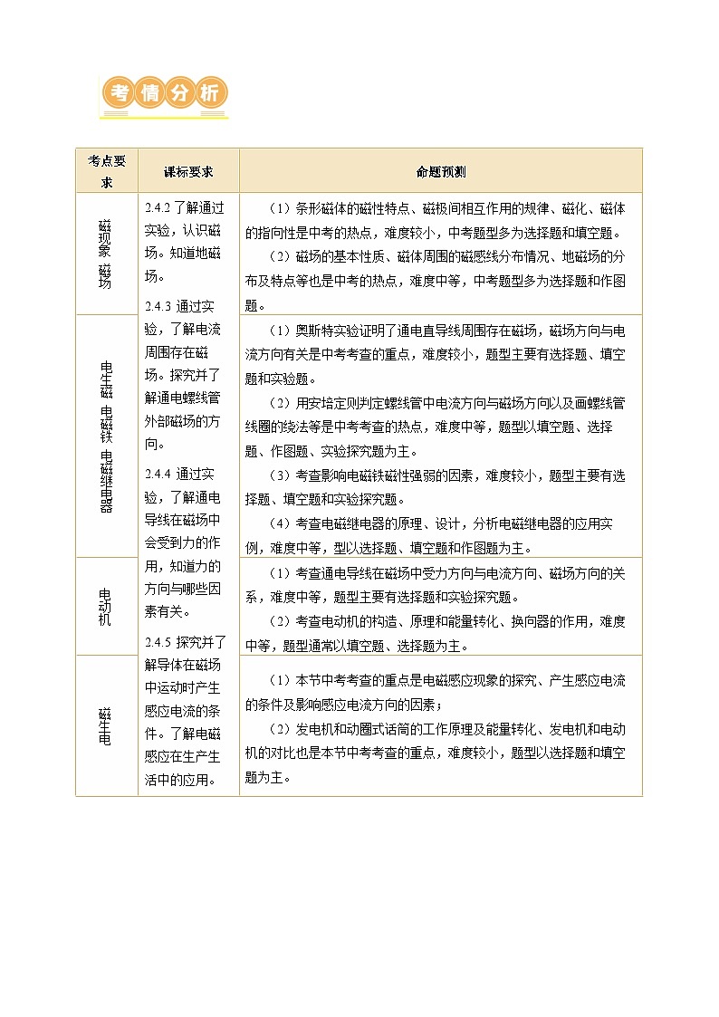
考点要求
课标要求
命题预测
磁现象 磁场
2.4.2了解通过实验,认识磁场。知道地磁场。
2.4.3 通过实验,了解电流周围存在磁场。探究并了解通电螺线管外部磁场的方向。
2.4.4 通过实验,了解通电导线在磁场中会受到力的作用,知道力的方向与哪些因素有关。
2.4.5 探究并了解导体在磁场中运动时产生感应电流的条件。了解电磁感应在生产生活中的应用。
(1)条形磁体的磁性特点、磁极间相互作用的规律、磁化、磁体的指向性是中考的热点,难度较小,中考题型多为选择题和填空题。
(2)磁场的基本性质、磁体周围的磁感线分布情况、地磁场的分布及特点等也是中考的热点,难度中等,中考题型多为选择题和作图题。
电生磁 电磁铁 电磁继电器
(1)奥斯特实验证明了通电直导线周围存在磁场,磁场方向与电流方向有关是中考考查的重点,难度较小,题型主要有选择题、填空题和实验题。
(2)用安培定则判定螺线管中电流方向与磁场方向以及画螺线管线圈的绕法等是中考考查的热点,难度中等,题型以填空题、选择题、作图题、实验探究题为主。
(3)考查影响电磁铁磁性强弱的因素,难度较小,题型主要有选择题、填空题和实验探究题。
(4)考查电磁继电器的原理、设计,分析电磁继电器的应用实例,难度中等,型以选择题、填空题和作图题为主。
电动机
(1)考查通电导线在磁场中受力方向与电流方向、磁场方向的关系,难度中等,题型主要有选择题和实验探究题。
(2)考查电动机的构造、原理和能量转化、换向器的作用,难度中等,题型通常以填空题、选择题为主。
磁生电
(1)本节中考考查的重点是电磁感应现象的探究、产生感应电流的条件及影响感应电流方向的因素;
(2)发电机和动圈式话筒的工作原理及能量转化、发电机和电动机的对比也是本节中考考查的重点,难度较小,题型以选择题和填空题为主。
知识
概念
理解
磁现象 磁场
(1)磁极及相互作用:
同名磁极相互排斥,异名磁极相互吸引。
(2)磁场及其方向:
磁体周围存在着一种看不见、摸不着的物质,称其为磁场。
磁场的方向:在磁场中的某一点,小磁针北极静止时所指的方向。
(3)磁感线
磁感线用来形象直观地描述磁场的分布情况。磁体外部的磁感线都是从磁体的N极出发,回到S极。
(4)地磁场
地磁场的南极在地理的北极附近,地磁场的北极在地理的南极附近,出现磁偏角。
(1)磁场真实存在,磁感线并不存在。
(2)地磁场
知识
概念
理解
电生磁
(1)奥斯特实验:电流周围存在 ,磁场的方向与 的方向有关。
(2)通电螺线管的磁场特点
①通电螺线管外部的磁场与 外部的磁场相似,通电螺线管的两端相当于条形磁体的两个磁极。
②通电螺线管两端的极性跟螺线管中 的方向有关,用 判断。
电磁铁的磁极极性与通电螺线管的磁极极性是一致的,可运用 来判定。
电磁铁、电磁继电器
(1)电磁铁:内部插有 的螺线管,通电时有磁性,断电时就失去磁性。
(2)原理:电磁铁利用电流的 效应工作的。
(3)影响电磁铁磁性强弱的因素
电磁铁磁性的强弱与 的大小和 有关。
(4)电磁继电器
电磁继电器是利用低电压、弱电流电路的通断,来间接地控制 电压、 电流电路通断的装置。
电磁继电器实质上是利用电磁铁来控制工作电路的一种 。
知识
概念
理解
电动机
(1)磁场对通电导线的作用:
通电导线在磁场中受到力的作用,力的方向跟 的方向、 的方向都有关系。
(2)直流电动机的工作原理:通电线圈在磁场中受力转动。
(3)电动机工作时,把电能转化为机械能。
换向器的作用:当线圈转过平衡位置时,自动改变线圈中的电流方向。
序号
导体AB的运动情况
有无感应电流
①
左右运动
有
②
上下运动
无
③
前后运动
无
④
斜向上、斜向下运动
有
知识
概念
理解
磁生电
(1)电磁感应
①闭合电路的一部分导体在磁场中做切割磁感线运动时,导体中就产生电流,这种现象叫做电磁感应,产生的电流叫做感应电流。
②导体中产生感应电流的条件
_______是闭合电路的一部分;导体在磁场中做 运动。
③能量转化:在电磁感应现象中, 能转化为 能。
(2)交流发电机:产生的是交变电流,电流的大小和方向 变化。
(1)研究电磁感应
(2)交流发电机原理
序号
实验操作
电流表指针偏转情况
1
保持导体与磁体静止
不偏转
2
保持磁体静止,导体水平向左切割磁感线
向右偏转
3
保持磁体静止,导体水平向右切割磁感线
向左偏转
…
风速v/(m·s¹)
4
6
8
10
12
14
16
功率P/kW
56
190
445
880
1500
1500
1500
专题09 电路、电流、电压和电阻(讲练)- 中考物理大二轮复习讲义及练习: 这是一份专题09 电路、电流、电压和电阻(讲练)- 中考物理大二轮复习讲义及练习,文件包含专题09电路电流电压和电阻讲练教师卷-中考物理大二轮复习讲义及练习docx、专题09电路电流电压和电阻讲练学生卷-中考物理大二轮复习讲义及练习docx等2份试卷配套教学资源,其中试卷共70页, 欢迎下载使用。
专题01 声学(讲练)- 中考物理大二轮复习讲义及练习: 这是一份专题01 声学(讲练)- 中考物理大二轮复习讲义及练习,文件包含专题01声学讲练教师卷-中考物理大二轮复习讲义及练习docx、专题01声学讲练学生卷-中考物理大二轮复习讲义及练习docx等2份试卷配套教学资源,其中试卷共57页, 欢迎下载使用。
中考物理二轮考点复习精讲练测专题12 电与磁(讲练)(含解析): 这是一份中考物理二轮考点复习精讲练测专题12 电与磁(讲练)(含解析),共1页。

