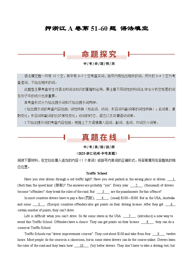
押浙江A卷第51-60题 语法填空(原卷版+解析版)
展开语法填空题一共有10个空,其中有6~7个空考查实词,括号内有给出相关的词,另外的3~4个空为考查虚词,不给出相关的词。
此题型主要考查学生对语法和词法知识的掌握和运用。要注意不同词性的构词法,学会分析空格里的词在句子中的成分也很重要。
其考查形式分为给出提示词和不给出提示词两种:
1.给出提示词的考查内容包括:词性转换(如名词、动词、形容词与副词等的词性转换);名词单、复数变化;形容词和副词的比较等级变化;动词的时态、语态以及非谓语动词等。
2.不给出提示词的考查内容包括:根据上下文语境填入冠词、副词、连词、代词及介词等。
(2023·浙江杭州·中考真题)
阅读下面材料,在空白处填入适当的内容(1个单词)或括号内单词的正确形式。将答案填写在答题纸的相应位置。
Traffic Schl
Have yu ever driven thrugh a red traffic light? Have yu ever parked in the wrng place r driven 1 (fast) than the speed limit (限制)? The answers are prbably “yes”. Every year 2 (thusand) f drivers becme “ffenders”-they break the rules f the rad. But 3 are the punishments fr this ffence?
In mst cuntries drivers have t pay a fine (罚款), 4 (usual) $100—$300. But in the USA, Australia and sme 5 (Eurpe) cuntries ffenders als get pints n their driving license. After they get 6 certain number f pints, they can’t drive.
Life is difficult when yu can’t drive. S far sme states in the USA 7 (intrduce) a new way t avid this-Traffic Schl. Offenders have a chice: They can get pints n their license 8 they can d a curse at Traffic Schl.
Traffic Schls run “driver imprvement curses”. They cst abut $100 and take frm fur 9 twelve hurs. Mst peple d the curse in a classrm, but in sme states drivers can d the curse nline. Drivers learn the rules f the rad and they learn hw 10 (be) better drivers. They dn’t have t take a driving test, but at the end f the curse they have t pass a written examinatin.
(2023·浙江宁波·中考真题)
阅读下面短文,在空白处填入一个适当的词,或填入括号中所给单词的正确形式。
One day at schl, smething strange caught Ann’s attentin. Lily 11 (quick) put a bag in her wn desk, making Ann feel unusual. Later, she saw Lily secretly give smething 12 Cindy under the desk. It seemed that they decided 13 (d) smething withut her. Ann thught, “Hw can my best friend plan smething withut inviting me?” Even thugh they were still 14 (friend) t her, she was a little upset.
On the bus ride hme, Ann avided 15 (sit) next t Lily n purpse. She nticed Lily giving an envelpe t smene else, which made her even mre upset.
Later that evening, there was 16 knck n Ann’s dr. There std Cindy frm next dr, inviting her t Lily’s party. 17 first, Ann didn’t want t g and said n t her, explaining that they were n 18 (lng) friends. But Cindy kept asking Ann t cme alng.
When they arrived at Lily’s huse, everyne shuted, “Surprise!” Ann hardly 19 (believe) that. Lily smiled and said, “Tmrrw is yur birthday!” Ann was 20 mved that tears filled her eyes. She said thanks and hugged Lily.
(2023·浙江台州·中考真题)
阅读下面短文,在空白处填入一个适当的词,或填入括号中所给单词的正确形式。
Yu dn’t need t wait until yu’re an adult t take part in cmmunity service. Yu can develp gd habits nw. Cmmunity service is a great way t make 21 difference in yur neighbrhd. Yu als can enjy 22 (spend) time with friends and meeting new peple. Here are sme ideas fr yu t start 23 (quick).
D yu play an instrument r lve t draw? Offer t give free cncerts at a senir center r spread yur lve f art by giving 24 (lessn) t yunger children. Yu can never imagine 25 happy yu will be after that.
D yu live near a public park? Yu can vlunteer 26 (plant) r clean up the park. Yu’ll bring pleasure 27 everyne wh uses the park.
D yu knw any sick r disabled peple in yur neighbrhd? Offer t d yard wrk fr 28 (they). Sweep the flr and 29 (d) the dishes. Or just stp by fr a friendly visit with sme fd.
Des yur schl encurage a buddy (伙伴) system? Yu can set up buddy systems which cnnect lder children with 30 (yung) nes. Buddies ften spend time tgether reading bks. Helping a yung persn grw int a smart reader is a gift that keeps n giving.
(23-24九年级下·浙江·期中)阅读下面短文,按照句子结构的语法性和上下文连贯的要求,在空格处填入一个适当的词或使用括号中词语的正确形式填空。
When Daniel was 26, he spent a year travelling arund America. He visited all 50 states and wrked fr a week in each ne. He didn’t use buses r planes — he 31 (travel) by car frm jb t jb. He earned mney fr every jb he did but htels were t expensive fr him. He 32 (usual) stayed in his bss’s hme. Smetimes he stayed with ne f the ther 33 (wrker). “Peple were very gd t me,” says Daniel. “I 34 (lk) after really well.”
But 35 did Daniel d this? “I wanted t travel and learn abut my cuntry,” he says. “And I expect 36 (try) lts f different jbs.” Things weren’t always easy 37 Daniel. In week 7, he wrked as 38 farmer in Nebraska. “The days were lng and I gt really dirty,” he says. In week 38, he was a ck in a fish restaurant in Maryland. “ 39 was really bring t wrk there! Often I didn’t even have time t drink water. Other jbs were much 40 (interesting).” He wrked in a theme park in Flrida and wrked as a mdel in Nrth Carlina. In Alaska, he was a phtgrapher. “That was great. Alaska is a very beautiful place,” says Daniel.
(2024·浙江杭州·一模)阅读下面材料,在空白处填入适当的内容(1个单词)或括号内单词的正确形式。
Are yu gd at science? Are yu planning t study science at university? 41 the answer is “yes” t bth these questins, then ne day yu may want t enter a science cmpetitin and 42 (prbable) win a lt f mney.
There are a number f different cmpetitins yu can enter. The Yung Scientist Award is ne f 43 (they). This cmpetitin 44 (take) place every year in Washingtn in the United States. Peple frm all arund the wrld can take part, but they must be students studying science.
45 (enter) the cmpetitin, yu can write abut any scientific tpic. Last year, cmpetitrs 46 (ask) t write at least three thusand wrds. This year they’ve made it much 47 (hard). Yu must write between fur and five thusand wrds. The best and mst interesting entry will win! There are a number f prizes at sme f the tp 48 (university) arund the wrld. The tw tp prizes are $2,000 and $5,000.
Last year’s tp winner was Rsa Alvares. Rsa is frm Brazil, but is in her first year at Leeds University. At eighteen years ld, she’s the yungest persn ever t win the tp prize. And 49 secnd tp prize winner was anther yung wman: Lian Wang frm China. At the time Lian was finishing her curse at university. She nw wrks 50 a scientist in the US. Bth winners wrte abut climate change.
(2024·浙江宁波·一模)阅读下面短文,在空格处填上一个适当的词或使用括号中词语的正确形式填空。
Ershi Wenchuang (儿时文创) was a shp in my hmetwn. Its name basically meant “childhd culture”, and it lived up t its name.
A shw frm the 80s was always playing n an ld TV. On the wall 51 (be) pictures f mvie stars and singers frm the ld days. A white bx 52 the wrd “ppsicles (冰棍)” was put n a bike by the dr.
When yu 53 (walk) in, anther ld TV wuld catch yur eye. It 54 (cnnect) t a vide game: Super Mari! At first, I didn’t think the game was 55 (interest). But nce I fund ut my parents played it when they were kids, I was really excited 56 (try) it ut. I was amazed at hw such 57 simple game culd be s fun.
The stre sld 58 (prduct) frm the 70s, 80sand 90s. They were mstly snacks and tys. I bught a packet f preserved plums, my mm’s favrite. They tasted 59 (sweet) than I expected. My parents had a great childhd 60 they didn’t have all the wnderful technlgy we have tday. S perhaps tday, we dn’t really need t much f that, either.
(2024·浙江绍兴·一模)阅读下面短文,按照句子结构的语法性和上下文连贯的要求,在空格处填入一个适当的词或使用括号中单词的适当形式填空。
On Octber 17th and 18th, I tk part in the 3rd the Belt and Rad (一带一路) Internatinal Cperatin Summit Frum.
In this activity, many Chinese prducts 61 (intrduce) t the wrld. Shaxing Rice Wine was ne f them. 62 ne f the three ancient wine in the wrld, Shaxing Rice Wine is lcal wine prduced in China.
But the mst typical Chinese Yellw Wine is the Shaxing Rice Wine, which enjys high 63 (famus). It als has 64 (influence) bth hme and abrad s far.
It nt nly plays 65 rle in human life, but als takes a psitin 66 the histry f human civilizatin. It’s said that Suth China has the custm f drinking the Shaxing Rice Wine during the Dragn Bat Festival. Peple wh drink it can get 67 (many) energy than thers wh dn’t s that they can win the bat race. I fund it interesting and wanted t buy sme fr my father 68 likes t try different kinds f wine.
After getting hme in the US, my father culdn’t wait 69 (taste) it. He enjyed the wine a lt and he 70 (real) hpes t cme t China in persn and try it.
(2024·浙江·一模)阅读下面材料,在空白处填入适当的内容 (1个单词) 或括号内单词的正确形式。
Gather tgether sme gd friends and take a strll (溜达) thrugh the streets. This is 71 many yung peple in China enjy ding when visiting a new city.
T them, citywalk means “walking arund the city”. They ften explre ld 72 (building) r butique shps, and enjy a cup f cffee r lcal snacks. Citywalk ffers them a way t cmmunicate with a city. 73 als gives them a chance t meet new peple.
It can be a guided trip fr a small grup f peple r 74 (simple) a strll fr ne r tw. They fllw ne rule: avid famus scenic spts and big crwds.
Xia Yiyi is a yung wman wh is explring new pssibilities in Changsha. Recently she created six citywalk rutes in different cities. Her aim is t prvide experiences 75 visitrs t walk in pen-air museums. Xia Yiyi said, “My grup 76 (make) up f abut a dzen peple.” Her events last abut half a day.
Sme cities have taken actin. Beijing is in the 77 (ne) grup f cities which has included citywalks in their plans t develp cultural turism. Shanghai has created citywalk rutes and is trying t help turists 78 (reach) mre places by public transprt.
At present, 79 idea f a citywalk is new amng mst Chinese peple. Hwever, peple wrking in the turist industry believe it has a bright future. Zhang Zhi, a tur guide frm Beijing, said that turists nwadays are paying attentin t much freer and 80 (persnal) travel services. Many tur guide s are als increasing their nline influence. They share their citywalk experiences t attract custmers.
2024年中考终极押题猜想-英语(浙江专用)(原卷版+解析版): 这是一份2024年中考终极押题猜想-英语(浙江专用)(原卷版+解析版),文件包含2024年中考终极押题猜想-英语浙江专用原卷版pdf、2024年中考终极押题猜想-英语浙江专用解析版pdf等2份试卷配套教学资源,其中试卷共178页, 欢迎下载使用。
2024年中考终极押题猜想-英语(天津专用)(原卷版+解析版): 这是一份2024年中考终极押题猜想-英语(天津专用)(原卷版+解析版),文件包含2024年中考终极押题猜想-英语天津专用原卷版pdf、2024年中考终极押题猜想-英语天津专用解析版pdf等2份试卷配套教学资源,其中试卷共217页, 欢迎下载使用。
2024年中考终极押题猜想-英语(南京专用)(原卷版+解析版): 这是一份2024年中考终极押题猜想-英语(南京专用)(原卷版+解析版),文件包含2024年中考终极押题猜想-英语南京专用原卷版pdf、2024年中考终极押题猜想-英语南京专用解析版pdf等2份试卷配套教学资源,其中试卷共134页, 欢迎下载使用。

