2024年安徽省合肥市多校联考中考夺魁考试(二模)化学试题(学生版+教师版)
展开1.化学试卷共两大题17小题,满分40分。化学与物理的考试时间共120分钟。
2.试卷包括“试题卷”和“答题卷”两部分,“试题卷”共4页,“答题卷”共2页。
3.请务必在“答题卷”上答题,在“试题卷”上答题是无效的。
4.考试结束后,请将“试题卷”和“答题卷”一并交回。
可能用到的相对原子质量:H-1 Li-7 O-16 Al-27 Si-28
一、选择题(本大题包括12小题,每小题1分,共12分。每小题的4个选项中只有1个符合题意。)
1. 化学与生活息息相关,下列有关说法错误的是
A. 蛋白质可以修复机体受损组织B. 糖类是人体的主要供能物质
C. 多吃钙片可补充人体所需钙元素D. 多吃水果、蔬菜等食物可补充维生素
【答案】C
【解析】
【详解】A.蛋白质是机体生长和修复受损组织的重要物质,A正确;
B.糖类是人体的主要供能物质,占人体所需能量的60%~70%,B正确;
C.钙片等补钙剂应在医生的指导下服用,不可过量服用,C错误;
D.多吃水果、蔬菜等食物,可以补充维生素,D正确;
故选C。
2. 下列标志张贴使用错误的是
A. 面粉加工厂B. 矿石开采地
C. 学校开水房D. 料包装制品回收
【答案】B
【解析】
【详解】A、A图是禁止烟火标志,可贴在面粉加工厂,A正确;
B、B图是当心火灾标志,矿石开采地不需要张贴,B错误;
C、C图是节约用水标志,可贴在学校开水房,C正确;
D、D图是我国特定的塑料包装制品回收标志,D正确;
故选:B。
3. 人与自然和谐共生能促进人类长远发展。下列措施有利于人类发展与环境保护的是
A. 工业废水直接浇灌园林B. 安装汽车尾气净化装置
C. 加高工厂烟囱排放废气D. 煤炭直接焚烧用于供暖
【答案】B
【解析】
【详解】A、工业废水直接浇灌园林会造成土壤污染等,选项错误;
B、安装汽车尾气净化装置可将汽车尾气中有害气体转化为无害气体,选项正确;
C、加高工厂烟囱排放废气仍会造成空气污染,选项错误;
D、煤炭直接焚烧用于供暖会产生SO2、NO2等污染环境,选项错误;
故选B。
4. 为除去氯化钠溶液中所含氢氧化钠并得到氯化钠固体,某同学进行的实验操作如下,其中正确的是
A. 倾倒液体B. 滴加盐酸
C. 测定pHD. 蒸发结晶
【答案】C
【解析】
【详解】A、烧杯尖嘴应靠在试管口,瓶塞应倒放,A错误;
B、滴加盐酸时胶头滴管应“竖直悬空四不要”,B错误;
C、测定pH时试纸放在玻璃片上,用玻璃棒蘸取待测液沾到试纸上,将试纸显示的颜色与标准比色卡对照,读取pH,C正确;
D、蒸发结晶时要用玻璃棒不断搅拌,D错误;
故选C。
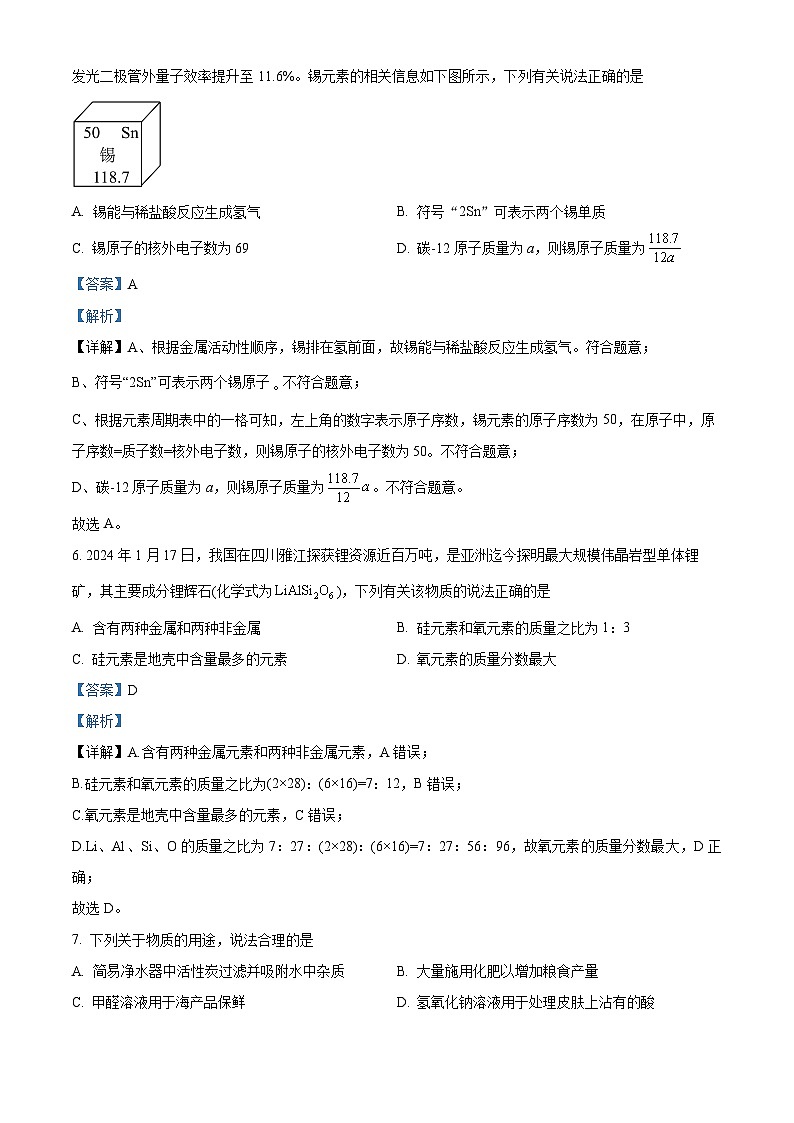
5. 2024年1月21日,南京工业大学柔性电子(未来技术)学院研究团队在国际上首次将锡基近红外钙钛矿发光二极管外量子效率提升至11.6%。锡元素的相关信息如下图所示,下列有关说法正确的是
A. 锡能与稀盐酸反应生成氢气B. 符号“2Sn”可表示两个锡单质
C. 锡原子的核外电子数为69D. 碳-12原子质量为a,则锡原子质量为
【答案】A
【解析】
【详解】A、根据金属活动性顺序,锡排在氢前面,故锡能与稀盐酸反应生成氢气。符合题意;
B、符号“2Sn”可表示两个锡原子不符合题意;
C、根据元素周期表中的一格可知,左上角的数字表示原子序数,锡元素的原子序数为50,在原子中,原子序数=质子数=核外电子数,则锡原子的核外电子数为50。不符合题意;
D、碳-12原子质量为a,则锡原子质量为。不符合题意。
故选A。
6. 2024年1月17日,我国在四川雅江探获锂资源近百万吨,是亚洲迄今探明最大规模伟晶岩型单体锂矿,其主要成分锂辉石(化学式为),下列有关该物质的说法正确的是
A. 含有两种金属和两种非金属B. 硅元素和氧元素的质量之比为1:3
C. 硅元素是地壳中含量最多的元素D. 氧元素的质量分数最大
【答案】D
【解析】
【详解】A.含有两种金属元素和两种非金属元素,A错误;
B.硅元素和氧元素的质量之比为(2×28):(6×16)=7:12,B错误;
C.氧元素是地壳中含量最多的元素,C错误;
D.Li、Al、Si、O的质量之比为7:27:(2×28):(6×16)=7:27:56:96,故氧元素的质量分数最大,D正确;
故选D。
7. 下列关于物质的用途,说法合理的是
A. 简易净水器中活性炭过滤并吸附水中杂质B. 大量施用化肥以增加粮食产量
C. 甲醛溶液用于海产品保鲜D. 氢氧化钠溶液用于处理皮肤上沾有的酸
【答案】A
【解析】
【详解】A、活性炭具有疏松多孔结构,可过滤并吸附水中杂质,A正确;
B、大量施用化肥会造成水体污染,土壤酸化、板结,B错误;
C、甲醛有毒,不能用于海产品保鲜,C错误;
D、碳酸氢钠溶液用于处理皮肤上沾有的酸,D错误;
故选:A。
8. 新情境·航天科技2024年1月19日,朱雀三号可重复使用垂直起降回收验证火箭试验任务取得圆满成功。该火箭主要采用液氧甲烷动力系统,其反应的微观示意图如下,下列有关说法正确的是
A. 反应前后涉及两种有机化合物B. 反应前后原子的个数增加
C. 生成物的分子个数比为1:2D. 保持甲烷化学性质的最小粒子是碳原子和氢原子
【答案】C
【解析】
【详解】A、反应前后只有甲烷属于有机化合物。不符合题意;
B、反应前后原子的个数不变。不符合题意;
C、从图可知,生成物CO2和H2O分子个数比为1:2。符合题意;
D、保持甲烷化学性质的最小微粒是甲烷分子。符合题意。
故选C。
9. 类推是学习化学的重要方法之一,下列类推正确的是
A. 氯化钠是由离子构成的,则氯化氢也是由离子构成的
B. 浓硫酸具有吸水性可以作为干燥剂,则浓盐酸也可以作干燥剂
C. 硫酸钠溶液呈中性,则碳酸钠溶液也呈中性
D. 除铁锈时铁制品不能长时间浸泡在酸中,则除铝表面氧化膜时铝制品也不能长时间浸泡在酸中
【答案】D
【解析】
【详解】A、氯化钠是由离子构成的,氯化氢是由分子构成的,A错误;
B、浓硫酸具有吸水性可以作为干燥剂,浓盐酸不具有吸水性,B错误;
C、硫酸钠溶液呈中性,碳酸钠溶液呈碱性,C错误;
D、除铁锈时铁制品不能长时间浸泡在酸中,除铝表面氧化膜时铝制品也不能长时间浸泡在酸中,铁和铝都能与酸反应,D正确;
故选:D。
10. 如图是实验室模拟工业炼铁的实验装置图,下列有关说法错误的是
A. 实验中可观察到玻璃管内粉末由红棕色变成黑色
B. 需要在玻璃管前增加盛有澄清石灰水的装置,对比说明反应生成了二氧化碳
C. 熄灭酒精喷灯后继续通入一氧化碳可防止石灰水倒吸导致玻璃管炸裂
D. 酒精灯可以用气球替代,防止一氧化碳污染空气
【答案】B
【解析】
【详解】A、一氧化碳和氧化铁高温下反应生成铁和二氧化碳,实验中玻璃管内粉末由红棕色变成黑色,故A说法正确;
B、加热前通入一氧化碳时澄清石灰水未变浑浊,能说明一氧化碳不能使澄清石灰水变浑浊,不需要在玻璃管前增加盛有澄清石灰水的装置,故B说法错误;
C、熄灭酒精喷灯后继续通入一氧化碳,可防止石灰水倒吸导致玻璃管炸裂,故C说法正确;
D、一氧化碳有毒,直接排放会造成空气污染,装置中的酒精灯是处理一氧化碳尾气的,酒精灯可以用气球替代,防止一氧化碳污染空气,故D说法正确;
故选:B。
11. 根据下列实验事实能得出相应结论的是
A. AB. BC. CD. D
【答案】A
【解析】
【详解】A、铵盐能与碱反应,会产生有刺激性气味的气体氨气,据此可以检验铵态氮肥,A正确;
B、水在4℃以下具有反膨胀现象,水结冰后总体积变大是因为温度降低分子之间间隔变大,B错误;
C、将铜丝加热前后分别用电子天平称量其质量,加热后质量增大了是因为空气中的氧气也参加了反应,该反应也遵守质量守恒定律,C错误;
D、向燃着的木材上浇水,木材熄灭是因为温度降至着火点以下,D错误。
故选A。
12. 海水是获取食盐的重要来源之一,海水中含有NaCl、MgCl2、MgSO4等,这三种盐的溶解度曲线如图所示。下列有关说法正确的是
A. a点表示20℃时,NaCl的溶解度为36.0
B. 0~60℃范围内,二种物质的溶解度都随温度升高而增大
C. 0~60℃范围内,MgCl2溶液的质量分数大于MgSO4
D. NaCl溶液中含有少量MgSO4,可降温结晶提纯NaCl
【答案】B
【解析】
【详解】A、a点表示20℃时,NaCl的溶解度为36.0g,选项错误;
B、由曲线图变化趋势可知,0~60℃范围内,三种物质的溶解度都随温度升高而增大,选项正确;
C、由图可知,0~60℃范围内,氯化镁的溶解度曲线高于硫酸镁的溶解度曲线,则0~60℃范围内,氯化镁饱和溶液的溶质质量分数高于硫酸镁饱和溶液的溶质质量分数,选项中未说明饱和溶液,无法判断MgCl2溶液和MgSO4溶液的质量分数大小关系,选项错误;
D、由图可知,氯化钠和硫酸镁的溶解度都随温度升高而增大,且硫酸镁的溶解度受温度影响大一些,则NaCl溶液中含有少量MgSO4,可蒸发结晶提纯NaCl,选项错误,故选B。
二、非选择题(本大题包括5小题,共28分。)
13. 阅读下列信息,回答有关问题。
近日,我国分别在河南、甘肃发现两个超亿吨大油田,在四川探明千亿方大气田。标志着我国油气资源建设将打开新局面。
天然气是较为安全的燃气之一,可用于发电;可用作化工原料;还能广泛用于民用及商业燃气灶具、热水器、采暖及制冷,也用于造纸、冶金、采石、陶瓷、玻璃等行业,还可用于废料焚烧及干燥脱水处理。
石油是国民经济建设和人类生活中不可缺少的一种重要矿物能源。石油提炼的汽油、柴油等是飞机、汽车、内燃机车和发电机等动力机械离不开的燃料。所以人们常把石油比作“工业的血液”。国防方面的坦克、军用飞机、军舰、航母等也要消耗大量的石油,所以也是一种非常重要的战略资源。
(1)“三大化石燃料”包括天然气、石油和___________。
(2)汽油中添加一定量的乙醇(化学式为C2H5OH),其优点有___________(写出一条即可),写出乙醇完全燃烧的化学方程式___________。
(3)下列说法错误的是___________(填字母序号)。
A. 使用天然气作燃料时,应注意保持通风良好
B. 石油可用于制造塑料等生活用品,塑料属于合成材料
C. 利用石油中各种成分沸点不同进行分馏属于化学变化
D. 石油和天然气都是不可再生能源,都属于混合物
【答案】(1)煤 (2) ①. 在一定程度上减少化石燃料的使用 ②.
(3)C
【解析】
【小问1详解】
三大化石燃料包括煤、石油和天然气。
【小问2详解】
乙醇是一种可再生资源,使用乙醇汽油在一定程度上减少对石油资源使用,乙醇燃烧产物污染少,减少了尾气排放;乙醇完全燃烧是乙醇与氧气反应生成二氧化碳和水,其化学方程式为。
【小问3详解】
A、天然气使用时注意保持通风良好,防止燃烧不充分而引发一氧化碳中毒,还可以防止天然气泄漏,故A选项正确;
B、石油分馏得到的产物通过聚合反应可制成塑料,塑料属于合成材料,故B选项正确;
C、石油分馏是利用各成分的沸点不同,没有新物质生成,属于物理变化,故C选项错误;
D、石油和天然气均是不可再生资源,短期内无法再生,两者均是混合物,故D选项正确。
故答案为 C。
14. 如图是实验室制取气体的常用装置。
(1)写出仪器a的名称___________。
(2)实验室制取并收集CO2,可选择________装置组合,该反应的化学方程式为_______。
(3)装置G可验证CO2的部分性质,能说明CO2与H2O发生反应的实验现象是___________;抽出隔板后观察到低蜡烛先熄灭,高蜡烛后熄灭,说明二氧化碳具有的性质___________。
【答案】(1)铁架台 (2) ①. BF或CF ②. CaCO3+2HCl=CaCl2+H2O+CO2↑
(3) ①. 倾倒CO2前纸花不变色,倾倒CO2后,纸花湿润部分变红色,干燥部分不变色 ②. CO2密度比空气大,不能燃烧也不支持燃烧
【解析】
【小问1详解】
图中仪器a的名称是酒精灯,故填:酒精灯。
【小问2详解】
实验室制取二氧化碳是采用碳酸钙和盐酸反应生成氯化钙、水和二氧化碳,此反应为固液不加热型,发生装置可以选择B或者C,二氧化碳的密度比空气大,且溶于水,不选用装置D,选用装置F进行收集;化学反应的方程式为:。故填:BF或者CF;。
【小问3详解】
二氧化碳与水反应生成碳酸,碳酸能使紫色的石蕊试液变红色,可观察到的实验现象为:倾倒CO2前纸花不变色,倾倒CO2后,纸花湿润部分变红色,干燥部分不变色;观察到蜡烛由低到高依次熄灭,说明二氧化碳的密度大于空气的密度,二氧化碳不能燃烧也不支持燃烧。
15. 钼(M)及其化合物广泛地应用于医疗卫生、国防等领域,某镍铝矿中的镍和钼以NiS和MS2形式存在,从镍钼矿中分离钼的一种工艺流程如下:
回答下列问题:
(1)焙烧前镍钼矿粉碎的目的是___________。
(2)浸取后需要将混合物过滤,实验室进行该操作时使用的玻璃仪器有烧杯、玻璃棒、_____。
(3)高温下,用铝粉还原MO3得到金属钼的化学方程式为_______,该反应属于_______(填基本反应类型)。
(4)下列有关说法正确的是___________(填字母序号)。
A. 碳酸钠俗称纯碱,属于碱B. NiO中镍元素显+2价
C. 焙烧时可能会排放SO2污染空气D. NiO易溶于水
【答案】(1)增大反应物接触面积,使反应更快更充分
(2)漏斗 (3) ①. ②. 置换反应 (4)BC
【解析】
【小问1详解】
焙烧前镍钼矿粉碎的目的是增大反应物接触面积,使反应更快更充分;
【小问2详解】
实验室进行过滤操作时使用的玻璃仪器有烧杯、玻璃棒、漏斗;
【小问3详解】
高温下,用铝粉还原MO3得到金属钼和氧化铝,化学方程式为,该反应是一种单质和一种化合物反应生成另一种单质和另一种化合物,属于置换反应;
【小问4详解】
A、碳酸钠俗称纯碱,碳酸钠是由钠离子和碳酸根离子构成的化合物,属于盐,故A说法错误;
B、NiO中氧元素显-2价,根据在化合物中各元素正负化合价代数和为0,则镍元素显+2价,故B说法正确;
C、某镍铝矿中的镍和钼以NiS和MS2形式存在,即镍铝矿中含有硫元素,所以焙烧时可能会排放SO2污染空气,故C说法正确;
D、浸取过程中加水可得到含NiO的浸渣,说明NiO不溶于水,故D说法错误;
故选:BC。
16. 新考法·拓展探究某兴趣小组进行电解水的实验探究。
查阅资料:1 溶液的导电率与离子浓度有关,离子浓度越大,导电率越强。浓度越高,溶液中离子的数量越多,离子间相互牵制的作用就越强,使离子运动变得困难。所以,当溶液浓度增大时,一方面导电离子数量增多使导电率增大,另一方面使离子运动困难,导电率下降。
2 在20℃、1个标准大气压下,1体积水中分别可溶解约0.018体积的氢气和0.031体积的氧气。
【知识回顾】
水是一种重要的化学物质,也是人体内重要的营养物质。
(1)电解水时,通常要在水中加入少量氢氧化钠,其目的是___________。
(2)水通电过程中,理论上与电源正、负极相连的玻璃管内产生的气体质量比为___________。
【实验探究】
为了探究电源正负极产生气体体积比小于1:2的原因,设计并进行相关实验:实验选用水电解器(图1)两个支管的容积均为40mL,石墨作电极,分别电解10%硫酸钠溶液和10%氢氧化钠溶液多次,所得数据如表。
(3)结合查阅资料计算可知,水电解器两个支管溶解的氢气和氧气的体积差值约为___________mL(计算结果保留一位小数),因此氢气和氧气的溶解度不同不是导致误差的主要原因。
(4)结合上表数据可知,相同时间内电解NaOH溶液比电解溶液所获得的气体体积_______(填“多”或“少”)。
(5)用石墨电极电解氢氧化钠溶液时正极溶液加入澄清石灰水中,石灰水变浑浊。经询问老师得知,石墨作为电极时,石墨电解氢氧化钠溶液时约一半的氧气转化为二氧化碳。写出石灰水变浑浊的化学方程式_________。从表中数据分析可知,石墨作为电极电解水时,电源正负极产生气体体积比小于1:2,误差较大。
【拓展探究】
为探究电解水时所选用溶液种类和最佳浓度,利用铂丝作电极,分别利用溶质质量分数均为12%的碳酸钠、硫酸钠、氢氧化钾、氢氧化钠和硝酸钾溶液进行水电解实验,产生氢气的速率如图2所示,不同浓度氢氧化钠溶液进行水电解实验,产生氢气的速率如图3所示。
(6)实验室进行电解水实验时,所选用的溶液种类和最佳浓度为___________。
(7)请解释氢氧化钠溶液质量分数与产生氢气的速率的关系____
【答案】(1)增强水的导电性
(2)8:1 (3)0.5
(4)多 (5)
(6)质量分数为18%的氢氧化钠溶液
(7)当氢氧化钠溶液质量分数在12%-18%范围内,随着溶液浓度增大溶液中离子数量增多,离子浓度增大,导电率增大,从而加快电解速率,产生氢气速率加快。当浓度超过18%时,由于阴阳离子过多,导致离子通过静电作用结合形成中性粒子,从而使溶液中的离子数量减少,电导率减小,从而减慢电解速率,产生氢气速率减慢。
【解析】
【小问1详解】
为增强水的导电性,电解水时,通常要在水中加入少量氢氧化钠。故填:增强水的导电性。
【小问2详解】
水通电分解生成氢气和氧气,即水中氢元素完全转化为氢气,氧元素完全转化为氧气,所以水中氢氧元素质量比即是电解水生成氢气和氧气的质量比。根据水的化学式H2O可知,水中氢氧元素质量比=(1×2):16=1:8。即电解水生成氢气和氧气的质量比=1:8。与电源正、负极相连的玻璃管内产生的气体分别是氧气和氢气,所以水通电过程中,理论上与电源正、负极相连的玻璃管内产生的气体质量比为8:1。故填:8:1。
【小问3详解】
结合查阅资料计算可知,水电解器两个支管溶解的氢气和氧气的体积差值约为0.5。故填:0.5。
小问4详解】
结合上表数据可知,相同时间内电解NaOH溶液比电解Na2SO4溶液所获得的气体体积多。故填:多。
【小问5详解】
由于氢氧化钠碱性强于氢氧化钙,所以石墨电极与氧气反应生成的二氧化碳先与氢氧化钠反应生成碳酸钠,碳酸钠与氢氧化钙反应生成碳酸钙沉淀和氢氧化钠。化学方程式为。故填:。
【小问6详解】
据图可知,实验室进行电解水实验时,所选用的溶液种类和最佳浓度为质量分数为18%的氢氧化钠溶液。故填:质量分数为18%的氢氧化钠溶液。
【小问7详解】
当氢氧化钠溶液质量分数在12%-18%范围内,随着溶液浓度增大溶液中离子数量增多,离子浓度增大,导电率增大,从而加快电解速率,产生氢气速率加快。当浓度超过18%时,由于阴阳离子过多,导致离子通过静电作用结合形成中性粒子,从而使溶液中的离子数量减少,电导率减小,从而减慢电解速率,产生氢气速率减慢。故答案为:当氢氧化钠溶液质量分数在12%-18%范围内,随着溶液浓度增大溶液中离子数量增多,离子浓度增大,导电率增大,从而加快电解速率,产生氢气速率加快。当浓度超过18%时,由于阴阳离子过多,导致离子通过静电作用结合形成中性粒子,从而使溶液中的离子数量减少,电导率减小,从而减慢电解速率,产生氢气速率减慢。
17. 医学上常使用3%过氧化氢溶液清洁伤口,兴趣小组测定药店购买的过氧化氢溶液的浓度,按如图所示实验装置进行实验,测定实验数据如下表所示:
(1)求过氧化氢溶液的溶质质量分数。(写出计算过程)
(2)下列说法正确的是___________(填字母序号)。
A. 实验后过滤、洗涤、干燥后得到二氧化锰的质量仍为1g
B. 实验前后二氧化锰的性质不变
C. 实验过程中水分蒸发,会导致测量结果偏小
D. 实验后氧气残留在锥形瓶内,会导致测量结果偏大
【答案】(1)解:生成氧气质量为1g+175g+100g-274.8g=1.2g,
设过氧化氢的质量为x。
解得:x=2.55g
过氧化氢溶液的溶质质量分数为
答:过氧化氢溶液的溶质质量分数为2.55%。 (2)A
【解析】
【小问1详解】
见答案。
【小问2详解】
A、二氧化锰是该反应的催化剂,故反应前后质量不变。符合题意;
B、二氧化锰是该反应的催化剂,反应前后化学性质不变,物理性质可能改变。不符合题意;
C、实验过程中水分蒸发,反应前后质量差变大,会导致测量结果偏大。不符合题意;
D、实验后氧气残留在锥形瓶内,反应前后质量差小于实际质量差,测量结果偏小。不符合题意。
故选A。选项
实验事实
结论
A
向某化肥中加入少量熟石灰,研磨,有氨味产生
该化肥为铵态氮肥
B
水结冰后总体积变大
温度越低,水分子的体积越大
C
将铜丝加热前后分别用电子天平
称量其质量,加热后质量增大了
该化学反应不遵守质量守恒定律
D
燃着的木材上浇水,木材熄灭水
向能降低木材的着火点
表 用石墨作电极电解水
时间/每次
间隔2′10″
10%Na2SO4溶液
10%NaOH溶液
正极气体体积/mL
负极气体体积/mL
正极气体体积/mL
负极气体体积/mL
第1次测量
1
6.5
2.2
9.7
第2次测量
1.5
9.2
4.5
19.2
第3次测量
2.4
14.3
6.8
28.4
第4次测量
3.3
19.3
2.5
10
第5次测量
4.5
24.3
5
20
第6次测量
5.9
29
7.5
30
二氧化锰的质量
锥形瓶的质量
过氧化氢溶液的质量
实验前
1g
175g
100g
实验后
不再有气泡时电子天平示数为274.8g
05,2024年安徽省合肥市多校联考中考夺魁考试(二模)化学试题: 这是一份05,2024年安徽省合肥市多校联考中考夺魁考试(二模)化学试题,共14页。
2024年安徽省合肥市多校联考中考最后一卷(一模)化学试题(原卷版+解析版): 这是一份2024年安徽省合肥市多校联考中考最后一卷(一模)化学试题(原卷版+解析版),文件包含2024年安徽省合肥市多校联考中考最后一卷一模化学试题原卷版docx、2024年安徽省合肥市多校联考中考最后一卷一模化学试题解析版docx等2份试卷配套教学资源,其中试卷共19页, 欢迎下载使用。
2024年安徽省合肥市多校联考中考夺魁考试(三模)化学试题: 这是一份2024年安徽省合肥市多校联考中考夺魁考试(三模)化学试题,共9页。试卷主要包含了62×12g,下列实验设计能达到实验目的的是等内容,欢迎下载使用。

