押选择11 工业背景探究和区域工业发展-【临考押题】备战2024年高考地理之考前押选择
展开2、锻炼同学的考试心理,训练学生快速进入考试状态。高考的最佳心理状态是紧张中有乐观,压力下有自信,平静中有兴奋。
3、训练同学掌握一定的应试技巧,积累考试经验。模拟考试可以训练答题时间和速度。高考不仅是知识和水平的竞争,也是时间和速度的竞争,可以说每分每秒都是成绩。
4、帮助同学正确评估自己。高考是一种选拨性考试,目的是排序和择优,起决定作用的是自己在整体中的相对位置。因此,模拟考试以后,同学们要想法了解自己的成绩在整体中的位置。
押选择11 工业背景探究和区域工业发展
一、选择题
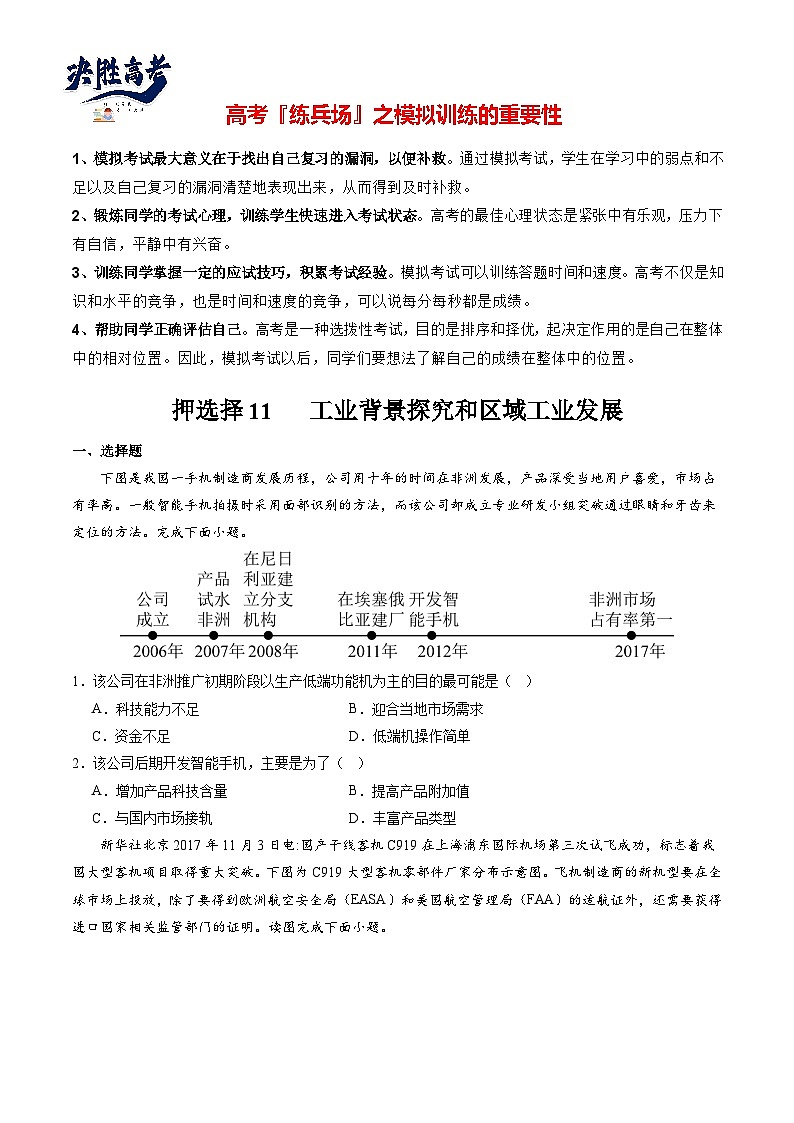
下图是我国一手机制造商发展历程,公司用十年的时间在非洲发展,产品深受当地用户喜爱,市场占有率高。一般智能手机拍摄时采用面部识别的方法,而该公司却成立专业研发小组突破通过眼睛和牙齿来定位的方法。完成下面小题。
1.该公司在非洲推广初期阶段以生产低端功能机为主的目的最可能是( )
A.科技能力不足B.迎合当地市场需求
C.资金不足D.低端机操作简单
2.该公司后期开发智能手机,主要是为了( )
A.增加产品科技含量B.提高产品附加值
C.与国内市场接轨D.丰富产品类型
新华社北京2017年11月3日电:国产干线客机C919在上海浦东国际机场第三次试飞成功,标志着我国大型客机项目取得重大突破。下图为C919大型客机零部件厂家分布示意图。飞机制造商的新机型要在全球市场上投放,除了要得到欧洲航空安全局(EASA)和美国航空管理局(FAA)的适航证外,还需要获得进口国家相关监管部门的证明。读图完成下面小题。
3.国产C919大型客机总装厂的零部件来自美国等不同国家,对该做法的合理解释( )
A.便于延长产业链B.扩大产品知名度
C.提高市场竞争力D.获取国外适航证
4.日本和中国差不多同时开始大飞机的研发,但日本的客机梦却彻底破碎,主要原因是( )
A.日本科技实力弱B.日本资本实力弱
C.日本企业间的协作差D.日本国内市场狭小
南昌航空城是以航空工业为主体,相关产业为依托,集航空工业产品研发与制造、航空通用运营与服务、航空博览为一体的新型现代化卫星城市。城市内部有航空产业区、机场试飞区、综合配套区等六大功能区,是目前国内面积最大的航空产业集聚区。完成下面小题.
5.推动南昌航空城兴起和发展的主导因素是( )
A.政策科技B.政策交通C.科技环境D.交通环境
6.有利于南昌航空城未来建设的措施是( )
①完善公共服务设施②合理规划平均分配土地③建立智慧交通体系④建设产业协同创新平台
A.①②③B.①③④C.①②④D.②③④
锆是一种战略性稀有重金属。莫桑比克锆砂矿资源丰富,其成矿物质主要来源于前寒武纪火成岩;含锆砂矿物多在海岸带低潮线附近富集。“一带一路”背景下,某中资企业与莫桑比克合作开发锆砂矿。下图示意莫桑比克局部区域。完成下面小题。
7.甲、乙、丙、丁四地中最有可能成为中资企业锆砂矿开采区的是( )
A.甲B.乙C.丙D.丁
8.中资企业在莫桑比克合作开发锆砂矿面临的主要困难是( )
A.基础设施不足,投资大B.文化差异大,管理难度大
C.断层构造,地质不稳定D.采矿业高速增长,原料供应不足
匈牙利是欧洲重要的传统汽车产业链、供应链基地。2022年,我国新能源汽车制造M企业投资了73.4亿欧元,在匈牙利德布勒森建设电池动力工厂。M企业目前是全球唯一一家同时掌握电池、电机、电控芯片、整车制造等全产业链核心技术的新能源汽车制造企业。2023年该企业新能源汽车销售量位居世界第一。据此完成下面小题。
9.M企业选择在匈牙利建设动力电池工厂,主要是因为匈牙利( )
A.电池市场广阔B.传统汽车产业链完备
C.电池原料充足D.电池的生产技术先进
10.M企业发展成为全球领先的新能源汽车制造商,主要依赖于( )
A.政策扶持B.市场广阔C.科技创新D.产业基础
11.M企业采取全产业链生产为了( )
①延长产业链,增加附加值 ②减少污染物的排放,缓解全球气候变暖
③推进技术进步,促进整体提升 ④形成规模效应,扩大新能源汽车的产能
A.①②B.②③C.③④D.①④
汽车制造业百年一遇的大变革带动中国兴起“造车热”,重塑中国汽车制造业空间格局。图为2021年中国各城市新能源汽车和传统汽车制造业(包括整车和零部件)数量统计图。据此完成下面小题。
12.影响图示城市新能源汽车制造业布局的主要因素有( )
①劳动力②产业基础③市场④土地租金
A.①②B.①③C.②③D.②④
13.随着经济社会的发展,我国新能源汽车布局( )
A.向中西部迁移B.向城市群集聚
C.分布趋向分散D.分布趋向均衡
14.我国新能源汽车产业发展的意义( )
A.避免交通拥堵B.提高企业生产效率
C.实现节能减排D.扩大汽车生产规模
作为我国战略性新兴产业之一,新能源汽车产业发展之初受到国家的高度重视,经过20多年的发展,我国已成为名副其实的全球新能源汽车产销大国,拥有一批实力较强的新能源汽车生产企业,并形成了包括新能源汽车的电池、电机、电控等核心部件生产的新能源汽车小镇。下图为“2020年我国新能源汽车小镇分布示意图”、据此完成下面小题。
15.相比传统燃油汽车,新能源汽车更受年轻消费者青睐的主要原因是( )
A.购车成本低B.安全性能好C.用车费用少D.汽车提速快
16.推动我国新能源汽车产业兴起的主导因素是( )
A.政策B.资金C.技术D.市场
17.新能源汽车的电池、电机、电控生产企业集聚在浙江省新能源汽车小镇可以( )
A.便于出口B.减少污染C.降低成本D.打造品牌
华为公司是目前中国排名第一,世界排名第三的智能手机制造商,下图为华为芯片“麒麟系列”发展历程的重要节点,读图完成下面小题。
18.华为麒麟芯片990系列选择在德国柏林和北京同时发布,原因主要是( )
A.研发中心在欧洲B.开拓国际市场
C.临近原料产地 D.国内市场竞争激烈
19.国产芯片在国内外不断受到追捧的根本原因是( )
A.芯片物美价廉B.品牌效应提升C.技术不断创新D.适应市场需求
20.为缓解华为Mate60Pr购买难现象,华为下一步应该着力解决的问题是( )
A.调整价格,获得更多利润B.完善物流,提高运输效率
C.合理宣传,减轻盲目购买D.提高产能,形成规模效应
红花镇被誉为“中国结艺之乡”,有中国结生产加工专业材35个,产品畅销海内外。唐宋时期,红花镇的中国结就已成了当地姑娘的闺中“必修课”,经过数千年的发展,中国结从简单的饰品演变成为今天精致的艺术品。红花镇中国结产业兴盛于上世纪90年代初。随着电商的兴起,电商也成为红花镇中国结销售的主要方式。倨此完成下面小题。
21.九十年代该镇中国结产业的兴盛主要得益于( )
A.我国经济快速发展B.劳动力素质迅速提升
C.基础设施快速完善D.互联网产业快速发展
22.编制中国结的线材供应、配饰、穗等生产企业集中分布在该镇的主要目的是( )
A.减少生产设备投资B.集中处理工业污染
C.快速获取市场信息D.共享当地优惠政策
23.利用电商平台销售中国结,有利于农民增收致富的最直接原因是( )
A.提高中国结的质量B.发展生产编织技术
C.打通生产销售链条D.产品生产成本降低
智能网联车是一种通过物联网技术与外部环境连通的智能汽车。它的核心是利用传感器、芯片和软件等高新技术,具备自主决策能力和自动驾驶技术,实现车辆与车辆、车辆与道路、车辆与互联网的高效连接和通信。2023年11月28日,以“链接世界,共创未来”为主题的首届中国国际供应链促进博览会(简称“链博会”)在北京举办,设置了智能汽车、绿色农业等5大链条和供应链服务展区。下图示意链博会展示的汽车链变化。完成下面小题。
24.与传统汽车相比,智能汽车的主要优势有( )
①研发成本低②出行效率高③绿色低碳④产品更新快
A.①②③B.①②④C.①③④D.②③④
25.下列企业属于智能汽车链上游的是( )
A.上海汽车空调器厂有限公司B.浙江嘉兴克林威孚电驱动系统有限公司
C.北京利日达汽车美容有限公司D.威海荣成康派斯新能源车辆股份有限公司
26.中国举办链博会的直接目的是( )
A.优化我国汽车产业结构B.增加产品线上交易量
C.消除国际贸易壁垒D.增进全球相关产业内部合作
位于湘江下游的老工业基地株洲,被誉为“中国电力机车之都”,以轨道交通产业为依托,成功打造成轨道交通装备、小型航空发动机新能源汽车三驾马车并驾齐驱的“中国动力谷”。目前,全国70%、全球30%的轨道交通关键核心零部件在株洲生产,已形成集产品研发、生产制造、售后服务、物流配套于一体的成熟产业。近年来,中车株机在土耳其、南非、马来西亚股资建设轨道交通装备研制基地,配套企业也跟随“出海”,这就等于不但主机企业能快速教会当地怎么造“火车”,配套企业也同步教会当地人做零部件,实现轨道交通装备从整车、核心的部件到重要零部件的集群式“中国智造”输出。完成下面小题。
27.株洲被誉为“中国电力机车之都”的主要区位优势条件是( )
A.产业基础雄厚B.技术水平先进C.市场需求量大D.高素质人才集聚
28.轨道交通装备从整车、核心零部件到重要零部件集群式“中国智造”输出的主要目的是( )
A.促进当地就业B.打造中国品牌C.培育当地市场D.加强技术交流
栖居乐园是移民的愿景和乡村振兴的终极目标,可作为判断移民乡村重构多重目标实现程度的新标准。甘肃武威地处河西走廊,接纳了大量祁连山区生态移民。如图示意甘肃武威各县区移民对栖居乐园相关要素的评价。完成下面小题。
29.从寻求高薪岗位的角度看,生态移民更倾向于迁入( )
A.天祝县B.凉州区C.古浪县D.民勤县
30.地处沙漠中的民勤县产业扶持力度最大,可能是因为当地( )
A.人力成本较高B.移民规模较大C.市场需求较小D.产业基础薄弱
31.为提高生态移民在迁入地的社会融入程度,建议( )
①推动产业结构高端化②推进社区活动多样化③实现社会保障均等化④单独布局移民住宅区
A.①②B.①④C.②③D.③④
由于美国制裁,华为的芯片供应链遭到了重大打击。历经四年的苦心耕耘,华为于2023年8月28日推出全新5G水平的麒麟芯片,搭载该芯片的Mate60Pr是全球首款支持卫星通话的大众智能手机,华为Mate60系列手机零部件国产化超过90%。据此完成下面小题。
32.华为Mate60Pr支持卫星通话,主要运用了( )
A.RSB.GISC.GPSD.BDS
33.华为Mate60系列手机零部件国产化超过90%,有利于我国手机零部件企业( )
A.降低生产成本B.增加产品出口C.增加税收收入D.推动技术创新
34.华为手机的涅槃重生,证明了我国企业在国际市场竞争中需重视( )
A.物美价廉B.自主创新C.扩大市场D.客户至上
玻利维亚的穆通铁矿是世界上储量最大的铁矿。该铁矿矿石品位高,大多可露天开采,但长期未规模化开发。中玻两国签署“一带一路”合作文件后,由中钢集团承建的穆通钢铁厂项目计划2024年投产。下图为玻利维亚及周边区域简图。完成下面小题。
35.玻利维亚穆通铁矿长期未规模化开发的主要原因是( )
A.地缘关系复杂,互助性较强B.地理位置受限,交通不便
C.铁矿附加值低,经济效益低D.开采技术落后,工程量大
36.穆通钢铁厂项目的建设对玻利维亚工业体系的主要促进作用是( )
A.工业集聚效益明显B.资源禀赋优势凸显
C.基础设施更加完善D.优化能源消费结构
贵州省黄果树镇石头寨村蜡染制作历史悠久,素以“家家有蜡,户户事染”而闻名。2019年,布依族蜡染技艺被列入贵州省第五批非遗代表性项目名录。石头寨布依族蜡染制作需要经过多道纯手工工序。目前,石头寨蜡染技艺成为石头寨重要的名片,并通过蜡染一条街、石头寨博物馆、包含8组蜡染工艺流程圆雕的石头寨人口文化园、村寨蜡染工坊等物质景观体现。下图示意石头寨布依族蜡染制作工序。完成下面小题。
37.蜡染制作中染色工序的具体操作可( )
A.缩短染色时间B.提高产品品质C.降低劳动强度D.减少染料耗材
38.目前,石头寨发展村寨蜡染工坊的主要目的是( )
A.扩大生产规模B.减少原料消耗C.振兴民族经济D.传承蜡染工艺
练布→构思→配蜡和点蜡→染色(采用10余种草果作染料,并辅以生石灰、白酒等材料配制染液,将点蜡后的蜡布片放入染缸,并多次重复浸染—拿出氧化风干—浸染的过程)→脱蜡→漂洗→晾晒
押选择02 大气运动和天气系统-【临考押题】备战2024年高考地理之考前押选择: 这是一份押选择02 大气运动和天气系统-【临考押题】备战2024年高考地理之考前押选择,文件包含押选择02大气运动和天气系统-备战2024年高考地理之考前押选择原卷版docx、押选择02大气运动和天气系统-备战2024年高考地理之考前押选择解析版docx等2份试卷配套教学资源,其中试卷共24页, 欢迎下载使用。
押选择01 地球的运动与意义-【临考押题】备战2024年高考地理之考前押选择: 这是一份押选择01 地球的运动与意义-【临考押题】备战2024年高考地理之考前押选择,文件包含押选择01地球的运动与意义-备战2024年高考地理之考前押选择原卷版docx、押选择01地球的运动与意义-备战2024年高考地理之考前押选择解析版docx等2份试卷配套教学资源,其中试卷共23页, 欢迎下载使用。
押新高考06 交通建设与区域协同发展-【临考押题】备战2024年高考地理临考题号押题(新高考通用): 这是一份押新高考06 交通建设与区域协同发展-【临考押题】备战2024年高考地理临考题号押题(新高考通用),文件包含押新高考06交通建设与区域协同发展-备战2024年高考地理临考题号押题新高考通用原卷版docx、押新高考06交通建设与区域协同发展-备战2024年高考地理临考题号押题新高考通用解析版docx等2份试卷配套教学资源,其中试卷共29页, 欢迎下载使用。

