押新高考06 交通建设与区域协同发展-【临考押题】备战2024年高考地理临考题号押题(新高考通用)
展开2、锻炼同学的考试心理,训练学生快速进入考试状态。高考的最佳心理状态是紧张中有乐观,压力下有自信,平静中有兴奋。
3、训练同学掌握一定的应试技巧,积累考试经验。模拟考试可以训练答题时间和速度。高考不仅是知识和水平的竞争,也是时间和速度的竞争,可以说每分每秒都是成绩。
4、帮助同学正确评估自己。高考是一种选拨性考试,目的是排序和择优,起决定作用的是自己在整体中的相对位置。因此,模拟考试以后,同学们要想法了解自己的成绩在整体中的位置。
备战2024年高考地理临考题号押题(新高考通用)
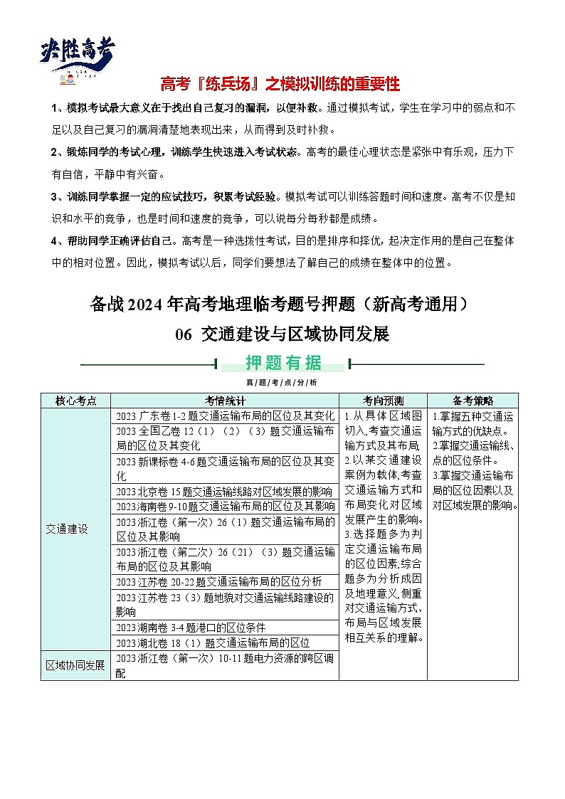
06 交通建设与区域协同发展
核心考点
考情统计
考向预测
备考策略
交通建设
2023广东卷1-2题交通运输布局的区位及其变化
1.从具体区域图切入,考查交通运输方式及其布局;
2.以某交通建设案例为载体,考查交通运输方式和布局变化对区域发展产生的影响。
3.选择题多为判定交通运输布局的区位因素,综合题多为分析成因及地理意义,侧重对交通运输方式、布局与区域发展相互关系的理解。
1.掌握五种交通运输方式的优缺点。
2.掌握交通运输线、点的区位条件。
3.掌握交通运输布局的区位因素以及对区域发展的影响。
2023全国乙卷12(1)(2)(3)题交通运输布局的区位及其变化
2023新课标卷4-6题交通运输布局的区位及其变化
2023北京卷15题交通运输线路对区域发展的影响
2023海南卷9-10题交通运输布局的区位及其影响
2023浙江卷(第一次)26(1)题交通运输布局的区位及其影响
2023浙江卷(第二次)26(21)(3)题交通运输布局的区位及其影响
2023江苏卷20-22题交通运输布局的区位分析
2023江苏卷23(3)题地貌对交通运输线路建设的影响
2023湖南卷3-4题港口的区位条件
2023湖北卷18(1)题交通运输布局的区位
区域协同发展
2023浙江卷(第一次)10-11题电力资源的跨区调配
考向01 交通建设
(2023·海南卷9~10题)由中国承建运营的蒙内(蒙巴萨至内罗毕)铁路是肯尼亚在近100年间建设的第一条铁路。在铁路建设过程中,为当地创造了约4.6万个工作岗位,对肯尼亚国内生产总值的贡献超过1.5%。图为非洲部分区域图。据此完成下面小题。
9.从铁路布局推测图示区域铁路建设的主要目的是( )
A.方便农矿产品输出B.加速区域城市化
C.加强人员对外交流D.完善区域铁路网
10.蒙内铁路在建设期间对肯尼亚产生的直接影响是( )
A.促进人口向外流动
B.缩小南北地区差距
C.改善区域生态环境
D.带动社会经济发展
11.肯尼亚西南部高原比沿海平原更适宜人类居住的主要原因是( )
A.海拔较高,气候适宜
B.资源丰富,就业机会更多
C.黑土广布,作物产量高
D.交通便利,对外贸易发达
1.影响铁路建设的主要因素
(1)自然条件(限制性因素)
区位因素
影响分析
地形
平原
对线路的限制较少,选线时要尽量少占耕地,处理好与农田水利设施、城市发展的关系
山地
线路尽量沿等高线修筑,尽量避开地形复杂的地区,在陡坡上修成“之”字形或开凿隧道
水文
线路应避开沼泽地,尽量避免跨越河流,以减少桥涵的总长度
地质
注意避开断层带和滑坡、泥石流多发地区,特别是开凿隧道时要尽量避开向斜、断层带,从背斜部位穿过
气候
工程设计应特别注意沿线的暴雨、大风等天气出现的强度和频率,以及冻土、积雪的深度等,桥涵孔径的大小、路基高低都需要根据当地的暴雨强度来设计
(2)社会经济条件(决定性因素)
区位因素
影响分析
经济因素
合理布局交通线,促进沿线地区经济发展。铁路和公路国道线基本方向以直达为主,并适当照顾沿线重要经济点,其通过城市时多从城市边缘通过;省道等地方性公路,则以满足地方经济发展和居民需要为主,可以通过当地的居民点、车站、码头等
社会因素
巩固国防,加强民族团结,促进少数民族地区和革命老区的经济发展
(3)科学技术条件(保障因素)
尝试解答:____________________________________________________________________________________________
____________________________________________________________________________________________
【答案】9.A 10.D 11.A
【解析】9.图示区域铁路大部分连接内陆矿区和沿海港口,因此图示区域铁路建设的主要目的是方便农矿产品输出,而不是加速区域城市化、加强人员对外交流、完善区域铁路网,A正确,BCD错误,故选A。
10.蒙内铁路在建设期间为当地创造了约4.6万个工作岗位,对肯尼亚国内生产总值的贡献超过1.5%,带动了社会经济发展,D正确;促进人口向外流动及缩小南北地区差距是铁路建成通车后带来的影响,AB错误;铁路建设可能会对生态环境造成一定的破坏,C错误。故选D。
11.肯尼亚位于赤道附近地区,气候湿热,海拔较高的高原气候较为凉爽,更适合人类居住,A正确;读图可知,沿海平原也有矿产资源较丰富的地区,B错误;肯尼亚西南部高原无黑土分布,C错误;沿海地区交通更为便利,D错误。故选A。
【点睛】赤道附近地区,气候湿热,海拔较高的高原气候较为凉爽,更适合人类居住。
考向02 区域协同发展
(2023·浙江卷(第一次)10~11题)建设大型清洁能源基地是我国“十四五”规划的重要目标之一,下图为部分清洁能源基地分布示意图。完成下面小题。
10.图中三大能源基地共同的主要清洁能源是( )
A.核能水能B.风能火电
C.水能地热D.风能太阳能
11.我国建设大型清洁能源基地可以( )
A.促进低碳能源发展B.改变能源资源分布
C.控制能源消费总量D.缩短能源输送距离
2.资源跨区域调配的原因
3.资源跨区域调配的意义
对调入地区:缓解资源短缺问题;促进资源消费结构的调整;带动相关产业和基础设施的完善;增加就业;改善生态环境,提高人民生活水平
对调出地区:促进资源开发;将资源优势转变为经济优势,增加经济收入;带动地区城市化和工业化发展,提高生活水平;利于生态环境保护。
尝试解答:____________________________________________________________________________________________
____________________________________________________________________________________________
【答案】10.D 11.A
【解析】10.图中三大能源基地都位于我国内陆地区,而我国核能的开发主要是在沿海地区,核能并不是图中三大能源基地共同的主要清洁能源,A错误;火电不是清洁能源,B错误;青藏高原南部雅鲁藏布江流域到云南西部腾冲一带是我国地热能集中分布的区域,图中三大能源基地地热能相对缺乏,C错误;图中三大能源基地在我国青藏高原区和西北干旱半干旱区,风能和太阳能都较为丰富,D正确。故选D。
11.清洁能源开发利用时向外界排放的二氧化碳极少,可以促进低碳能源发展,A正确;建设大型清洁能源基地不会改变我国现有的能源资源分布,B错误;我国经济发展迅速,对能源的需求呈增加趋势,我国建设大型清洁能源基地是为了增加能源供给而不是为了控制,C错误;图中三大能源基地远离东部主要的能源消费市场,并不能缩短能源输送距离,D错误。故选A。
【点睛】清洁能源,即绿色能源,是指不排放污染物、能够直接用于生产生活的能源,它包括核能和“可再生能源”。
(2024·湖南·一模)2018年12月9日,欧洲第五大悬索桥(桥梁结构无需桥墩)一挪威哈罗格兰德大桥正式通车。该桥由中国企业承建,绝大部分构件在中国生产,再运至挪威组装。下图示意哈罗格兰德大桥及周边地形。据此,完成下面小题。
1.哈罗格兰德大桥采用悬索结构主要是由于所在区域( )
A.潮流复杂B.基岩松软C.风力较强D.水深较深
2.建桥构件在中国生产后再运至挪威组装,主要是为了( )
A.减轻生态破坏B.缩减施工时间C.优化产业结构D.节省运输费用
【答案】1.D 2.B
【解析】1.潮流受海水潮汐作用的影响,是潮汐作用周期运动的表现,峡湾底部原形成时应为冰川侵蚀的U形谷,地势相对平缓,加上终年盛行西风,风向单一,潮流应该具有规律性,并不复杂,A错误。当地冰川侵蚀形成峡湾,原来破碎或松软的岩石已被冰川侵蚀搬运,图中显示,全桥用两座桥塔支持整个大桥,表明这里基岩并不松软,B错误。采用悬索拉起桥面,若风力较强会吹动桥面,不利于稳定,所以采用悬索结构不是因为这里风力较强,C错误。当地冰川侵蚀形成峡湾,地质历史时期冰川侵蚀力强,侵蚀很深,导致目前水道中间水深较深,D正确。故选D。
2.建桥构件应该是在固定工厂内生产,对生态环境的破坏较小,A错误。当地纬度较高,气温相对较低,冬季白昼时间短,受峡湾狭窄地形及西风等影响,风力较大,不利于长时间室外施工,建桥构件在中国生产后再运至挪威组装,可缩短施工时间,提高建设效率,B正确。建桥构件生产属于传统工业生产,且建桥构件生产在中国完成,,与优化产业结构无关,C错误。建桥构件从中国运输到挪威,与在挪威利用当地材料生产相比,增加了运输费用,D错误。故选B。
【点睛】哈罗格兰德大桥大桥为双塔单跨钢箱梁悬索桥,主桥平面线形为曲线,两岸引桥为不同平曲线。主桥竖向变坡点为跨中,两岸引桥为不同竖曲线。南北两岸锚碇均为预应力岩锚形式。大桥主跨为1145米,南北岸边跨各长250.94米和225.26米,锚跨各长15.73米和15.01米。车道宽4.8米,自行车道宽3.5米。
(2024·浙江嘉兴·二模)高铁急送是一项满足部分客户个性化需求,采用即收、即运、即送方式,以高铁列车为主要运力,衔接同城取送货骑手,提供跨城“门到门”当日达的服务。其流程如下图所示,目前已覆盖我国141个城市。据此完成下面小题。
3.适合开展该业务的高铁站应考虑( )
A.占地面积B.来往客流C.经停车次D.空间位置
4.与普通航空物流相比,高铁急送的突出优势是( )
①费用低②准点率高③运输量大④物流环节少
A.①②B.③④C.①③D.②
【答案】3.C 4.D
【解析】3.高铁急送服务以高铁列车为主要运力,因此,高铁站经停的列车数量多,意味着有更多的运输机会和更频繁的运输服务,这对于高铁急送业务来说是非常重要的,C正确;虽然高铁站的占地面积会影响其运营和服务能力,但与高铁急送服务的直接关联性较小。因此,占地面积不是开展高铁急送业务的主要考虑因素,A错误;根据流程图可知货物是由同城骑手上门取货并送达高铁车站,故来往客流对该业务影响较小,B错误;对于高铁急送服务来说,更重要的是列车的运行频次和覆盖范围,以及是否能够高效连接不同的城市和地区。即使高铁站不在城市中心,只要其列车服务网络发达,仍然可以开展高效的高铁急送业务,D错误。故选C。
4.传统的航空物流存在货物的集散,中转次数多,同时航空运输受天气等因素影响较大,准点率受到一定程度的影响,②④正确。高铁急送的运输费用除高铁的运输费用外还包括专职骑手的费用,因此费用较高,①错误;高铁急送是以载客动车组列车为主要干线运力,高铁仍是以载客为主,货运部分运量并不大,③错误。综上所述,D正确,ABC错误。故选D。
【点睛】刨去经济代价,以时效快递来说,我们当然知道航空的优势在于班次选择较多,到达区域较广,但中段距离要么非主要航路无及时服务,要么截单时间过早,而且航空受天气条件、空中管制等影响,晚点概率高,在稳定性上存在诸多不确定因素。这些市场痛点都是高铁的优势所在。
(2024·重庆九龙坡·二模)萨马科铁矿浆管道位于巴西东部,是目前世界规模最大的矿浆输送管道。管道起点乔曼诺铁矿区,终点在大西洋沿岸港口,全长400千米。管道上共设有两座泵站,输送铁矿浆重量浓度66%,最大年输送量达到1200万吨。注:矿浆重量浓度=[矿石重量/矿浆(矿石+水)的重量]×100%。读“萨马科铁矿浆管道沿线地区略图”(下图),完成下面小题。
5.为保证矿浆顺利输送,建设起点泵站①时需考虑当地的( )
A.劳动力数量B.铁矿喷源储量C.水资源状况D.科技发展水平
6.①②两泵站之间管线设计弯曲度较大的主要目的是( )
A.增加矿浆年运输量B.提高矿浆流动速度
C.带动沿线城镇发展D.降低管线铺设坡度
7.②③之间管线在日常养护过程中需要特别关注( )
A.冬季管道发生冻裂B.矿浆磨蚀致管道破裂
C.夏季飓风破坏管线D.频繁地震致管道破裂
【答案】5.C 6.D 7.B
【解析】5.根据材料“输送铁矿浆重量浓度66%,最大年输送量达到1200万吨。矿浆重量浓度=[矿石重量/矿浆(矿石+水)的重量]×100%。”可知,输送矿浆需要大量的水源,因此为保证矿浆顺利输送,建设起点泵站①时需考虑当地的水资源状况,C正确;与劳动力数量、铁矿喷源储量、科技发展水平关系不大,ABD错误。故选C。
6.结合图中等高线可知,①②两座泵站之间管道的弯曲度较大是为了让管道大致沿等高线铺设,降低管线铺设坡度,D正确;坡度降低不会提高矿浆流动速度、也不会增加矿浆年运输量,AB错误;带动沿线城镇,读材料可知,管道起点乔曼诺铁矿区,终点在大西洋沿岸港口,主要用于运输矿浆,弯曲度较大并不是为经过更多的城镇,对带动沿线城镇展作用不大,C错误,故选D。
7.读图可知,该地位于低纬热带地区,冬季气温较高,管道不易冻裂,A错误;铁矿浆中含有矿石粉碎物,对管道磨蚀力度大,在日常养护过程中需要特别关注,B正确;飓风是在北美洲西印度群岛(加勒比海)一带生成的“热带气旋”,形成后主要向西北方向移动,该地处于南美洲回归线附近,受飓风影响较小,C错误;该地位于板块内部,地壳较稳定,地震较少,D错误,故选B。
【点睛】管道运输的缺点和优点如下:一、优点:1、运量大。2、占地少。3、管道运输建设周期短、费用低。4、管道运输安全可靠、连续性强。5、管道运输耗能少、成本低、效益好。二缺点:1、专用型强运输对象受到限制,承运的货物比较单一。2、灵活性差管道运输不如其他运输方式(如汽车运输)灵活,除承运的货物比较单一外,它也不容随便扩展管线。3、固定投资大为了进行连续输送,还需要在各中间站建立储存库和加压站,以促进管道运输的畅通。4、专营性强管道运输属于专用运输,其成产与运销混为一体,不提供给其他发货人使用。
(2024·浙江·二模)站城融合是指铁路车站与城市空间紧密融合,形成铁路建设与城市发展联动效应。下图为站城融合引导下的铁路客站建设形态示意图。完成下面小题。
8.从经济角度考虑,甲、乙、丙分别适合布局( )
A.酒店住宿、商务办公、商业零售B.商务办公、商业零售、酒店住宿
C.酒店住宿、商业零售、商务办公D.商业零售、商务办公、酒店住宿
9.站城融合有助于( )
①高效利用土地,优化城市空间②加强城乡协作,缩小城乡差距
③增加客运流量,提升城市等级④实现交通互联,提高换乘效率
A.①③B.②③C.①④D.②④
【答案】8.D 9.C
【解析】8.甲靠近候车大厅,且与建筑的连接通道,人流量大,适合商业零售,乙比丙楼层更低,租金更高,应是付租能力更强的商务办公;丙位于最高,付租能力最低,且环境较为安静,适合酒店住宿,故正确的布局是:商业零售、商务办公、酒店住宿,D正确,ABC错误,故选D。
9.站城融合可以美化环境,高效利用土地,优化城市空间结构,①正确;站城融合对于加强城乡协作,缩小城乡差距作用几乎没有作用,②错误;站城融合可以优化城市发展,但不能提升城市等级,且增加客流量不是其主要目的,③错误;站城融合主要目的是实现交通互联,提高换乘效率,④正确。①④组合正确,故选C。
【点睛】近年来全国很多城市在铁路站点建设运营过程中,都开始注重加强“站城融合”,杭州西站是我国首个“站城融合”枢纽,杭州西站是一个集铁路、轨道交通、长途客运、地铁、公交、出租及社会车辆等多种交通于一体的大型综合交通枢纽,将助力推动长三角一体化战略,打造辐射全国的枢纽大平台。
(2024·山东烟台·一模)丹水北运是指利用北煤南运专用通道“浩吉铁路”将丹江口水库的优质淡水运至西北缺水地区的项目,为南水北调开辟出新途径。2023年12月5日,丹江口水库饮用水首次通过铁路运往鄂尔多斯地区,其采用了尼龙材质的敞顶箱复用液袋及自动集装箱装卸水系统。完成下面小题。
10.相对于传统跨流域调水工程,丹水北运选用铁路及液袋运输的优势有( )
①充分利用浩吉铁路的返空运力②充分利用现有线路,建设成本低
③复用液袋及自动装卸,损耗少④运输量大,运输速度快,运费低
A.①②③B.①②④C.①③④D.②③④
11.与传统跨流域调水相比,丹水北运可以( )
A.改善大气质量B.减轻土壤盐碱化
C.改善生态环境D.增加生物多样性
【答案】10.A 11.B
【解析】10.北煤南运满载而下,空车返回,丹水北运选用铁路充分利用浩吉铁路的返空运力与充分利用现有线路,建设成本低,①②正确;相对于传统跨流域调水工程,丹水北运选用尼龙材质的敞顶箱复用液袋及自动集装箱装卸水系统,损耗少,③正确;运输量没有传统跨流域调水量大,④错误;故选A。
11.与传统跨流域调水相比,丹水北运使用集装箱运输水资源,减少地表水量的下渗,有助于减轻土壤盐碱化,B正确;对改善大气质量、改善生态环境、增加生物多样性的影响不大,ACD错误;故选B。
【点睛】资源跨区域调配的原因:自然原因:区域分布不均匀;自然资源一般不具流动性;自然资源的区域分布不均存在着明显的资源富集区和资源贫乏区;经济原因:区域间经济发展不平衡,各区域资源供求不匹配。
(2024·浙江嘉兴·二模)利用可再生能源分解水得到的氢气称为“绿氢”。内蒙古乌兰察布市大力发展“绿氢”产业,规划中的我国首条“西氢东送”管道,西起乌兰察布东至北京。管道建成后,将用于替代京津冀地区现有的化石能源制氢。据此完成下面小题。
12.乌兰察布发展“绿氢”产业的突出优势是( )
A.可再生能源充足B.市场需求量大C.相关产业基础好D.土地资源丰富
13.“绿氢”替代化石能源制氢,有利于京津冀( )
A.提高能源利用效率B.稳定能源供应C.产业结构转型升级D.改善大气质量
【答案】12.A 13.D
【解析】12.从材料中可以获知,发展绿氢是用可再生能源发电来电解水制备的氢气,乌兰察布位于我国西北地区内蒙古高原,此地太阳能、风能等可再生资源丰富,能源成本小,A正确;乌兰察布位于西北地区,该地人口较少,能源需求并不大,经济比较落后,产业基础差,BC错误;该地虽土地资源丰富,但绿氢产业对土地要求并不高,排除D。故选A。
13.氢能作为一种来源丰富、绿色低碳、应用广泛的二次能源,具有能量密度大、零污染、零碳排等优点,“西氢东送”将缓解京津冀地区能源不足,减少传统化石能源的使用,减少碳排放,促成碳中和,改善大气质量,D正确;“绿氢”替代化石能源制氢,缓解能源不足并不一定能够提升能源利用率、稳定能源供应,AB错误;“西氢东送”工程主要缓解能源不足,对产业结构转型升级的直接作用较小,C错误;故选D。
【点睛】绿氢是指通过风能、光能等可再生能源制造而成的氢气,被视为最具发展潜力的清洁能源之一。内蒙古风、光资源丰富,发展绿氢具有得天独厚的优势,依托“西氢东送”管道建设支线及加氢母站,助力京津冀氢能走廊的构建,助力京津冀地区“双碳”目标的实现。
(2024·安徽·模拟预测)黄河流域最大的矛盾是水资源短缺。南水北调西线工程是从长江上游调水入黄河上游,和黄河流域水资源统一调节,缓解黄河流域及其邻近地区水资源短缺,确保供水安全。某学者考虑流域水资源特征,提出刚性、刚弹性和弹性的黄河流域需水分层方法,如图示意黄河流域各省区需水分层占比。据此完成下面小题。
注:刚性需水包括满足人类生活、生物生存、企业开工生产、河湖基本健康所需要的基本水量;刚弹性需水是指提高生活品质、满足粮食消费需求、发展工业和塑造适宜生态环境所需的水量;弹性需水是指维持生活中的弹性消费、高耗水产业和人工营造高耗水景观所需的水量。
14.南水北调西线工程调入水量的配置模式是( )
A.刚性需水配置主要遵循公平原则B.刚弹性需水不会满足
C.优先满足弹性需水D.弹性需水配置遵循就近原则
15.四川刚性需水占比高的主要原因是( )
A.纬度低,蒸发旺盛B.流域面积小,水量少
C.技术水平低,水污染严重D.人口众多,生产生活用水量大
16.南水北调西线工程中河南、山东规划配置水量较少的主要原因是( )
A.受水区距调水工程过远B.水资源缺口较小
C.有南水北调东、中线供水D.中上游省区截留
【答案】14.A 15.D 16.C
【解析】14.读图可知,刚性需水占比最大,且是满足人类生活、生物生存、企业开工生存、河湖基本健康所需要的基本水量,故刚性需水配置主要遵循公平原则,A正确;刚弹性需水是提高生活品质、满足粮食消费需求、发展工业和塑造适宜生态环境的水量,因此会满足,B错误;优先满足弹性需水,C错误;弹性需水耗水量大,故就近原则不能满足水量需求,D错误;故选A。
15.由所学知识可知,四川是我国人口稠密区,人口众多,生产生活用水量大,故刚性需水占比高,D正确;纬度低,蒸发旺盛不是四川刚性需水占比高的主要原因,A错误;四川流域面积较大,水量多,B错误;技术水平低,水污染严重不是需水量大的主要原因,C错误;故选D。
16.由所学知识可知,南水北调中线工程经过河南、山东,故南水北调西线工程中河南、山东规划配置水量较少,C正确;受水区距调水工程过远、中上游省区截留都不是主要原因,AD错误;河南、山东两地人口稠密,工农业需水量大,水资源缺口较大,B错误;故选C。
【点睛】资源跨区域调配的原因:资源的地区分布差异;资源的地区供需差异;资源在区域间一般不具有流动性。
二、综合题
17.(2024·湖南岳阳·二模)阅读图文材料,完成下题。
克罗地亚佩列沙茨跨海大桥全桥长2440米,宽22.5米,根据当地环境将大桥设计为6塔中央单索面矮塔斜拉桥,以降低塔高,减轻桥梁自重。该桥跨越亚德里亚小斯通湾,此处是欧洲仅剩的、为数不多的几个牡蛎、蛤蜊、贻贝的天然栖息地之一。佩列沙茨半岛风景优美,是该区域重要的旅游胜地。
(1)结合图文材料,推测工程师们降低塔高、减轻桥梁自重的原因。
(2)简述佩列沙茨大桥建设过程中需要克服的问题。
(3)阐述佩列沙茨大桥建成通车后对克罗地亚的有利影响。
【答案】(1)该地位于地中海-喜马拉雅火山地震带,地质结构不稳定,有抗震要求;位于盛行西风带,海上风力大,有抗风要求;该海湾为重要天然贝类栖息地,没有大量航船经过;从桥梁建设的经济实用和美观角度出发,减少材料用量、降低施工难度以及未来的维修费用等。
(2)海洋地质环境复杂;海上施工空间狭窄;海洋生态环境的保护;当地的语言、文化和风俗的差异;海上风浪大,施工难度大等
(3)使克罗地亚与周边地区互联互通更加紧密;促进克罗地亚经济发展;便利当地民众出行;带动大桥周边地区旅游业的发展;使克罗地亚领土完整。
【分析】本题以“克罗地亚佩列沙茨跨海大桥”为材料设置问题,涉及交通运输方式建设的原因、大桥建设时的困难、交通运输线路建设的意义等相关知识,旨在考查考生获取和解读地理信息、调动和运用地理知识、描述和阐释地理事物、论证和探讨地理问题的能力,体现区域认知、综合思维的学科核心素养。
【详解】(1)依据图文材料分析工程师们之所以降低塔高、减轻桥梁自重的原因在于:该地位于地中海-喜马拉雅火山地震带,地震活动频繁,为了提高桥梁的抗震能力,需要降低塔高,减轻桥梁自重;该地区位于盛行西风带,海上风力较大,降低塔高可以减小风阻,提高桥梁的稳定性;该海湾为重要天然贝类栖息地,降低塔高可以减少对这些生物的影响,保护海洋生态环境;降低塔高、减轻桥梁自重可以减少材料用量,降低施工难度和未来的维修费用,同时也能保持桥梁的美观。
(2)依据所学知识及结合大桥所在位置可知,在建设过程中需要克服的问题有:海洋地质环境复杂:海洋地质环境与陆地不同,具有较强的不确定性,给桥梁建设带来挑战;海上施工空间狭窄:在海上进行桥梁建设,施工空间有限,增加了施工难度;海洋生态环境的保护:为了保护海洋生态环境,需要采取相应的措施,避免对海洋生物造成影响;语言、文化和风俗的差异:在不同的国家和地区进行工程建设,需要考虑到语言、文化和风俗的差异,这可能会影响工程进度和质量;海上风浪大:海上风浪大,施工难度大,需要采取相应的措施来应对等等。
(3)佩列沙茨大桥建成通车后对克罗地亚的有利影响可以从以下几个角度进行:提高互联互通:大桥的建成通车可以加强克罗地亚与周边地区的联系,提高互联互通水平;促进经济发展:大桥的建设可以带动相关产业的发展,促进克罗地亚经济的增长;便利民众出行:大桥的建成通车可以方便当地民众的出行,提高出行效率;带动旅游业发展:大桥周边地区的风景优美,大桥的建成通车可以带动旅游业的发展;完整领土:大桥的建设可以使克罗地亚的领土更加完整,增强国家的凝聚力。
18.(2024·重庆·二模)阅读图文资料,完成下列要求。
1703年,在芬兰湾的沼泽地上建成一座客、货运海港——圣彼得堡。19世纪上半叶,该地区陆续修建了12条铁路线;20世纪中后期开通波罗的海—伏尔加运河,1998年圣彼得堡港实现集装箱作业,逐渐发展成设施齐全的现代化港口。如今圣彼得堡已成为俄罗斯对外联系的门户和第二大城市。图为圣彼得堡交通图(图中摩尔曼斯克和圣彼得堡均是俄罗斯重要商港,中俄海上贸易把圣彼得堡作为首选港口)。
(1)据材料分析交通运输的发展对圣彼得堡城市发展的影响。
(2)与摩尔曼斯克港相比,请说明圣彼得堡港具有的优势与不足。
【答案】(1)影响:海港与铁路线相衔接,中转大宗货物和人流(或与客、货集散相关的服务业、制造业在此聚集),圣彼得堡发展成为经济活跃的城市(地区中心城市);波罗的海—伏尔加运河通航,圣彼得堡经济腹地扩大;集装箱码头等建成,运输效率提高,运输量增大,圣彼得堡产业发展、就业增加,人口和用地规模扩大,发展成为俄罗斯第二大城市。
(2)优势:圣彼得堡港风浪相对较小;交通网络发达,具备更好的交通便利性和快速运输能力(或能更好依托大城市的人、财、物等优势);距离俄罗斯经济发达地区更近(或港口的经济腹地更大);港口设施齐全,服务能力强。
不足:芬兰湾狭窄,影响航行;冬季封冻期较长,需要破冰作业。
【分析】本题以圣彼得堡交通图为材料设置试题,涉及交通运输发展对区域的影响,交通运输点的区位因素分析等相关内容,考查学生综合分析能力,地理实践力和综合思维素养。
【详解】(1)结合图中信息可知,圣彼得堡地区铁路与港口相连接,有利于大型货物的运输,吸引诸多企业再次集聚,使得圣彼得堡成为经济活跃的城市;同时,波罗的海-伏尔加运河的开通,使得圣彼得堡的经济腹地进一步扩大,货物运输量增加,促进圣彼得堡的进一步发展;圣彼得堡实现集装箱作业,可以使其运输效率提高,运输量增大,促进圣彼得堡产业进一步发展,就业增加,人口和用地规模扩大,成为俄罗斯的第二大城市。
(2)可从海运条件及其与其他运输方式的衔接等角度展开分析。结合所学知识,与摩尔曼斯港相比,圣彼得堡港位于海湾内部地区,风浪相对较小,圣彼得堡有多条交通干线经过,交通网络较为发达,具有更好的交通便利性和快捷输送能力;同时,距离大城市较近,经济腹地较大,市场需求量较大;圣彼得堡港口设施较为齐全,服务能力较强,服务种类较多。但圣彼得堡位于芬兰湾内部,芬兰湾狭窄,影响船只航行;同时所处纬度较高,冬季时封冻期较长,需要破冰作业。
19.(2024·浙江杭州·二模)阅读材料,完成下列问题。
材料一2022年底金沙江下游建成四座大型梯级水电站,实施联合调度,年增发电量超120亿千瓦时。十四五期间国家规划建设金沙江下游水风光一体化能源基地。
材料二昆柳龙输电工程途经多个省区,为广东省输入清洁电能。2022年广东省电力供应结构中,西电东送占23.3%,省内火力发电占52.3%。图1为昆柳龙输电工程示意图,图2为金沙江下游梯级电站示意图,图3为金沙江下游能源基地多年平均月风速图。
(1)从增加发电量的角度说明金沙江下游梯级开发的效益。
(2)该输电工程途经喀斯特地貌区,建设难度大,分析原因。
(3)说明金沙江下游能源基地水、风、光互补开发的气候原因。
(4)简述金沙江下游水风光一体化能源基地对广东省电力供应的影响。
【答案】(1)充分利用全河段落差,提高水能的利用效率;提高水库调蓄功能,增加年发电量;增加枯水期发电量,保障电力供应稳定性。
(2)喀斯特地貌区,地质条件复杂;地下多溶洞、暗河,易塌陷;地形起伏大;跨越河谷多。
(3)夏秋季节降水量大,水力发电量大;冬春季节晴天多,光伏发电量大;冬春季节大风天气多,风力发电量大;水、风、光季节互补性强。
(4)增加供应量;提高稳定性;稳定价格;改善结构。
【分析】本题以金沙江为材料设置试题,涉及流域的自然特征及流域开发等相关知识点,考查学生准确获取与解读地理信息、调动与运用地理知识的能力。
【详解】(1)通过建设一系列水电站,可以有效地利用河流的自然落差,使水流在通过水电站时转化为电能。这种开发方式极大地提高了水能的利用效率,使得金沙江的水资源得到了更为充分的利用;通过在水库中进行合理的蓄水和放水操作,可以在不同的时间段内调节水流量,从而优化发电效益。在丰水期,水库可以储存多余的水量,以供枯水期使用。这样,即使在枯水期,水电站也可以保持较高的发电效率,从而增加年发电量;在枯水期,由于来水量的减少,水电站的发电量往往会受到影响。然而,通过梯级开发,可以利用上游水库的蓄水,在枯水期向下游水电站提供足够的水量,从而保障电力供应的稳定性。
(2)喀斯特地貌主要由可溶性岩石经过长期溶蚀作用形成,岩石的溶蚀程度不一,导致地质结构不稳定;喀斯特地貌区地下多溶洞、暗河,这些地下空洞的存在使得地面结构脆弱,容易发生塌陷。在输电工程建设过程中,需要谨慎处理这些地下空洞,防止因施工导致的地面塌陷事故;喀斯特地貌区的地形起伏大,山地、丘陵等地形地貌多样。这种地形条件给输电线路的架设带来了挑战,需要采用高架线、隧道等多种方式穿越复杂地形;喀斯特地貌区还常常需要跨越众多河谷。河谷地形不仅增加了施工难度,还需要考虑河流对输电线路的影响。
(3)夏秋季节金沙江流域降水量大,这为水力发电提供了丰富的水资源。在丰水期,水电站能够充分利用水流进行发电,输出大量的电力。此时,由于降水量多,云层较厚,光照和风速可能受到一定影响,但水力发电的强势能够弥补这一不足;到了冬春季节,金沙江流域的降水量减少,但晴天增多,这为光伏发电提供了良好的条件。在晴朗的天气下,光伏电站能够充分利用太阳能进行发电,有效补充了水力发电的不足。同时,冬春季节也是大风天气较多的时期,风力发电站能够利用这些风力资源进行发电,进一步增加了能源的供应;在降水量大、水力发电强的夏秋季节,可以适当减少光伏和风力发电的出力;而在降水量少、光照和风速条件好的冬春季节,则可以增加光伏和风力发电的出力。这种互补性使得整个能源基地的发电能力在不同季节都能保持相对稳定,提高了能源供应的可靠性。
(4)水风光一体化能源基地通过其大规模的水力、风力和光伏发电能力,为广东省电力供应提供了更多的能源来源。尤其是在夏季等电力需求高峰时段,这些可再生能源能够有效弥补广东省电力供应的不足,确保电力供应的稳定性和可靠性;水风光一体化能源基地的建设和运营有助于稳定电价。一方面,可再生能源的规模化应用可以降低对传统能源的依赖,从而减轻对传统能源价格波动的影响;另一方面,通过优化能源结构,降低能源成本,也可以在一定程度上稳定电价,为广东省的经济发展提供有力的电力保障;水风光一体化能源基地的建设有助于改善广东省的能源结构。通过大力发展可再生能源,减少对化石能源的依赖,不仅有助于减少温室气体排放,降低环境污染,还可以推动广东省能源结构的绿色转型,促进可持续发展。
押新高考04 人口与城市-【临考押题】备战2024年高考地理临考题号押题(新高考通用): 这是一份押新高考04 人口与城市-【临考押题】备战2024年高考地理临考题号押题(新高考通用),文件包含押新高考04人口与城市-备战2024年高考地理临考题号押题新高考通用原卷版docx、押新高考04人口与城市-备战2024年高考地理临考题号押题新高考通用解析版docx等2份试卷配套教学资源,其中试卷共33页, 欢迎下载使用。
押新高考03 地域文化-【临考押题】备战2024年高考地理临考题号押题(新高考通用): 这是一份押新高考03 地域文化-【临考押题】备战2024年高考地理临考题号押题(新高考通用),文件包含押新高考03地域文化-备战2024年高考地理临考题号押题新高考通用原卷版docx、押新高考03地域文化-备战2024年高考地理临考题号押题新高考通用解析版docx等2份试卷配套教学资源,其中试卷共29页, 欢迎下载使用。
押新高考01 乡村振兴-【临考押题】备战2024年高考地理临考题号押题(新高考通用): 这是一份押新高考01 乡村振兴-【临考押题】备战2024年高考地理临考题号押题(新高考通用),文件包含押新高考01乡村振兴-备战2024年高考地理临考题号押题新高考通用原卷版docx、押新高考01乡村振兴-备战2024年高考地理临考题号押题新高考通用解析版docx等2份试卷配套教学资源,其中试卷共18页, 欢迎下载使用。

