押新高考09 水文现象研究-【临考押题】备战2024年高考地理临考题号押题(新高考通用)
展开2、锻炼同学的考试心理,训练学生快速进入考试状态。高考的最佳心理状态是紧张中有乐观,压力下有自信,平静中有兴奋。
3、训练同学掌握一定的应试技巧,积累考试经验。模拟考试可以训练答题时间和速度。高考不仅是知识和水平的竞争,也是时间和速度的竞争,可以说每分每秒都是成绩。
4、帮助同学正确评估自己。高考是一种选拨性考试,目的是排序和择优,起决定作用的是自己在整体中的相对位置。因此,模拟考试以后,同学们要想法了解自己的成绩在整体中的位置。
备战2024年高考地理临考题号押题(新高考通用)
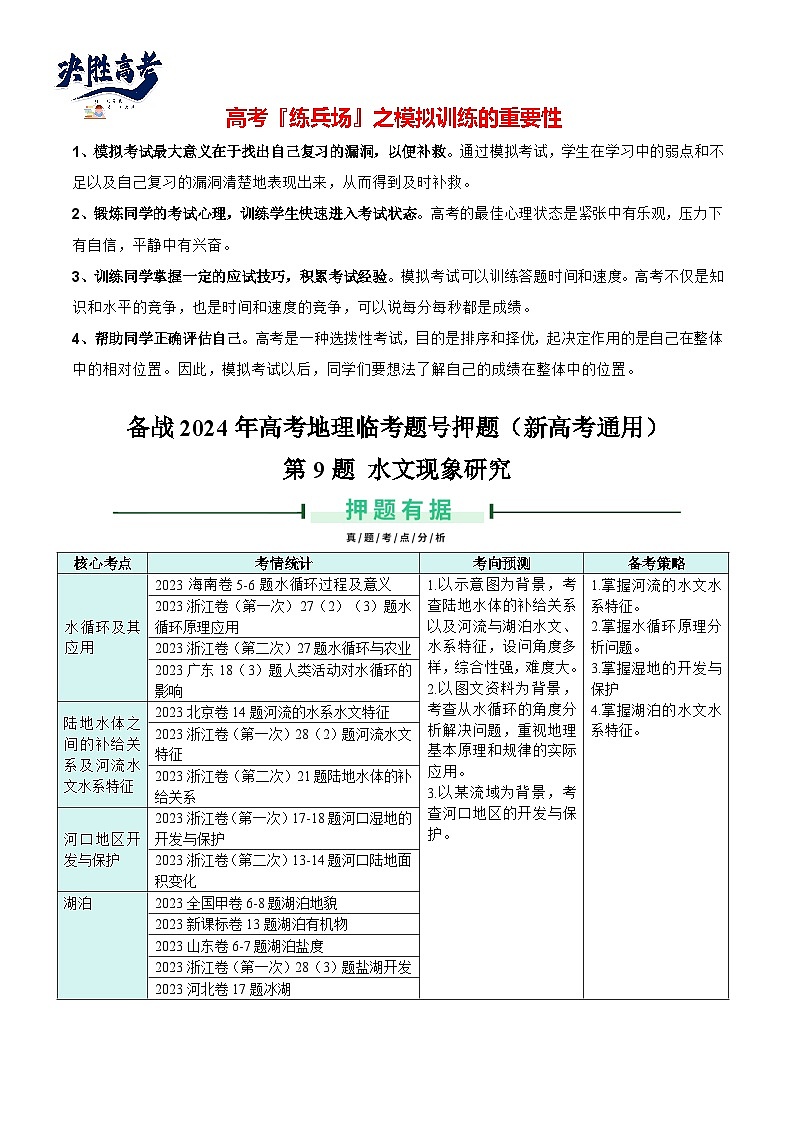
第9题 水文现象研究
核心考点
考情统计
考向预测
备考策略
水循环及其应用
2023海南卷5-6题水循环过程及意义
1.以示意图为背景,考查陆地水体的补给关系以及河流与湖泊水文、水系特征,设问角度多样,综合性强,难度大。
2.以图文资料为背景,考查从水循环的角度分析解决问题,重视地理基本原理和规律的实际应用。
3.以某流域为背景,考查河口地区的开发与保护。
1.掌握河流的水文水系特征。
2.掌握水循环原理分析问题。
3.掌握湿地的开发与保护
4.掌握湖泊的水文水系特征。
2023浙江卷(第一次)27(2)(3)题水循环原理应用
2023浙江卷(第二次)27题水循环与农业
2023广东18(3)题人类活动对水循环的影响
陆地水体之间的补给关系及河流水文水系特征
2023北京卷14题河流的水系水文特征
2023浙江卷(第一次)28(2)题河流水文特征
2023浙江卷(第二次)21题陆地水体的补给关系
河口地区开发与保护
2023浙江卷(第一次)17-18题河口湿地的开发与保护
2023浙江卷(第二次)13-14题河口陆地面积变化
湖泊
2023全国甲卷6-8题湖泊地貌
2023新课标卷13题湖泊有机物
2023山东卷6-7题湖泊盐度
2023浙江卷(第一次)28(3)题盐湖开发
2023河北卷17题冰湖
考向01 水循环及其应用
(2023·浙江卷(第一次)27(3)题)阅读材料,完成下列问题。
材料一一个特定区域的大气降水主要由水汽输入与水汽输出决定。长江流域多年平均水汽输入、输出和径流量之间基本平衡。长江流域受季风影响,降水变率较大。2022年长江流域出现了“主汛期反枯”、长期高温少雨的大面积干旱现象,中下游的许多支流和湖泊干涸。
材料二下图为长江流域水循环简图及长江流域示意图。
(3)针对2022年长江流域干旱状况,专家认为仅调长江上游水库的水无法有效解决中下游农业缺水问题,试从水循环角度分析原因。
1.水平衡原理分析问题
尝试解答:____________________________________________________________________________________________
____________________________________________________________________________________________ 【答案】(3)汛期降水少,上游水库蓄水量少;输水距离远,沿途蒸发、下渗多;支流灌区农田海拔高,地表水无法自流灌溉;河口海水倒灌,可供灌溉地表径流减少。
【解析】(3)水循环的主要环节有:蒸发、降水、水汽输送、地表径流、下渗、地下径流、植物蒸腾等;结合所学可知,2022年长江流域汛期降水较少,因此上游水库蓄水量少,无法通过调配来缓解干旱;长江上游水库距离中下游地区输水距离远,沿途蒸发、下渗多,因此水资源的消耗较大;支流灌区农田海拔高,地表水无法自流灌溉,需要动力引水;河流水量较少,因此河口海水倒灌,河流盐度上升,可供灌溉地表径流减少。
考向02 陆地水体之间的补给关系及河流水文水系特征
(2023·北京卷14题)下图为青海省海南藏族自治州图。读图完成下面小题。
14.图中( )
A.河流为外流河,属于黄河水系
B.龙羊峡水库有灌溉、发电功能
C.青海湖水位较高,补给倒淌河
D.沙珠玉河自东向西流,流速慢
2.河流的水文水系特征
水文特征:流量(大小和季节变化)
含沙量(与植被覆盖率有关)
汛期(季节)
结冰期(有无和长短;有无凌汛)
水位
流速:流速快,水能丰富;流速慢,航运发达
水系特征:
流向、流程、流域面积、支流多少、水系形状、河道特征(宽窄、深浅、曲直)
尝试解答:____________________________________________________________________________________________
____________________________________________________________________________________________
【答案】14.B
【解析】14.图中黄河、长江、澜沧江及其支流为外流河,西北部有些河流属于内流河,A错误;龙羊峡水库位于峡谷地带,对库区具有灌溉功能,同时落差较大,是我国著名的发电站,B正确;在地质历史时期,青海湖曾经由倒淌河流入黄河,后来由于地壳抬升,倒淌河流入青海湖,成为内陆湖和内流河,C错误;沙珠玉河自西北流向东南,D错误。故选B。
考向03 河口地区开发与保护
(2023·浙江卷(第一次)17~18题)辽河口湿地生长着一种耐盐碱的一年生草本植物——翅碱蓬。翅碱蓬在维护湿地生态系统方面具有重要作用,其生长与潮滩湿地水体盐度显著相关。下图为辽河口潮滩植被分布示意图。完成下面小题。
17.辽河口潮难植被演替的总体趋势是( )
A.翅碱蓬—芦苇—光滩B.翅碱蓬—光滩—芦苇
C.光滩—芦苇—翅碱蓬D.光滩—翅碱蓬—芦苇
18.针对辽河口翅碱蓬退化,较可行的生态修复措施是( )
A.潮滩上建水库蓄淡水
B.修建防潮大坝围垦潮滩
C.调控辽河入海径流量
D.人工大面积种植翅碱蓬
3.湿地的开发与保护
(1)湿地开发面临的问题
(2)湿地的保护措施
(1)建立自然保护区,保护好现存的天然湿地。
(2)对已经围垦的湿地逐步退耕。
(3)采取工程措施,恢复已经退化的湿地。
(4)营造有利于湿地保护的法律法规。
(5)建立湿地资源信息库。
尝试解答:____________________________________________________________________________________________
____________________________________________________________________________________________【答案】17.D 18.C
【解析】17.阅读辽河口潮滩植被分布示意图,从海洋向陆地,植被的变化为光滩—翅碱蓬—芦苇,随着泥沙淤积,潮滩向外拓展,植被演替的总体趋势与海洋到陆地的变化相同,为光滩—翅碱蓬—芦苇,D正确,ABC错误,故选D。
18.由题干信息可知,翅碱蓬的生长与潮滩湿地水体盐度显著相关,因此较可行的生态修复措施是调控潮滩水体盐度,潮滩地区的盐度与河流径流量汇入有关,调控辽河入海径流量是可行的,C正确;潮滩上建水库蓄淡水、修建防潮大坝围垦潮滩都不能很好的调控潮滩湿地水体盐度,AB错误;人工大面积种植翅碱蓬需要耗费人力财力,且未从根本上进行修复,D错误。故选C。
【点睛】海岸湿地处于海陆相交的区域,受到物理、化学和生物等多种因互的强烈影响,是一个生态多样性较高的生态边缘区。我国海岸湿地划分为7种类型,即淤泥海岸湿地,帮砾乐海岸湿地、基岩海岸湿地,水下岩坡湿地,泻湖湿地,红树林湿地和珊瑚礁湿地。
考向04 湖泊
(2023·山东卷6~7题)马德雷湖位于墨西哥湾沿岸(图),水体较浅,湖水盐度通常维持在50‰以上。完成下面小题。
6.该湖湖水盐度通常维持在50‰以上的主要原因是( )
A.气候相对干旱B.河流带来盐分较多
C.沿岸流影响大D.湖海水量交换较大
7.在帕德雷岛南北两侧的水体出入口处,表层水流动方向通常为( )
A.由海向湖B.南口由海向湖,北口由湖向海
C.由湖向海D.北口由海向湖,南口由湖向海
4.湖泊的水文特征及其影响因素
(1)湖泊水量大小→取决于湖水补给量与排泄量→取决于气候。
(2)湖泊水位季节变化大小→取决于湖水补给方式。
(3)有无结冰期→取决于气温。
(4)补给水源→以什么为主要补给水源。
(5)湖水性质:盐度低→为淡水湖;盐度高→为咸水湖。
(6)含沙量→取决于流域植被覆盖率。
(7)风浪大小→看是受盛行风影响还是受气压带、风带控制。
(8)水质优劣——根据材料推断。
尝试解答:____________________________________________________________________________________________
____________________________________________________________________________________________
【答案】6.A 7.A
【解析】6.时令河所在地区气候较为干旱,河流才会季节性断流,注入的河流水量少,蒸发旺盛,湖水盐度高,A正确。由图可知,马德雷湖入湖河流较少,且河流为淡水,若入湖河流较多,可以稀释湖水,降低湖水的盐度,B错误。马德雷湖与墨西哥湾之间有沙坝相隔,沿岸流对其影响较小,C错误。马德雷湖仅通过南、北口与墨西哥湾相连,水体交换较少,D错误。故选A。
7.马德雷湖湖水盐度较高,密度较大,湖水与海水的密度差异产生密度流,密度大的湖水从底层流入海洋,表层海水则从南北两侧的出入口处由海洋流向湖泊,A正确,BCD错误。故选A。
【点睛】湖泊只有注入的河流,没有流出的河流,一般为咸水湖;湖泊既有流入的河流,又有流出的河流,一般为淡水湖。
(2024·陕西汉中·二模)“盆存留”是陕西省西咸新区独有的城市景观(下图),由多个类似铁笼的过滤网罩组成,其周围稍凹陷且铺有少量大小不一的石子。当地通过该装置安然度过暴雨袭击,实现雨水重新利用。据此完成下面小题。
1.“盆存留”在选择植物时,通常( )
①优先选择本土植物②优先选择观赏性强的外来植物③选用单一类型植物④选用多种类型植物
A.①③B.①④C.②③D.②④
2.“盆存留”周围铺有少量大小不一的石子,主要作用是( )
①促进地表水分下渗②减少土壤水分蒸发③增大地表昼夜温差④减轻地表风力侵蚀
A.①②B.②③C.③④D.①④
【答案】1.B 2.A
【解析】1.优先选用本土植物,适当搭配外来物种,本土植物对当地的气候条件、土壤条件和周边环境有很好的适应能力,①对;选择多种类型植物,不同植物的合理搭配可提高对水体的净化能力,④对;观赏性不是考虑雨水花园时的主要选择,选用单一植物对环境适应能力差,且对水体净化效果较低,②③错;B正确,ACD错误,故选B。
2.“盆存留”周围铺有少量大小不一的石子,可减缓流速,促进地表水分下渗;减少土壤水分蒸发,减弱地表径流对土壤的侵蚀,拦污过滤地表径流,①②正确;增大地表昼夜温差对该地意义不大,③错误;该区域铺设石子对风力影响不大,铺设石子主要是应对内涝,而不是风力侵蚀,④错误,A正确,BCD错误。故选A。
【点睛】雨水花园是通过植物、沙土的综合作用使雨水得到净化,并使之逐渐渗入土壤,涵养地下水,或对城市用水进行补给,是一种生态可持续的雨洪控制与雨水利用设施。
(2024·贵州·二模)青西郊野公园是上海唯一以湿地为特色的公园,建设之初区域水体污染严重,对河道展开了综合整治。规划利用生态沟渠收集面源污染径流并进行预处理,规划的生态水岸是河流水体与陆地间的过渡地带。下图示意青西郊野公园河道综合整治工程。据此完成下列小题。
3.生态沟渠的主要作用是( )
A.灌溉农田B.净化水质C.修复植被D.收集雨水
4.生态水岸的首要功能是( )
A.打造湿地景观B.提高土壤肥力C.增加地下径流D.增加行洪空间
【答案】3.B 4.D
【解析】3.据材料可知,生态沟渠收集面源污染径流并进行预处理,说明生态沟渠中的植被可以有效吸收污染物质,从而达到净化水质的作用,B正确;生态沟渠的作用没有灌溉农田,A错误;植被修复和收集雨水都不是生态沟渠的主要作用,CD错误。故选B。
4.据材料可知,生态水岸是河流水体与陆地间的过渡地带,上海位于季风气候区,水量季节变化大,生态水岸可以增加行洪空间,缓解丰水期的洪涝灾害,D正确;而打造湿地景观、提高土壤肥力、增加地下径流均不是其首要功能,ABC错误。故选D。
【点睛】青西郊野公园位于上海与江苏、浙江交界的淀山湖地区,在上海市青浦区西南部的金泽镇和朱家角镇境内,规划总面积约21.85平方公里。该地区聚集着上海市21个自然湖泊,是上海重要的水源保护地和生态保护区,郊野公园内物种资源丰富,“湖、滩、荡、岛”纵横交错,是上海市唯一一个以湿地为特色的郊野公园,其多样的水生生物物种堪称上海天然的本土水生物种基因库。
(2024·河北衡水·模拟预测)龙羊峡水库位于黄河上游,具有防洪、发电等综合效益。唐乃亥水文站位于龙羊峡水库上游,是龙羊峡水库调度的主要依据站。受制于降水的季节分配,龙羊峡水库往往形成前汛和后汛,8月流量较低。过去,龙羊峡水库夏季保持低水位运行,9月16日起开始蓄水。为高效利用水资源,水文专家建议龙羊峡水库在部分年份将蓄水时间提前到9月1日。下图示意唐乃亥水文站多年平均日均流量的过程曲线。读图,完成下面小题。
5.尽管8月唐乃亥站流量较低,但龙羊峡水库仍需保持低水位运行,主要因为唐乃亥站以上的黄河( )
A.含沙量大B.流速较快C.流量不稳定D.水能资源不足
6.龙羊峡水库提前蓄水有利于( )
A.保障冬季水位B.增加发电容量C.拦截后汛洪峰D.减轻库区淤积
7.冬季唐乃亥水文站上游的黄河河段水源补给主要依靠( )
A.降雪B.龙羊峡C.地下水D.积雪融水
【答案】5.C 6.A 7.C
【解析】5.结合材料和所学知识,图示为多年平均的日均流量变化,黄河源区以降水和冰雪融水补给为主,流量不稳定,8月也可能出现流量陡增的状况,因此龙羊峡水库必须保持低水位运行,腾出库容实时满足蓄洪需求,C正确;含沙量大、流速较快和水能资源不足并不是龙羊峡水库8月保持低水位运行的原因,ABD错误,故选C。
6.结合材料和所学知识,由于后汛期流量比前汛期小且后汛期之后流量快速下降,如果不及时蓄水,可能导致冬季蓄水量达不到预期,部分防洪压力不大的年份,在9月1日开始蓄水,能高效利用后汛期的来水,A正确,C错误;龙羊峡水库提前到9月1日开始蓄水并不是为了增加发电容量,B错误;减轻库区淤积需要开闸放水冲淤才能达到效果,蓄水不能减轻库区淤积,反而会加重,D错误,故选A。
7.结合材料和所学知识,冬季黄河源区降雪量有限,并不是冬季唐乃亥水文站上游的黄河河段的主要补给水源,A错误;龙羊峡水库位于唐巧亥水文站的下游,无法为唐乃亥水文站上游的黄河河段直接提供水源补给,B错误;地下水补给较为稳定,是枯水期的重要补给方式,C正确;积雪融水补给主要发生在春季,而不是题干所说的冬季,D错误,故选C。
【点睛】陆地水体的相互关系是指它们之间的运动转化及其水源补给关系。从陆地水体的水源补给看,大气降水是河流水和其他陆地水体的最主要补给形式;冰川融水可补给河流水及其他陆地水体;河流水、湖泊水和地下水之间,依据水位、流量的动态变化,具有水源的相互补给关系。
(2024·吉林·三模)中国某淡水湖多年平均降水量70mm,湖面多年平均蒸发量为1170mm。下图为该湖泊多年平均水位年内变化示意图。据此完成下面小题。
8.该湖泊是( )
A.博斯腾湖B.长白山天池C.鄱阳湖D.青海湖
9.4月份该湖泊的补给水源主要是( )
A.积雪融水B.大气降水C.冰川融水D.地下水
10.该湖泊主要的输出方式是( )
A.蒸发B.下渗C.地表径流D.地下径流
【答案】8.A 9.A 10.C
【解析】8.由材料可知,中国某淡水湖水位在1046m左右,多年平均降水量70mm,湖面多年平均蒸发量为1170mm。根据降水量少与蒸发旺盛,可知该地位于我国西北区域,博斯腾湖位于新疆,A正确;长白山天池位于东北,B错误;鄱阳湖位于南方,且水位不会高达1046m,C错误;青海湖为咸水湖,D错误。故选A。
9.由上题已知,该湖泊位于西北,4月份气温回升,积雪融水作为主要补给水源,A正确;大气降水与冰川融水主要在夏季,地下水常年补给湖泊,BCD错误。故选A。
10.该湖泊位于西北,气候干旱,降水少,蒸发旺盛,湖泊多年平均水位较为稳定,若水量主要输出方式为蒸发,则该湖泊应为咸水湖,A错误;下渗和地下径流一般不作为湖泊主要水量输出方式,BD错误;因气候干旱,降水少,蒸发旺盛,入湖径流带来盐分,但该湖泊仍为淡水湖,最可能是盐分随着地表径流排出,C正确。故选C。
【点睛】陆地水体的相互关系:大气降水是河流水和陆地水最主要的补给;冰川单向补给河流及其它陆地水体;河流水、湖泊水、地下水间有水源互补关系,总是水位高者补给水位低者。
(2024·湖北黄石·三模)兴凯湖属中俄界湖(图左),湖面平均海拔约70米,由大、小兴凯湖组成,两湖之间有沙岗隔开,松阿察河为其唯一的泄流通道。1942年,当地政府在小兴凯湖北侧的穆棱河上修建分洪水闸,穆棱河洪水期部分河水注入小兴凯湖。之后的一段时期内,兴凯湖水位相对稳定,但近年来水位明显上升,大兴凯湖尤为显著。图右为2020年在图左所示松阿察河a河段,沿湖水流出方向所作的河床剖面图。完成下面小题。
11.大、小兴凯湖的湖水多淹没沙岗,连通于每年( )
A.2-3月B.5-6月C.8-9月D.11-12月
12.穆棱河部分河水注入后,兴凯湖在之后的一段时期内( )
A.湖水含沙量增大B.湖泊容积增加C.年蒸发总量增大D.渔业资源减产
13.推测近年来兴凯湖水位明显上升的原因主要是( )
A.穆棱河入湖水量增加B.松阿察河泄流能力减弱
C.区域降水量有所增加D.兴凯湖湖床淤积较严重
【答案】11.C 12.A 13.B
【解析】11.大、小兴凯湖之间有沙岗,只有在小兴凯湖的湖水较多时才会漫过沙岗。由图示经纬度位置可知,该地区属于温带季风气候,降水集中在夏季,河流、湖泊在夏季受降水补给影响,水位较高,该地在每年的7月进入雨季,到9月雨带南撤,沙岗才慢慢露出水面,因此联通时间应为8-9月,C对,ABD错。故选C。
12.河流的注入可能带来一部分泥沙,使湖水含沙量增大,A正确;从图2可见,河床中段较高,当湖水位高出河床最高处,湖水会通过松阿察河流出,因此即使北部有河水注入也不会导致湖泊容量明显变大,B错误;气候稳定时,湖泊面积变化不大,则年蒸发量变化不大,C错误;河水注入带来营养盐类,渔业资源可能增产,D错误。故选A。
13.兴凯湖水位明显上升说明湖水流出量变小,湖泊容量变大。由右图可见,松阿察河a河段中部河床较高,当兴凯湖湖水从松阿察河流出时,泥沙在河床中堆积,河床进一步抬高,导致松阿察河泄洪能力减弱,湖泊水位相应升高,B正确。该区域气候相对稳定,降水量没有明显增加,C错;穆棱河洪水期部分河水通过分洪水闸注入小兴凯湖,降水相对稳定的情况下,分洪量也相对稳定,不会导致湖泊水位明显上升,A错;湖床淤积导致水位上升,当湖水位高出河床最高处,可通过松阿察河流出,若松阿察河泄流能力不变,湖泊水位不会明显上升,D错。故选B。
【点睛】湖泊的补给来源主要包括以下几种形式:1、大气降水。这是湖泊补给的主要来源之一。2、河流水。在丰水期,河流水补给湖泊水;在枯水期,湖泊水补给河流水。沼泽水。3、沼泽水通过渗流运动补给湖泊,这个过程比较缓慢,有助于调节湖泊水位。4、地下水。地下水是湖泊补给的另一种形式。当湖水水位高于地下水的潜水面时,湖泊水补给地下水;反之,地下水也补给湖泊水。
(2024·广东惠州·一模)江错湖泊位于青藏高原中部,流域内无冰川发育。通过对江错湖心沉积物岩芯分析发现,其每年沉积物中均包含粗颗粒层和细颗粒层,颗粒物质主要来源于流域内的基岩。下图示意1957至2015年江错每年沉积物中粗颗粒层厚度百分比及流域6~9月年平均降水变化。据此完成下面小题。
14.1957-2015年,江错湖泊水量( )
A.年内及年际变化均小B.年内及年际变化均大
C.年内变化小,年际变化大D.年内变化大,年际变化小
15.推测江错湖泊粗颗粒物质的输入主要由( )
A.径流搬运B.风力搬运C.海浪搬运D.冰川搬运
16.粗颗粒层不形成于冬季,主要因为冬季( )
①降水少 ②冰川融水少 ③湖面结冰 ④流域粗颗粒物质少
A.①②B.①③C.①④D.③④
【答案】14.B 15.A 16.B
【解析】14.据图可知,1957—2015年,江错湖泊流域6—9月平均降水量有明显差异,且年际差异大。根据材料“江错湖泊位于青藏高原中部,流域内无冰川发育”可知,江错湖泊主要靠降水补给。所以1957—2015年,江错湖泊水量年内及年际变化均大,B正确,ACD错误。故选B。
15.据图可知,粗颗粒厚度百分比与6—9月降水量呈正相关,故可知江错湖泊粗颗粒物质的输入主要由径流搬运,A正确;虽然青藏高原地区风力作用较强,但风力搬运通常对细颗粒物质更为有效,风力作用不会使粗颗粒厚度百分比与6~9月降水量呈正相关,B错误;江错湖泊位于青藏高原中部,流域内无冰川发育。这排除了冰川搬运作为粗颗粒物质输入的主要方式,D错误;同时,江错湖泊是一个内陆湖泊,不存在海浪搬运的条件,C错误。故选A。
16.冬季气温低,湖泊通常会结冰,这会限制水体的流动和混合,进而减少了由径流搬运带来的粗颗粒物质进入湖泊的可能性,③正确;青藏高原地区冬季气候寒冷干燥,降水量相对较低,这就减少了通过径流搬运作用将流域内的粗颗粒物质带入湖泊的可能性,①正确;材料中已明确提到江错湖泊流域内无冰川发育,因此冰川融水并不是影响粗颗粒物质输入的因素,②错误;流域内粗颗粒物质的多少与季节无关,主要取决于流域的地质条件和地表物质的分布,④错误。①③正确,故选B。
【点睛】风成地貌是由风力对地表物质的侵蚀、搬运、堆积所形成的侵蚀形态和堆积形态,包括风蚀地貌和风积地貌。风蚀地貌是指由风蚀作用形成的地表形态,主要分布地区为干旱、半干旱地区,如我国西北地区。典型的风蚀地貌包括风蚀蘑菇、风蚀柱、风蚀垄、风蚀城堡、风蚀残丘、风蚀沟槽和风蚀雅丹等。风积地貌是指风中挟带的沙粒,在风速降低时沉降在地面所形成的各种地表形态,主要以各种沙丘为主,例如新月形沙丘、纵向沙垄和横向沙垄等。总的来说,风成地貌主要分布在干旱气候地带,及半干旱区和大陆性冰川边缘,甚至在植被稀少的某些砂质海岸、湖岸和河岸也可形成。
二、综合题
17.(2024·广东广州·二模)阅读图文资料,完成下列要求。
泸沽湖地处横断山区,是由地壳活动形成的高原溶蚀断陷湖盆,水深超过50米的湖区约占全湖面积的一半。泸沽湖由亮海和草海组成,两者的水位差存在季节变动。亮海为开敞水面,面积约50平方千米;草海水生植物繁茂,冬季,大面积的挺水植物枯体作为泸沽湖独特的景色被留在草海中。泸沽湖属金沙江水系,盖祖河为唯一出水口,流域四季干湿分明,7月降水量最大,9月降水量开始减少。每年11月至次年5月为旱季,泸沽湖基本无地表径流外泄,而每年9——10月亮海的富营养化会明显加重。下图示意泸沽湖的水系。
(1)与其他位置相比,分析泸沽湖东部形成草海的条件。
(2)说明每年11月至次年5月泸沽湖基本无地表径流外泄的原因。
(3)每年9—10月,泸沽湖亮海富营养化加重,对此作出合理解释。
【答案】(1)山前冲积扇发育,大量碎屑物质入湖,湖泊水体变浅;临近泸沽湖唯一的出水口,营养物质向此处富集;水域较为封闭,水流平缓,有利于水生植物生长。
(2)旱季降水量少,湖泊补给减少,水位低;2,5月气温回升,蒸发增强,湖泊储水量进一步减少;仅依靠盖祖河排泄,外泄通道单一;外泄径流需经过草海,被湿地沼泽拦截,水体停滞。
(3)气温下降,草海大量挺水植物死亡,吸附、固定营养物质的能力大幅减弱;保留的死亡残骸分解释放养分;草海涵养水源能力更强,水位下降更慢,草海水位高于亮海,营养物质随水倒流进入亮海。
【分析】本题以泸沽湖为材料设置三小问,涉及湖泊成因、流量变化河富营养化等知识点,考查学生获取和解读地理信息、调动和运用地理信息的能力,体现综合思维和区域认知等学科素养。
【详解】(1)考查地理事物形成的环境条件,从四大圈层要素综合作用角度分析即可。与其他位置相比,泸沽湖的东部河流上游有大面积的冲积扇,说明该处河流上游带来大量泥沙堆积物,导致形成冲积扇,而在湖泊处,大量泥沙堆积,导致湖水变浅,草海下游为泸沽湖的出水口,水流较缓,适合水生植物的生长,且湖泊在此出水,营养物质在此富集,有利于水生植物的生长。
(2)该问需要从时空角度分析地理事物形成的环境条件,从四大圈层要素综合作用角度分析,基本无地表径流并非绝对无地表径流。11月到次年5月泸沽湖基本无地表径流外泄说明出湖水量减少,说明泸沽湖的水量减少。泸沽湖的冬春季节为其旱季,周边降水稀少,河流补给水量减少,导致湖泊水量减少,水位降低。其次是春季气温回升快,恒发增江,导致湖泊水位进一步下降。而在外泄过程中,流经草海,被湿地拦截,使外泄水量进一步减少。
(3)9-10月为秋季,气温下降,植物凋零。此季节草海会大量死亡,吸附净化水体能力减弱,导致水中的营养物质含量增加,其次使植物体会死亡分解释放养分,导致水体中的营养物质进一步增多。加之草海水位较高,水位下降能力较弱,阻碍了水体的外泄和更新,导致营养物质在湖里,使梁海富营养化加重。
18.(2024·贵州·二模)根据图文资料,按要求作答。
马吉伦海是瑞士阿尔卑斯山中的一个冰川湖,湖上常见冻结有石块和泥土的大型冰块,石块和泥土常在坳口堆积。湖泊每3~5年会出现大规模溃坝,对下游人类居住区造成洪水灾害。17世纪末,当地政府为减轻洪水影响,实施了坳口河槽深挖工程。图示意17世纪马吉伦海剖面。
(1)描述17世纪前马吉伦海湖水周期性排泄的过程。
(2)比较人工加深河槽前后外泄洪水特征的变化,并说明理由。
(3)分析人工加深河槽对马吉伦海湖床堆积物的影响。
【答案】(1)夏季气温高,冰川融化,融水携带石块和泥土汇入湖泊,导致湖水位上涨。随着时间的推移,湖水会通过坳口自然外泄,携带石块和泥土在坳口堆积,形成天然堤坝。湖水持续外泄,堤坝会逐渐增高,最终湖水停止外泄。然而,在湖水压力的作用下,堤坝下方的水会向坝外渗透,形成管涌,管涌逐渐扩大并冲溃堤坝,湖水瞬间大量外泄,形成洪水。这个过程会周期性地重复,形成周期性排泄。
(2)洪水峰值流量减小,因为深挖河槽增加了泄洪量,湖水可以更快地流出,从而降低了洪水的峰值。同时,洪水历时也缩短了,因为深挖河槽可以提高泄洪效率,使洪水更快地退去。此外,洪水总量也有所减少,因为深挖河槽可以更好地控制洪水的流量和流速.从而减少洪水造成的损失。这些变化的原因在于深挖河槽提高了河道的泄洪能力,使洪水能够更快地流出,从而降低了洪水的危害。
(3)由于洪水峰值流量降低,流速减缓,携带能力减弱,导致石块和泥土更容易在湖中沉积,进而增加了湖床堆积物的数量;随着洪水历时的缩短,沉积物搬运距离缩短,湖床堆积物的分布范围也会相应缩小,呈现出更为集中的趋势。
【分析】本题以马吉伦海为材料,设置3道小题,涉及湖泊水文特征、外力作用、人类活动对水循环的影响等相关知识点,考查学生获取和解读地理信息、调动和运用地理知识的能力,体现区域认知、综合思维的学科素养。
【详解】(1)马吉伦海是瑞士阿尔卑斯山中的一个冰川湖,夏季气温高,冰川融化的水量大,融水在流入湖泊的过程中还搬运携带一些石块和泥土随水体一起汇入湖泊,导致湖水位上涨。随着时间的推移,湖水水位高出坳口,会通过坳口自然外泄,湖水外泄过程中携带石块和泥土在坳口堆积,堵塞拗口,形成天然堤坝。湖水持续外泄,因此堆积的石块和泥土会不断增多,导致堤坝逐渐增高,最终湖水停止外泄。然而,由于湖水上方拗口的外泄通道受阻,在强大的湖水压力的作用下,堤坝下方的水会沿着土层及其缝隙向坝外渗透,并逐渐侵蚀出水流通道,形成管涌,管涌逐渐扩大最终冲溃堤坝,因此湖水瞬间大量外泄,由于水量过大,形成洪水。这个过程会周期性地重复,形成周期性排泄。
(2)人工加深河槽后洪峰流量会减小。当地政府为减轻洪水影响,实施了坳口河槽深挖工程,深挖河槽使河道加深,利于湖水外泄,增加了泄洪量,湖水可以更快地流出,从而降低了洪水的峰值。同时,深挖河槽可以提高泄洪效率,使洪水更快地退去,减少洪水持续的时间。深挖河槽可以更好地控制洪水的流量和流速,洪水发生的频率降低,洪水总量也有所减少,从而减少洪水造成的损失;深挖河槽提高了河道的泄洪能力,使洪水能够更快地流出,洪水的峰值降低,因此洪水的强度减小,带来的危害也会减弱。
(3)深挖河槽使河道加深,利于湖水外泄,增加了泄洪量,湖水可以更快地流出,从而降低了洪水的峰值。由于洪水峰值流量降低,流速减缓,携带能力减弱,导致石块和泥土更容易在湖中沉积,进而增加了湖床堆积物的数量;深挖河槽可以提高泄洪效率,使洪水更快地退去,减少洪水持续的时间,随着洪水历时的缩短,沉积物搬运距离缩短,湖床堆积物的分布范围也会相应缩小,呈现出更为集中的趋势。
19.(2024·天津河东·一模)阅读材料,完成下列要求。
材料一青海湖四周高山环抱,湖滨地带有广泛的风沙堆积,集中分布于湖东平原。青海湖区域盛行风向主要为西北风。由于气候变化,青海湖在2005-2014年间连年扩容,湖泊面积不断扩大。
材料二倒淌河,位于青海湖东岸,发源于日月山西麓的察汗草原,是青海湖水系中最小的一支。河源海拔4782m,河长60km,流域面积727km2,河口海拔3200m,落差1500m.源流和中游为季节性河;下游由于河槽两侧山前地下水涌出,水流不断,河岸滩地湿润,牧草丰茂,河流汇入由青海湖分离出来的子湖洱海。图示为青海湖周边地形图。
(1)结合图文材料分析青海湖东部多沙丘地貌的原因。
(2)分析倒淌河源流和中游为季节性河的自然原因。
材料三维多利亚湖位于东非高原,尼罗河干流就源起该湖,称维多利亚尼罗河。河流穿过基奥加湖和艾伯特湖,流出后称艾伯特尼罗河,该河与索巴特河汇合后,称白尼罗河。维多利亚湖的面积69400km2,是非洲最大湖泊,世界第二大淡水湖,湖面海拔1134米。维多利亚湖的平均水深只有40米,而同地区的坦噶尼喀湖平均水深700米,相形之下实在是太浅了。该湖区是非洲人口最稠密的地区之一,沿岸方圆80公里内居住着数百万人。
材料四水葫芦喜热,不耐低温,多浮生于浅水水域,根系能直接从水中吸收有机养分,繁殖速度极快。20世纪80年代,维多利亚湖周边国家为美化该湖环境引种了水葫芦,导致水葫芦的泛滥,并带来一系列问题。长期以来,维多利亚湖面临的最大威胁就是水葫芦的泛滥成灾。1988年,肯尼亚政府为了美化水体、增加鱼类食物来源而从南美洲引入了这种植物,但没想到它在当地的适应力超强,很快就蔓延到整个维多利亚湖。密集的水葫芦遮蔽了阳光,阻碍了水体的流动,导致水质变差、鱼类因缺氧而大量死亡,此外它还阻塞航道,影响湖区航运。过去几十年来,维多利亚湖周边国家一直在与水葫芦做斗争。无奈这种植物生命力极其顽强,经过人工清理之后,很短时间就又会卷土重来。
(3)分别分析材料三所示区域东部时令河形成原因和尼罗河在该段流量季节变化不大的原因。
(4)分析水葫芦在维多利亚湖迅速繁殖的原因。
【答案】(1)青海湖区盛行风向主要为西北风,大量风沙在风的吹拂下,向东部移动;而湖泊较为宽广西北风经过湖面无阻挡,而到达湖泊东部之后,遇到高山阻挡风力减弱,沙尘堆积,形成沙丘地貌。
(2)以高山冰雪融水补给为主,径流量小且季节变化大;干支流短,流域面积小,汇水量少;该地区气候干旱,植被稀少;植被涵养水源、保持水土能力差;中游流经干旱草原,河水容易下渗,造成河床干涸。
(3)
时令河的原因:流经热带草原地区,降水季节变化大。尼罗河该段流量季节变化不大的原因是:湖泊的稳定补给。
(4)地处赤道附近,湖水温度较高;湖泊水深较浅,适宜水葫芦生存;湖区周围城镇多,居民生产、生活污水大量排入该湖,水体富营养化严重,水葫芦易大量繁殖。
【分析】本题以青海湖地理特征和维多利亚湖水葫芦为材料,涉及河流水系特征分析、沙丘地貌形成以及水葫芦等相关内容,考查学生材料信息提取能力、地理知识调用分析能力,体现了区域认知、综合思维、地理实践力以及人地协调观的地理学科核心素养。
【详解】(1)根据材料信息可知,青海湖区盛行风向主要为西北风,大量风沙在风的吹拂下,向东南方向移动;而湖泊较为宽广西北风经过湖面无阻挡,摩擦力较小,风力没有衰减,能够携带泥沙越过湖泊;而到达湖泊东部之后,遇到高山阻挡,风力减弱,搬运能力降低,风携带的沙尘堆积,形成沙丘地貌。
(2)据所学知识可知,该地平均海拔4000米左右,地处干旱、半干旱地区,以高山冰雪融水补给为主,径流量小且季节变化大;地处青藏高原东北部,远离海洋,受地形影响,干支流短,流域面积小,汇水量少;该地地处干旱、半干旱地区,流域气候干旱,植被覆盖率差;该地区气候干旱,植被稀少,植被涵养水源,保持水土能力差;根据图示信息可知,河流中游流经干旱草原地区,河水容易下渗,造成河床干涸。
(3)东部时令河形成原因:该地区域东部以热带草原气候为主,一年分干湿两季,降水季节变率较大;干季气候干旱,植被覆盖率较低,河水下渗较多。
尼罗河在该段流量季节变化不大的原因:根据图示信息可知,维多利亚湖对尼罗河能够提供稳定的补给水源,受湖泊调节作用,河流径流量稳定。
(4)根据材料信息“水葫芦喜热,不耐低温,多浮生于浅水水域,根系能直接从水中吸收有机养分”可知,维多利亚湖地处赤道附近,纬度低,热量丰富,湖水温度较高;湖泊水深较浅,根系能直接从水中吸收有机养分,有利于水葫芦的生长;据图分析,湖区周围分布城镇较多,居民生产和生活污水排放量大;城镇离湖区近,大量污水直接排入该湖,造成水体富营养化严重,有利于水葫芦的生长繁殖。
押新高考04 人口与城市-【临考押题】备战2024年高考地理临考题号押题(新高考通用): 这是一份押新高考04 人口与城市-【临考押题】备战2024年高考地理临考题号押题(新高考通用),文件包含押新高考04人口与城市-备战2024年高考地理临考题号押题新高考通用原卷版docx、押新高考04人口与城市-备战2024年高考地理临考题号押题新高考通用解析版docx等2份试卷配套教学资源,其中试卷共33页, 欢迎下载使用。
押新高考03 地域文化-【临考押题】备战2024年高考地理临考题号押题(新高考通用): 这是一份押新高考03 地域文化-【临考押题】备战2024年高考地理临考题号押题(新高考通用),文件包含押新高考03地域文化-备战2024年高考地理临考题号押题新高考通用原卷版docx、押新高考03地域文化-备战2024年高考地理临考题号押题新高考通用解析版docx等2份试卷配套教学资源,其中试卷共29页, 欢迎下载使用。
押新高考01 乡村振兴-【临考押题】备战2024年高考地理临考题号押题(新高考通用): 这是一份押新高考01 乡村振兴-【临考押题】备战2024年高考地理临考题号押题(新高考通用),文件包含押新高考01乡村振兴-备战2024年高考地理临考题号押题新高考通用原卷版docx、押新高考01乡村振兴-备战2024年高考地理临考题号押题新高考通用解析版docx等2份试卷配套教学资源,其中试卷共18页, 欢迎下载使用。

