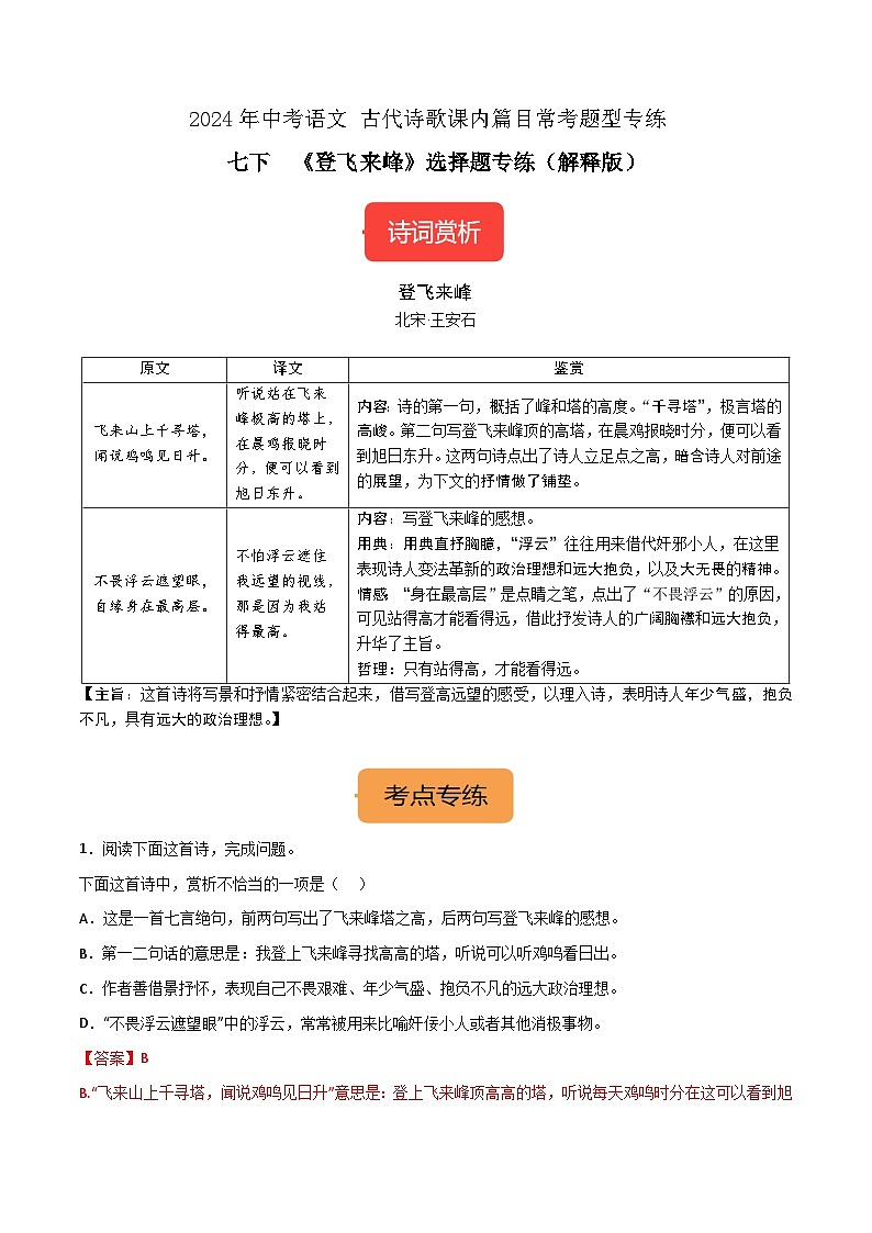
所属成套资源:中考语文 古代诗词 选择题专练(课内篇目)常考题型专练(原卷+解释)-2024中考语文古代诗词专练
七下《登飞来峰》选择题专练-冲刺2024年中考语文古代诗歌课内篇目常考题型专练(解析版)
展开这是一份七下《登飞来峰》选择题专练-冲刺2024年中考语文古代诗歌课内篇目常考题型专练(解析版),共5页。
登飞来峰
北宋·王安石
【主旨:这首诗将写景和抒情紧密结合起来,借写登高远望的感受,以理入诗,表明诗人年少气盛,抱负不凡,具有远大的政治理想。】
1.阅读下面这首诗,完成问题。
下面这首诗中,赏析不恰当的一项是( )
A.这是一首七言绝句,前两句写出了飞来峰塔之高,后两句写登飞来峰的感想。
B.第一二句话的意思是:我登上飞来峰寻找高高的塔,听说可以听鸡鸣看日出。
C.作者善借景抒怀,表现自己不畏艰难、年少气盛、抱负不凡的远大政治理想。
D.“不畏浮云遮望眼”中的浮云,常常被用来比喻奸佞小人或者其他消极事物。
【答案】B
B.“飞来山上千寻塔,闻说鸡鸣见日升”意思是:登上飞来峰顶高高的塔,听说每天鸡鸣时分在这可以看到旭日升起。诗的第一句,诗人用“千寻”这一夸张的词语,借写峰上古塔之高,写出自己的立足点之高。诗的第二句,巧妙地虚写出在高塔上看到的旭日东升的辉煌景象,表现了诗人朝气蓬勃、胸怀改革大志、对前途充满信心;
故选B。
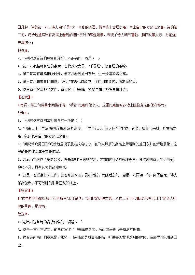
2.下列对这首诗的理解和分析,不正确的一项是( )
A.第一句概括峰和塔的高度。古代八尺为寻,“千寻塔”,极言塔的高峻。
B.第二句写在晨鸡报晓时分,便可以看到旭日东升,进一步渲染塔之高。
C.第三句用典来直抒胸臆,“浮云”在古代诗歌中,往往用来借代品德高尚的人。
D.这首诗是登高抒怀之作,诗人登上飞来峰,触景生情,抒发豪情壮志。
【答案】C
C.有误,第三句用典来间接抒情,“浮云”比喻奸佞小人,这里比喻当时政治上阻挠变法的保守势力。
故选C。
3.下列对这首诗的赏析有误的一项是( )
A.“飞来山上千寻塔”概括了峰和塔的高度。一寻是八尺,诗人用“千寻”这一词语,极言飞来峰上的古塔之高,以此表达自己的立足点之高。
B.“闻说鸡鸣见日升”巧妙地呈现了晨鸡报晓时分,在飞来峰顶的高塔上所看到的旭日东升的辉煌景象,这里的景色描绘属于实景描写。
C.结尾两句表达了多层含义。首先表明“只有站得高,才能看得远”的哲理思考;其次表明诗人年少气盛,抱负不凡,具有远大的政治理想。
D.这是一首登高抒怀之作,起首即富奇趣,灵动峭拔,而随后之句,更是一句再胜一句。到了结尾,诗人孤高傲岸、不可战胜的形象已跃然纸上。
【答案】B
B.“这里的景色描绘属于实景描写”表述错误。“闻说”是听说之意,从这二字可以看出“鸡鸣见日升”是诗人听说的景象,是虚写;
故选B。
4.选出对这首诗的赏析有误的一项是( )
A.这是一首七言绝句,前两句写出了飞来峰塔之高,后两句写登飞来峰塔的感想。
B.这首诗前两句的意思是:我登上飞来峰顶寻找高高的塔,听说每天黎明鸡叫的时候,在那里可以看到日出。
C.这首诗中,“浮云”一词的寓意是:眼前的困难、障碍、挫折等。
D.作者善于把抽象的事理寓于具体形象中,借景抒怀,表明自己不畏艰难,对前途充满信心。
【答案】B
B.有误,这两句诗的意思是:听说在飞来峰极高的塔上,鸡鸣时分可看到旭日初升。“寻”是古代长度单位,不是寻找的意思。
故选B。
5.阅读下面的古诗,完成小题。
下列对这首诗理解分析不正确的一项是( )
A.第一句实写飞来峰上古塔之高,暗指自己的立足点之高。第二句虚写高塔上旭日东升的辉煌景象,表现了诗人对前途充满信心。
B.古人常有浮云蔽日、邪臣蔽贤的忧虑,第三句中“不畏”却表现了诗人不畏奸邪的勇气和决心。
C.第三句、第四句意为“因为身在最高层,所以不畏浮云遮目”,但作者却倒过来,先说果,后说因。
D.本诗借景说理,语意双关,抒发了作者既欲攀登政治最高峰,又想归隐山野的矛盾心理。
【答案】D
D.“不畏浮云遮望眼,自缘身在最高层”意思是:不怕层层浮云遮挡我远望的视线,只因为如今我站在最高层。古人常有浮云蔽日、邪臣蔽贤的忧虑,而诗人却加上“不畏”二字。表现了诗人在政治上高瞻远瞩,不畏奸邪的勇气和决心,表现了作者希望攀登政治最高峰;并没有“想归隐山野”的心理;
故选D。
6.【品读诗词】选出下列对王安石《登飞来峰》一首诗赏析有误一项是( )
A.首句概括了峰和塔的高度。古代八尺为寻,“千寻塔”,极言塔的高峻。
B.“浮云”指眼前的困难、障碍,比喻阻挠变法的小人或一切阻碍历史前进的势力。
C.诗人登高远望,似觉天地万物皆可尽收眼底,“不畏浮云遮望眼,自缘身在最高层”,与“欲穷千里目,更上一层楼”有异曲同工之妙。
D.这首诗借景说理,语意双关,既抒发了作者革新政治的雄心壮志,又表现出作者归隐山野的矛盾心理。
【答案】D
【详解】D.“表现出他归隐山野的矛盾心理”错误,此诗是王安石初涉宦海之作,当时诗人只有三十岁,正值壮年,抱负不凡,正好借登飞来峰一抒胸臆,表达宽阔情怀,可看作实行新法的前奏。诗歌表现了诗人朝气蓬勃、胸怀改革大志、对前途充满信心,反映了诗人为实现自己的政治抱负而勇往直前、无所畏惧的进取精神;
故选D。
7.选出下列关于王安石《登飞来峰》的说法有误的一项:( )
A.这首绝句前两句写景,后两句写抒情,全诗富有哲理:站得高,望得远,胸襟博大,见识就高明。
B.诗人善于把抽象的事理寓于具体形象中,“浮云”指眼前的困难、障碍,表达了诗人对未来前途的迷茫。
C.诗中“不畏”一词显示出作者不怕一切邪恶势力阻挠的豪情壮志。
D.诗中最后两句与杜甫的“会当凌绝顶,一览众山小”有异曲同工之妙。
【答案】B
B“表达了诗人对未来前途的迷茫”对王安石《登飞来峰》的说法有误。“浮云”指眼前的困难、障碍,比喻阻挠变法的小人或一切阻碍历史前进的势力。此句诗表达了面对“浮云”,我们不能躲避,更不能妥协,而应与之抗争。表现了一个政治变革家拨云见日、高瞻远瞩的思想境界和豪迈气概。富有哲理——认识达到了一定的高度,就能透过现象看到本质,就不会被事物的假象迷惑。
8.对王安石的《登飞来峰》赏析不正确的一项是( )
A.不畏显示出作者的自信,表达了作者不怕一切邪恶势力阻挠的豪情壮志。
B.浮云指眼前的困难、障碍,比喻阻挠变法的小人或一切阻碍历史前进的势力。
C.诗人登高远望,似觉天地万物皆可尽收眼底,不畏浮云遮望眼,自缘身在最高层,与杜甫的会当凌绝顶,一览众山小有异曲同工之妙。
D.这首诗借景说理,语意双关,既抒发了作者革新政治的雄心壮志,又表现出作者归隐山野的矛盾心理。
【答案】D
D.赏析错误。《登飞来峰》抒发了诗人高瞻远瞩的政治抱负,没有归隐山林的意思。故选D。
9.对王安石《登飞来峰》的赏析有误的一项是( )(3分)
A.诗人借写登塔远望,抒发了自己踌躇满志、不畏困难的情怀。
B.塔建在山上更显其高,故云“千寻”,这里极写诗人登临之高。
C.在本诗中,“浮云”这一意象用来比喻具有积极意义的事物。
D.这首诗将写景和抒怀紧密结合起来,有力地突出了诗的主题。
【答案】C
试题分析:“浮云”一词出自唐李白《登金陵凤凰台》。汉陆贾《新语》:“邪臣蔽贤,犹浮云之障白日也。”:“总为浮云能蔽日,长安不见使人愁。”浮云:暗喻奸佞的小人。所以C不对。
考点:本题考查学生对语句(词语)的赏析能力。
点评:语句赏析的角度一定要知道,有修辞(比喻、拟人、夸张、反问、设问、排比等)、词语(动词、形容词、副词、叠词等)、描写方法(语言、动作、心理、神态)句式、手法、内容、情感等。不管选择哪个角度,都要会结合语境作正确的赏析。
原文
译文
鉴赏
飞来山上千寻塔,
闻说鸡鸣见日升。
听说站在飞来峰极高的塔上,在晨鸡报晓时分,便可以看到旭日东升。
内容:诗的第一句,概括了峰和塔的高度。“千寻塔”,极言塔的高峻。第二句写登飞来峰顶的高塔,在晨鸡报晓时分,便可以看到旭日东升。这两句诗点出了诗人立足点之高,暗含诗人对前途的展望,为下文的抒情做了铺垫。
不畏浮云遮望眼,
自缘身在最高层。
不怕浮云遮住我远望的视线,那是因为我站得最高。
内容:写登飞来峰的感想。
用典:用典直抒胸臆,“浮云”往往用来借代奸邪小人,在这里表现诗人变法革新的政治理想和远大抱负,以及大无畏的精神。
情感:“身在最高层”是点睛之笔,点出了“不畏浮云”的原因,可见站得高才能看得远,借此抒发诗人的广阔胸襟和远大抱负,升华了主旨。
哲理:只有站得高,才能看得远。
相关试卷
这是一份七下《望岳》选择题专练-冲刺2024年中考语文古代诗歌课内篇目常考题型专练(解析版),共5页。
这是一份七下《望岳》选择题专练-冲刺2024年中考语文古代诗歌课内篇目常考题型专练(原卷版),共4页。
这是一份八下《蒹葭》选择题专练-冲刺2024年中考语文古代诗歌课内篇目常考题型专练(解析版),共5页。

