八下《关雎》选择题专练-冲刺2024年中考语文古代诗歌课内篇目常考题型专练(解析版)
展开关 雎
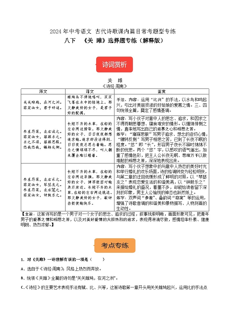
《诗经·周南》
【主旨:这首诗写的是一个男子对一个女子的思念、追求的过程,叙事线索明晰,画面形象可见,把青年男子的爱慕之情和相思之苦,以及对美好爱情的大胆热烈的追求,表现得淋漓尽致,感情坦率朴素、健康明朗、热烈浓郁。】
1.对《关雎》一诗理解有误的一项是( )
A.选自于《诗经·周南》,风格上热烈而奔放。
B.统领《关雎》全篇的诗句是“关关雎鸠,在河之洲”。
C.《诗经》的主要艺术表现手法有赋、比、兴等,这首诗歌第一章开头用关关雎鸠起兴,运用比的手法点出了恋爱的主题。
D.诗中通过反复写男子对爱情的执着追求且细心呵护的短语是:采之、芼之、友之、乐之。
【答案】B
【解析】本题考查的是对《关雎》这首诗的内容的理解、手法运用的分析和思想感情的把握,我们解答时要结合整首诗,逐句进行分析。B项理解不正确,统领全篇的诗句是:窈窕淑女,君子好逑。
2.下面说法有误的一项是( )
A.课本中的两首诗都是古代反映爱情的民歌。
B.“比兴”手法是《诗经》中诗歌常用的手法,《关雎》中就有大量的“比兴”。
C.《关雎》与《蒹葭》都运用了反复的修辞方法。
D.《关雎》的感情真挚热烈,《蒹葭》也表现了热烈奔放的情感。
【答案】D
【解析】本题考查学生文学常识的把握,文学常识正误的判断点是:作者名、称谓、生活时代、作品名、体裁、书中人物、主要情节、作品主题及风格、流派等。回顾所读文章的相关情节,根据问题作答即可。D项表述不正确,《蒹葭》表现的是一种可望而不可即的心焦和失望的情感。
3.选出下列对《关雎》一诗赏析不完全正确的一项( )
A.“悠哉悠哉,辗转反侧”以行动来反映君子的深深思恋,十分生动形象。
B.“参差荇菜,左右流之”两句反复使用,增强了诗歌的节奏感,也反映了古代民歌的特色。
C.“寤寐求之”中的“寤”和“寐”分别指醒来和睡着,可见君子思恋之苦。
D.“关关雎鸠,在河之洲”两句运用比喻手法,说明淑女、君子在河滩幽会,营造一种幽静的氛围。
【答案】D
要求学生在理解诗歌内容的基础上分析选项。ABC三项正确。D项错误。“关关雎鸠,在河之洲”两句运用“托物起兴”手法,比兴的手法!
“比喻和比兴的区别:比喻,就是打比方。用某些有类似点的事物来比拟想要说明的事物。在这里,两个事物有着直接的关联性。比如:弯弯的月亮像小船。这里的月亮和小船就有直接的关联性,就是“弯”。
比兴是“比兴”。因此,比兴中有比喻的成分,但又有很大的区别。 其中“比”是以彼物比此物“兴”,则是联想,触景生情,因物起兴。
4.下列对《关雎》赏析有误的一项是( )
A.开篇运用比兴手法,用水鸟和鸣比喻男女间和谐恩爱,引出下文,显现动人的艺术魅力。
B.双声词“参差”、叠韵词“窈窕”增强了诗歌音调的和谐美和景物描写、人物刻画的生动性。
C.诗中出现“琴瑟友之”“钟鼓乐之”的欢快热闹场面,表现主人公对意中人的追求终得实现。
D.本诗可分为三章,结构严谨,起伏相间,四字句贯穿全篇,节奏欢快,感情奔放。
【答案】C
C.分析有误,诗中的 “ 琴瑟友之”“钟鼓乐之” ;表达了作者渴望亲近她以及对她的爱慕之意 。
5.对本诗的赏析有误的一项是( )
A.《关睢》为我们描绘了三幅优美的图画:雎鸠和鸣图,缠绵悱恻相思图,琴瑟悠扬、钟鼓和鸣浪漫幻想图。
B.开篇起兴,用水鸟和谐鸣叫象征君子与淑女和乐恭敬地相处,写水鸟是为了引起读者的相关联想,酝酿气氛。
C.“琴瑟友之”“钟鼓乐之”是实写君子寤寐渴求实现的愿望,也是他结婚时的热闹情景。
D.《关雎》这首诗充分表现了古代劳动人民内心的朴实,突出表达了青年男女健康、真挚的思想感情,以及他们对正当、自由爱情生活的大胆追求。
【答案】C
C. 有误。“琴瑟友之”“钟鼓乐之”是写青年寤寐求其实现的愿望,也是他想象结婚时的热闹情景。
6.下面对《关雎》一诗赏析不正确的一项是( )
A.第一节以雎鸠和鸣于河之洲上,其配偶不乱之意,而兴淑女是君子的好配偶。这一节的佳处,在于它那种舒缓平正之音,并以这种音调领起全篇,形成全诗的基调。
B.第二节“参差荇菜”是承“关关雎鸠”而来,也是以洲上生长之物,即景生情。“左右流之”以荇菜流动无方向喻淑女难求。“求”字是全篇的中心。
C.第三节抒发求之不得的忧思,诗人描写了思念情人的心理。“辗转反侧”,则是诗人想帮助淑女采摘荇菜。
D.第四、五节写幻想求而得之的喜悦,“琴瑟友之”“钟鼓乐之”,都是既得之后情景。曰“友”曰“乐”,用字有轻重、深浅的不同。
【答案】C
【解析】
本题考查的是对这首诗的内容的理解、手法运用的分析和思想感情的把握,我们解答时要结合整首诗,逐句进行分析即可。C项赏析不正确,“辗转反侧”把一个深受相思之苦折磨而不能自已的人,写得非常传神。“辗转反侧”是因为求之不得,难以入眠,不是想帮淑女采摘荇菜。
7.下面诗句没有运用比兴手法的一句是( )
A.关关雎鸠,在河之洲。窈窕淑女,君子好逑。
B.参差荇菜,左右采之。窈窕淑女,琴瑟友之。
C.求之不得,寤寐思服。悠哉悠哉,辗转反侧。
D.蒹葭苍苍,白露为霜。所谓伊人,在水一方。
【答案】C
本题考查比兴手法的辨别和赏析。诗经是中国最早的一部诗集,其中赋、比兴是其中的写作手法。比就是譬喻,是对人或物加以形象的比喻,使其特征更加鲜明突出。“兴”就是起兴,是借助其他事物作为诗歌发端,以引起所要歌咏的内容。C项没有用到比兴。
8.下列对《关雎》的赏析有误的一项是( )
A.诗中的“雎鸠鸟”象征着文静美好的女子。
B.采摘荇菜是起兴的写法,写出男子对心上人日夜追求。
C.“琴瑟友之”“钟鼓乐之”实际上是想象中的把心爱的姑娘娶回家的情景。
D.这是一首非常美好的爱情诗,诗中表达出一种诚挚、热烈、健康的美好感情。
【答案】A
【解析】本题考查学生赏析诗歌的能力。A项,诗中的“雎鸠鸟”象征着美好的爱情。
9.下列对诗句分析不正确的一项是( )
A.“关关雎鸠,在河之洲”两句运用比喻手法,说明淑女、君子在河滩幽会,营造出一种幽静的氛围。
B.“参差荇菜”一句反复使用,增强了诗歌的节奏感,也展现了《诗经》回环往复、一唱三叹的特色。
C.“悠哉悠哉,辗转反侧”以行动来反映君子的深深思恋,十分生动形象。
D.“寤寐求之”中的“寤”和“寐”分别指醒时和睡时,可见君子思恋之苦。
【答案】A
【解析】A错,应是运用了“托物起兴”的手法。原文
译文
鉴赏
关关雎鸠,在河之洲。
窈窕淑女,君子好逑。
雎鸠鸟不停地鸣叫,双双飞落在水中的陆地上。那文静美好的女子,是君子好的配偶。
手法、内容:运用“比兴”的手法,以水鸟和鸣起兴,引出对美丽贤淑的好姑娘的爱慕之情。三、四句统领全篇,奠定了感情基调。
参差荇菜,左右流之。
窈窕淑女,寤寐求之。
求之不得,寤寐思服。
悠哉悠哉,辗转反侧。
长短不齐的水草,在船的左右两边捞取。那文静美好的女子,日日夜夜都想追求她。追求却没法得到,日日夜夜总思念着她。思念之情绵绵不尽,叫人翻来覆去难以睡着。
内容:写小伙子对意中人的思念、追求,和因求之不得而朝思暮想、寝食难安的情形。以缠绵悱恻之情,直率地写出自己的追慕之心和相思之苦。
炼字:“寤寐思服”写男子追求、想念的迫切心情,“辗转反侧”写男子相思之苦,已到了长夜不眠的程度。“悠”即“长”,形容男子夜长不寐时绵绵不断的忧思。两个“悠”字,以感叹的语气道出,加重了感情色彩,把主人公长夜无眠、思绪万千以致难耐的相思之苦,深深地表现出来。
参差荇菜,左右采之。
窈窕淑女,琴瑟友之。
参差荇菜,左右芼之。
窈窕淑女,钟鼓乐之。
长短不齐的水草,在船的左右两边采摘。那文静美好的女子,弹琴鼓瑟对她表示亲近。长短不齐的水草,在船的左右两边挑选。那文静美好的女子,敲钟击鼓使她快乐。
内容:写小伙子想象中的与意中人热恋的美好时光和举行婚礼的欢乐场面,诗的格调转变为轻松明快,与第二章的迂回低缓形成了鲜明的对照。以“琴瑟友之”表现恋爱生活的和谐美满,以“钟鼓乐之”来描绘婚礼的盛况,着墨不多,却能给读者留下深刻的印象,男主人公愉悦的神态也跃然纸上。
炼字:双声词“参差”、叠韵词“窈窕”等的运用,增强了诗歌音调的和谐美和景物描写、人物刻画的生动性。
九下《过零丁洋》选择题专练-冲刺2024年中考语文古代诗歌课内篇目常考题型专练(解析版): 这是一份九下《过零丁洋》选择题专练-冲刺2024年中考语文古代诗歌课内篇目常考题型专练(解析版),共7页。
九下《过零丁洋》选择题专练-冲刺2024年中考语文古代诗歌课内篇目常考题型专练(原卷版): 这是一份九下《过零丁洋》选择题专练-冲刺2024年中考语文古代诗歌课内篇目常考题型专练(原卷版),共5页。
九下《满江红(小住京华)》选择题专练-冲刺2024年中考语文古代诗歌课内篇目常考题型专练 解析版: 这是一份九下《满江红(小住京华)》选择题专练-冲刺2024年中考语文古代诗歌课内篇目常考题型专练 解析版,共6页。

