九下《白雪歌送武判官归京》选择题专练-冲刺2024年中考语文古代诗歌课内篇目专练((原卷版)
展开白雪歌送武判官归京
唐·岑参
【主旨:这是一首送别诗也是边塞诗,以西北边塞的奇寒雪景为背景,以咏雪为主线抒发了送别之情。从塞外冰天雪地的奇丽风光着笔,通过描绘特殊的环境背景,衬托出诗人对友人的依依惜别之意和因友人返京而产生的惆怅之情。从侧面反映出西北边塞军旅生活的艰苦,表现了边塞将士和诗人的豪迈气概与壮烈情怀。】
一、选择题专练
1.阅读《白雪歌送武判官归京》这首唐诗,理解不正确的一项是( )
A.“忽如一夜春风来,千树万树梨花开”,表达了诗人对边塞奇异壮美风光的喜爱之情。
B.“湿罗幕”“锦衾薄”“角弓不得控”“铁衣冷难着”,写出了天气的寒冷和军营将士的艰苦生活。
C.“纷纷暮雪下辕门,风犁红旗冻不翻”,大雪纷纷、天寒地冻,表现诗人身处恶劣环境的痛苦与悲伤。
D.“山回路转不见君,雪上空留马行处”,峰回路转,武判官的身影已消失不见,诗人依然
2.选出对《白雪歌送武判官归京》赏析有误的一项( )
A.“北风卷地白草折,胡天八月即飞雪”写边塞风狂雪早。“卷”“折”从正面、侧面描写狂风怒号,遍地肃杀的景象。
B.“将军角弓不得控,都护铁衣冷难着”直接写天气的奇寒。将军的手冻僵了连弓也拉不开,都护的铁甲也冷得不敢穿上。
C.“瀚海阑干百丈冰,愁云惨淡万里凝”两句转写野外雪景。放眼雪原,冰雪覆盖,纵横交错,抬眼望去,阴云密布。“愁”“惨”为饯别场面酝酿了气氛。
D.“中军置酒饮归客,胡琴琵琶与羌笛”描写饯别的情景。此句扣题,连举三种乐器,写出送别宴上苍凉悲壮的豪气。
3.选出对岑参的《
A.开头两句突出边塞的气候特征,由风而见雪,“折”字写出了北风之猛,“即”字表现了诗人的惊奇之情。
B.“忽如一夜春风来,千树万树梨花开”两句,以冬景写春景,以冬雪喻梨花,比喻新奇贴切。
C.“愁云惨淡万里凝”中“愁”“惨”二字,既写景也抒情,表现诗人为友人的长途跋涉而产生的担忧之情。
D.这是一首边塞诗佳作,笔力纵横矫健,结构开阔自如,章法严谨,含蓄隽永。
4.阅读诗歌《白雪歌送武判官归京》,选出赏析有误的一项是( )
A.这是一首歌行体诗,全诗以一天雪景的变化为线索,记叙送别归京使臣的过程,文思开阔,结构缜密。
B.“将军角弓不得控,都护铁衣冷难着”两句用互文的修辞,写出了北方天气的奇寒。
C.从“中军”到“辕门”再到“轮台东门”,清楚表明地点转移,脉络分明。
D.本诗和《十五从军征》都与战争相关,都写出了战争给人们带来的灾难,都表达了悲伤痛苦之情。
5.下面诗句赏析有误的一项是( )
A.“千树万树梨花开”与“未若柳絮因风起”都通过新奇的比喻来描绘雪景,“乐雪”之情溢于言表。
B.“胡琴”“琵琶”“羌笛”三种具有边塞特色的乐器给军中饯别的宴饮增添了一种苍凉悲壮的豪气。
C.“风掣红旗冻不翻”,雪大风紧却冻不翻红旗,这一生动而反常的细节反衬出边塞将士不屈的斗志。
D.这首诗分别描写了送别前、饯别时、临别时、送别后的雪景,在不同的时空转换中,蕴含离愁别绪。
6.下面对岑参的《白雷歌送武判官归京》赏析,有误的一项是( )
A.“忽如一夜春风来,千树万树梨花开”,以春景写冬景,以梨花喻冬雪,设喻新颖,造语奇警,不落窠臼,充满了浪漫的想象,成为千古传诵的名句。
B.“散入珠帘湿罗幕,狐裘不暖锦衾薄。将军角弓不得控,都护铁衣冷难着。”从正面描写出当时天气的寒冷和军营将士的艰苦生活,同时为送行场面渲染了悲凉气氛。
C.“纷纷暮雪下辕门,风掣红旗冻不翻”,大雪纷纷,尽管风刮得挺猛,红旗却一动也不动。这两句一动一静,一白一红,画面生动,色彩鲜明,写出将士们威武不屈的形象。
D.“山回路转不见君,雪上空留马行处”,写送行者目送行人远去,直到无法望见,却还在凝望留在雪地上的马蹄印迹,表达了诗人对朋友的依依不舍及朋友离去后的无限惆怅之情。
7.阅读下面的这首诗歌,选出鉴赏有误的一项( )
A.本诗是一首古体边塞诗。诗歌富有浪漫主义色彩,气势雄伟,想象丰富,色彩瑰丽,热情奔放。
B.诗文运用正侧面描写相结合的手法,极言天气的寒冷,边塞的苦寒,既反映了战争的艰苦,也体现了将士们以苦寒为美的豪迈之情。
C.“胡琴”“琵琶”“羌笛”等具有西域特色的乐器给军中宴饮增添了几分苍凉悲壮的豪气,渲染了送别的隆重场面。
D.最后两句,从壮丽的雪景回到送行的主旨,写友人离去以后的情景。写出了边塞空旷苍凉之景,表现了诗人思念家乡和无限惆怅的心情。
8.下面对岑参的《白雪歌送武判官归京》一诗的赏析,不恰当的一项是( )
A.本诗以西北边塞的奇寒雪景为背景,以“咏雪”为主线抒发了送别之情。
B.诗的前四句,描写了风雪之中梨花绽放的奇异景象,表现出诗人面对边塞奇景的惊异和喜悦。
C.诗中对雪景的选取,从广袤自然转移到室内珠帘、罗幕,再到辕门、红旗,最后到雪地上的马蹄印迹,形成了空间转移的效果。
D.本诗选取了送别之前、饯别之时、临别时刻和送别之后的雪景进行描写,无处打情却处处含情,用画面展现了本不可直观的别情。
9.选出对《白雪歌送武判官归京》赏析有误的一项( )
A.这首诗从“风”写起,写出风的大和疾,“卷”“折”用字巧妙,表现出塞北狂风肆虐,天气情况恶劣。
B.“忽如一夜春风来,千树万树梨花开”,设喻新颖,想象奇特,将梨花比作雪花,表现了诗人对雪景的期盼。
C.“纷纷暮雪下辕门,风掣红旗冻不翻”描写了红旗被冻住风吹不动的情形,表现了边塞的奇寒天气。
D.“山回路转不见君,雪上空留马行处”写送行者目送行人远去,直到无法望见,言有尽而意无穷。
10.阅读下面的诗词,选出赏析有误的一项。( )
A.“忽如一夜春风来,千树万树梨花开”两句写诗人眼中挂在枝头的积雪,变成了一夜盛开的梨花,和美丽的春天一起到来,写出了边地绮丽的景色。
B.“将军角弓不得控,都护铁衣冷难着”句选取居住、睡眠、穿衣、拉弓等日常活动来表现寒冷,实际上是用冷来反衬将士们内心的火热,表现将士们乐观的战斗情绪。
C.“瀚海阑干百丈冰,愁云惨淡万里凝”句,用浪漫夸张手法描绘出雪中天地的整体形象,写出了送别友人离别时的愁苦和担忧。
D.“山回路转不见君,雪上空留马行处”句用平淡质朴的语言表现了将士们对战友的真挚感情,表达了诗人对友人的依依惜别之情。原文
译文
鉴赏
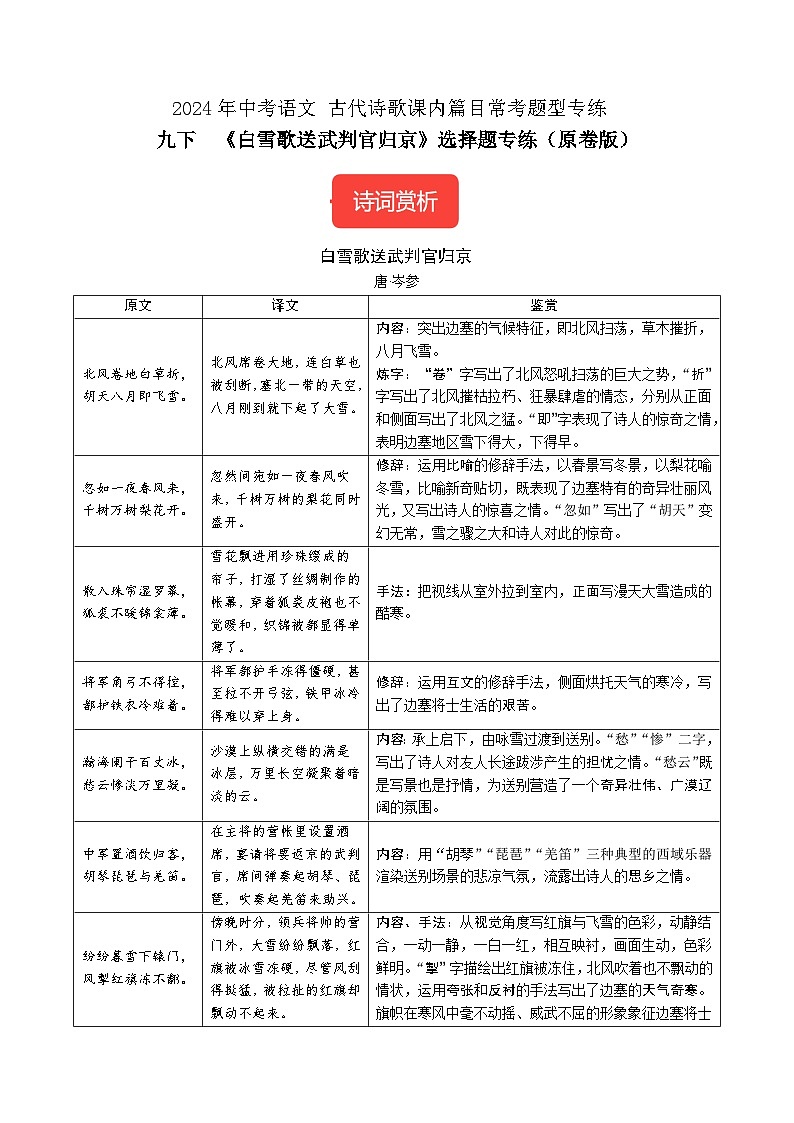
北风卷地白草折,
胡天八月即飞雪。
北风席卷大地,连白草也被刮断,塞北一带的天空,八月刚到就下起了大雪。
内容:突出边塞的气候特征,即北风扫荡,草木摧折,八月飞雪。
炼字:“卷”字写出了北风怒吼扫荡的巨大之势,“折”字写出了北风摧枯拉朽、狂暴肆虐的情态,分别从正面和侧面写出了北风之猛。“即”字表现了诗人的惊奇之情,表明边塞地区雪下得大,下得早。
忽如一夜春风来,
千树万树梨花开。
忽然间宛如一夜春风吹来,千树万树的梨花同时盛开。
修辞:运用比喻的修辞手法,以春景写冬景,以梨花喻冬雪,比喻新奇贴切,既表现了边塞特有的奇异壮丽风光,又写出诗人的惊喜之情。“忽如”写出了“胡天”变幻无常,雪之骤之大和诗人对此的惊奇。
散入珠帘湿罗幕,
狐裘不暖锦衾薄。
雪花飘进用珍珠缀成的帘子,打湿了丝绸制作的帐幕,穿着狐裘皮袍也不觉暖和,织锦被都显得单薄了。
手法:把视线从室外拉到室内,正面写漫天大雪造成的酷寒。
将军角弓不得控,
都护铁衣冷难着。
将军都护手冻得僵硬,甚至拉不开弓弦,铁甲冰冷得难以穿上身。
修辞:运用互文的修辞手法,侧面烘托天气的寒冷,写出了边塞将士生活的艰苦。
瀚海阑干百丈冰,
愁云惨淡万里凝。
沙漠上纵横交错的满是冰层,万里长空凝聚着暗淡的云。
内容:承上启下,由咏雪过渡到送别。“愁”“惨”二字,写出了诗人对友人长途跋涉产生的担忧之情。“愁云”既是写景也是抒情,为送别营造了一个奇异壮伟、广漠辽阔的氛围。
中军置酒饮归客,
胡琴琵琶与羌笛。
在主将的营帐里设置酒席,宴请将要返京的武判官,席间弹奏起胡琴、琵琶,吹奏起羌笛来助兴。
内容:用“胡琴”“琵琶”“羌笛”三种典型的西域乐器渲染送别场景的悲凉气氛,流露出诗人的思乡之情。
纷纷暮雪下辕门,
风掣红旗冻不翻。
傍晚时分,领兵将帅的营门外,大雪纷纷飘落,红旗被冰雪冻硬,尽管风刮得挺猛,被拉扯的红旗却飘动不起来。
内容、手法:从视觉角度写红旗与飞雪的色彩,动静结合,一动一静,一白一红,相互映衬,画面生动,色彩鲜明。“掣”字描绘出红旗被冻住,北风吹着也不飘动的情状,运用夸张和反衬的手法写出了边塞的天气奇寒。旗帜在寒风中毫不动摇、威武不屈的形象象征边塞将士不屈的斗志,写出了诗人心中奔涌的豪情。
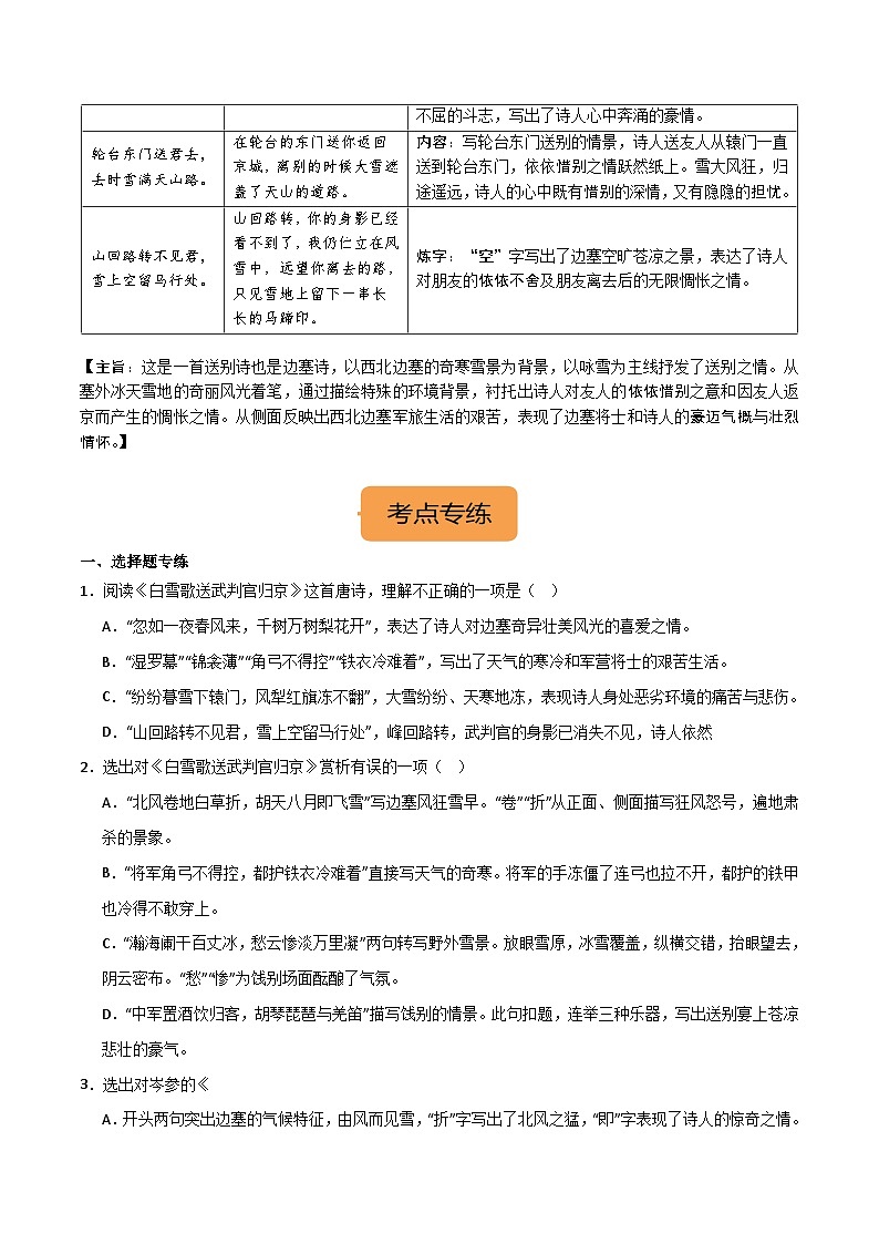
轮台东门送君去,
去时雪满天山路。
在轮台的东门送你返回京城,离别的时候大雪遮盖了天山的道路。
内容:写轮台东门送别的情景,诗人送友人从辕门一直送到轮台东门,依依惜别之情跃然纸上。雪大风狂,归途遥远,诗人的心中既有惜别的深情,又有隐隐的担忧。
山回路转不见君,
雪上空留马行处。
山回路转,你的身影已经看不到了,我仍伫立在风雪中,远望你离去的路,只见雪地上留下一串长长的马蹄印。
炼字:“空”字写出了边塞空旷苍凉之景,表达了诗人对朋友的依依不舍及朋友离去后的无限惆怅之情。
9年级下册《白雪歌送武判官归京》选择题专练-冲刺2024年中考语文古代诗歌课内篇目常考题型专练(统编版六册): 这是一份9年级下册《白雪歌送武判官归京》选择题专练-冲刺2024年中考语文古代诗歌课内篇目常考题型专练(统编版六册),文件包含九下《白雪歌送武判官归京》选择题专练-冲刺2024年中考语文古代诗歌课内篇目常考题型专练统编版六册原卷版docx、九下《白雪歌送武判官归京》选择题专练-冲刺2024年中考语文古代诗歌课内篇目常考题型专练统编版六册解析版docx等2份试卷配套教学资源,其中试卷共14页, 欢迎下载使用。
8年级上册《野望》选择题专练-冲刺2024年中考语文古代诗歌课内篇目常考题型专练(统编版六册): 这是一份8年级上册《野望》选择题专练-冲刺2024年中考语文古代诗歌课内篇目常考题型专练(统编版六册),文件包含八上《野望》选择题专练-冲刺2024年中考语文古代诗歌课内篇目常考题型专练统编版六册原卷版docx、八上《野望》选择题专练-冲刺2024年中考语文古代诗歌课内篇目常考题型专练统编版六册解析版docx等2份试卷配套教学资源,其中试卷共14页, 欢迎下载使用。
8年级上册《春望》选择题专练-冲刺2024年中考语文古代诗歌课内篇目常考题型专练(统编版六册): 这是一份8年级上册《春望》选择题专练-冲刺2024年中考语文古代诗歌课内篇目常考题型专练(统编版六册),文件包含八上《春望》选择题专练-冲刺2024年中考语文古代诗歌课内篇目常考题型专练统编版六册原卷版docx、八上《春望》选择题专练-冲刺2024年中考语文古代诗歌课内篇目常考题型专练统编版六册解析版docx等2份试卷配套教学资源,其中试卷共12页, 欢迎下载使用。

