热点10 新情景航天和天体运动-【模拟精炼】2024年高考物理30热点最新模拟题精练
展开2、锻炼同学的考试心理,训练学生快速进入考试状态。高考的最佳心理状态是紧张中有乐观,压力下有自信,平静中有兴奋。
3、训练同学掌握一定的应试技巧,积累考试经验。模拟考试可以训练答题时间和速度。高考不仅是知识和水平的竞争,也是时间和速度的竞争,可以说每分每秒都是成绩。
4、帮助同学正确评估自己。高考是一种选拨性考试,目的是排序和择优,起决定作用的是自己在整体中的相对位置。因此,模拟考试以后,同学们要想法了解自己的成绩在整体中的位置。
2024高考30热点最新模拟题精练
热点10 新情景航天和天体运动
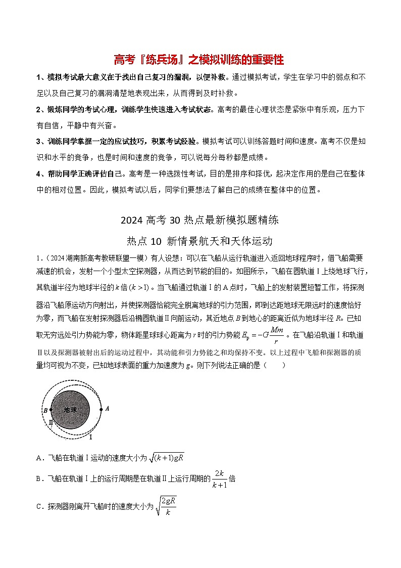
1.(2024湖南新高考教研联盟一模)有人设想:可以在飞船从运行轨道进入返回地球程序时,借飞船需要减速的机会,发射一个小型太空探测器,从而达到节能的目的。如图所示,飞船在圆轨道Ⅰ上绕地球飞行,其轨道半径为地球半径的k倍。当飞船通过轨道Ⅰ的A点时,飞船上的发射装置短暂工作,将探测器沿飞船原运动方向射出,并使探测器恰能完全脱离地球的引力范围,即到达距地球无限远时的速度恰好为零,而飞船在发射探测器后沿椭圆轨道Ⅱ向前运动,其近地点B到地心的距离近似为地球半径R。已知取无穷远处引力势能为零,物体距星球球心距离为r时的引力势能。在飞船沿轨道Ⅰ和轨道Ⅱ以及探测器被射出后的运动过程中,其动能和引力势能之和均保持不变。以上过程中飞船和探测器的质量均可视为不变,已知地球表面的重力加速度为g。则下列说法正确的是( )
A.飞船在轨道Ⅰ运动的速度大小为
B.飞船在轨道Ⅰ上的运行周期是在轨道Ⅱ上运行周期的倍
C.探测器刚离开飞船时的速度大小为
D.若飞船沿轨道Ⅱ运动过程中,通过A点与B点的速度大小与这两点到地心的距离成反比,实现上述飞船和探测器的运动过程,飞船与探测器的质量之比应满足
【参考答案】C
【名师解析】飞船在轨道Ⅰ上运动,万有引力提供向心力,由万有引力定律和牛顿第二定律,,在地球表面的物体,重力等于地球对其的万有引力,满足,联立解得:,A错误;飞船在椭圆轨道Ⅱ上运动,半长轴,根据开普勒第三定律,解得:,B错误;飞船在轨道Ⅰ上时运动,探测器的引力势能为,使探测器恰能完全脱离地球的引力范围,即到达距地球无限远时的速度恰好为零,由飞船的动能和引力势能之和保持不变,由,,,联立解得探测器刚离开飞船时的速度大小,故C正确;在椭圆轨道Ⅱ,根据开普勒第二定律,可知飞船在A、B两点的速度关系为,由机械能守恒定律,,又,联立解得。当飞船通过轨道Ⅰ的A点时,飞船上的发射装置短暂工作,将探测器沿飞船原运动方向射出,飞船发射探测器时,由动量守恒定律,又,,,联立解得飞船和探测器质量之比,D错误。
2. (2024年3月福建泉州质检)中国天眼FAST观测某脉冲双星系统如图所示。该双星系统由两颗相距较近的天体组成,并远离其他天体,它们在相互之间的万有引力作用下,绕连线上的一点做匀速圆周运动。若较大天体质量为M、运动轨道半径为R,较小天体质量为m、运动轨道半径为r,引力常量为G,则( )
A. 两天体质量与半径之间的关系式为
B. 两天体质量与半径之间的关系式为
C. 天体运动的角速度为
D. 天体运动的角速度为
【参考答案】BD
【名师解析】双星系统绕连线上的一点做匀速圆周运动,两天体具有相同的角速度,设两天体之间的距离为L,根据万有引力提供向心力,对天体M,万有引力提供向心力,有 ,
对天体m,万有引力提供向心力,有 ,又
解得:,,即两天体质量与半径之间的关系式为,天体运动的角速度为,BD正确;
3.(2024安徽合肥一模)我国科学家团队在某个河外星系中发现了一对相互绕转的超大质量双黑洞系统,这是迄今为止发现的第二例超大质量双黑洞绕转系统,两黑洞绕它们连线上某点做匀速圆周运动。黑洞1、2的质量分别为,下列关于黑洞1、2的说法中正确的是( )
A.半径之比为B.向心力之比为
C.动能之比为D.角速度之比为
【参考答案】D
【名师解析】超大质量双黑洞绕转系统,设质量为M1到双黑洞绕转系统的中心距离为r1,质量为M2到双黑洞绕转系统的中心距离为r2,两黑洞中心之间的距离为r,由万有引力提供向心力,可得=M1r1ω2,=M2r2ω2,联立解得r1׃r2=M2 ׃M1,A错误;两黑洞绕它们连线上某点做匀速圆周运动的向心力为两者之间的万有引力,都是F=,所以向心力之比为1׃1,B错误;由=M1,=M2,黑洞1、2的动能之比 =, 联立解得=r1׃r2=M2 ׃M1,C错误;两黑洞绕它们连线上某点做匀速圆周运动,黑洞1、2的角速度大小相等,周期相等,即两者的角速度之比为1׃1,D正确。
4. (2024安徽安庆市二中第四次质检)被誉为“中国天眼”500米口径球面射电望远镜(FAST)再次收获一项重要科研成果——发现目前所知轨道周期最短脉冲星双星系统,填补了蜘蛛类脉冲星系统演化模型缺失的一环。科学家在地球上用望远镜观测到一个亮度周期性变化的光点,这是因为其中一个天体挡住另一个天体时,光点亮度会减弱。现科学家用一航天器去撞击双星系统中的一颗小行星,撞击后,科学家观测到系统光点明暗变化的时间间隔变短。若不考虑撞击引起的小行星质量变化,且撞击后该双星系统仍能稳定运行,则被航天器撞击后( )
A. 该双星系统的运动周期变大
B. 两颗小行星中心连线的距离增大
C. 两颗小行星的向心加速度均变大
D. 两颗小行星做圆周运动的半径之比保持不变
【参考答案】CD
【名师解析】
撞击后,科学家观测到光点明暗变化的时间间隔变短,可知双星系统的运动周期变小,故A错误;
设双星之间的距离为L,双星靠相互间的万有引力提供向心力,则有
联立解得
,
则两颗小行星做圆周运动的半径之比保持不变,两个小行星中心连线的距离减小,故B错误,D正确;
根据万有引力提供向心力有
两个小行星中心连线的距离减小,则两颗小行星的向心加速度均变大,故C正确。
5. (2024福建泉州质检2)为顺利完成月球背面的“嫦娥六号”探测器与地球间的通信,我国新研制的“鹊桥二号”中继通信卫星计划2024年上半年发射,并定位在地月拉格朗日点,位于拉格朗日点上的卫星可以在几乎不消耗燃料的情况下与月球同步绕地球做匀速圆周运动。己知地、月中心间的距离约为点与月球中心距离的6倍,如图所示。则地球与月球质量的比值约为( )
A. 36B. 49C. 83D. 216
【参考答案】C
【名师解析】设点与月球中心距离为,则地、月中心间的距离为,设地球质量为,月球质量为,拉格朗日点处的卫星质量为,月球绕地球运动的周期为,则根据万有引力充当向心力有
联立解得
故选C。
6. (2024山东潍坊1月质检)地球的公转轨道接近圆,但哈雷彗星的运动轨道则是一个非常扁的椭圆,若已知地球的公转周期为,地球表面的重力加速度为g,地球的半径为R,太阳的质量为M,哈雷彗星在近日点与太阳中心的距离为,在远日点与太阳中心的距离为,万有引力常量为G,则哈雷彗星的运动周期T为( )
A. B.
C. D.
【参考答案】A
【名师解析】
地球公转,设地球公转半径为,根据万有引力提供向心力
根据开普勒第三定律
哈雷彗星的运动周期为
故选A。
7. (2024深圳龙岗期末)如图画了6个行星绕太阳运行的图像,某同学对这些行星运行中的物理量进行对比分析,正确的是( )
A. 土星比木星的线速度大B. 火星比地球的角速度大
C. 金星比水星的向心加速度大D. 土星是这6个行星运行周期最大的
【参考答案】D
【名师解析】根据万有引力提供向心力有
则有
由图知土星的运行半径比木星大,则土星比木星的线速度小,故A错误;
根据万有引力提供向心力有
则有
由图知火星的运行半径比地球大,则火星比地球的角速度小,故B错误;
行星做圆周运动的加速度为
由图知金星的运行半径比水星大,则金星比水星的向心加速度小,故C错误;
根据万有引力提供向心力有
则有
由图知土星的运行半径最大,则土星是这6个行星运行周期最大的,故D正确。
8. (2024山东青岛市平度一中期末)中国科学院紫金山天文台发现的国际编号为381323号的小行星被命名为“樊锦诗星”。如图,“樊锦诗星”绕日运行的椭圆轨道面与地球圆轨道面间的夹角为20.11度,轨道半长轴为3.18天文单位(日地距离为1天文单位),远日点到太阳中心距离为4.86天文单位。若只考虑太阳对行星的引力,关于“樊锦诗星”,下列说法正确的是( )
A. 绕太阳一圈大约需要3.18年
B. 在远日点的速度大于地球的公转速度
C. 在远、近日点的速度大小之比为
D. 在远日点的加速度与地球的加速度大小之比为
【参考答案】C
【名师解析】
.根据开普勒第三定律有
解得年,故A错误;
根据万有引力提供向心力可知
则地球公转速度
“樊锦诗星”在远日点做向心运动
则“樊锦诗星”在远日点的速度
由于,所以“樊锦诗星”在远日点的速度小于地球的公转速度,故B错误;
C.轨道半长轴为3.18天文单位,远日点到太阳中心距离天文单位,则近日点到太阳中心距离天文单位,对于“樊锦诗星”在远日点和近日点附近很小一段时间内的运动,根据开普勒第二定律有
解得
故C正确;
根据牛顿第二定律可知
“樊锦诗星”在远日点的加速度与地球的加速度大小之比为
故D错误。
9.(2024安徽”江南十校”3月联考)2023年10月22日,我国探月工程总设计师、中国工程院院士吴伟仁宣布,我国计划在2030年前后实现载人登陆月球。安徽省在深空探测领域扮演着越来越重要的角色,据吴伟仁院士介绍:中国科学院合肥物质研究院首次研制了月球着陆缓冲拉杆材料——“嫦娥”钢,解决了探测器在地外天体软着陆的关键问题;中国科学技术大学研制了“天问一号”火星磁强计,在近火星空间开展精确的矢量磁场观测;电科16所研制了超低温接收机,服务探月探火等深空探测任务。在开展月球科学考察及相关技术试验时,若不考虑月球的自转。下列说法正确的是( )
A.登月飞船的发射速度必须大于11.2km/s
B.登月飞船在低轨道环绕月球做匀速圆周运动时,要实现着陆月球表面必须要在原轨道上减速来实现
C.登月飞船完成科学考察任务,返回地球的过程中需要一直加速返回
D.登月飞船在着陆月球的过程中一直处于失重状态
【参考答案】B
【名师解析】.若登月飞船的发射速度大于,则会逃脱地球束缚,故A错误;
登月飞船要在月球上着陆需要减速降低轨道,所以B正确;
登月飞船在返回地球的过程中需要先加速返回,再减速降落,所以C错误;
登月飞船在接近月球过程中,先加速下降再减速下降,所以先失重后超重,所以D错误。
10. (2024安徽安庆市二中第四次质检)我国计划在2030年前实现载人登陆月球开展科学探索,其后将探索建造月球科研试验站,开展系统、连续的月球探测和相关技术试验验证。假设质量为m的飞船到达月球时,在距离月面的高度等于月球半径的处先绕着月球表面做匀速圆周运动,其周期为,已知月球的自转周期为,月球的半径为R,引力常量为G,下列说法正确的是( )
A. 月球的第一宇宙速度为
B. 月球两极的重力加速度为
C. 当飞船停在月球纬度的区域时,其自转向心加速度为
D. 当飞船停在月球赤道的水平面上时,受到的支持力为
【参考答案】D
【名师解析】
设月球的质量为M,飞船距离月面的高度等于月球半径的处先绕着月球表面做匀速圆周运动时,根据万有引力提供向心力有
设月球的第一宇宙速度为v1,则有
解得
故A错误;
在月球两极表面时,根据万有引力等于重力有
解得月球两极的重力加速度为
故B错误;
当飞船停在月球纬度60°的区域时,自转半径为
自转向心加速度为
故C错误。
当飞船停在月球赤道的水平面上,设水平面对其支持力大小为F,对飞船受力分析,由牛顿第二定律可得
解得
故D正确。
11.(2024广东百日冲刺联合检测)2023年11月3日发生木星冲日现象,木星冲日是指木星、地球和太阳几乎排列成一线,地球位于太阳与木星之间。此时木星被太阳照亮的一面完全朝向地球,所以明亮而易于观察。地球和木星绕太阳公转的方向相同,轨迹都可近似为圆,地球一年绕太阳一周,木星11.84年绕太阳一周。则(图中其他行星轨道省略未画出)( )
A.在相同时间内,木星、地球与太阳中心连线扫过的面积相等
B.木星的运行速度比地球的运行速度大
C.木星冲日现象时间间隔约为12年
D.下一次出现木星冲日现象是在2024年
【参考答案】D
【名师解析】.根据开普勒第二定律可知,对同一行星而言,它与中心天体的连线在相等的时间内扫过的面积相等,故A错误;
根据万有引力提供向心力
可得
故木星的运行速度比地球的小,故错误;
CD.下一次木星冲日时有
其中
,
所需时间
年
则下一次出现木星冲日现象是在2024年,故C错误,D正确。
12. (2024江苏苏州期末)太阳系各行星几乎在同一平面内沿同一方向绕太阳做圆周运动,当地球恰好运动到某地外行星和太阳之间,且三者几乎排成一条直线的现象,天文学称为“行星冲日”。已知地球及各地外行星绕太阳运动的轨道半径如下表所示,则哪颗地外行星相邻两次冲日的时间间隔最短( )
A. 火星B. 木星C. 天王星D. 海王星
【参考答案】D
【名师解析】
设相邻两次冲日的时间间隔为t,根据
解得
则行星做圆周运动的周期T越大,则相邻两次冲日的时间间隔最短;而根据开普勒第三定律
海王星的轨道半径最大,则周期最大,则海王星相邻两次冲日的时间间隔最短。故选D。
13. (2024河北张家口期末)如图甲所示,A、B两颗卫星在同一平面内围绕中心天体做匀速圆周运动,且绕行方向相同,图乙是两颗卫星的间距随时间的变化图像,时刻A、B两颗卫星相距最近。已知卫星A的周期,则A、B两颗卫星运行轨道半径之比为( )
A. 1:2B. 1:4C. 1:7D. 1:8
【参考答案】B
【名师解析】
时间内,A、B两卫星转过的角度关系为
又
解得
根据开普勒第三定律有
可得
故选B。
地球
火星
木星
土星
天王星
海王星
轨道半径R/AU
10
1.5
5.2
9.5
19
30
热点30 新情景新信息问题-【模拟精炼】2024年高考物理30热点最新模拟题精练: 这是一份热点30 新情景新信息问题-【模拟精炼】2024年高考物理30热点最新模拟题精练,文件包含热点30新情景新信息问题原卷版-2024年高考物理30热点最新模拟题精练31docx、热点30新情景新信息问题解析版-2024年高考物理30热点最新模拟题精练32docx等2份试卷配套教学资源,其中试卷共17页, 欢迎下载使用。
热点28 原子物理-【模拟精炼】2024年高考物理30热点最新模拟题精练: 这是一份热点28 原子物理-【模拟精炼】2024年高考物理30热点最新模拟题精练,文件包含热点28原子物理原卷版-2024年高考物理30热点最新模拟题精练27docx、热点28原子物理解析版-2024年高考物理30热点最新模拟题精练28docx等2份试卷配套教学资源,其中试卷共17页, 欢迎下载使用。
热点27 热学-【模拟精炼】2024年高考物理30热点最新模拟题精练: 这是一份热点27 热学-【模拟精炼】2024年高考物理30热点最新模拟题精练,文件包含热点27热学原卷版-2024年高考物理30热点最新模拟题精练25docx、热点27热学解析版-2024年高考物理30热点最新模拟题精练26docx等2份试卷配套教学资源,其中试卷共18页, 欢迎下载使用。

