热点27 热学-【模拟精炼】2024年高考物理30热点最新模拟题精练
展开2、锻炼同学的考试心理,训练学生快速进入考试状态。高考的最佳心理状态是紧张中有乐观,压力下有自信,平静中有兴奋。
3、训练同学掌握一定的应试技巧,积累考试经验。模拟考试可以训练答题时间和速度。高考不仅是知识和水平的竞争,也是时间和速度的竞争,可以说每分每秒都是成绩。
4、帮助同学正确评估自己。高考是一种选拨性考试,目的是排序和择优,起决定作用的是自己在整体中的相对位置。因此,模拟考试以后,同学们要想法了解自己的成绩在整体中的位置。
2024高考30热点最新模拟题精练
热点27 热学
1. (2024江苏扬州期末) 如图所示,一定质量的理想气体在绝热过程中由状态A变化到状态B,该过程中( )
A. 外界对气体做功
B. 气体的内能不变
C. 气体分子的平均动能增大
D. 单位时间内与单位面积器壁碰撞的分子数减小
2. (2024天津宁河区期末)下列说法正确的是( )
A. 在油膜法估测分子大小的实验中,如果有油酸未完全散开,会使测量结果偏大
B. 当分子间作用力表现为斥力时,分子势能随分子间距离的减小而减小
C. 绕地球运行的“天宫二号”中自由漂浮的水滴成球形,这是表面张力作用的结果
D. 一定质量的理想气体在等压压缩的过程中内能一定增大
3. (2024山西吕梁和孝义期末)下列关于分子动理论和热力学定律的表述,正确的是( )
A. 若已知阿伏加德罗常数和物质的质量,就一定能算出该物质的分子质量
B. 在布朗运动实验的某次观察记录中,画出的折线是固体颗粒的运动轨迹,它反映了液体(或气体)分子的无规则运动
C. 如果两个系统分别与第三个系统达到热平衡,那么这两个系统彼此之间也必定处于热平衡
D. 一个热力学系统的内能变化量等于外界向它传递的热量和它对外界做功之和
。
4. (2024四川成都一诊)下列说法中正确的是( )
A. 一定质量的理想气体经过一个绝热压缩过程,其温度一定升高
B. 给自行车打气时气筒活塞压下后反弹,是由分子斥力造成的
C. 第二类永动机不可能制成的原因是违反了能量守恒定律
D. 运送货物的卡车停于水平地面,在缓慢卸货过程中,若车胎不漏气,胎内气体温度不变,不计分子间势能,则胎内气体从外界吸热
E. 液体中悬浮微粒的布朗运动是液体分子对微粒的撞击作用不平衡所引起的
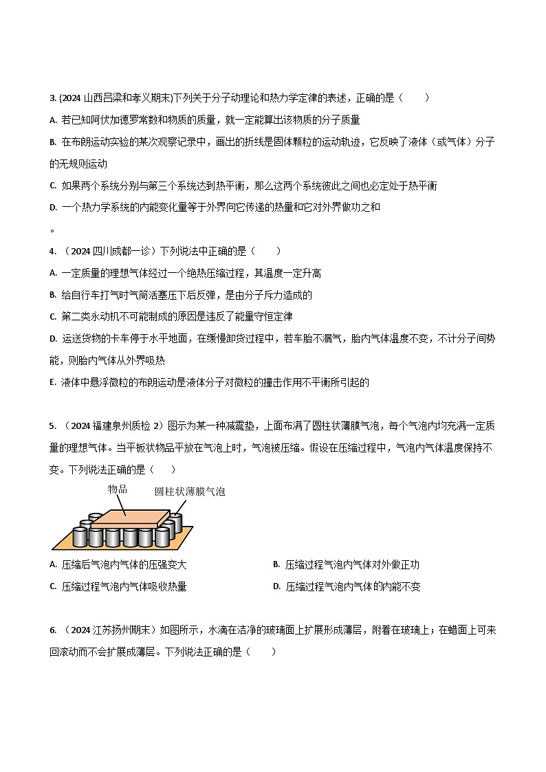
5. (2024福建泉州质检2)图示为某一种减震垫,上面布满了圆柱状薄膜气泡,每个气泡内均充满一定质量的理想气体。当平板状物品平放在气泡上时,气泡被压缩。假设在压缩过程中,气泡内气体温度保持不变。下列说法正确的是( )
A. 压缩后气泡内气体的压强变大B. 压缩过程气泡内气体对外做正功
C. 压缩过程气泡内气体吸收热量D. 压缩过程气泡内气体内能不变
6. (2024江苏扬州期末)如图所示,水滴在洁净的玻璃面上扩展形成薄层,附着在玻璃上;在蜡面上可来回滚动而不会扩展成薄层。下列说法正确的是( )
A. 水浸润石蜡
B. 玻璃面上的水没有表面张力
C. 蜡面上水滴呈扁平形主要是由于表面张力
D. 水与玻璃的相互作用比水分子间的相互作用强
7. (2024贵州高考适应性考试)下图是一个简易温度计示意图,左边由固定的玻璃球形容器和内径均匀且标有刻度的竖直玻璃管组成,右边是上端开口的柱形玻璃容器,左右两边通过软管连接,用水银将一定质量的空气封闭在左边容器中。已知球形容器的容积为,左边玻璃管内部的横截面积为。当环境温度为且左右液面平齐时,左管液面正好位于刻度处。设大气压强保持不变。
(1)当环境温度升高时,为使左右液面再次平齐,右边柱形容器应向上还向下移动?
(2)当液面位于刻度处且左右液面又一次平齐时,对应的环境温度是多少摄氏度?
8.(12分)(2024年辽宁顶级名校质检)如图所示,小明用仪器测一质量为的生肖摆件的密度。已知密闭容器的容积为,抽气筒的容积为,把生肖摆件放入密闭容器,抽气筒与密闭容器通过单向阀门相连,活塞从抽气筒的左端向右移动到右端的过程中,阀门开启,密闭容器内的气体进入抽气筒,活塞从右端向左移动到左端过程中,阀门关闭,抽气筒内活塞左侧的气体被排出,完成一次抽气过程。开始时密闭容器内空气压强为,抽气一次后,密闭容器内气体压强为,抽气过程中气体的温度不变,气体可视为理想气体,求:
(1)生肖摆件的密度;
(2)抽气10次后,密闭容器内剩余气体和抽气前气体质量的比值。
9. .(2024江苏南京期末)如图所示,某实验小组将带刻度的导热容器放在水平地面上,用质量为的活塞密封一部分气体,活塞能无摩擦滑动,这样就改装成一个“温度计”。当活塞静止在距容器底为时,气体的温度为。已知容器的横截面积为,高度为,重力加速度为,大气压强恒为。求:
(1)该温度计能测量的最高温度;
(2)当气体从外界吸收热量后,活塞由位置缓慢上升到容器最高点过程中,气体内能的变化量。
10. (2024四川成都一诊)如图(a),竖直圆柱形汽缸导热性良好,用横截面积为S的活塞封闭一定量的理想气体,活塞质量为,此时活塞静止,距缸底高度为H。在活塞上放置质量为(未知)的物块静止后,活塞距缸底高度为,如图(b)所示。不计活塞与汽缸间的摩擦,已知大气压强为,外界温度为27℃,重力加速度为g,汽缸始终保持竖直。
(i)求物块质量;
(ii)活塞上仍放质量为物块,为使得活塞回到距缸底为H的高度,求密封气体的热力学温度T应缓慢上升为多少;若此过程中气体内能增加了,求该过程中缸内气体从外界吸收的热量Q。
11. (2024深圳龙岗期末)如图为洗衣烘干机,其容积为。现把湿衣服放进去,占了其一半的容积,关闭机门,启动电源开始烘干。下面两个排气口,能够把变成水蒸气的水和热气排出,同时使机内的气压与外界大气压一直保持相等。设研究的气体为开始烘干前封闭在机内的一定质量的理想气体,气温为;当衣服烘干时因排水共排出了的研究气体(忽略衣服体积变化)。
(1)烘干时研究的气体(包括机内和排出)的温度为多少?
(2)若电源输出的电能只有被研究的气体吸收为热量而升温,且的气体每升高需要吸收热量,则电源输出的电能约为多少?
12. (2024江苏扬州宝应县期末)某同学想用一圆柱形导热汽缸来测物体的质量,如图所示将汽缸开口向上竖直放置,用质量、横截面积的光滑活塞封闭一定质量的理想气体,稳定时测得气柱高度。然后将质量为M的待测物体轻放在活塞上,再次稳定后气柱高度变为原来的。这时再对汽缸缓慢加热,当气体吸收10J热量时,活塞恰好回到初次稳定时的位置。大气压强,取。求:
(1)待测物质量M;
(2)缓慢加热过程中,气体内能增加量。
热点30 新情景新信息问题-【模拟精炼】2024年高考物理30热点最新模拟题精练: 这是一份热点30 新情景新信息问题-【模拟精炼】2024年高考物理30热点最新模拟题精练,文件包含热点30新情景新信息问题原卷版-2024年高考物理30热点最新模拟题精练31docx、热点30新情景新信息问题解析版-2024年高考物理30热点最新模拟题精练32docx等2份试卷配套教学资源,其中试卷共17页, 欢迎下载使用。
热点28 原子物理-【模拟精炼】2024年高考物理30热点最新模拟题精练: 这是一份热点28 原子物理-【模拟精炼】2024年高考物理30热点最新模拟题精练,文件包含热点28原子物理原卷版-2024年高考物理30热点最新模拟题精练27docx、热点28原子物理解析版-2024年高考物理30热点最新模拟题精练28docx等2份试卷配套教学资源,其中试卷共17页, 欢迎下载使用。
热点26 光学-【模拟精炼】2024年高考物理30热点最新模拟题精练: 这是一份热点26 光学-【模拟精炼】2024年高考物理30热点最新模拟题精练,文件包含热点26光学原卷版-2024年高考物理30热点最新模拟题精练23docx、热点26光学解析版-2024年高考物理30热点最新模拟题精练24docx等2份试卷配套教学资源,其中试卷共19页, 欢迎下载使用。

