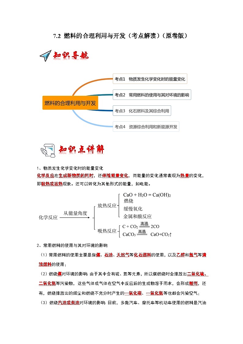
化学九年级上册课题2 燃料的合理利用与开发习题
展开1、物质发生化学变化时的能量变化
化学反应在生成新物质的同时,还伴随能量变化,而能量的变化通常表现为热量的变化,即吸热或放热现象。还可以转化为其他形式的能量,如电能。
2、常用燃料的使用与其对环境的影响
(1)常用燃料的使用主要是指煤、石油、天然气等化石燃料的使用,以及乙醇和氢气等清洁燃料的使用;
(2)燃烧煤对环境的影响:由于其中含有硫、氮等元素,所以煤燃烧时会排放出二氧化硫、二氧化氮等污染物,这些气体或气体在空气中反应后的生成物溶于雨水,会形成酸雨,还有,燃烧排放出的烟尘和燃烧不充分时产生的一氧化碳、一氧化氮等也都会污染空气;
(3)燃烧汽油或柴油对环境的影响:目前,多数汽车、摩托车等机动车使用的燃料是汽油或柴油,它们燃烧时产生的一些物质会随着尾气直接排放到空气中,对空气造成污染,尾气中的主要污染有一氧化碳、未经燃烧的碳氢化合物、氮的氧化物、含铅化合物和烟尘等;
(4)燃烧天然气或乙醇对环境的影响:目前,城市的一些汽车已改用压缩天然气(CNG)等作燃料,以减少其尾气对空气的污染,还有,车用乙醇汽油在一些国家已成功使用多年,目前在我国也越来越受到重视,因为使用使用车用乙醇汽油不但可以节省石油资源和有效地减少汽车尾气的污染,还可以促进农业生产,这些燃料的使用相对来说,确实是减少了对空气的污染;可是它们燃烧生成的二氧化碳虽然不污染空气,但是容易导致温室效应.
(5)燃烧氢气对环境来说,是最清洁的燃料,氢气作为燃料,可以说是理想的可再生能源,因为它具有三个优点:①氢气燃烧时放出的热量约为同质量汽油的三倍(即热值高),常用作火箭、宇宙飞船的燃料;②氢气燃烧后的产物是水,不污染环境(即产物无污染);
③氢气可以不断地以水为原料制取(即来源广)。
3、化石燃料及其综合利用
(1)化石燃料:煤、石油、天然气,是古代生物遗骸经一系列复杂变化而形成的,都是混合物,不可再生能源。
(2)煤——工业的“粮食”
①煤的组成:主要含碳元素,还含少量的氢、氮、氧、硫等元素;
②煤的加工:“干馏”——隔绝空气加热,发生化学变化,得到焦炭(冶炼金属)、煤焦油;③煤燃烧会产生SO2、NO2等,会形成酸雨;
酸雨的危害:①危害人体健康;②破坏土壤、森林和植被;③腐蚀建筑物及金属制品;④导致水体酸化,严重影响水生植物的生长
防治酸雨措施:①大力推广使用脱硫煤;②用天然气或者其他清洁能源代替煤
(3)石油——工业的“血液”
①石油的组成:主要含碳和氢元素,另外还含有氮元素,含铅化合物等。
②石油的加工:“分馏”——利用石油中各成分的沸点不同,分馏得到各种产品。(物理变化)
(4)天然气
①主要成分是甲烷(CH4);
②存在:天然气、沼气、坑气、瓦斯、可燃冰等中;
③物理性质:无色无味气体、难溶于水、密度比空气的小;
④天然气化学性质:可燃性 化学方程式:CH4+2O22H2O+ CO2
【补充】把秸秆、杂草、人畜粪便等废弃物放在密闭的沼气池中发酵,就可制得沼气。
农村制取和使用沼气的主要意义:①可解决农村燃料问题;②可改善农村环境卫生:③可提高肥料质量;④促进农业生产的发展。
【补充】检验某可燃物是否含碳、氢元素的方法:点燃,在可燃物上方罩一个冷而干燥的烧杯,烧杯内壁出现水雾,说明生成了水,证明含有氢元素;把烧杯迅速倒过来,立即注入澄清石灰水,变浑浊,说明生成了二氧化碳,证明含有碳元素。(如果某可燃物燃烧生成了二氧化碳和水,只能证明一定含碳、氢元素,可能含氧元素)
【补充】鉴别氢气、一氧化碳、甲烷:检验燃烧的产物(导出点燃,在火焰上方分别罩一个冷而干燥的烧杯,看烧杯内壁是否出现水雾现象;把烧杯迅速倒过来,立即注入澄清石灰水,看是否变浑浊。)
【补充】燃气泄漏报警器安装的位置应根据燃气的密度决定,如果燃气的密度比空气的大,则安装在墙壁下方,反之,则安装在上方。
(5)乙醇:(C2H5OH),俗名酒精。(可再生能源)
①物理性质:无色透明,有特殊气味的液体,易挥发,能与水以任意比互溶。
②酒精制取:①原料:高粱、玉米、薯类等;②生产方式:发酵、蒸馏。
③化学性质:可燃性,燃烧时发出蓝色火焰。化学方程式:C2H5OH+3O23H2O+2CO2
④用途:作燃料,汽油中加入适量乙醇作为燃料,可节省石油资源,并在一定程度上减少汽
车尾气的污染。医疗上杀菌消毒。
(6)氢气:(H2)
①物理性质:无色、无味的气体,密度比空气小,难溶于水。
②化学性质:可燃性本身无毒,燃烧产物是水,是最清洁燃料;化学方程式:2H2+O22H2O
③氢气作为未来最理想的燃料,
优点:a可用水作原料,有广泛的来源;b燃烧放出的热量多,约为同质量汽油的三倍;c
燃烧产物是水,不污染环境。
缺点:耗用电能制取成本高和贮存困难,目前还不能广泛使用。
④实验室制取H2:常用锌和稀硫酸。
反应原理:Zn+H2SO4 = ZnSO4+H2↑,
发生装置:同实验室制取CO2的固液常温型,
收集装置:采用排水法或向下排空气法收集。
(7)氢气的用途:作火箭、宇宙飞船的燃料;冶炼金属;合成氨、盐酸等
(8)其他能源:正在利用开发的新能源:太阳能、核能、风能、地热能、水能、潮汐能等。
(既解决化石能源面临耗尽之危,又可减少对环境的污染)
(9)氢气、一氧化碳、甲烷比较
4、资源综合利用和新能源开发
(1)在发展现代产业体系,提高产业核心竞争力方面:在《中央关于制定国民经济和社会发展十二五规划的建议》中明确提出推动能源生产和利用方式变革,构建安全、稳定、经济、清洁的现代能源产业体系,加快新能源开发,推进传统能源清洁高效利用,完善油气管网,扩大油气战略储备;发展海洋经济,坚持陆海统筹,制定和实施海洋发展战略,提高海洋开发、控制、综合管理能力,科学规划海洋经济发展,发展海洋油气等产业,合理开发利用海洋资源,保护海岛、海岸带和海洋生态环境;培育发展战略性新兴产业,强化核心关键技术研发,积极有序发展新一代节能环保、新能源、生物等产业,切实提高产业核心竞争力和经济效益;
(2)在加快建设资源节约型、环境友好型社会,提高生态文明水平方面:在《中央关于制定国民经济和社会发展十二五规划的建议》中还提出,要节约能源,降低温室气体排放强度,发展循环经济,推广低碳技术,积极应对气候变化;要大力发展循环经济,加快资源循环利用产业发展,加强矿产资源综合利用,鼓励产业废物循环利用,完善再生资源回收体系,推进资源再生利用产业化;加强资源节约和管理.落实节约优先战略,全面实行资源利用总量控制、供需双向调节、差别化管理;
(3)在新能源开发的方面:现代社会对能量的需求量越来越大,化学反应提供的能量已不能满足人类的需求,目前,人们正在利用和开发其他新能源,如太阳能、核能、风能、地热能和潮汐能等.这些能源的利用,不但可以部分解决化石能源面临耗尽的问题,还可以减少对环境的污染,如图所示:
可能用到的相对原子质量:H-1 C-12 N-14 O-16 F-19 Na-23 S-32 C1-35.5 K-39 Ca-40 Cu-64 Zn-65
【考点1 物质发生化学变化时的能量变化】
【典例1-1】(2022秋•竹山县期末)分析、推理、归纳是学习化学常用的思维方法。下列说法正确的是( )
A.单质是由一种元素组成的纯净物,故由一种元素组成的物质一定是纯净物
B.同种元素具有相同质子数,故Fe、Fe2+、Fe3+具有相同的质子数
C.物质燃烧伴随放热,故放热反应一定是物质燃烧产生
D.某物质在氧气中充分燃烧生成H2O和CO2,则该物质中一定含C、H、O三种元素
【典例1-2】(2023•惠山区校级三模)汽车燃料的发展与能源发展相伴而行,主要经历了以下三个阶段:
(1)燃油阶段在石油时代,汽车使用汽油、柴油作为动力燃料。石油经过分馏得到汽油、柴油的过程属于 (选填“物理”或“化学”)变化。
(2)替代燃料替代燃料主要有燃气(天然气和液化石油气)、掺杂燃料(如乙醇汽油)等,写出天然气完全燃烧的化学反应方程式 。
(3)燃料电池阶段燃料电池是将 能转化电能的装置。
【变式1-1】(2022秋•华蓥市期末)推理是一种重要的化学思维方式,以下推理正确的是( )
A.同种元素的不同原子质子数相同,则质子数相同的不同原子属于同种元素
B.物质燃烧的反应都能放出热量,则能放出热量的反应一定是物质燃烧的反应
C.催化剂在化学反应前后质量不变,则化学反应前后质量不变的物质一定是催化剂
D.分子能保持物质的化学性质,保持物质化学性质的一定是分子
【变式1-2】(2023春•岳麓区校级月考)化学就在我们身边,请用所学化学知识回答下列问题。
(1)古诗《石灰呤》中“粉身碎骨浑不怕,要留清白在人间”是两个典型的化学变化,其中“粉身碎骨浑不怕(生石灰变熟石灰)”属于 反应(填“放热”或“吸热”)。
(2)如图为“某饮用水”标签,该饮用水中金属阳离子有 (任填一个化学符号即可)。
【考点2 常用燃料的使用与其对环境的影响】
【典例2-1】(2022秋•修水县期末)下列燃料中最清洁的是( )
A.汽油B.天然气C.酒精D.氢气
【典例2-2】(2022秋•西华县期末)煤燃烧时排放出的两种气体—— (写化学式)是形成酸雨的主要物质。乙醇常用作酒精灯、汽车等的燃料,其完全燃烧的化学方程式为 。生石灰可用作干燥剂,其干燥原理用化学方程式表示为 。
【变式2-1】(2023•漳州模拟)我国提出2030年实现“碳达峰”,下列燃料的利用有利于实现“碳达峰”的是( )
A.酒精B.石油C.氢气D.焦炭
【变式2-2】(2023•台山市模拟)天然气是一种清洁、高效的能源,具有绿色环保、经济实惠、安全可靠的优点。目前,台山市正在加快进行天然气管网建设,台山人民很快可以用上天然气了。
(1)天然气的主要成分是 (填化学式),天然气燃烧的化学方程式为 。
(2)液化石油气是常用的家庭燃气,其主要成分为丙烷和丁烷。写出丙烷(C3H8)燃烧的化学方程式: ,该反应中燃料与氧气的分子个数比为 。
(3)原使用液化石油气为燃气的灶具,在改用天然气时需要进行改造。下列改造方法正确的是 (已知:相同条件下,气体体积之比等于分子个数比。)
a.增大进气口 b.减小进气口 c.增大通风口 d.减小通风口
【考点3 化石燃料及其综合利用】
【典例3-1】(2022秋•太原期末)目前,人们使用的燃料大多来自化石燃料,化石燃料不包括( )
A.煤B.石油C.天然气D.一氧化碳
【典例3-2】(2022秋•岷县期末)(1)化石燃料包括煤、 和天然气,天然气主要成分完全燃烧的化学方程式为 ;为方便贮存和运输,天然气通常被压缩到容积很小的钢瓶中,试从分子的角度分析天然气能被压缩的原因: 。
(2)电池在我们的生活中应用极为广泛,铁碳电池放电时发生化学反应:4Fe(OH)2+O2+2X═4Fe(OH)3,则X的化学式为 ;硅相对于氢气便于运输、贮存,是开发价值很高的燃料,晶体硅制得的太阳能电池,是将 转化为电能。
【变式3-1】(2023•淇县二模)俄乌冲突引发的能源危机,让世界各国重新审视过度依赖化石能源的潜在风险。下列不属于化石能源的是( )
A.核能B.天然气C.石油D.煤
【变式3-2】(2022秋•浉河区期末)能源利用和环境保护是人类共同关注的问题。
(1)化石燃料主要包括煤、 和天然气。
(2)化石燃料燃烧产生二氧化碳等气体,会影响环境,二氧化碳常用澄清的石灰水来检验,写出该反应的化学方程式 。
(3)北京冬奥会火种灯使用化合物X作燃料,其燃烧反应方程式为X+5O23CO2+4H2O。推断X的化学式是 。
【变式3-3】(2022秋•平定县期末)2022年9月底,俄罗斯向欧洲输送天然气的两条“北溪”管道发生泄漏(如图为四个泄漏点之一),这进一步加剧了欧洲的能源危机。
(1)天然气的主要成分是甲烷,其燃烧的化学反应方程式为 ,天然气属于化石燃料,此外化石燃料还有石油、 。
(2)受能源危机的影响,我国生产的电热毯今年在欧洲非常畅销,电热毯实际是将电能转化为了 能。
2022年10月31日15时37分,梦天实验舱搭乘长征五号B遥四运载火箭,在中国文昌航天发射场成功发射.长征五号B运载火箭采用无毒无污染的液氧、液氢和煤油作为推进剂,其中,液氧属于 (填“单质”或“氧化物”);液氢属于绿色能源,其原因是 (用化学方程式表示)。
【考点4 资源综合利用和新能源开发】
【典例4-1】(2022秋•社旗县期末)分类法是化学研究的重要方法。下列分类正确的是( )
A.O3、SO2、CO2是空气污染物 B.酒精、氧化铁、干冰是氧化物
C.新能源:太阳能、氢能、核能 D.Hg、Au、Si都属于金属元素
【典例4-2】(2022秋•龙潭区校级期末)可燃冰是天然气和水结合在起的固体化合物、外形与冰相似。主要成分是甲烷气体,因此极易燃烧,科学家们把可燃冰称作“属于未来的能源”。
(1)可燃冰燃烧的化学方程式为: 。
(2)你还知道其它的新能源吗?请举一例 。
【变式4-1】(2023•道里区开学)现代社会对能源的需求量越来越大.如图所示图示中,对环境有污染的发电方式是( )
A. 太阳能发电B. 风力发电
C. 火力发电D. 潮汐发电
【变式4-2】(2022秋•港北区期末)能源的合理利用与开发是非常重要的。
(1)煤、石油、和天然气的主要成分都是 化合物;写出液化石油气的主要成分之一丙烷(C3H8)燃烧的化学方程式 。
(2)煤、汽油、柴油和液化石油气等燃料燃烧时会产生二氧化硫和 ,释放到大气中,造成环境污染。化石燃料对环境的影响不容忽视,人们正在开发和利用的新能源之一是 。
【变式4-3】(2022秋•白云区期末)能源、环境和安全已成为人类日益重视的问题。
(1)《易经》有言:“泽中有火”。“泽”指池沼,“火”主要是指 在燃烧。
(2)如图探究燃烧的条件。温度升高至60℃的过程中,仅①燃烧;继续升温至260℃的过程中,③开始燃烧。
①燃烧的现象是 ;对比②③可知燃烧的条件之一是 ;无烟煤的着火点 260℃(填“>”“=”或“<”)。
(3)燃料的充分燃烧对于节约能源、减少环境污染非常重要。汽车化油器将汽油喷成雾状进入内燃机气缸,能使汽油充分燃烧是因为 。
(4)“爝火燃回春浩浩,洪炉照破夜沉沉”中蕴含煤炭燃烧时将化学能转化成 能;科技发展可促进新能源的开发利用,实现低碳生活。请你写出一种新能源 。
1.(2023•甘井子区开学)下列反应过程中,吸收热量的是( )
A.生石灰与水反应B.镁与稀盐酸反应
C.碳与二氧化碳反应D.农家肥的腐熟过程
2.(2023•昭通一模)下列关于水的说法中,不正确的是( )
A.过滤是水净化的一种方法 B.水由氢气和氧气组成
C.实验室将硬水软化的方法是蒸馏 D.氧化钙与水反应放出热量
3.(2022秋•西华县期末)选择燃料需考虑产物对环境的影响。下列燃料的利用符合“低碳”理念的是( )
A.煤B.石油C.天然气D.氢气
4.(2022秋•锦江区期末)下列对主题知识的归纳有错误的是( )
A.AB.BC.CD.D
5.(2022秋•霍邱县期末)归纳法是学习化学的重要方法之一,下列各项归纳合理的是( )
A.化石燃料B.CO的化学性质
C.氮元素的化合价D.水的净化方法
6.(2022秋•台山市期末)劳动创造美好生活。下列劳动项目所涉及的化学知识错误的是( )
A.AB.BC.CD.D
7.(2022秋•太原期末)近年来,山西省在开发利用新能源方面作出了有益的尝试。以下新能源不属于山西省开发利用的是( )
A.风能B.潮汐能C.太阳能D.地热能
8.(2023•德宏州模拟)据新华社北京4月6日电,氢负离子(H﹣)导体在氢负离子电池、燃料电池、电化学转化池等领域具有广阔应用前景,未来有望引领一系列能源技术革新。我国科学家日前通过机械化学方法,在氢化铜晶格中引入大量的缺陷和晶界,开发了首例温和条件下超快氢负离子导体。此项研究实现了氢负离子在温和条件下(零下40摄氏度至80摄氏度)的超快传导。此前的研究中,氢负离子导体只能在300摄氏度左右实现超快传导。下列说法正确的有( )
①氢负离子导体具有广阔的应用前景
②此前氢负离子导体研究面临操作温度高等问题
③氢负离子的微粒结构示意图为
④氢负离子是一种具有很大开发潜能的氢载体和能量载体
A.1条B.2条C.3条D.4条
9.(2022秋•醴陵市期末)(多选)下列叙述中正确的是( )
A.所有化学反应都伴随能量的变化 B.化学反应过程中一定伴随有现象发生
C.化学变化的本质特征是有新物质生成D.人类利用的能量都是通过化学反应获得的
10.(2023•泾阳县模拟)电池的研发和使用推动了我国能源结构的优化。
(1)锂元素在元素周期表中的相关信息如图1所示,锂的相对原子质量是 。
(2)钠原子结构示意图如图3所示,其化学反应中易 电子(填“得到”或“失去”)。
(3)一种锂离子电池的正极材料为钴酸锂(LiCO2),其中C元素的化合价是 价。
(4)近年来,锂离子电池原材料价格上涨,钠离子电池部分取代锂离子电池,应用在低速电车、家庭和工业储能等方面。钠离子电池的生产工艺与锂离子电池非常相似,可迅速切换,在多个领域快速发展。下列叙述正确的有 (填字母)。
A.钠元素在自然界中的储量较为丰富
B.钠和锂化学性质相似,生产工艺相近
C.锂离子电池可将化学能转变为电能
D.废旧电池丢弃后,不会造成环境污染
11.(2022秋•沐川县期末)化学源于生活,生活中蕴藏着许多化学知识。回答:
(1)点燃蚊香闻到气味,这是因为分子 。
(2)近年来厨房燃料更新换代不断升级,如图所示:
煤燃烧可能产生的污染物有 (填序号)。
A.一氧化碳 B.二氧化碳 C.二氧化硫 D.粉尘固体颗粒
(3)天然气的主要成分是 (填化学名称),它完全燃烧,其产物不会对空气产生污染,写出它燃烧的化学方程式: 。
12.(2022秋•渭南期末)我国提出“碳达峰”和“碳中和”目标。
(1)化学反应在生成新物质的同时,还伴随着能量的变化,能量的变化通常表现为热量的变化。下列反应中放出热量的是 (填字母)。
A.碳与氧气的反应 B.生石灰与水的反应 C.碳与二氧化碳的反应
(2)煤、石油和 等化石燃料的燃烧都会产生二氧化碳。
(3)在汽油中加入适量乙醇(C2H5OH)作为汽车燃料,可适当节省石油资源。请写出乙醇充分燃烧的化学方程式: 。
13.(2022秋•古丈县期末)能源是一个国家经济发展的重要物质基础,目前我国使用的能源主要是化石燃料。
(1)化石燃料包括煤、石油、 ,它们都属于 (填“可再生”或“不可再生”)能源。
(2)科技发展可促进新能源的开发和利用,请列举你知道的一种新能源 。
14.(2022•江南区校级一模)如图为磷酸亚铁锂(LiFePO4)电池的示意图。
(1)充电时磷酸亚铁锂转变为磷酸铁(FePO4)和Li,该反应中能量由电能转变为 能。
(2)FePO4中磷元素的化合价为 。
15.(2022秋•溆浦县校级期末)生活中处处有化学.现有以下常见的物质:请按要求填空(填字母编号):
A.二氧化碳 B.活性炭 C.天然气 D.石墨 E.稀有气体.
(1)目前我市正在推广使用的清洁燃料是 ;
(2)常用于冰箱除臭的是 ;
(3)可作致冷剂,也可用于人工降雨的是
(4)用作电池电极的是 .实验现象
结论
导管口的甲烷燃烧
发出淡蓝色火焰
甲烷具有可燃性
干冷的烧杯内壁
干冷的烧杯中出现水雾
说明甲烷一定含有氢元素。
内壁涂有的澄清石灰水
澄清石灰水变浑浊
说明甲烷一定含有碳元素。
气体
H2
CO
CH4
物理性质
色态味
无色无味的气体
密度
比空气小
比空气略小
比空气小
溶解性
难溶于水
难溶于水
难溶于水
化学性质
可燃性
2H2+O22H2O
2CO + O22CO2
CH4+2O22H2O+ CO2
还原性
CuO+H2Cu+ H2O
CuO+COCu+CO2 Fe2O3+3CO2Fe+3CO2
无
检验方法
①点燃,检验燃烧产物;②通过灼热氧化铜,检验产物
①点燃,检验燃烧产物;②通过灼热氧化铜,检验产物
点燃,检验燃烧产物
商品名称:某饮用水
商品配料:水、食品添加剂(氯化钾、硫酸镁)
A.化学与安全
B.化学与资源
①煤气泄漏应立即开灯查找泄漏点。
②进行液体加热实验时,液体不超过试管容积的,试管口不要朝向自己。
①我们应该有计划、合理地开发和利用化石能源。
②淡水资源不是取之不尽用之不竭的,生活中应该节约用水。
C.化学与环境
D.化学与生活
①城市的公共交通改用压缩天然气(CNG)或液化石油气(LPG)作燃料,以减少对空气的污染。
②工业废气处理达标后再排放,有利于环境保持。
①生活中通过煮沸可降低水的硬度。
②用水灭火的原理是降低温度到可燃物着火点以下。
选项
劳动项目
化学知识
A
给冰箱除霜并清洗干净
冰水混合物属于纯净物
B
清理家中鱼缸并通入空气
空气中的氧气不易溶于水
C
用明矾处理较浑浊的天然水
明矾主要起杀菌消毒作用
D
使用天然气做饭、炒菜
天然气的成分是甲烷
初中化学人教版九年级上册课题3 水的组成课堂检测: 这是一份初中化学人教版九年级上册<a href="/hx/tb_c9847_t7/?tag_id=28" target="_blank">课题3 水的组成课堂检测</a>,文件包含43水的组成考点解读原卷版docx、43水的组成考点解读解析版docx等2份试卷配套教学资源,其中试卷共35页, 欢迎下载使用。
初中化学人教版九年级上册课题2 水的净化同步测试题: 这是一份初中化学人教版九年级上册<a href="/hx/tb_c9849_t7/?tag_id=28" target="_blank">课题2 水的净化同步测试题</a>,文件包含42水的净化考点解读原卷版docx、42水的净化考点解读解析版docx等2份试卷配套教学资源,其中试卷共35页, 欢迎下载使用。
人教版课题3 元素课后作业题: 这是一份人教版<a href="/hx/tb_c9854_t7/?tag_id=28" target="_blank">课题3 元素课后作业题</a>,文件包含33元素考点解读原卷版docx、33元素考点解读解析版docx等2份试卷配套教学资源,其中试卷共35页, 欢迎下载使用。

