陕西省咸阳市永寿县校联考2023-2024学年七年级下学期期中生物试题(原卷版+解析版)
展开
这是一份陕西省咸阳市永寿县校联考2023-2024学年七年级下学期期中生物试题(原卷版+解析版),文件包含陕西省咸阳市永寿县校联考2023-2024学年七年级下学期期中生物试题原卷版docx、陕西省咸阳市永寿县校联考2023-2024学年七年级下学期期中生物试题解析版docx等2份试卷配套教学资源,其中试卷共28页, 欢迎下载使用。
七年级生物学(人教版)
考生注意:本试卷共6页,满分60分,时间60分钟。
第一部分 (选择题 共25分)
一、选择题(共25小题,每小题1分,计25分。在每小题所给出的四个选项中,只有一项是符合题目要求的)
1. 随着科学的发展,人类的起源逐渐清晰。目前科学家普遍认为,人类的祖先是( )
A. 森林古猿B. 黑猩猩
C. 现代类人猿D. 狒狒
【答案】A
【解析】
【分析】人类和现代类人猿的共同祖先是森林古猿。人类的进化通常分为南方古猿、能人、直立人、智人四个阶段。
【详解】在距今1200多万年前,森林古猿广泛分布于非、亚、欧地区,尤其是非洲的热带丛林,森林古猿的一支进化为现代类人猿,以树栖生活为主,另一支却由于环境的改变慢慢的进化成了人类,可见人类和类人猿的关系最近,是近亲,它们有共同的原始祖先是森林古猿,A正确,BCD错误。
故选A。
2. 人类在漫长的进化历程中,产生了许多与猿不同的特征。下列描述与事实不相符的是( )
A. 能直立行走B. 后肢越来越粗壮有力
C. 脑容量越来越小D. 能制造和使用工具
【答案】C
【解析】
【分析】人类发展和进化中的重大事件中,人类祖先与猿分界的重要标志是能直立行走,明确人类进化最关键的一个阶段是直立人。
【详解】人类的发展概述:
因此脑容量越来越小与事实不相符,C正确,ABD错误。
故选C。
3. 人类新生命的孕育和诞生是通过生殖系统完成的。在人的生殖系统中,男性和女性的主要生殖器官分别是( )
A. 睾丸和子宫B. 输精管和阴道
C. 输精管和输卵管D. 睾丸和卵巢
【答案】D
【解析】
【分析】(1)男性的生殖系统包括:内生殖器:睾丸、附睾、输精管、精囊腺;外生殖器有:阴囊、阴茎。睾丸是男性的主要性器官,也是男性的性腺,能够产生精子和分泌雄性激素。附睾主要是贮存和运送精子。输精管主要是输送精子。阴囊具有保护睾丸和附睾的作用。
(2)女性的生殖系统主要包括卵巢、输卵管、子宫、阴道等。卵巢是女性的主要性器官,也是女性的性腺,能够产生卵细胞和分泌雌性激素;子宫是胚胎和胎儿发育的场所;输卵管能输送卵细胞,是受精的场所;阴道是精子进入和胎儿产出的通道。
【详解】结合分析可知,睾丸是男性的主要性器官,也是男性的性腺,能够产生精子和分泌雄性激素。卵巢是女性的主要生殖器官,呈葡萄状,位于腹腔内,左右各一个,能产生卵细胞(属于生殖细胞)并分泌雌性激素,D符合题意。
故选D。
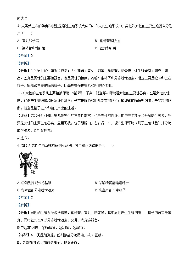
4. 如图为男性生殖系统的解剖示意图,其中叙述错误的是( )
A. ①前列腺能分泌黏液B. ②输精管能输送精子
C. ③附睾能分泌雄性激素D. ④睾丸能产生精子
【答案】C
【解析】
【分析】男性的生殖系统包括精囊,输精管,睾丸,阴茎等,其中男性产生生殖细胞——精子的器官是睾丸,同时睾丸也可以分泌雄性激素,又属于内分泌器官。
图中①前列腺,②输精管,③附睾,④睾丸。
【详解】A.①是前列腺,前列腺能分泌黏液,故A正确。
B.②是输精管,能输送精子,故B正确。
C.③是附睾,能贮存和输送精子,故C错误。
D.男性的主要生殖器官是④睾丸,能够产生精子,分泌雄性激素,故D正确。
故选C。
5. “十月胎恩重,三生报答轻。”母亲是给予我们生命的天使,历经艰辛孕育着生命,这奇妙的生命历程是( )
A. 卵细胞→胚泡→胚胎→胎儿
B. 受精卵→胎儿→胚胎→胚泡
C. 卵细胞→胚胎→胚泡→胎儿
D. 受精卵→胚泡→胚胎→胎儿
【答案】D
【解析】
【分析】人类新个体的产生要经历雌雄生殖细胞的结合,通过胚胎发育成新个体的过程,这一过程是由生殖系统完成的。
【详解】生殖细胞包括睾丸产生的精子和卵巢产生的卵细胞,含精子的精液进入阴道后,精子缓慢地通过子宫,在输卵管内与卵细胞相遇,有一个精子进入卵细胞,与卵细胞相融合,形成受精卵;受精卵不断进行分裂,逐渐发育成胚泡;胚泡缓慢地移动到子宫中,最终植入子宫内膜,这是怀孕;胚泡中的细胞继续分裂和分化,逐渐发育成胚胎,怀孕到38周左右,胎儿发育成熟,成熟的胎儿和胎盘一起从母体的阴道排出,所以奇妙的生命历程是指由受精卵到胎儿的过程:受精卵→胚泡→胚胎→胎儿,D符合题意。
故选D。
6. “恰同学少年,风华正茂。”青春期作为青少年发育的关键时期,下列叙述错误的是( )
A. 身高和体重迅速增长B. 生殖器官开始形成
C. 神经系统逐渐完善D. 独立意识逐渐增强
【答案】B
【解析】
【分析】青春期是一个生长和发育发生重要变化的时期,其中人体形态发育的显著特点是身高突增和体重增加;另外,神经系统和心、肺等器官的功能也显著增强;性发育和性成熟也是青春期的重要特征。因此,青春期是人一生中身体发育和智力发展的黄金时期。
【详解】A.青春期是一个生长和发育发生重要变化的时期,其中身高突增是青春期的一个显著特点,其次是体重增加,A正确。
B.生殖器官开始形成是在出生前,B错误。
C.青春期神经系统以及心脏和肺等器官的功能也明显增强,C正确。
D.独立意识逐渐增强属于青春期的特点,D正确。
故选B。
7. 处于青春期男孩和女孩在生理和心理等方面都发生着显著的变化,青春期不提倡的是
A. 树立远大理想,努力学习科学文化知识B. 生活要有规律,积极参加文体活动
C. 与异性正常交往,男女相处有礼有节D. 面对心理困惑,拒绝向任何人倾诉
【答案】D
【解析】
【分析】青春期是一个生长和发育发生重要变化的时期,其中身高突增是青春期的一个显著特点,其次是体重增加,另外,神经系统和心、肺等器官的功能也显著增强,青春期是人一生中身体发育和智力发展的黄金时期。其次性发育和性成熟也是青春期的重要特征。进入青春期以后,男孩和女孩的性器官都迅速发育,男性的睾丸和女性的卵巢都重量增加,并能够产生生殖细胞和分泌性激素,性激素能促进第二性征的出现。
【详解】A.青春期是智力发展的黄金时期,要努力学习科学文化知识,树立远大理想,塑造美好心灵,A不符合题意。
B.青春期是人生的黄金期,除了集中精力,努力学习外,还要积极参加有益的文体活动和社会活动,B不符合题意。
C.青春期少年也要协作互助,共同进步。建立真诚的同学友谊,男女相处有礼有节,要主动与老师和家长交流,保持积极乐观的心态,求得指导和帮助,C不符合题意。
D.青春期少年成长的过程中会出现各种心理困惑,要多与老师、家长、同学交流,解除心中的困惑,D符合题意。
故选D。
8. 我国神舟十七号航天员在进行太空实验时需要消耗大量能量,下列营养物质中都能为航天员提供能量的一组是( )
A. 水和蛋白质B. 脂肪和无机盐
C. 糖类和蛋白质D. 糖类和维生素
【答案】C
【解析】
【分析】食物所含的六类营养物质中,能为人体提供能量的是糖类、脂肪和蛋白质;糖类是人体最主要的供能物质,人体的一切活动,包括学习、走路、消化和呼吸等所消耗的能量(约70%)主要来自糖类,脂肪是人体内备用的能源物质,蛋白质是构成人体细胞的基本物质,也能提供能量,水、无机盐、维生素不能提供能量。
【详解】食物中的六大类营养物质,它们各具有一定的作用,糖类、脂肪、蛋白质都是组成细胞的主要物质,并能为生命活动提供能量。糖类是主要的供能物质,能为人体提供能量;蛋白质是构成人体细胞的基本物质,与人体的生长发育以及细胞的修复和更新有重要关系,也能提供少量的能量;脂肪是备用能源,一般存储在皮下备用,水、无机盐、维生素不能提供能量,故ABD错误,C正确。
故选C。
9. 我们吃的食物主要来自动物和植物,下表食物中的主要营养物质与食物来源搭配正确的是( )
A. AB. BC. CD. D
【答案】C
【解析】
【分析】人体生活需要的六大类营养物质是:糖类、蛋白质、脂肪、维生素、水和无机盐。其中糖类、蛋白质、脂肪属于大分子有机物,贮存着能量,在人体内都能氧化分解,为人体的生命活动提供能量。其中糖类是最主要的供能物质,人体进行各项生命活动所消耗的能量主要来自于糖类的氧化分解,约占人体能量供应量的70%;脂肪也是重要的供能物质,但是人体内的大部分脂肪作为备用能源贮存在皮下等处,属于贮备能源物质;蛋白质也能为生命活动提供一部分能量,但蛋白质主要是构成组织细胞的基本物质,是人体生长发育、组织更新的重要原料,也是生命活动的调节等的物质基础;维生素属于有机物,但它既不能为人体提供能量,也不参与人体组织的构成,但它对人体的生命活动具有重要的调节作用;水和无机盐属于无机物,其中水既是人体重要的构成成分,也是人体各项生命活动进行载体。
【详解】A.淀粉属于糖类,糖类是最主要的供能物质,淀粉主要存在谷类、薯类中,而瘦肉主要含蛋白质,A错误。
B.钙也是许多食物中的常见矿物质,包括牛奶、虾、小鱼骨等,而大米主要含淀粉,B错误。
C.维生素C是人体所必需一种水溶性的维生素,一般是食物当中存在的比较多一些,维生素C主要来源于新鲜的水果,新鲜的蔬菜,C正确。
D.脂肪也是重要的供能物质,但是人体内的大部分脂肪作为备用能源贮存在皮下等处,土豆主要含淀粉,D错误。
故选C。
10. 每年的5月 20日是中国学生营养日,旨在为学生普及营养知识。下列营养物质缺乏与其导致的疾病,对应错误的是( )
A. 缺维生素 A——脚气病B. 缺铁——缺铁性贫血
C. 缺维生素C——坏血病D. 缺碘——“大脖子病”
【答案】A
【解析】
【分析】(1)无机盐在人体内的含量不多,仅占体重的4%左右。无机盐对人体也非常重要,它是构成人体组织的重要原料。例如,无机盐中含有的钙磷是构成骨骼和牙齿的重要成分,铁是构成血红蛋白的一种成分。
(2)维生素既不参与构成人体细胞,也不为人体提供能量,而且人体对它的需要量很小,但它对人体的各项生命活动有重要的作用;人体一旦缺乏维生素,就会影响正常的生长和发育,还会引起疾病。
【详解】A.维生素A能够促进人体正常发育,增强抵抗力,维持人的正常视觉,缺乏时会患皮肤粗糙、夜盲症等疾病,A错误。
B.铁是血红蛋白的一种成分, 血红蛋白有运输氧气的功能,贫血症患者血液中红细胞和血红蛋白的含量少,故运输氧气的能力低。因此,缺铁会患缺铁性贫血。B正确。
C.缺维生素C能够维持正常的新陈代谢,维持骨骼、肌肉和血液的正常生理作用,增强抵抗力,缺乏时易患坏血病、抵抗力下降,C正确。
D.碘是合成甲状腺激素的重要原料,人体必须从外界获取一定量的碘。 缺碘造成甲状腺激素分泌不足,从而引起甲状腺代偿性增生,导致地方性甲状腺肿(俗称大脖子病)。 海带、紫菜等含碘丰富的海产品可以补充碘,故可防治地方性甲状腺肿(大脖子病),D正确。
故选A。
11. 某同学早饭吃了鸡蛋。鸡蛋由口进入消化道,并在消化道内消化吸收,形成的食物残渣经肛门排出体外。在以上过程中,鸡蛋不可能经过的器官是( )
A. 咽B. 肝脏C. 胃D. 大肠
【答案】B
【解析】
【分析】消化系统包括消化道和消化腺。
【详解】消化道自上而下依次是:口腔、咽、食道、胃、小肠、大肠和肛门。消化腺:唾液腺、胃腺、肝脏;胰腺、肠腺,它们分泌的消化液通过导管进入消化道。因此,鸡蛋不可能经过的器官是肝脏。
故选B。
12. 如图表示淀粉、脂肪和蛋白质在消化道中各部位被消化的程度,以下叙述正确的是( )
A. 曲线X表示脂肪的消化过程
B. 曲线Y表示淀粉的消化过程
C. C 是胃,蛋白质在此初步被消化
D. 脂肪在 D处最终被消化为氨基酸
【答案】C
【解析】
【分析】图中的A口腔、B咽和食道、C胃、D小肠、X淀粉的消化曲线、Y脂肪的消化曲线。
【详解】A.曲线X表示淀粉的消化过程,故A错误。
B.曲线Y表示脂肪的消化过程,故B错误。
C.蛋白质的消化开始于胃,胃内的胃液对蛋白质进行初步消化,进入小肠后被肠液和胰液彻底分解成氨基酸。器官C是胃,蛋白质在此初步消化,故C正确。
D.器官D小肠中含有胆汁、肠液、胰液,脂肪在D处最终被消化为甘油和脂肪酸,故D错误。
故选C。
13. 试管内有一些蛋清,加入配制的消化液充分振荡后,置入37℃温水中,一段时间后蛋清被彻底消化了,那么配制的消化液应该是( )
A. 唾液、胃液、胆汁B. 胃液、胆汁、肠液
C. 肠液、胆汁、胰液D. 胃液、肠液、胰液
【答案】D
【解析】
【分析】蛋清主要含蛋白质。对蛋白质有消化作用的消化液是胃液、胰液和肠液。胃液能初步消化蛋白质,胰液和肠液最终把其消化成氨基酸。
【详解】唾液含有唾液淀粉酶可以将淀粉分解为麦芽糖,不能消化蛋白质;胆汁不含消化酶,不能消化蛋白质,只能将脂肪乳化为脂肪微粒;胃液中含胃蛋白酶,能初步消化蛋白质为多肽;肠液和胰液中含蛋白酶和肽酶,能将蛋白质和多肽彻底消化成氨基酸。因此消化蛋白质的消化液有胃液、肠液和胰液,D符合题意,ABC不符合题意。
故选D。
14. 研学旅行是一次精彩的人生体验。某学校在研学旅行中,让学生们自主设计、烹饪一顿午餐。下列设计中,在追求色香味美的基础上,哪个小组最符合合理营养的需求
A. 糖醋排骨、清蒸鲈鱼、米饭B. 沙拉果蔬、醋溜土豆丝、馒头
C. 水晶虾仁、紫菜蛋汤、麻辣豆腐D. 清炒小白菜、酱牛肉、馒头
【答案】D
【解析】
【分析】合理营养是指全面而平衡的营养,全面是指摄取的营养素(六类营养物质的膳食纤维)种类齐全;平衡是指摄取的各种营养素量要合适,与身体的需要保持平衡。
【详解】A.糖醋排骨、清蒸鲈鱼主要的营养是成分是蛋白质,米饭主要含糖类,缺少维生素的摄入,A不符合题意。
B.沙拉果蔬主要含维生素,醋溜土豆丝主要含淀粉,馒头主要含糖类,缺少蛋白质的摄入,B不符合题意。
C.水晶虾仁主要含蛋白质,紫菜蛋汤主要含蛋白质和维生素,麻辣豆腐主要含蛋白质,缺少糖类的摄入,C不符合题意。
D.清炒小白菜主要含维生素、膳食纤维等,酱牛肉主要含蛋白质,馒头主要含糖类,营养成分比较全面,D符合题意。
故选D。
15. “民以食为天,食以安为先。”从食品安全的角度看,下列做法符合食品安全理念的是( )
A. 随便采食野生蘑菇B. 常食用发芽的马铃薯
C. 不购买过期的食品D. 常吃含防腐剂的食品
【答案】C
【解析】
【分析】食品安全指食品无毒、无害,符合应当有的营养要求,对人体健康不造成任何急性、亚急性或者慢性危害。
【详解】A.上山随便采来的蘑菇可能会有毒,吃了有毒的蘑菇对人体有害,属于真菌中毒,A错误。
B.马铃薯中含有龙葵素,它是一种对人体有害的生物碱,平时马铃薯中含量极微,一旦马铃薯发芽,芽眼,芽根和变绿,溃烂的地方龙葵素的含量急剧增高,可高出平时含量的40~70倍,人吃了这种发芽的马铃薯,轻者恶心呕吐、腹痛、腹泻;重者可出现脱水、血压下降、呼吸困难、昏迷、抽搐等现象,严重者还可因心肺麻痹而死亡,因此吃发芽的马铃薯会中毒,B错误。
C.过期的食品对人体有害,不购买过期的食品符合食品安全要求,C正确。
D.大量的防腐剂对人体有一定的危害,常吃含防腐剂的食品会危害身体健康,D错误。
故选C。
16. 近些年我国北方经常受雾霾天气的侵扰,减少化石燃料燃烧、开发绿色环保的新能源迫在眉睫。下列有关雾霾中的污染颗粒通过呼吸道到达肺部的途径是( )
A. 口→咽→喉→气管→支气管→肺
B. 鼻→咽→喉→气管→支气管→肺
C. 鼻→喉→咽→支气管→气管→肺
D. 口→喉→咽→支气管→气管→肺
【答案】B
【解析】
【分析】呼吸系统的组成包括呼吸道和肺两部分,呼吸道包括鼻腔、咽、喉、气管、支气管,是呼吸的通道;肺是气体交换的主要场所。
【详解】呼吸道包括鼻腔、咽、喉、气管、支气管。雾霾中的污染颗粒通过呼吸道到达肺部的途径是鼻→咽→喉→气管→支气管→肺,故ACD不符合题意,B符合题意。
故选B。
17. 人体通过呼吸系统完成呼吸。如图是人体呼吸系统组成示意图,请据图判断下列说法错误的是( )
A. ①能清洁、温暖、湿润空气
B. 食物和气体的共同通道是②
C. 痰形成的主要部位是③
D. 进行气体交换的主要场所是⑥
【答案】C
【解析】
【分析】图示为人体呼吸系统组成示意图,其中,①是鼻、②是咽、③是喉、④是气管、⑤是支气管、⑥是肺。
【详解】A.①是鼻,鼻腔内有鼻毛可以阻挡住灰尘和细菌,鼻黏膜分泌粘液可黏住灰尘,使吸入的空气变得清洁;黏膜还可使空气变得湿润;黏膜内有丰富的毛细血管可以温暖空气。所以,鼻腔对吸入气体有清洁、湿润和温暖作用,A正确。
B.②是咽,咽是食物和气体的共同通道,既是消化器官,又是呼吸器官,B正确。
C.气管和支气管的表面的黏膜上有腺细胞和纤毛,腺细胞分泌黏液,使气管内湿润,黏液中含有能抵抗细菌和病毒的物质。纤毛的摆动可将外来的灰尘、细菌等和黏液一起送到咽部,通过咳嗽排出体外形成痰,因此痰形成的主要部位是④气管、⑤支气管,C错误。
D.⑥是肺,是进行气体交换的主要场所,D正确。
故选C。
18. 6月22日是防溺水“集中宣传日”。溺水猛于虎。人溺水后易因窒息而死亡,溺水后所影响的呼吸环节是( )
A. 气体在血液中的运输B. 肺泡与血液之间的气体交换
C. 肺与外界的气体交换D. 血液与组织细胞之间的气体交换
【答案】C
【解析】
【分析】人体呼吸的全过程包括:肺泡与外界的气体交换(即肺的通气)、肺泡内的气体交换(肺的换气)、气体在血液中的运输和组织内的气体交换(组织的换气)四个环节。
【详解】通过分析可知,当人溺水时,水进入呼吸道阻碍了肺与外界的气体交换,导致人体缺氧而死亡。所以人一旦溺水就会有生命危险,这主要是因为肺与外界的气体交换受阻。
故选C。
19. 当有异物阻塞呼吸道时,可采用海姆立克急救法施救。施救时,阻塞在被施救者呼吸道中的异物会随肺内气体排出体外,此时他体内( )
A. 膈顶部上升,胸廓容积缩小B. 膈顶部下降,胸廓容积缩小
C. 膈顶部上升,胸廓容积扩大D. 膈顶部下降,胸廓容积扩大
【答案】A
【解析】
【分析】呼吸运动包括呼气和吸气两个过程。
吸气时,肋间外肌收缩,肋骨上提,胸骨向上、向外移动,使胸廓的前后径和左右径都增大;同时,膈肌收缩,膈顶部下降,使胸廓的上下径增大。这时,胸廓扩大,肺随着扩张,肺的容积增大,肺内气压下降,外界空气就通过呼吸道进入肺,完成吸气动作。
呼气时,肋间外肌舒张,肋骨因重力作用而下降,胸骨向下、向内移动,使胸廓的前后径和左右径都缩小:同时,膈肌舒张,膈顶部回升,使胸廓的上下径缩小。这时,胸廓缩小,肺跟着回缩,肺的容积缩小,肺内气压升高,迫使肺泡内的部分气体通过呼吸道排到体外,完成呼气动作。
【详解】当阻塞物经咽、喉后,堵住气管时,会引起呼吸困难。此时,救护者可利用海姆立克急救法施救,使被救者膈顶部上升,胸腔容积缩小,肺内气压大于外界气压,形成较大的气流把阻塞物冲出。随后,气体才能顺利进入肺,因此BCD错误,A正确。
故选A。
20. 肺是呼吸系统的主要器官,肺内含有大量的肺泡,肺泡与血液进行气体交换后,血液中气体含量的变化是( )
A. 氧气和二氧化碳都减少B. 氧气和二氧化碳都增多
C 氧气增多,二氧化碳减少D. 氧气减少,二氧化碳增多
【答案】C
【解析】
【分析】肺是呼吸系统的主要器官,空气中的氧气进入肺后,氧气由肺泡扩散到血液里,二氧化碳由血液扩散到肺泡里。这样,血液流经肺部毛细血管,进行气体交换后就由静脉血变成了动脉血。
【详解】肺是呼吸系统的主要器官,肺由大量的肺泡组成,肺泡外面包绕着丰富的毛细血管,肺泡壁和毛细血管壁都很薄(仅由一层扁平上皮细胞组成)。血液中二氧化碳的含量比肺泡中的高、氧气的含量比肺泡中的低,根据气体扩散作用的原理,血液流经肺部毛细血管时,血液中的二氧化碳透过毛细血管壁和肺泡壁扩散进入肺泡,肺泡中的氧气透过肺泡壁和毛细血管壁扩散到血液,与血液里红细胞中的血红蛋白结合。这样,经过肺泡内的气体交换,血液中气体含量的变化是氧气增多,二氧化碳减少,故C正确,ABD错误。
故选C。
21. 如图表示人体血液中血浆、血细胞和血小板三者间的关系,甲、乙、丙依次是( )
A. 血小板、血细胞、血浆
B. 血浆、血小板、血细胞
C. 血细胞、血浆、血小板
D. 血细胞、血小板、血浆
【答案】A
【解析】
【分析】血液包括血浆和血细胞,血细胞包括红细胞、白细胞和血小板,图示中的关系应该是血液包含甲、乙、丙,乙包含甲。
【详解】血液包括血浆和血细胞。血浆约占血液的55%,是一种淡黄色的液体。血浆中90%以上是水,其余是蛋白质、葡萄糖、无机盐等。血细胞包括红细胞、白细胞和血小板。其中红细胞没有细胞核,呈双面凹的圆饼状,其主要功能是运输氧;白细胞呈圆球状,唯一有细胞核的血细胞,功能是防御疾病;血小板形状不规则且无细胞核。具有止血和凝血的作用。图中乙和丙是并列关系,乙包含甲,故A符合题意。
故选A。
22. 我国科考队员成功在珠峰架设全世界海拔最高的自动气象观测站。登峰前,队员在高原上进行了长期的训练,以适应空气稀薄的环境,训练后其血液中明显增加的成分是( )
A. 血浆B. 红细胞C. 白细胞D. 血小板
【答案】B
【解析】
【分析】血液包括血浆和血细胞,血细胞包括红细胞、白细胞和血小板。知道血细胞的组成及各部分的功能是解题的关键。红细胞具有运输氧的功能。白细胞为人体起防御保护作用。血小板具有止血和凝血的作用。
【详解】红细胞具有运输氧的功能,生活在高原地区的人血液中红细胞含量一般较高,从而能增强血液对氧的运输,使机体能适应空气稀薄的环境。因此科考队员登峰前,在高原上进行了长期的训练,以适应空气稀薄的环境,训练后其血液中明显增加的成分是红细胞。
故选B。
23. 中医常通过“切脉”来推知体内各器官的健康状况;病人在医院打吊瓶时,针头插入手臂上的一条“青筋”。“切脉”的“脉”和“青筋”分别是指( )
A. 动脉和神经B. 动脉和静脉C. 静脉和动脉D. 神经和静脉
【答案】B
【解析】
【分析】血管有动脉、静脉、毛细血管三种类型。
【详解】脉搏即动脉的搏动。心脏收缩时,由于输出血液冲击引起的动脉跳动。正常人的脉搏和心率一致。医生可以根据脉搏诊断疾病。切脉一般取近手腕部的桡动脉;人体内的血管有动脉血管、静脉血管、毛细血管三种类型。其中动脉血管管壁厚,弹性最大,管腔较小,血流速度快,其功能为将血液从心脏输送到全身各处去;静脉血管管壁较薄,弹性较小,管腔大,血流速度慢,其功能为将血液从全身各处输送到心脏去;毛细血管管壁最薄,只由一层上皮细胞构成,管腔最小,只允许红细胞呈单行通过,血流速度极慢,数量最多,其功能为物质交换的场所。动脉一般埋藏在身体较深的部位,不易从体表中看到,静脉有的埋藏较深,有的埋藏较浅,在体表容易看到,呈“青色”,俗称“青筋”。所以“切脉”的“脉”和“青筋”分别是指动脉和静脉,因此ACD错误,B正确。
故选B。
24. 毛细血管是血液与组织细胞之间进行物质交换的场所。下列叙述与毛细血管适于物质交换有关的是( )
①数量多,分布广 ②只允许红细胞单行通过 ③管壁弹性非常大 ④管壁由一层上皮细胞构成
A. ①②③B. ①②④C. ②③④D. ①③④
【答案】B
【解析】
【分析】血管分为动脉、静脉和毛细血管三种,动脉是将血液从心脏输送到身体个部分去的血管,静脉是把血液从身体各部分送回心脏的血管,毛细血管是连通于最小的动脉与静脉之间的血管。
【详解】毛细血管数量大,分布广,血管的内径小,仅有8—10微米,只允许红细胞单行通过,管壁非常薄,只由一层上皮细胞构成;管内血流速度最慢。这些特点有利于血液与组织细胞充分地进行物物交换,故ACD错误,B正确。
故选B。
25. 在“观察小鱼尾鳍内血液流动”的实验中,观察到如图所示的视野,①②③表示血管,箭头表示血流方向。下列有关叙述错误的是( )
A. 选择尾鳍色素少的活的小鱼进行观察
B. 观察时用湿棉絮包裹小鱼的鳃盖和躯干部
C. 图中②是动脉血管,③是静脉血管
D. 血管中的血流速度由快到慢依次为③①②
【答案】D
【解析】
【分析】用显微镜观察小鱼尾鳍时,判断动脉、静脉和毛细血管的依据是:血液从较粗的主干流向较细的分支的血管是动脉,血液由较细的分支汇集而成的较粗的血管是静脉,红细胞单行通过的是毛细血管。其中毛细血管的特点是:管腔最细,只允许红细胞单行通过。
图中①是毛细血管,②是动脉血管,③是静脉血管。
【详解】A.用显微镜观察小鱼尾鳍内的血流情况时,为了便于观察,应选取尾鳍色素少的活鱼,如果选择色素多的小鱼,颜色太深,视野暗,就不容易观察血流情况,故A正确。
B.小鱼生活在水中,用鳃呼吸,来获得水中的溶解氧,因此在观察小鱼尾鳍内血液的流动的实验过程中,要用浸湿的纱布将小鱼的头部的鳃盖和躯干包裹起来,主要目的是保持小鱼正常的呼吸,故B正确。
C.由分析可知,图中②是动脉血管,③是静脉血管,故C正确。
D.动脉的管壁较厚、弹性大,血流速度快;毛细血管的管壁最薄,管的内径十分小,血流速度最慢;静脉管壁较薄、弹性小,血流速度慢。所以,血管中的血流速度由快到慢依次为②③①,故D错误。
故选D。
第二部分 (非选择题 共35分)
二、非选择题(共6小题,每空1分,计35分)
26. 下图是人类起源与发展示意图,请据图并结合所学知识,回答下列问题:
(1)A曾广泛分布于非洲、亚洲和欧洲地区,尤其是非洲的热带丛林,过着以_____为主的生活。
(2)从A到B的过程表示人类已经开始向着_____的方向发展,使得_____解放出来。
(3)从C到G的过程,除着装发生了变化外,图中可以看出的另一个显著变化是:制造和使用的_____越来越复杂。
(4)人类的祖先在群体生活中产生了丰富的_____,使得人类个体之间能更好地交流和合作,增强了人类在大自然中生存的能力。
【答案】(1)树栖 (2) ① 直立行走 ②. 前肢
(3)工具 (4)语言
【解析】
【分析】人类和现代类人猿的共同祖先是森林古猿。现代类人猿包括:大猩猩、黑猩猩、长臂猿和猩猩。在人类发展和进化中的重大事件有:直立行走——制造和使用工具——大脑进一步发达——语言的产生。直立行走是进化发展的基础,是使用工具制造工具的基础。
【小问1详解】
人类和现代类人猿的共同祖先是森林古猿,图A是人类的祖先森林古猿。分布在非洲、亚洲和欧洲地区,特别是非洲热带丛林,过着树栖生活。人类进化的历程通常可分为南方古猿、能人、直立人和智人四个阶段。
【小问2详解】
从A到B表示人类开始向着直立行走,直立行走使古人类能够将前肢解放出来,使用工具。前肢所从事的活动越来越多,上肢更加灵巧。直立行走使前肢解放出来;从B到C表示人类开始制造工具、使用工具,使自己的四肢得以延伸,捕猎和御敌能力大大增强,使人类变得越来越强大。
【小问3详解】
由图可知,从C到G,除着装发生了变化之外,另外一个显著的变化是脑的发育,使人类制造和使用工具的能力越来越复杂。
【小问4详解】
人类的祖先在群体生活中还产生了语言和意识,逐渐形成了社会。就这样,经过极其漫长的岁月,古猿逐渐进化成人类。
27. 人类的生殖和发育是人类繁衍的必需过程。如图甲是人体生殖和胚胎发育的过程,如图乙是女性的生殖系统。请分析并回答问题:
(1)图乙中②是_____,它能产生_____和分泌雌性激素。
(2)新生命的起点是图甲中的[ ]_____,它是在图乙中的[ ]_____形成的。
(3)胚胎发育的过程在图乙中的[ ]_____内进行,该过程所需的营养物质和氧是通过_____和脐带从母体获得的。
【答案】(1) ①. 卵巢 ②. 卵细胞
(2) ①. C受精卵 ②. ①输卵管
(3) ①. ③子宫 ②. 胎盘
【解析】
【分析】(1)图甲中:A精子、B卵巢、C受精卵。(2)图乙中:①输卵管、②卵巢、③子宫、④阴道。
【小问1详解】
②卵巢是女性的主要生殖器官,能产生卵细胞并分泌雌性激素。
【小问2详解】
甲图中的C是受精卵。卵细胞和精子都不能进行细胞分裂、分化、发育等生命活动.只有精子与卵细胞结合形成受精卵时,才标志着新生命的起点。
精子和卵细胞相结合的过程叫作受精,在受精过程中,只有一个精子能够进入卵细胞,与卵细胞核在①输卵管内融合,形成受精卵。
【小问3详解】
胎儿生活在母体③子宫中,通过胎盘和脐带从母体获得营养物质和氧气,并排出二氧化碳等废物,胎盘是胎儿和母体交换物质的器官。
28. “柴米油盐酱醋茶”是每个家庭日常生活中的七样必需品,它们都与中国历史悠久的饮食文化有关,蕴含着许多生物学知识。如图是人体消化系统示意图,请据图分析并回答下列问题:
(1)“米”指解决我们温饱问题的粮食。小麦、水稻等谷类是我们常吃的粮食,其主要成分是淀粉。淀粉在_____(填序号)内被初步消化,最终在小肠内消化成_____,才能被细胞吸收。
(2)“油”指用于烹调的食用油(脂肪)。消化脂肪的消化液包括肠液、胰液和图中[ ]_____分泌的胆汁。
(3)“盐”除了指食盐外 。还包括含钙、铁、碘等的无机盐。儿童饮食中若长期缺少含_____的无机盐,则易患佝偻病。患佝偻病的儿童除了应多吃富含该无机盐的食物外,还需补充适量的维生素_____。
(4)各种营养物质主要被图中的[ ]_____吸收,然后进入血液,被运送到全身各处。
【答案】(1) ①. ① ②. 葡萄糖
(2)③肝脏 (3) ①. 钙 ②. D
(4)⑥小肠
【解析】
【分析】观图可知:①是口腔,②是食道,③是肝脏,④是胃,⑤胰腺,⑥是小肠。
【小问1详解】
淀粉的消化是从口腔开始的,淀粉在唾液的作用下进行初步消化后进入小肠,小肠里的胰液和肠液含有消化糖类的酶,在这些酶的作用下,淀粉被彻底消化为葡萄糖,淀粉在小肠内被彻底消化为葡萄糖,然后通过消化道壁进入循环系统,因此淀粉在①口腔内被初步消化,最终在小肠内消化成葡萄糖,才能被细胞吸收。
【小问2详解】
脂肪的消化开始于小肠,小肠内的胰液和肠液中含有消化脂肪的酶,同时,肝脏分泌的胆汁也进入小肠,胆汁虽然不含消化酶,但胆汁对脂肪有乳化作用,能够促进脂肪的消化,脂肪在这些消化液的作用下被彻底分解为甘油和脂肪酸,由此可知,消化脂肪的消化液包括肠液、胰液和图中③肝脏分泌的胆汁。
【小问3详解】
无机盐中含有的钙、磷是构成骨骼和牙齿的重要成分,佝偻病是由于体内缺乏维生素D而引起钙、磷代谢障碍和骨骼的病理变化所造成的。所以儿童缺乏含钙的无机盐易患佝偻病,维生素D是一种脂溶性的维生素,维生素对钙、磷的代谢,以及小儿的骨骼生长发育,都有非常重要的作用,能促进钙、磷在小肠的吸收,它的活性的物质能促进肾小管对钙的吸收,也能促进磷的吸收,由此可知,“盐”除了指食盐外 。还包括含钙、铁、碘等的无机盐。儿童饮食中若长期缺少含钙的无机盐,则易患佝偻病。患佝偻病的儿童除了应多吃富含该无机盐的食物外,还需补充适量的维生素D。
【小问4详解】
小肠是消化食物和吸收营养物质的主要器官,因此各种营养物质主要被图中的⑥小肠吸收,然后进入血液,被运送到全身各处。
29. 如图是人体呼吸运动的模拟装置和肺泡与血液之间气体交换的示意图,请据图回答:
(1)图甲中,②模拟的是_____。
(2)甲、乙两图中,模拟吸气的是_____图,此时③处于_____(填“收缩”或“舒张”)状态,胸廓容积增大,肺内气压相应_____(填“增大”或“减小”),于是外界气体被吸入。
(3)图丙表示肺泡与血液之间的气体交换,这个过程是通过气体的_____作用完成的。图中表示氧气的是_____(填“A”或“B”)。
【答案】(1)肺 (2) ①. 乙 ②. 收缩 ③. 减小
(3) ①. 扩散 ②. B
【解析】
【分析】(1)题图中甲是呼气,乙是吸气;其中①是气管,②是肺,③是膈肌。丙图是肺泡与血液的气体交换,A是二氧化碳,B是氧气。
(2)吸气过程:吸气时,膈肌与肋间肌收缩,引起胸腔前后、左右及上下径均增大,胸廓的容积扩大,肺随之扩张,造成肺内气压减小,小于外界大气压,外界气体进入肺内,形成主动的吸气运动;呼气时,膈肌和肋间肌舒张时,肋骨与胸骨因本身重力及弹性而回位,结果胸廓容积缩小,肺也随之回缩,造成肺内气压大于外界气压,肺内气体排出肺,形成被动的呼气运动。可见呼吸运动是由呼吸肌的收缩和舒张引起的;呼吸运动的结果,实现了肺的通气。
(3)气体总是由浓度高的地方向浓度低的地方扩散,直到平衡为止;肺泡中氧气的含量比血液中的多,而二氧化碳的含量比血液中的少;因此,氧气由肺泡扩散到血液里,二氧化碳由血液扩散到肺泡里;这样,血液流经肺部毛细血管后就由静脉血变成了动脉血。
【小问1详解】
图甲中,②模拟是肺。肺是人体呼吸系统的主要器官,主要起也外界进行气体交换的作用。
【小问2详解】
吸气时,膈肌与肋间肌收缩,引起胸腔前后、左右及上下径均增大,胸廓的容积扩大,肺随之扩张,造成肺内气压减小,小于外界大气压,外界气体进入肺内,形成主动的吸气运动,可见,甲、乙两图中,模拟吸气的是乙图,此时③膈肌处于收缩状态,胸廓容积增大,肺内气压相应减小,于是外界气体被吸入。
【小问3详解】
气体总是由浓度高的地方向浓度低的地方扩散,直到平衡为止;肺泡中氧气的含量比血液中的多,而二氧化碳的含量比血液中的少;因此,氧气由肺泡扩散到血液里,二氧化碳由血液扩散到肺泡里;这样,血液流经肺部毛细血管后就由静脉血变成了动脉血。可见,图丙表示肺泡与血液之间的气体交换,这个过程是通过气体的扩散作用完成的。图中A代表二氧化碳,B代表氧气。
30. 下面是西西做的两个血液实验,请根据实验及相关图像回答问题。
实验一:将20毫升人的血液放入装有几滴抗凝剂的试管中,轻轻振动试管,静置一段时间后,可以观察到血液有分层现象,如图甲所示。
实验二:取少量人的血液制成人血涂片,在显微镜下观察,图乙是看到的物像示意图。
(1)图中淡黄色半透明的液体①是_____,其主要功能是运载_____、运输维持人体生命活动所需的物质和体内产生的废物。图中③是_____。
(2)皮肤轻微划伤后,能促进止血和加速血液凝固的物质是图乙中的_____(填序号)。
(3)DNA`鉴定是亲子鉴定常用的方法之一,常以血液、毛发等作为样本检测细胞核中 DNA的相似程度。若以血液为样本,则应选用图乙中的[ ]_____。
【答案】(1) ①. 血浆 ②. 血细胞 ③. 红细胞
(2)⑥ (3)⑤白细胞
【解析】
【分析】图甲中①血浆,②白细胞和血小板,③红细胞,图乙中④红细胞,⑤白细胞,⑥血小板。
【小问1详解】
放入装有抗凝剂和血液的试管静置一段时间后,加入抗凝剂的血液出现分层现象,上面的部分是①血浆,呈淡黄色,半透明;其主要功能是运载血细胞和运输养料和废物。③是红细胞。
【小问2详解】
乙图中⑥是血小板,具有促进止血和加速血液凝固的作用。
【小问3详解】
DNA是主要的遗传物质,它主要存在于细胞核中,血液的结构中只有②白细胞具有细胞核。因此,确定亲子关系,若以血液为样本,应选用图中的⑤白细胞。
31. 某中学生物兴趣小组的同学在探究“馒头在口腔中的变化”实验时,设计了如表所示的实验方案,请完成下列问题:
(1)1号试管和2号试管为一组__________实验,该组实验的变量是_____。
(2)1号、2号试管经过充分振荡后,出现的现象分别是1号试管_____(填“变蓝色”或“不变色”),2号试管_____(填“变蓝色”或“不变色”)。1号试管产生该现象的原因是_____。
(3)以“牙齿的咀嚼、舌的搅拌”为变量时,应选取_____试管作对照。
(4)通过该探究实验,你认为吃饭时应该做到_____。
【答案】(1) ①. 对照 ②. 唾液
(2) ①. 不变蓝 ②. 变蓝 ③. 唾液将淀粉全部分解为麦芽糖,麦芽糖遇碘液不变蓝 (3)1号、3号 (4)细嚼慢咽
【解析】
【分析】(1)唾液腺的开口在口腔,唾液腺能分泌唾液,唾液中含有唾液淀粉酶,能够将淀粉初步消化为麦芽糖。
(2)淀粉遇到碘液会变蓝,麦芽糖遇到碘液不会变蓝。
(3)酶的活性受温度的影响,高温可能会使酶失去活性,低温会使酶的活性受到抑制,在37℃左右唾液淀粉酶的催化作用最强。
【小问1详解】
对照实验是在研究一种条件对研究对象的影响时,所进行的除了这种条件不同外,其他条件都相同的实验,这个不同的条件,就是唯一变量。本实验中,1号试管(加入唾液)和2号试管(加入清水)为一组对照实验,该实验的变量是唾液。
【小问2详解】
实验中,1号试管加入了唾液,唾液中的唾液淀粉酶将淀粉全部分解为麦芽糖,麦芽糖遇碘液不变蓝,因此该试管滴加碘液后不变蓝。2号试管加入了清水,清水不能将淀粉分解,因此该试管中有淀粉存在,滴加碘液后变蓝。所以,1号、2号试管经过充分振荡后,出现的现象分别是1号试管不变蓝,2号试管变蓝色。1号试管现象产生的原因是:唾液将淀粉全部分解为麦芽糖,麦芽糖遇碘液不变蓝。
【小问3详解】
馒头碎屑模拟的是牙齿的咀嚼作用,搅拌模拟的是舌的搅拌作用。为了证明“牙齿的咀嚼,舌的搅拌”对馒头有消化作用,唯一不同的变量是牙齿的咀嚼和舌头的搅拌。3号试管与1号试管是以“牙齿的咀嚼、舌的搅拌”为变量的对照试验。
【小问4详解】
通过以上分析可得出,以后我们吃饭要细嚼慢咽,让唾液充分与食物混合,有助于消化。选项
A
B
C
D
营养物质
淀粉
钙
维生素C
脂肪
食物来源
瘦肉
大米
橙子
土豆
试管
加入物质
控制条件
检验方法
1 号
馒头碎屑+2 毫升唾液
37 ℃水浴10分钟,充分搅拌
加两滴碘液
2 号
馒头碎屑+2毫升清水
37℃水浴10分钟,充分搅拌
加两滴碘液
3 号
馒头块+2毫升唾液
37℃水浴10分钟,不搅拌
加两滴碘液
相关试卷
这是一份陕西省咸阳市永寿县校联考2023-2024学年七年级下学期期中生物试题,共6页。
这是一份陕西省咸阳市实验中学2023-2024学年七年级下学期第二次月考生物试题(原卷版+解析版),文件包含陕西省咸阳市实验中学2023-2024学年七年级下学期第二次月考生物试题原卷版docx、陕西省咸阳市实验中学2023-2024学年七年级下学期第二次月考生物试题解析版docx等2份试卷配套教学资源,其中试卷共49页, 欢迎下载使用。
这是一份陕西省西安市新城区校园联考2023-2024学年七年级下学期期中生物试题(原卷版+解析版),文件包含陕西省西安市新城区校园联考2023-2024学年七年级下学期期中生物试题原卷版docx、陕西省西安市新城区校园联考2023-2024学年七年级下学期期中生物试题解析版docx等2份试卷配套教学资源,其中试卷共32页, 欢迎下载使用。

