2024年安徽省中考最后一卷化学试卷(原卷版+解析版)
展开
这是一份2024年安徽省中考最后一卷化学试卷(原卷版+解析版),文件包含2024年安徽省中考最后一卷化学试卷原卷版docx、2024年安徽省中考最后一卷化学试卷解析版docx等2份试卷配套教学资源,其中试卷共21页, 欢迎下载使用。
1.化学试卷共两大题17小题,满分40分。化学与物理的考试时间共120分钟。
2.试卷包括“试题卷”和“答题卷”两部分,“试题卷”共4页,“答题卷”共2页。
3.请务必在“答题卷”上答题,在“试题卷”上答题无效。
4.可能用到的相对原子质量:H 1 Li 7 C 12 N 14 O 16 Cl 35.5 Ca 40
一、选择题(本大题包括12小题,每小题只有一个选项符合题意,每小题1分,共12分)
1. 我市是全国文明城市,作为市民更应该养成生活垃圾分类投放的良好习惯。废弃塑料瓶、书报纸应投入印有下列哪种标识的垃圾箱
A. B. C. D.
【答案】A
【解析】
【分析】根据废弃塑料瓶、废旧报纸可回收利用,进行分析判断。
【详解】废弃塑料瓶、书报纸可回收加以再利用,属于可回收利用的垃圾,可投入可回收物标志的垃圾箱。
故选:A。
2. 人类重要的营养物质包括蛋白质、糖类、油脂、维生素、无机盐和水六大类。以下四种食物中富含蛋白质的是
A. 米饭B. 牛奶C. 豆油D. 蔬菜
【答案】B
【解析】
【详解】A、植物种子或块茎中富含糖类,故米饭富含糖类,不符合题意;
B、动物肌肉、皮肤、毛发、奶类、蛋类等富含蛋白质,牛奶中富含蛋白质,符合题意;
C、豆油属于油脂,不符合题意;
D、蔬菜富含维生素,不符合题意。
故选B。
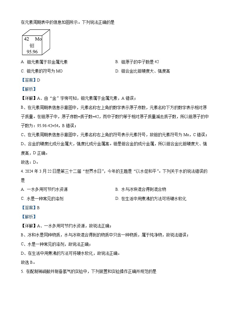
3. 金属材料顶级期刊《Acta材料》刊登我国科学家成功研制用于外太空核反应堆的高强度钼合金。钼元素在元素周期表中的信息如图所示。下列说法正确的是
A. 钼元素属于非金属元素B. 钼原子的中子数是42
C. 钼元素的符号为MOD. 钼合金比钼硬度大、强度高
【答案】D
【解析】
【详解】A、由“金”字旁可知,钼元素属于金属元素,A错误;
B、在元素周期表信息示意图中,元素名称左上角的数字表示原子序数,元素名称下方的数字表示相对原子质量。在钼原子中,原子序数=质子数=42,而中子数约等于相对原子质量减去质子数,所以钼原子的中子数为:95.96-42≈54,B错误;
C、在元素周期表信息示意图中,元素名称右上角的符号表示元素符号,故钼的元素符号为M,C错误;
D、合金的硬度比成分金属大,强度比成分金属高。钼是钼合金的成分金属,所以钼合金比钼硬度大、强度高,D正确。
故选:D。
4. 2024年3月22日是第三十二届“世界水日”,今年的主题是“以水促和平”。下列关于水的说法错误的是
A. 一水多用可节约水资源B. 水与冰块混合得到混合物
C. 水是一种常见的溶剂D. 在生活中用煮沸的方法可将硬水软化
【答案】B
【解析】
【详解】A、一水多用可节约水资源,故说法正确;
B、冰和水是同种物质,水与冰块混合得到的物质中只含一种物质,属于纯净物,故说法错误;
C、水是一种常见的溶剂,故说法正确;
D、在生活中用煮沸的方法可将硬水软化,故说法正确。
故选B。
5. 在配制稀硫酸并制备氢气的实验中,下列装置和实验操作正确并规范的是
A. 量取浓硫酸 B. 稀释浓硫酸
C. 制取氢气 D. 干燥氢气
【答案】D
【解析】
【详解】A.量取浓硫酸,向量筒中倾倒液体药品时,瓶塞要倒放,标签要朝向手心,瓶口紧挨量筒口,故图示实验操作不正确,不符合题意;
B.稀释浓硫酸时,要把浓硫酸沿烧杯内壁缓缓地注入水中,同时用玻璃棒不断搅拌,使产生的热量及时扩散,一定不能把水注入浓硫酸中,这样容易造成酸液飞溅,故图示实验操作不正确,不符合题意;
C.锌与稀硫酸反应制取氢气,应将长颈漏斗下端浸入液面下方,形成液封,防止产生的氢气从长颈漏斗口逸散,故图示实验操作不正确,不符合题意;
D.氢气用浓硫酸干燥时,气体的进出为长导管进短导管出,故图示实验操作正确,符合题意;
故选D。
【点睛】本题考查常见化学实验基本操作,熟悉各种仪器用途和化学实验基本操作注意事项是解题的关键。
6. 消防用自动感温喷淋头结构如下图所示。当喷淋头附近温度升高到喷淋头的设定值时,丙三醇将热敏玻璃球胀破,喷淋头自动喷水灭火。
下列说法不正确的是
A. 热敏玻璃球能迅速将外界的热量传递给丙三醇
B. 玻璃球胀破的原因是丙三醇分子间的间隔变大
C. 喷水灭火的原理是水降低了可燃物的着火点
D 日常生活中应避免热源靠近自动感温喷淋头
【答案】C
【解析】
【详解】A、热敏玻璃球能迅速将外界的热量传递给丙三醇,说法正确;
B、温度升高,丙三醇分子间的间隔变大使玻璃球胀破,说法正确;
C、喷水灭火的原理是水蒸发带走周围的热量,使周围的温度降到着火点以下,说法错误;
D、日常生活中应避免热源靠近自动感温喷淋头,防止玻璃球胀破,造成损失,说法正确。
故选C
7. 近期,我国科学家成功研制出天然气(主要成分为甲烷)在液态锡催化作用下的高效制氢设备,该设备发生反应的微观原理如图所示,下列说法错误的是
A. 甲烷是由碳原子和氢分子构成
B. 反应前后液态锡的质量和化学性质不变
C. 甲烷中碳元素转化成碳单质,用于制造高级炭黑
D. 此反应的化学方程式为CH4C+2H2
【答案】A
【解析】
【详解】A、甲烷是由甲烷分子构成的,甲烷分子是由碳原子和氢原子构成的,符合题意;
B、液态锡是催化剂,化学反应前后,其质量和化学性质不变,不符合题意;
C、在该反应中,甲烷中的碳元素转化为碳单质,可用于制造高级炭黑,不符合题意;
D、由图可知,该反应为甲烷在液态锡的催化下反应生成碳和氢气,该反应的化学方程式为:,不符合题意。
故选A。
8. 碳酸二甲酯是一种重要绿色化学试剂。下列有关说法中正确的是
A. 碳酸二甲酯的相对分子质量为90gB. 碳酸二甲酯是由12个原子构成的
C. 碳酸二甲酯属于有机物D. 碳酸二甲酯中氢元素质量分数最大
【答案】C
【解析】
【详解】A、相对分子质量单位是“1”不是“g”,错误;
B、碳酸二甲酯是由分子构成的,一个碳酸二甲酯分子是由3+6+3=12个原子构成的,错误;
C、碳酸二甲酯是含碳化合物,属于有机物,正确;
D、碳酸二甲酯碳、氢、氧元素质量比为(12×3):(1×6):(16×3)=6:1:8,氧元素质量分数最大,错误。
故选C。
9. 对比实验是进行科学探究的重要方式。下图所示实验均用到了对比的方法。
下列说法错误的是
A. 图1实验能验证二氧化碳与水发生了反应
B. 图2实验能说明红磷的着火点比白磷的高
C. 图3实验能验证金属活动性顺序为Fe>Cu>Ag
D. 图4实验能说明硝酸铵固体溶于水会吸收热量
【答案】A
【解析】
【详解】A、图1实验中蒸馏水和通入二氧化碳的蒸馏水都不能使酚酞溶液变色,所以图1实验不能验证二氧化碳与水发生了反应。A错误;
B、图2实验75℃热水提供的热量使铜片上白磷燃烧,不能使铜片上红磷燃烧,说明红磷的着火点比白磷的高。B正确;
C、图3实验中铁片和硫酸铜反应生成铜和硫酸亚铁,说明铁比铜活泼;银片不能和硫酸铜反应,说明银不如铜活泼。即图3实验能验证金属活动性顺序为Fe>Cu>Ag。C正确;
D、图4实验将硝酸铵固体加入烧杯中的水里,饱和硝酸钾溶液中有白色晶体析出;饱和石灰水未变浑浊。温度降低,硝酸钾溶解度变小,氢氧化钙溶解度变大。即图4实验能说明硝酸铵固体溶于水会吸收热量。D正确。
综上所述:选择A。
10. 证据推理是化学学科核心素养的内容之一,下列推理正确的是
A. 无色酚酞溶液遇碱变红色,所以使无色酚酞溶液变红色的一定是碱
B. 单质只含一种元素,所以只含一种元素的物质一定是单质
C. 洗涤剂去油污是利用了乳化作用,所以汽油去油污也是利用了乳化作用
D. 点燃甲烷前需要检验纯度,所以点燃可燃性气体前要检验纯度
【答案】D
【解析】
【详解】A、无色酚酞溶液遇碱变红色,故使无色酚酞溶液变红色的一定是碱性溶液,但不一定是碱,如碳酸钠溶液显碱性,但是碳酸钠属于盐,不符合题意;
B、单质是由同种元素组成的纯净物,故单质中只含一种元素,但是只含一种元素的物质不一定是单质,如氧气和臭氧的混合物由氧元素组成,但是属于混合物,不符合题意;
C、洗涤剂去油污是因为洗涤剂中含有乳化剂,具有乳化作用,能将油污乳化为细小油滴,随水冲走,汽油去油污,是因为汽油能溶解油污,不符合题意;
D、甲烷具有可燃性,混有一定量的空气,遇到明火,容易发生爆炸,故点燃甲烷前需要检验其纯度,点燃可燃性气体前都要检验纯度,符合题意。
故选D。
11. 浓度为10%的氯化钠溶液对葡萄球菌具有明显的抑制效果。下图为配制氯化钠杀菌液的过程,结合图表信息,有关分析正确的一项是
NaCl在不同温度时的溶解度
A. 图1中搅拌可增大氯化钠的溶解度
B. 图2中溶液为20℃氯化钠的不饱和溶液
C. 图2中溶液对葡萄球菌有明显的杀菌效果
D. 从氯化钠溶液中得到氯化钠均可采用降温结晶的方法
【答案】B
【解析】
【详解】A、溶解过程中玻璃棒的作用是搅拌,只能加快溶解速率,不能增大氯化钠的溶解度,故选项说法错误;
B、由表中数据可知,20℃时,氯化钠的溶解度是36g,所以该温度下,将10g氯化钠溶解在100g水中得到的是氯化钠的不饱和溶液,故选项说法正确;
C、图2中溶液的浓度为:小于10%,所以对葡萄球菌没有明显的杀菌效果,故选项说法错误;
D、氯化钠的溶解度受温度影响变化不大,可以采用蒸发结晶的方法把氯化钠从它的饱和溶液中结晶出来,故选项说法错误。
故选B。
12. 利用如图所示实验装置模拟工业炼铁。下列说法正确的是
A. 反应前后Fe元素的化合价由+2价变为0价B. 充分加热,a处固体由黑色变为红色
C. b处可以用澄清石灰水检验生成的CO2D. 可用水吸收尾气中的CO
【答案】C
【解析】
【详解】A、氧化铁中铁元素化合价为+3,反应前后Fe元素的化合价由+3价变为0价,错误;
B、a处氧化铁和一氧化碳在加热条件下生成铁和二氧化碳,可观察到固体由红色变为黑色,错误;
C、二氧化碳能使澄清石灰水变浑浊,检验二氧化碳可以用澄清石灰水,正确;
D、一氧化碳不与水反应,且难溶于水,不能用水吸收CO,错误。
故选C。
二、非选择题(本大题包括5小题,共28分)。
13. 阅读短文,回答下列问题。
氢能是一种清洁能源,氢气的生产和储存是科学研究的重要方向。目前制氢的方法主要有化石能源制氢和电解水制氢。由化石能源(煤、天然气)制得的H2中含有CO,利用液氮的低温可将CO液化分离,从而获得纯净的氢气。电解水法制氢的能量转化如图所示,氚可用于核能发电,氚是一种原子核中有1个质子和2个中子的原子。
氢气的储存有物理储氢和化学储氢。物理储氢包括加压储氢和吸附储氢。用物理方法将石墨进行剥离,得到的石墨烯可用于常温吸附氢气。锂氮化合物()可用于化学储氢。
(1)写出电解水制氢的化学方程式___________。
(2)下列示意图能表示氚原子的是___________(填序号)。
(3)将氢气压缩进储氢瓶过程中,发生改变的是___________(从微观角度解释)。
(4)化合物中质量比,则x=___________。
(5)下列有关氢能的说法正确的是___________。
A. 氢气的燃烧产物无污染,所以氢能是一种清洁能源
B. 利用太阳能发电并电解水制氢可实现二氧化碳零排放
C. 现阶段氢能已经能完全替代化石能源
【答案】(1)
(2)A (3)氢分子间隔变小
(4)3 (5)AB
【解析】
【小问1详解】
电解水生成氢气和氧气,反应的化学方程式为:;
【小问2详解】
氚是一种原子核中有1个质子和2个中子的原子,核外有1个电子,则能表示氚原子的是A;
【小问3详解】
将氢气压缩进储氢瓶过程中,分子种类不变,分子间隔变小;
【小问4详解】
化合物LixN中质量比m(Li):m(N)=7x:14=3:2,解得x=3;
【小问5详解】
A.氢气的燃烧产物无污染,所以氢能是一种清洁能源,故选项说法正确;
B.利用太阳能发电并电解水制氢可实现二氧化碳零排放,故选项说法正确;
C.现阶段,还是采用电解水的方法来制取氢气,因此现阶段氢能还没有完全替代化石能源,故选项说法错误;
故答案为:AB。
14. 化学是一门以实验为基础的科学。请根据下列实验装置回答相关问题。
(1)写出利用A装置制取氧气的化学方程式___________。用D装置收集氧气有下列操作步骤:
①将导管伸入集气瓶口,气体进入瓶中。
②将装满水的集气瓶倒置在水槽中。
③当气体收集满时,用毛玻璃片盖住瓶口,将集气瓶移出水槽正放在桌上。
正确的操作顺序是___________(填编号)。
(2)制取二氧化碳时,要获得平稳气流,最佳发生装置是___________(填装置序号),用E装置收集二氧化碳,检验气体集满的方法是___________。
(3)常温下,将干燥纯净的二氧化碳通入装置F,可以得出氢氧化钠与二氧化碳反应的现象是___________(已知:常温下,氢氧化钠在乙醇中的溶解度为17.3g,而碳酸钠在乙醇中几乎不溶解)。
【答案】(1) ①. 2KClO32KCl+3O2↑ ②. ②①③
(2) ①. B ②. 将燃着的木条放在c管口,若木条熄灭,则二氧化碳已集满
(3)试管中产生白色沉淀(合理即可)
【解析】
【小问1详解】
A装置是固固加热型装置,且试管口没有棉花,所以用氯酸钾制氧气,氯酸钾在二氧化锰的催化作用下加热,分解生成氯化钾和氧气,反应化学方程式为:2KClO32KCl+3O2↑;排水法收集氧气时,先将装满水的集气瓶倒置在水槽中,当气泡连续、均匀冒出时开始收集,当气体收集满时,用毛玻璃片盖上瓶口,将集气瓶移出水面正放,正确的顺序是②①③;
【小问2详解】
实验室制取CO2是在常温下,用大理石或石灰石和稀盐酸制取的,碳酸钙和盐酸互相交换成分生成氯化钙和水和二氧化碳,不需要加热,要得到平稳的气流,则需控制反应速率,可通过分液漏斗控制液体的滴加速度,从而控制反应速率,故应选择的发生装置为B;二氧化碳的密度大于空气,不燃烧也不支持燃烧,用E装置收集CO2检验气体集满的方法是将燃着的木条放在集气瓶的c口,若木条熄灭,则气体集满;
【小问3详解】
二氧化碳和氢氧化钠反应生成碳酸钠,因为碳酸钠在乙醇中几乎不溶解,所以澄清的溶液变浑浊。
15. 某化工厂以硫酸钙为原料制备硫酸铵,其工艺流程如图(已知:NH3极易溶于水)。
(1)流程中“煅烧”涉及的化学方程式为___________。
(2)根据该流程中获得硫酸铵晶体的方法,可判断硫酸铵的溶解度受温度影响变化___________(填“较大”或“较小”)。
(3)为了获得硫酸铵,需要依次向CaSO4浊液中通入NH3和CO2,先通入NH3的目的是______。
(4)该流程中,可循环利用的物质是___________。
【答案】(1)CaCO3CaO+CO2↑
(2)较大 (3)极易溶于水,溶于水后得到的溶液呈碱性,有利于CO2吸收
(4)二氧化碳##CO2
【解析】
【小问1详解】
碳酸钙高温分解生成氧化钙和二氧化碳,化学方程式为。
【小问2详解】
得到硫酸铵晶体使用的是降温结晶,降温结晶适用于受温度影响较大的物质。所以硫酸铵的溶解度受温度影响变化较大。
【小问3详解】
二氧化碳溶于水的能力远小于氨气,碱性环境有利于吸收二氧化碳。所以先通入氨气的目的是NH3极易溶于水,溶于水后得到的溶液呈碱性,有利于CO2吸收。
【小问4详解】
开始有投入,后续有生成的物质可循环利用。所以可以循环利用的物质有二氧化碳。
16. 为完成“研究钢铁防护的方法”的实践性作业,学习小组查得资料:钢铁膜化处理是钢铁防护的重要方法,其目的是在钢铁表面形成致密、均匀的保护膜。检验膜的抗腐蚀性能要做“滴铜实验”,即往钢铁表面滴加含硫酸铜的腐蚀剂,60s后钢铁表面才出现红色物质,表明抗腐蚀性能达标,且越迟出现红色物质的越好。请和小组同学使用某种膜化剂开展如下研究。
I.验证膜的抗腐蚀性能
【实验1】将有膜化和未膜化的薄钢片分别进行滴铜实验,有膜化的薄钢片出现红色物质的时间明显推迟。
(1)出现红色物质的原因是_________________(用化学方程式表示)。
(2)有膜化的薄钢片出现红色物质的时间明显推迟,其原因是_________________。
Ⅱ.探究膜化条件对膜层外观的影响
【实验2】其他条件相同时,将薄钢片放入pH=3、不同温度的膜化剂中浸泡20min,观察钢片表面形成的膜层外观。结果如下:
【实验3】已知pH≥3.5时,膜化剂不稳定。其他条件相同时,将薄钢片放入60℃、不同pH的膜化剂中浸泡20min,观察钢片表面形成的膜层外观。结果如下:
(3)实验3的目的是_________________。
(4)根据实验2、实验3的结果,膜层外观符合要求的温度、pH的范围依次为_________、________。
Ⅲ.确定抗腐蚀性能较好的膜化条件
【实验4】依次选取实验2、实验3膜层外观符合要求的钢片进行对比实验,分别确定适宜的温度、pH。
(5)实验4中,确定适宜温度的实验方案是_________________。
IV.实践反思
(6)反思上述实践活动,提出一个关于钢铁膜化处理可进一步探究的问题。
答:_________________。
【答案】(1)
(2)腐蚀剂将致密保护膜破坏需要一定的时间(或其他合理答案)
(3)探究不同pH的膜化剂对膜层外观的影响
(4) ①. 60-70℃ ②. 2.5~3.0
(5)取60℃、70℃膜化处理后的钢片,分别进行滴铜实验,观察并记录钢片表面从滴入腐蚀剂到开始出现红色物质的时间
(6)膜化剂浓度对钢铁膜化处理效果有何影响(或其他合理答案)
【解析】
【小问1详解】
钢是铁合金。出现红色物质的反应为铁和硫酸铜生成硫酸亚铁和铜,化学方程式为Fe+CuSO4=FeSO4+Cu。
【小问2详解】
有膜化的薄钢片出现红色物质的时间明显推迟,说明加入的硫酸铜试剂与铁接触到需要较长时间,但最终接触到,则其原因可能是腐蚀剂将致密保护膜破坏需要一定的时间。
【小问3详解】
实验3中,其他条件相同时,将薄钢片放入不同pH的膜化剂中浸泡,观察钢片表面形成的膜层外观,变量是pH,则实验目的是探究不同pH的膜化剂对膜层外观的影响。
【小问4详解】
膜层外观致密、均匀时符合要求。从实验2结果可知,60℃、70℃膜层外观是致密、均匀的,所以温度范围可确定为60-70℃。从实验3结果可知,pH2.5、3.0时膜层外观是致密、均匀的,所以pH范围可确定为2.5~3.0。
【小问5详解】
实验2中,60℃、70℃膜化处理后的钢片膜层外观符合要求。抗腐蚀性能的测定是进行滴铜实验,越迟出现红色物质的越好。所以实验方案是取60℃、70℃膜化处理后的钢片,分别进行滴铜实验,观察并记录钢片表面从滴入腐蚀剂到开始出现红色物质的时间。
【小问6详解】
实验2、实验3分别探究了温度、pH对钢铁膜化处理效果的影响。从实验过程中可知,形成膜层需要膜化剂,且都提到了在膜化剂中浸泡20min,所以还可以探究膜化剂浓度对钢铁膜化处理效果有何影响或在膜化剂中浸泡的时间对钢铁膜化处理效果有何影响等。
17. 实验室里有一瓶久置的氢氧化钙样品,兴趣小组为了确定其成分,进行如下实验:
(1)成分初判:取少量样品粉末放入足量水中,滴加两滴无色酚酞溶液,有___________现象出现,证明药品部分变质。
(2)抽样测定:称取12.4g样品放入质量为100g的锥形瓶中,置于电子秤上,再加入200g溶质质量分数为7.3%的稀盐酸(足量),充分反应后溶液红色消失,反应结束时电子秤示数如图。求样品中碳酸钙的质量。
【答案】(1)固体部分溶解,溶液变成红色
(2)由质量守恒定律可得,生成二氧化碳的质量为12.4g+100g+200g-310.2g=2.2g,设样品中碳酸钙的质量为x,
答:样品中碳酸钙的质量为5g。
【解析】
小问1详解】
氢氧化钙部分变质,是因为二氧化碳和氢氧化钙反应生成碳酸钙和水,因此粉末中含有氢氧化钙和碳酸钙,加入足量的水,滴加无色酚酞,现象是:固体部分溶解,溶液变红;
【小问2详解】
见答案温度/°C
0
10
20
30
40
60
80
90
100
氯化钠溶解度/g
35.7
35.8
36.0
36.3
36.6
37.3
38.4
39.0
39.8
温度℃
50
60
70
80
膜层外观
粗糙
致密、均匀
致密、均匀
粗糙
pH
1.5
2.0
2.5
3.0
膜层外观
易脱落
粗糙
致密、均匀
致密、均匀
相关试卷
这是一份2024年安徽省中考最后一卷化学试卷,共8页。试卷主要包含了可能用到的相对原子质量,我国科学家成功研制出天然气等内容,欢迎下载使用。
这是一份2024年安徽省中考最后一卷化学试卷,共5页。
这是一份2024年河南省中考化学考前最后一卷-(原卷版+解析版),文件包含2024年河南省中考化学考前最后一卷-原卷版docx、2024年河南省中考化学考前最后一卷-解析版docx等2份试卷配套教学资源,其中试卷共19页, 欢迎下载使用。

